用例图怎么画?10个常用的用例图模板大盘点!

1,574 阅读7分钟

用例图是什么?

用例图(Use Case Diagram)是统一建模语言(UML)中的一种图形化建模工具,旨在展示系统的功能需求和参与者(Actors)与系统之间的交互。用例图通过可视化的方式帮助团队理解系统的功能和用户需求,从而有效地进行需求分析和系统设计。

从用例图的定义可以看出,用例图可用于各种涉及产品设计、软件开发的多人协同场景,譬如——

  • 软件开发项目:在软件开发生命周期早期阶段,帮助识别和定义用户需求及系统边界。
  • 敏捷开发:在敏捷开发中,用于识别用户故事,指导迭代开发过程。
  • 业务流程建模:用于分析和优化业务流程,通过可视化手段明确业务操作和角色分工。
  • 教育培训:作为教学工具,帮助学生或新员工理解软件开发中的需求分析过程。

用例图的组成要素

说到用例图的组成要素,它主要包括下面3个部分:

  • 参与者(Actor):表示与系统交互的外部实体,可以是用户、其他系统或设备。参与者通常用人形图标或矩形框表示。
  • 用例(Use Case):描述系统提供的功能或服务,是用户与系统交互的具体场景。用例通常用椭圆形表示,并标注名称。
  • 关系:参与者与用例之间,以及用例之间的交互关系,主要包括关联、包含、扩展和泛化等类型。

用例图-boardmix模板社区 *用例图-boardmix模板社区

用例图怎么画?

工作中用到用例图,该怎么绘制呢?面对堆积如山的待办事项,许多人很难抽出整块时间来画用例图,这时各种现成的用例图模板,就成了职场人士的“救命稻草”!

那么问题来了,用例图模板去哪找?来得早不如来得巧,正好最近收集了10个用例图模板,每一个用例图模板制作都非常精良,复制后只要改改模板的文本,就能用到实际的工作场景中,不过现在用不用得到,收藏起来万无一失。

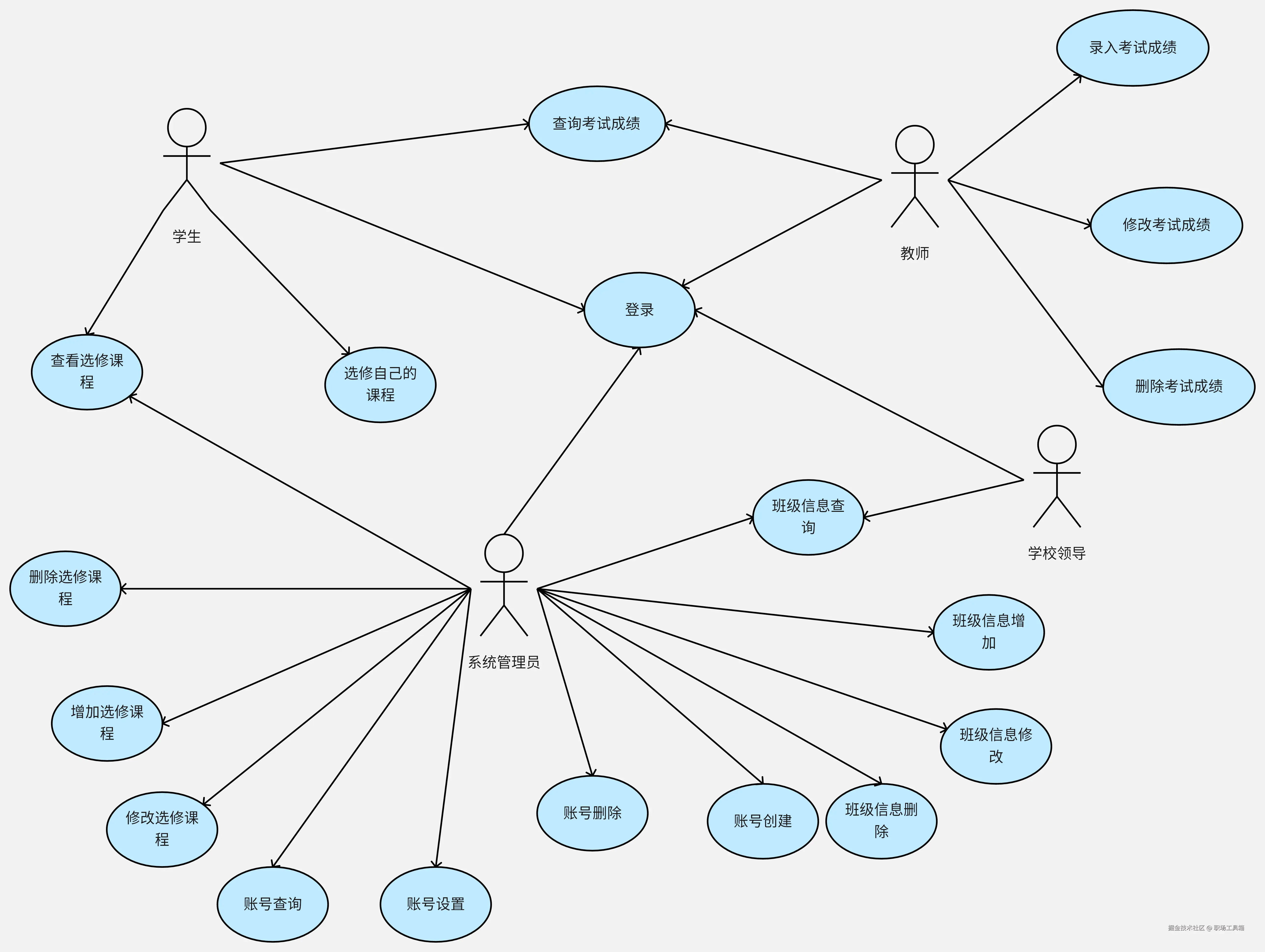
10个用例图模板涵盖的类别很多样,包括:餐厅管理系统用例图、旅馆订票系统用例图、日志后台管理系统用例图、医院预约挂号系统用例图、新闻发布系统用例图、二手平台交易用例图、网上购物用例图、学籍管理系统用例图、图书管理系统用例图、毕设选题管理系统用例图,下面是对每个用例图模板的简要介绍。

餐厅管理系统用例图模板

餐厅管理系统用例图模板详细描绘了餐厅管理中涉及的各个角色和功能。它通过图形化的方式展示了餐厅运营的关键流程,包括点餐、支付、库存管理等。这个模板帮助开发者和管理者清晰地理解系统的功能需求,优化用户体验,并提高餐厅的运营效率。通过这个用例图,团队可以识别系统的核心用例,确保系统设计满足实际业务需求。

旅馆订票系统用例图模板

旅馆订票系统用例图模板专注于描述旅馆订票流程中的用户交互和系统功能。它通过用例图的形式,展示了预订、支付、房间分配等关键环节。这个模板有助于旅馆管理系统的开发团队深入理解客户的需求,设计出更加人性化和高效的订票系统,提升客户满意度和运营效率。

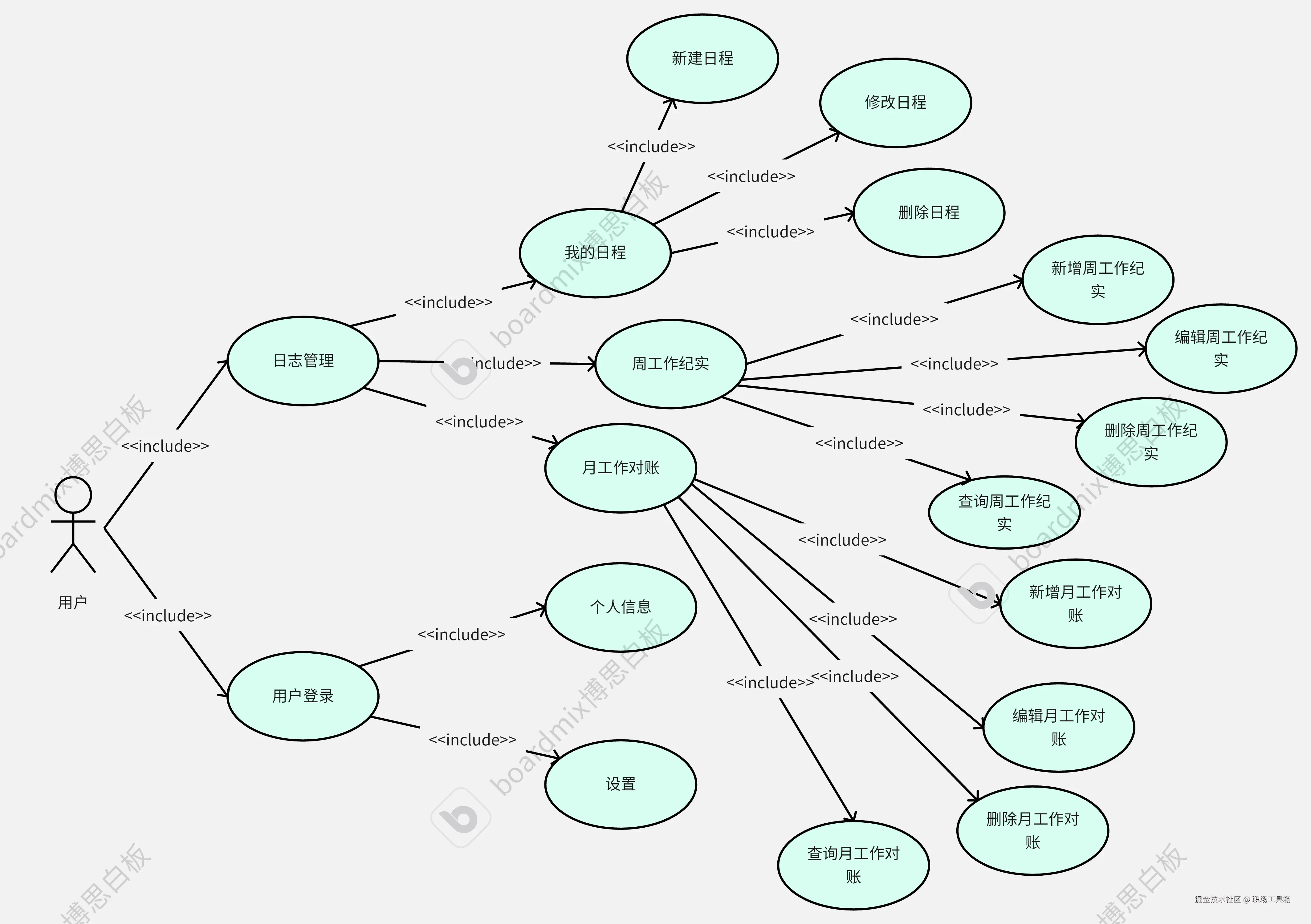
日志后台管理系统用例图模板

日志后台管理系统用例图模板提供了一个清晰的视图,展示了日志管理系统中用户与系统之间的交互。它包括日志记录、查询、分析等功能,帮助开发团队理解系统的功能需求,并确保系统能够满足用户对日志管理的期望。这个模板是优化日志管理流程和提高系统可用性的重要工具。

医院预约挂号系统用例图模板

医院预约挂号系统用例图模板详细展示了医院预约挂号流程中的各个环节。它包括患者注册、选择医生、预约挂号等功能,帮助医院管理者和开发团队更好地理解患者需求,优化挂号流程,提高医疗服务的效率和质量。

新闻发布系统用例图模板

新闻发布系统用例图模板专注于描述新闻发布流程中的用户交互和系统功能。它包括新闻撰写、审核、发布等功能,帮助新闻机构和开发团队更好地理解新闻发布的需求,设计出更加高效和安全的新闻发布系统。

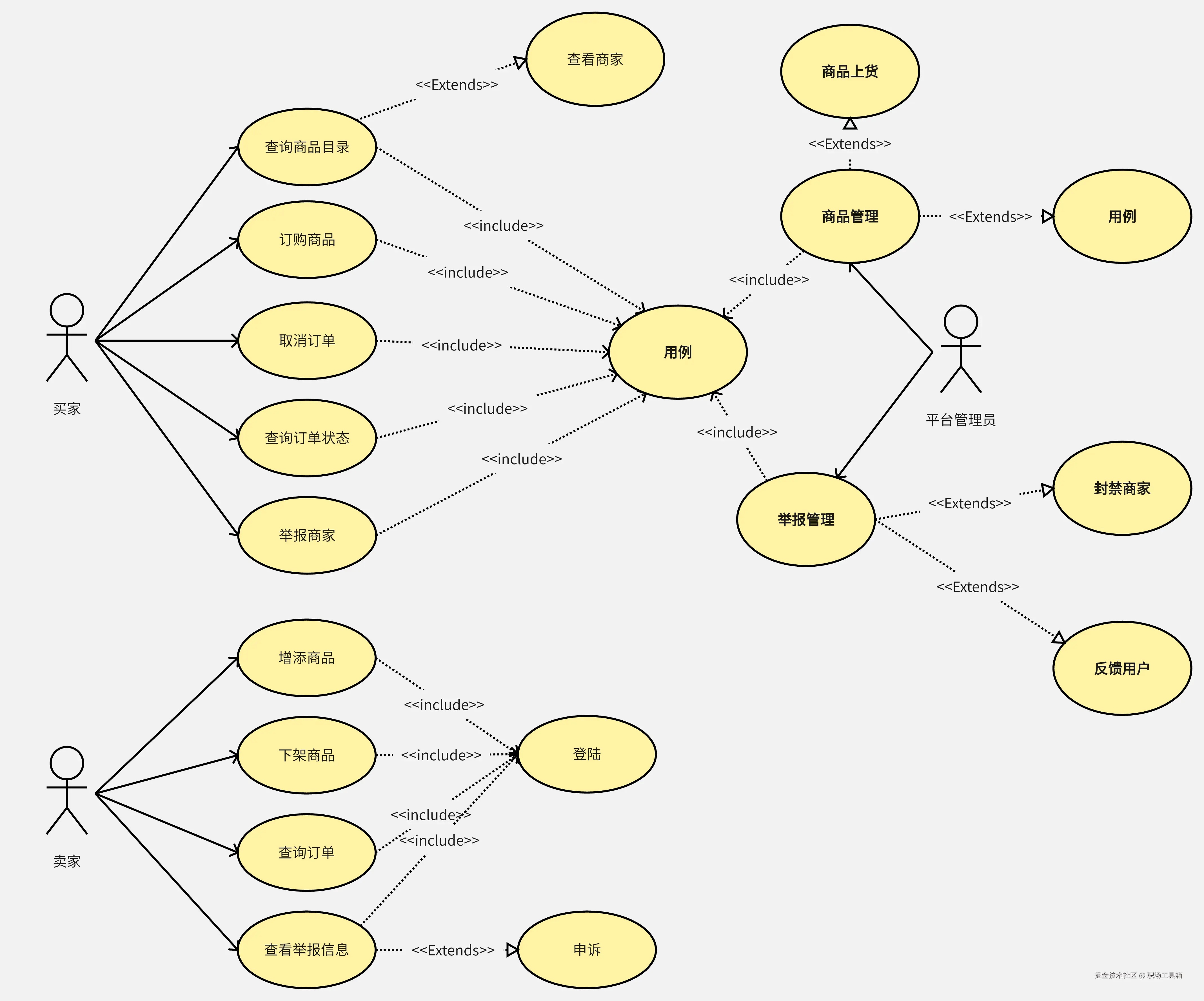
二手平台交易用例图模板

二手平台交易用例图模板详细描述了二手交易平台中买卖双方的交互流程。它包括商品发布、浏览、交易、评价等功能,帮助平台管理者和开发团队深入理解用户需求,设计出更加便捷和安全的交易系统,提升用户交易体验。

网上购物用例图模板

网上购物用例图模板展示了网上购物流程中的用户交互和系统功能。它包括商品浏览、购物车管理、订单处理、支付等功能,帮助电商平台和开发团队更好地理解购物者需求,优化购物流程,提高购物体验和满意度。

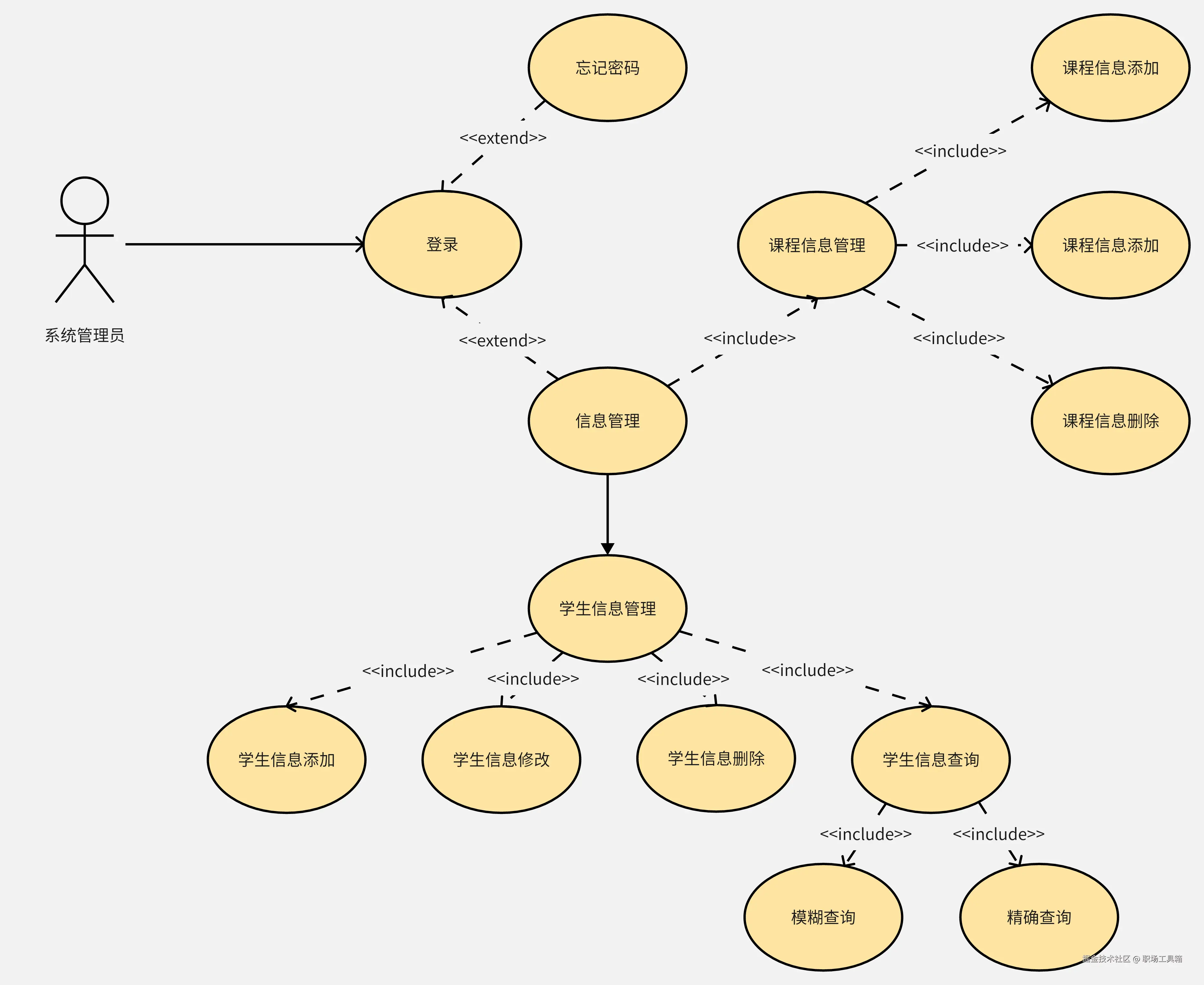
学籍管理系统用例图模板

学籍管理系统用例图模板详细描述了学籍管理中的各个环节。它包括学生信息管理、课程管理、成绩管理等功能,帮助教育机构和开发团队更好地理解学籍管理的需求,设计出更加高效和便捷的学籍管理系统。

图书管理系统用例图模板

图书管理系统用例图模板提供了一个清晰的视图,展示了图书管理系统中用户与系统之间的交互。它包括图书检索、借阅、归还、管理等功能,帮助图书馆管理者和开发团队更好地理解读者需求,优化图书管理流程,提高图书借阅服务的效率和质量。

毕设选题管理系统用例图模板

毕设选题管理系统用例图模板详细描述了毕业设计选题管理流程中的各个环节。它包括选题发布、学生选题、导师审核、选题信息管理等功能,帮助教育机构和开发团队更好地理解毕设选题管理的需求,设计出更加高效和透明的毕设选题管理系统。

海量用例图模板,尽在boardmix模板社区

前面介绍的10个用例图模板,均来自在线用例图软件boardmix推出的boardmix模板社区,想复用这些用例图模板的朋友,可以打开boardmix模板社区,搜索用例图模板的名称,就能快速找到对应的用例图模板。

以上就是本次想和各位分享的所有内容,希望能帮到有需要的朋友。如果你有其他疑问,或是想进一步了解的内容,欢迎在下方的评论区留言,我们一起交流探讨。

码字不易,如果对你有帮助的话,请别忘了赏个【三连】或是【关注】我哦,关注不迷路,那我们下次再见咯!