关于链表,你该了解这些!

247 阅读11分钟

关于链表,你该了解这些!

什么是链表,链表是一种通过指针串联在一起的线性结构每一个节点由两部分组成,一个是数据域一个是指针域(存放指向下一个节点的指针),最后一个节点的指针域指向null(空指针的意思)。

image.png 链表的入口节点称为链表的头结点也就是head。

如图所示:

链表1

链表的类型

接下来说一下链表的几种类型:

单链表

刚刚说的就是单链表。

双链表

单链表中的指针域只能指向节点的下一个节点。

双链表:每一个节点有两个指针域,一个指向下一个节点,一个指向上一个节点。

双链表 既可以向前查询也可以向后查询。

如图所示:

链表2

循环链表

循环链表,顾名思义,就是链表首尾相连。

循环链表可以用来解决约瑟夫环问题。

链表4

链表的存储方式

了解完链表的类型,再来说一说链表在内存中的存储方式。

数组是在内存中是连续分布的,但是链表在内存中可不是连续分布的

链表是通过指针域的指针链接在内存中各个节点。

所以链表中的节点在内存中不是连续分布的 ,而是散乱分布在内存中的某地址上,分配机制取决于操作系统的内存管理。

如图所示:

链表3

这个链表起始节点为2, 终止节点为7, 各个节点分布在内存的不同地址空间上,通过指针串联在一起。

链表的定义

接下来说一说链表的定义。

# Definition for singly-linked list. 

class ListNode:

     def __init__(self, val=0, next=None):* 

         self.val = val 

         self.next = next

链表的操作

删除节点

删除D节点,如图所示:

链表-删除节点

只要将C节点的next指针 指向E节点就可以了。

那有同学说了,D节点不是依然存留在内存里么?只不过是没有在这个链表里而已。

是这样的,所以在C++里最好是再手动释放这个D节点,释放这块内存。

其他语言例如Java、Python,就有自己的内存回收机制,就不用自己手动释放了。

添加节点

如图所示:

链表-添加节点

可以看出链表的增添和删除都是O(1)操作,也不会影响到其他节点。

但是要注意,要是删除第五个节点,需要从头节点查找到第四个节点通过next指针进行删除操作,查找的时间复杂度是O(n)。

性能分析

再把链表的特性和数组的特性进行一个对比,如图所示:

链表-链表与数据性能对比

数组在定义的时候,长度就是固定的,如果想改动数组的长度,就需要重新定义一个新的数组。

链表的长度可以是不固定的,并且可以动态增删, 适合数据量不固定,频繁增删,较少查询的场景。

示例题目

203.移除链表元素

力扣题目链接(opens new window)

题意:删除链表中等于给定值 val 的所有节点。

示例 1: 输入:head = [1,2,6,3,4,5,6], val = 6 输出:[1,2,3,4,5]

示例 2: 输入:head = [], val = 1 输出:[]

示例 3: 输入:head = [7,7,7,7], val = 7 输出:[]

思路

这里以链表 1 4 2 4 来举例,移除元素4。

203_链表删除元素1

那么因为单链表的特殊性,只能指向下一个节点,刚刚删除的是链表的中第二个,和第四个节点,那么如果删除的是头结点又该怎么办呢?

这里就涉及如下链表操作的两种方式:

  • 直接使用原来的链表来进行删除操作。
  • 设置一个虚拟头结点在进行删除操作。

来看第一种操作:直接使用原来的链表来进行移除。

203_链表删除元素3

移除头结点和移除其他节点的操作是不一样的,因为链表的其他节点都是通过前一个节点来移除当前节点,而头结点没有前一个节点。

所以头结点如何移除呢,其实只要将头结点向后移动一位就可以,这样就从链表中移除了一个头结点。

203_链表删除元素4

203_链表删除元素5

这样移除了一个头结点,是不是发现,在单链表中移除头结点 和 移除其他节点的操作方式是不一样,其实在写代码的时候也会发现,需要单独写一段逻辑来处理移除头结点的情况。

那么可不可以 以一种统一的逻辑来移除 链表的节点呢。

其实可以设置一个虚拟头结点,这样原链表的所有节点就都可以按照统一的方式进行移除了。

来看看如何设置一个虚拟头。依然还是在这个链表中,移除元素1。

203_链表删除元素6

这里来给链表添加一个虚拟头结点为新的头结点,此时要移除这个旧头结点元素1。

这样是不是就可以使用和移除链表其他节点的方式统一了呢?

来看一下,如何移除元素1 呢,还是熟悉的方式,然后从内存中删除元素1。

最后呢在题目中,return 头结点的时候,别忘了 return dummyNode->next;, 这才是新的头结点

代码

#虚拟头节点法
# Definition for singly-linked list.
# class ListNode:
#     def __init__(self, val=0, next=None):
#         self.val = val
#         self.next = next
class Solution:
    def removeElements(self, head: Optional[ListNode], val: int) -> Optional[ListNode]:
        # 创建虚拟头部节点以简化删除过程
        dummy_head = ListNode(next = head)
        
        # 遍历列表并删除值为val的节点
        current = dummy_head
        while current.next:
            if current.next.val == val:
                current.next = current.next.next
            else:
                current = current.next
        
        return dummy_head.next

707.设计链表

力扣题目链接(opens new window)

题意:

在链表类中实现这些功能:

  • get(index):获取链表中第 index 个节点的值。如果索引无效,则返回-1。
  • addAtHead(val):在链表的第一个元素之前添加一个值为 val 的节点。插入后,新节点将成为链表的第一个节点。
  • addAtTail(val):将值为 val 的节点追加到链表的最后一个元素。
  • addAtIndex(index,val):在链表中的第 index 个节点之前添加值为 val 的节点。如果 index 等于链表的长度,则该节点将附加到链表的末尾。如果 index 大于链表长度,则不会插入节点。如果index小于0,则在头部插入节点。
  • deleteAtIndex(index):如果索引 index 有效,则删除链表中的第 index 个节点。

707示例

思路

删除链表节点:链表-删除节点

添加链表节点:

链表-添加节点

这道题目设计链表的五个接口:

  • 获取链表第index个节点的数值
  • 在链表的最前面插入一个节点
  • 在链表的最后面插入一个节点
  • 在链表第index个节点前面插入一个节点
  • 删除链表的第index个节点

可以说这五个接口,已经覆盖了链表的常见操作,是练习链表操作非常好的一道题目

链表操作的两种方式:

  • 直接使用原来的链表来进行操作。
  • 设置一个虚拟头结点在进行操作。

下面用虚拟头结点来写

代码

单链表法
# 链表节点,包含数据部分和指向下一个节点的指针
class ListNode:
    def __init__(self, val=0, next=None):
        self.val = val
        self.next = next
        
class MyLinkedList:
    def __init__(self):			# 初始化节点的值和下一个节点的引用。
        self.dummy_head = ListNode()
        self.size = 0

    def get(self, index: int) -> int:		# 获取第n个节点的值
        if index < 0 or index >= self.size:
            return -1
        
        current = self.dummy_head.next
        for i in range(index):
            current = current.next
            
        return current.val
	
    def addAtHead(self, val: int) -> None:		 # 头部插入节点
        self.dummy_head.next = ListNode(val, self.dummy_head.next)
        self.size += 1

    def addAtTail(self, val: int) -> None:		# 尾部插入节点
        current = self.dummy_head
        while current.next:
            current = current.next
        current.next = ListNode(val)
        self.size += 1

    def addAtIndex(self, index: int, val: int) -> None:		 # 第n个节点前插入节点
        if index < 0 or index > self.size:
            return
        
        current = self.dummy_head
        for i in range(index):
            current = current.next
        current.next = ListNode(val, current.next)
        self.size += 1

    def deleteAtIndex(self, index: int) -> None:		# 删除第n个节点
        if index < 0 or index >= self.size:
            return
        
        current = self.dummy_head
        for i in range(index):
            current = current.next
        current.next = current.next.next
        self.size -= 1


# Your MyLinkedList object will be instantiated and called as such:
# obj = MyLinkedList()
# param_1 = obj.get(index)
# obj.addAtHead(val)
# obj.addAtTail(val)
# obj.addAtIndex(index,val)
# obj.deleteAtIndex(index)

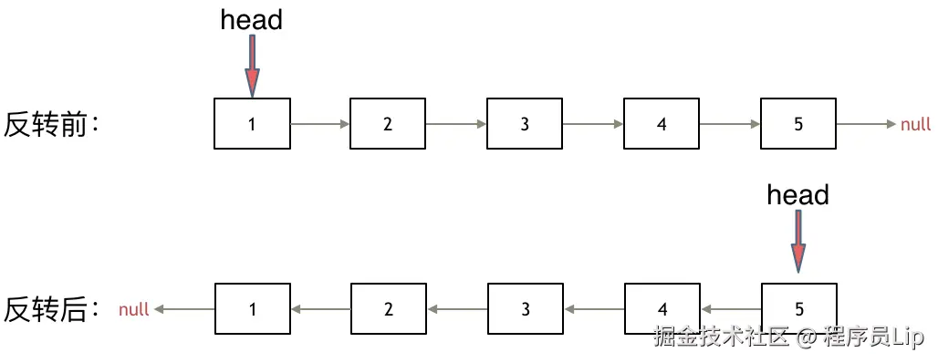
206.反转链表

力扣题目链接(opens new window)

题意:反转一个单链表。

示例: 输入: 1->2->3->4->5->NULL 输出: 5->4->3->2->1->NULL

思路

如果再定义一个新的链表,实现链表元素的反转,其实这是对内存空间的浪费。

其实只需要改变链表的next指针的指向,直接将链表反转 ,而不用重新定义一个新的链表,如图所示:

206_反转链表

之前链表的头节点是元素1, 反转之后头结点就是元素5 ,这里并没有添加或者删除节点,仅仅是改变next指针的方向。

首先定义一个cur指针,指向头结点,再定义一个pre指针,初始化为null。

然后就要开始反转了,首先要把 cur->next 节点用tmp指针保存一下,也就是保存一下这个节点。

为什么要保存一下这个节点呢,因为接下来要改变 cur->next 的指向了,将cur->next 指向pre ,此时已经反转了第一个节点了。

接下来,就是循环走如下代码逻辑了,继续移动pre和cur指针。

最后,cur 指针已经指向了null,循环结束,链表也反转完毕了。 此时我们return pre指针就可以了,pre指针就指向了新的头结点。

代码

(版本一)双指针法
# Definition for singly-linked list.
# class ListNode:
#     def __init__(self, val=0, next=None):
#         self.val = val
#         self.next = next
class Solution:
    def reverseList(self, head: ListNode) -> ListNode:
        cur = head   
        pre = None
        while cur!=None:
            temp = cur.next 	# 保存一下 cur的下一个节点,因为接下来要改变cur->next
            cur.next = pre 		#反转
            #更新pre、cur指针
            pre = cur
            cur = temp
        return pre

24. 两两交换链表中的节点

力扣题目链接(opens new window)

给定一个链表,两两交换其中相邻的节点,并返回交换后的链表。

你不能只是单纯的改变节点内部的值,而是需要实际的进行节点交换。

24.两两交换链表中的节点-题意

思路

这道题目正常模拟就可以了。

建议使用虚拟头结点,这样会方便很多,要不然每次针对头结点(没有前一个指针指向头结点),还要单独处理。

接下来就是交换相邻两个元素了,此时一定要画图,不画图,操作多个指针很容易乱,而且要操作的先后顺序

初始时,cur指向虚拟头结点,然后进行如下三步:

24.两两交换链表中的节点1

操作之后,链表如下:

24.两两交换链表中的节点2

看这个可能就更直观一些了:

24.两两交换链表中的节点3

代码

# Definition for singly-linked list.
# class ListNode:
#     def __init__(self, val=0, next=None):
#         self.val = val
#         self.next = next
class Solution:
    def swapPairs(self, head: Optional[ListNode]) -> Optional[ListNode]:
        dummy_head=ListNode(next=head)
        current=dummy_head

        while current.next!=None and current.next.next!=None:
            temp1=current.next
            temp2=current.next.next.next

            current.next=current.next.next   #步骤一
            current.next.next=temp1    #步骤二
            temp1.next=temp2                #步骤三

            current=current.next.next

        return dummy_head.next
  • 时间复杂度:O(n)
  • 空间复杂度:O(1)

链表典型应用

单向链表通常用于实现栈、队列、哈希表和图等数据结构。

  • 栈与队列:当插入和删除操作都在链表的一端进行时,它表现的特性为先进后出,对应栈;当插入操作在链表的一端进行,删除操作在链表的另一端进行,它表现的特性为先进先出,对应队列。
  • 哈希表:链式地址是解决哈希冲突的主流方案之一,在该方案中,所有冲突的元素都会被放到一个链表中。
  • :邻接表是表示图的一种常用方式,其中图的每个顶点都与一个链表相关联,链表中的每个元素都代表与该顶点相连的其他顶点。

双向链表常用于需要快速查找前一个和后一个元素的场景。

  • 高级数据结构:比如在红黑树、B 树中,我们需要访问节点的父节点,这可以通过在节点中保存一个指向父节点的引用来实现,类似于双向链表。
  • 浏览器历史:在网页浏览器中,当用户点击前进或后退按钮时,浏览器需要知道用户访问过的前一个和后一个网页。双向链表的特性使得这种操作变得简单。
  • LRU 算法:在缓存淘汰(LRU)算法中,我们需要快速找到最近最少使用的数据,以及支持快速添加和删除节点。这时候使用双向链表就非常合适。

环形链表常用于需要周期性操作的场景,比如操作系统的资源调度。

  • 时间片轮转调度算法:在操作系统中,时间片轮转调度算法是一种常见的 CPU 调度算法,它需要对一组进程进行循环。每个进程被赋予一个时间片,当时间片用完时,CPU 将切换到下一个进程。这种循环操作可以通过环形链表来实现。
  • 数据缓冲区:在某些数据缓冲区的实现中,也可能会使用环形链表。比如在音频、视频播放器中,数据流可能会被分成多个缓冲块并放入一个环形链表,以便实现无缝播放。