路上绿牌车渐成主流,但内燃机并未言败

122 阅读6分钟

你有没有感觉路上的“绿牌车”越来越多?打开地图,周围的充电桩也越来越密,甚至比便利店都多。

嘿嘿,你的感觉没错。

看月份数据,根据中国汽车流通协会数据,2024年10月中国新能源汽车零售量119.6万辆,市场渗透率超过一半,达到52.9%

这意味着在新车市场,新能源汽车已经超越燃油车,成为大多数了。

看整年数据,2021年至2023年,中国新能源汽车零售渗透率分别达到14.8%、27.6%和35.7%。

国内主管部门先前制定的2025年新能源汽车渗透率达到20%的目标,提前三年完成。

看品牌数据,据日经中文网数据,2023年比亚迪全年销量302万辆,成为中国市场品牌销量第一名。也让中国汽车品牌的销量首次进入世界前10

前十.jpg

“日经中文网”数据

而比亚迪在2022年3月就停止了燃油车生产,这意味着单靠卖“绿牌车”,比亚迪就实现了这一历史性成就。

难道说,作为人类第二次工业革命象征之一的内燃机,眼看就要退出历史舞台了吗?

内燃机.jpeg

老·内燃机

非也。

10月份销售的119.6万辆新能源汽车中,有52.2万辆是插电混动和增程汽车,占所有新能源车比例达43.6%。

这两类车都是烧油的“绿牌车”,有网友戏称“旧·新能源汽车”。

可能有读者还不清楚燃油车、油混、插混和增程之间的区别,下面简单科普。

啥啥啥.jpeg

燃油车,完全依赖内燃机产生动力,通常只有一种驱动方式。但也有很多车型采用发动机+48V轻混系统,轻混系统辅助提供部分动力,让车辆起步更顺滑。

油混,内燃机和纯电的结合,不能通过外部电源充电。电池组通常较小,主要用于回收制动能量和辅助驱动,以降低油耗。有3种驱动方式:纯电驱动、纯油驱动、油电混合驱动。

插混,内燃机和纯电的结合,能通过外部电源充电。电池组相比油混更大,既可通过电池组带动电机驱动,也可通过内燃机驱动。有3种驱动方式:纯电驱动、纯油驱动、油电混合驱动。

增程,内燃机和纯电的结合,能通过外部电源充电。电池组通常比插混的更大,内燃机以发电机的角色存在。只有一种驱动方式:发动机给电池充电,电池带动电机驱动。

对比.png

根据2024年的政策,国内大部分地区在售的插混和增程式汽车都能上绿牌,免征车辆购置税。极少数地区除外,比如上海自2023年开始,就只有纯电动汽车才能上绿牌。

根据以上所述,中国2024年10月份所售新车中,装有内燃机的汽车占比依然有70.2% ,稳坐大半壁江山。

比亚迪能成为“新能源一哥”,插混汽车功不可没。其10月份共计53.6万辆汽车中,插混占比达62.9%。

在高端市场,新能源汽车问界M9已连续6个月蝉联中国50万以上车型销量第一,也创造国产自主品牌历史。

M9销量.jpeg

“汽车之家”数据

而M9的所有订单里,带有内燃机的增程版则占比达到90%

因此我们可以说,内燃机退出江湖的速度,要远低于蓝牌消失的速度。至少在未来10年,内燃机依然是汽车的主要动力来源。

说到内燃机,我们知道其主流类型为四冲程循环:吸气、压缩、做功和排气。四个冲程里只有四分之一,即“做功”冲程是向外输出动力的。

四冲程.jpeg

农村小型拖拉机就是典型的单缸机——只有一个气缸,行驶时有较明显的“顿挫感”,就是因为内燃机做功过程不连续。

拖拉机.jpg

“扭矩不详遇强则强”的单缸机

为减少行驶时的顿挫感,同时让动力更强,汽车都采用多气缸发动机,4缸、6缸、8缸和12缸。

其中6缸及以上的都为豪车配置,你听跑车那低沉的嚎叫,像不像一捆捆钞票落地的声音?

12缸.jpeg

壕无人性的12缸发动机

主流家用车多为4缸,这已经可保证每时每刻都有一个气缸在做功,动力输出平顺丝滑。

既然是多气缸,那么就要保证空气和燃油尽可能均匀地分配到各个气缸。在内燃机中,连接化油器和气缸的管路,叫进气歧管,一分多。

进气.png

进气歧管

有进就有出,在排气管路上还有排气歧管,多合一。

企业微信截图_1732685927322.png

排气歧管

无论是进气还是排气,我们都希望气流流经各个支路的阻力尽可能一致,这样才能保证每个气缸的进排气量一致。

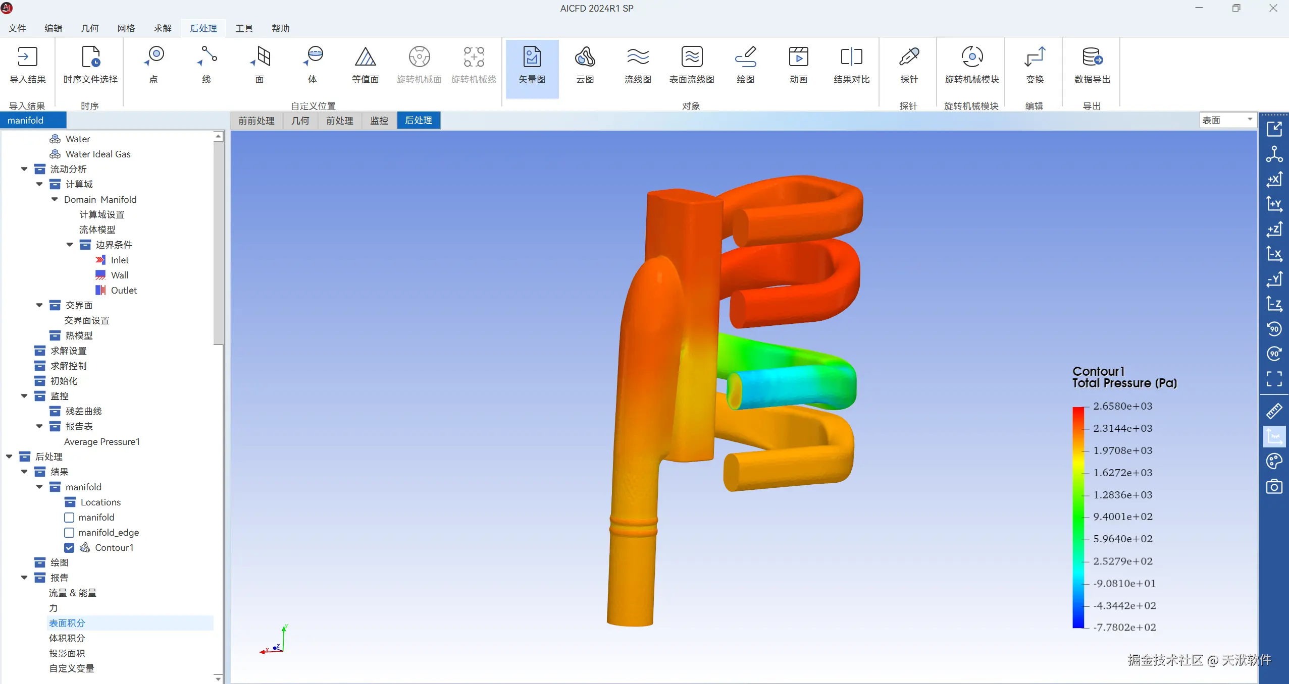
如何保证呢?CFD模拟是成本低且效率高的方法。

下面简单展示个例子,基于智能热流体仿真软件AICFD做进气歧管流阻模拟。

模型为四缸发动机的进气歧管,即进气总管分成四个支路。

仿真基于进气歧管的面网格进行,在面网格的基础上生成计算需要的体网格。是的,AICFD具有强大的前处理功能。

模型.png

仿真网格模型

边界条件设置,总管为进口,采用质量流量入口,0.07kg/s;其中一个支路为出口,采用静压出口。

湍流模型采用SST k-omega模型。

计算结果显示,进出口压差为2123Pa,即对于该流量,该支路的压降为2123Pa。

压力.png

压力云图

这个流阻是否符合要求呢?

根据前面的介绍,还需要在此基础上再分别做其它三个支路的模拟,才可确定各支路的流阻差异是否在可接受范围内。

欢迎各位读者亲自尝试,到南京天洑软件官网下载AICFD,安装即免费试用30天。

我们希望每个人都能零门槛感受到仿真的魅力。