文献解读-Transcriptional Start Site Coverage Analysis in Plasma Cell-Free DNA Reveal

76 阅读6分钟

文献解读-Multi-omics2.png 关键词:多组学;基因测序;变异检测;


文献简介

  • 标题(英文) :Transcriptional Start Site Coverage Analysis in Plasma Cell-Free DNA Reveals Disease Severity and Tissue Specificity of COVID-19 Patients
  • 标题(中文) :血浆细胞游离 DNA 中的转录起始位点覆盖分析揭示了 COVID-19 患者的疾病严重程度和组织特异性
  • 发表期刊:frontiers in Genetics
  • 作者单位:海南省细胞与分子遗传转化医学重点实验室等
  • 发表年份:2021
  • 文章地址doi.org/10.3389/fge…

图1  文献简介

图1 文献简介

细胞游离DNA(cfDNA)作为多种疾病的潜在生物标志物,在血浆中保存了与基因表达和组织来源相关的宝贵信息。在COVID-19中,cfDNA主要源自细胞凋亡、坏死和NETosis过程,被认为是潜在的疾病驱动因素和治疗靶点。


测序流程

在数据分析中,研究组使用 Sentieon BWA将clean reads 比对到人类参考基因组,并进行质量控制。

图2 Sentieon的作用

图2 Sentieon的作用

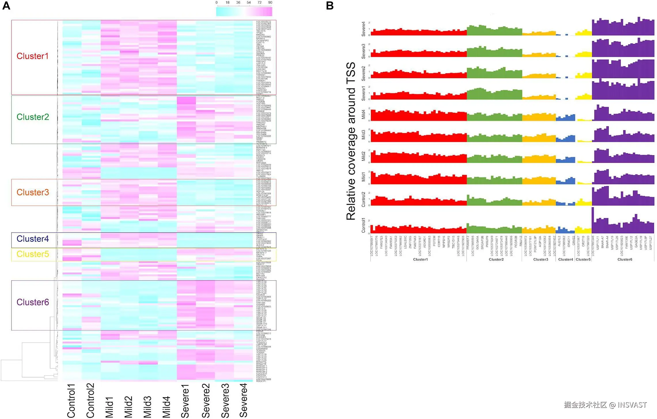
研究组通过分析新冠肺炎患者血浆中细胞游离DNA (cfDNA)的转录起始位点(TSS)覆盖度模式,探讨了重症患者的生物学特征变化和组织特异性表达模式。研究者首先收集了两组样本:HN样本组和WH样本组。先从样本中提取cfDNA并进行高通量测序,研究组开发了一种新算法,基于TSS周围500bp区域的相对深度来分析TSS区域的覆盖度模式,用于比较不同组别的TSS覆盖模式差异。

图3  基于对照组、轻症和重症COVID-19病例的转录起始位点(TSS)覆盖度的基因聚类

图3 基于对照组、轻症和重症COVID-19病例的转录起始位点(TSS)覆盖度的基因聚类

研究发现,重症患者的TSS覆盖度模式与轻症患者和健康对照显著不同。通过比较重症和轻症患者的TSS得分,研究者识别出988个上调基因和2383个下调基因。对这些基因的功能富集分析揭示了与新冠肺炎进展相关的多个生物学过程,如脂质生物合成、T细胞凋亡和ATP代谢等。

为探究这些表达变化的组织来源,研究者将cfDNA分析结果与公开的血细胞和肺细胞转录组数据进行了比较。结果显示,重症患者血细胞中病毒和抗病毒活动相关基因显著上调,反映了全身性的病毒感染和强烈的免疫反应。同时,重症患者肺细胞中ATP合成相关基因显著下调,反映了肺组织的功能障碍,这与COVID-19的严重呼吸系统并发症一致。

图4  在血浆和组织中基因表达一致变化的富集通路。重症患者血浆和COVID-19患者血细胞中一致下调(A)和上调(B)模式的基因富集通路。重症患者血浆和SARS-CoV-2感染肺细胞中一致下调(C)和上调(D)模式的基因富集通路。

图4 在血浆和组织中基因表达一致变化的富集通路。重症患者血浆和COVID-19患者血细胞中一致下调(A)和上调(B)模式的基因富集通路。重症患者血浆和SARS-CoV-2感染肺细胞中一致下调(C)和上调(D)模式的基因富集通路。

此外,研究还观察到重症患者线粒体cfDNA浓度的变化与血细胞比容和血红蛋白水平相匹配,表明患者存在缺氧状况,这与COVID-19重症患者常见的临床表现一致,反映了疾病对呼吸系统的严重影响。研究者还检测到了一些微生物DNA,包括在重症患者后期样本中发现的人类疱疹病毒5型(HHV-5)。

图5  两个对照组和两个轻症和重症病例的微生物和线粒体cfDNA。(A)检测到的细菌类型数量和(B)来自轻症(浅蓝色)和重症(深蓝色)病例四个时间点采集的血浆cfDNA中的线粒体cfDNA浓度,以及两个对照病例(绿色,虚线时间仅用于比较)的一次采集。

图5 两个对照组和两个轻症和重症病例的微生物和线粒体cfDNA。(A)检测到的细菌类型数量和(B)来自轻症(浅蓝色)和重症(深蓝色)病例四个时间点采集的血浆cfDNA中的线粒体cfDNA浓度,以及两个对照病例(绿色,虚线时间仅用于比较)的一次采集。

Sentieon 软件团队拥有丰富的软件开发及算法优化工程经验,致力于解决生物数据分析中的速度与准确度瓶颈,为来自于分子诊断、药物研发、临床医疗、人群队列、动植物等多个领域的合作伙伴提供高效精准的软件解决方案,共同推动基因技术的发展。  截至 2023 年 3 月份,Sentieon 已经在全球范围内为 1300+用户提供服务,被世界一级影响因子刊物如 NEJM、Cell、Nature 等广泛引用,引用次数超过 700 篇。此外,Sentieon 连续数年摘得了 Precision FDA、Dream Challenges 等多个权威评比的桂冠,在业内获得广泛认可。


文献讨论

图6  文献讨论

图6 文献讨论

研究通过分析血浆DNA在TSS区域的覆盖率,揭示了COVID-19轻重症患者之间的显著差异。发现了一系列与疾病进展相关的上下调基因,并通过比较血细胞和肺细胞的基因表达,追踪了这些表达模式的组织来源。研究结果表明,血细胞中的病毒复制和免疫防御活动增强,而肺细胞中ATP合成通路下调与重症相关。

研究还发现肺特异性基因的TSS覆盖率可能作为预测重症的早期标志物。尽管样本量较小,但通过独立样本验证增强了结论的可靠性。本研究不仅为理解COVID-19的发病机制提供了新见解,还展示了cfDNA分析在疾病诊断、监测和治疗指导方面的潜在应用价值,为未来的研究和临床实践指明了方向。


总结

总的来说,这项研究展示了cfDNA分析在揭示新冠肺炎进展中的组织参与情况和疾病机制方面的潜力。它强调了cfDNA作为无创生物标志物在疾病严重程度检测、患者监测和预后评估中的应用价值。这种方法为理解新冠肺炎的病理生理学提供了新的视角,并可能帮助开发更有针对性的治疗策略。