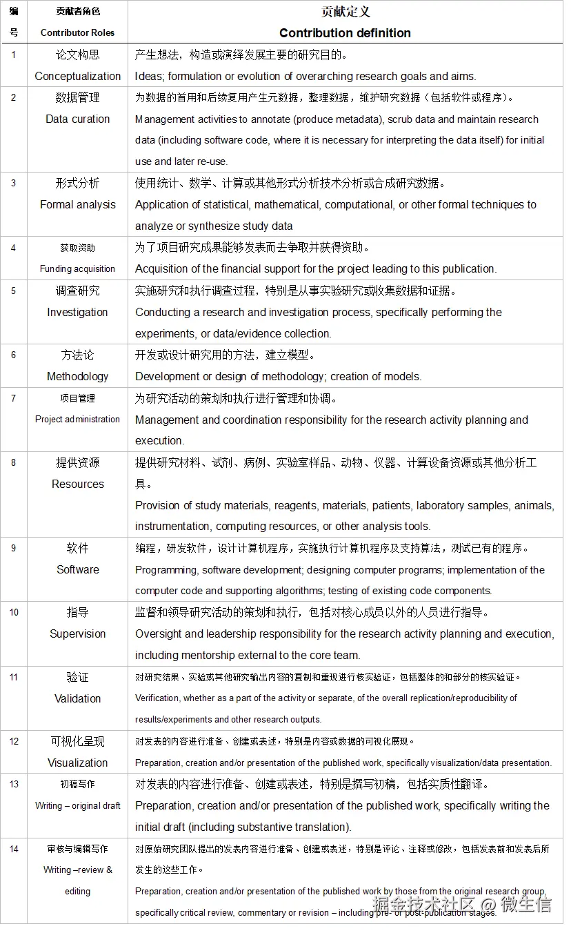
发表学术论文必知:贡献者角色分类Contributor Role Taxonomy(CRediT) 微生信 2024-11-25 306 阅读1分钟 导读: CRediT(Contributor Role Taxonomy)是一种为论文署名诚信问题提供解决方案的分类体系。它通过将研究者在论文发表过程中扮演的不同角色进行明确分类,使得每位参与者的具体贡献得以清晰展现。这种方法不仅促进了科研诚信,确保了署名顺序的合理性,还有助于公正地评价每位作者的实际贡献。 微生信助力高分文章,用户230000+,谷歌学术4600+