写不出论文实验方法?AI一键搞定初稿,效率拉满!科研小白的福音

282 阅读7分钟

在科研领域,论文中的实验板块属于核心内容之一。如今,随着科技的飞速发展,人工智能(AI)已经展现出了令人惊叹的能力,其中就包括根据图片分析生成论文实验板块的内容。

1. 什么是论文的实验方法部分?

在科研论文中,实验方法部分是告诉读者你是如何进行研究的。这包括你选择了哪些研究对象、你是如何收集和处理数据的、你使用了哪些工具和步骤来完成实验。

2. 为什么写实验方法部分很难?

写这部分很难,因为它需要非常详细和准确。你需要描述每一个小步骤,使用专业的语言,而且不能遗漏任何重要信息。

3. AI如何帮助我们?

AI可以帮助我们把实验的流程图或者简单的想法变成详细的实验方法描述。这样,即使是没有科研背景的人,也能用AI来写出专业的实验方法初稿。

4. 如何使用AI来写实验方法?

  • 步骤1:  准备你的实验流程图或者简单的想法。
  • 步骤2:  告诉AI你的实验流程,比如你研究的是糖尿病周围神经病变(DPN)。
  • 步骤3:  使用AI的指令,比如:“根据图片给出的实验信息,生成分点的实验**步骤流程。”

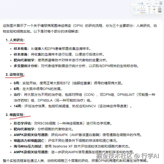
下面,我们就以糖尿病周围神经病变(DPN)的研究为例,来一起看看吧,一步步教会你。

话不多说,上图片!

图片15.png

看到上面的实验流程图了吧?怎么样,是不是感觉对整个实验流程有了那么一丢丢的了解啦?😎还是啥也不懂?不用慌,跟着我继续操作。

使用 AI看图,我们可以得到一些简短的精炼的信息,如下(看不懂的直接看这个解析一样):

注:上图用于讲解参考,表示现实中我们的分析可能就类似AI给出的这个回答,是比较短的。而且是比较随意,不是很丰富的。因为在自己写作时,首先呢,字数就是个大问题。你得把图里的每个小细节都展开说,语言咱们得用那种特别专业、严谨的语言,里面涉及到的各种因素,从实验的步骤顺序,到使用的仪器设备,再到样本的处理方式,每一个环节都得考虑周全,少了一块都不行。乍一听就感觉头疼,实际做起来,也是有点难度,耗时还是挺久的。

图片16.png

接下来,关键点:这个是不是只是框架,离正式的还差很多?怎么做?来!!我们继续 借助行学 xingxue-ai.com 把这张看上去简洁明了的图和自己简短的分析,变成一大段专业的实验流程,直接用于文献写作的初稿!)

输入这个指令: 根据图片给出的实验信息,生成分点的实验步骤流程,需要把所有实验步骤整合成一个连贯的流程,用于撰写文献中的“材料与方法”章节详细实验步骤的撰写,以便在文献中呈现。

答案:

图片17.png

这个答案还不够正确,详细,对不对?整体修改效果不好。

我们继续 借助行学 AI xingxue-ai.com 根据分点进行各部分对应内容的优化,针对上文的实验图片,参考以下指令等:

1: 人类研究实验步骤: 请列出人类研究部分的实验步骤,包括样本收集、处理、分析和结果解释。

2: 动物实验实验步骤: 请详细描述动物实验的流程,包括实验动物的选择、分组、DPN诱导、治疗实施和功能评估。

3: 细胞实验实验步骤: 请提供细胞实验的详细步骤,包括细胞培养、处理、形态学评估、代谢组学分析、信号通路研究、细胞活力和凋亡分析以及线粒体功能测试。

4: 数据分析实验步骤: 请概述数据分析的步骤,包括统计测试的选择、数据解释和结果可视化。

逐一对各部分进行优化,自行输入即可,这边就仅对AI部分答案展示:

图片18.png

你对各部分优化完之后,那得到的是一个相对能够接受的版本了,格式和内容都还行了。

最后各段落汇总拼接在一起,再查询相关知识进行人工修改,我们就可以通过AI+人工得到一个相对正规的内容丰富的实验的初稿啦。

-----    ----         ----     -----       -----      ---

初稿展示:糖尿病周围神经病变(DPN)研究的实验方法

注:这是AI+人工初步修改的答案,没有很精确,只做讲解用,可借鉴思路。

一、临床样本采集与分析

(一)研究对象

本研究纳入了健康人群与确诊为糖尿病周围神经病变(DPN)的患者,其中健康人群作为对照组,DPN 患者作为病例组,以此为后续研究奠定基础。

(二)样本采集与制备

1. 血清采集

严格依据标准临床操作规范,从所有研究对象采集静脉血样本。具体操作是使用无菌真空采血管收集血液,采集完成后,立即轻柔颠倒采血管,确保血液与抗凝剂充分混合,保证血液样本质量。

2. 样本处理

血液样本在室温静置 30 分钟后,以 3000rpm 的转速离心 15 分钟,分离出血清,并将其转移至无菌冻存管中。随后,对采集到的血清样本进行编号,并详细记录相应患者信息,将样本存放于 - 80°C 超低温冰箱中,直至后续分析,确保样本保存完好且信息完整。

(三)靶向代谢组学分析

1. 样本处理

从 - 80°C 冰箱取出血清样本,在冰上解冻后,依据靶向代谢组学试剂盒操作说明,对血清样本进行前处理,包括蛋白沉淀、离心等操作,从而精准提取代谢物,为后续分析提供可靠样本。

2. 仪器分析

采用液相色谱 - 质谱联用(LC - MS)系统对提取的代谢物进行分析。精心设置液相色谱条件,如合理确定流动相组成、流速、柱温等参数,同时准确设置质谱条件,包括离子源类型、扫描模式、检测范围等,以此保障对目标代谢物的精确检测,获取准确可靠的实验数据。

3. 数据采集

在仪器运行过程中,全面采集代谢物的色谱峰面积、保留时间、质荷比等数据,为后续深入的数据分析提供丰富信息。

(四)多元统计分析

1. 数据预处理

对靶向代谢组学所获数据进行预处理,涵盖归一化、缺失值处理等操作。归一化方法可选择中位数归一化或总离子流归一化等,以此有效消除样本间的系统误差,提高数据质量和分析的准确性。

2. 统计分析方法

运用主成分分析(PCA)、偏最小二乘判别分析(PLS - DA)等多元统计分析方法对处理后的数据展开分析。通过这些科学方法,深入探寻健康人群和 DPN 患者血清代谢物之间的差异,进而筛选出潜在的生物标志物,为研究糖尿病周围神经病变提供关键线索。

二、动物模型实验

(一)动物模型建立

1. 实验动物选择与分组

选用成年雄性大鼠,随机分为正常大鼠(Normal rats)组和链脲佐菌素(STZ)诱导的糖尿病大鼠(STZ rats)组。正常大鼠组作为对照组,给予正常饮食和饮水,而 STZ 大鼠组则用于诱导糖尿病模型。

2. 糖尿病模型诱导

STZ 大鼠组通过腹腔注射特定浓度([X] mg/mL)、特定剂量([X] mg/kg 体重)的链脲佐菌素(STZ)溶液来诱导糖尿病。注射前,大鼠需禁食 12 小时,注射后,通过尾静脉采血检测血糖水平,当血糖值大于 16.7mmol/L 且持续两周以上时,则认定糖尿病模型建立成功,为后续实验创造稳定可靠的模型基础。

--------AI 给出的答案,有3-5k字,这里就只展示部分内容啦,如果感兴趣的话,可以自己试一试哦!