将活体神经元植入大脑,他和马斯克闹掰后开辟脑机接口新路线

342 阅读8分钟

“向大脑中植入活体神经元。”

和马斯克闹掰了的 Neuralink 联创 Max Hodak,宣布了新型脑机接口技术路线!

不同于传统的电极方案,这种新方法不仅能获得更丰富的神经活动信息,关键还不会损伤大脑

具体来说,这是一种 “生物混合探针技术”,在体外培养神经元,然后嵌入电子设备中并植入大脑,形成新的生物连接。

官宣的同时,研究团队还公布了在小鼠身上的实验结果,初步证明了这条路线的可行性。

Reddit 上有网友评论说,这种新型的脑机接口不会被大脑视为入侵物体,而是被当做大脑的一部分。

按照他的说法,这条路线如果能够成功,将成为迈向直接神经接口,甚至 FDVR(全潜式虚拟现实)的重要一步。

用灯泡给大脑发送消息

之所以研究团队想要替代电极方案,在于电极会对脑组织造成损伤。

研究团队展示了一张大脑的横截面图像(蓝色表示细胞核),并表示人脑中看似空旷的空间实际上充满了轴突、树突和支持细胞,形成了密集的突触网络。

而在神经元尺度上,即使是很小的电极也同样具有破坏性,虽然电极少的时候影响较小,但达到一定数量时,就需要在通道数和大脑损伤之间进行权衡。

而研究团队提出的生物混合架构,利用神经元非破坏性连接的自然能力,可以在不损害大脑的情况下进行整合。

如图所示,绿色突出显示的细胞是实际的神经元轴突和树突,它们从生物混合移植物中延伸出来,在整个大脑中形成能够传输信息的连接。

具体来说,这种方式将人工培育的神经元植入大脑,电子元器件再与人工神经元连接,相当于电子元件被外置。

在嵌入式神经元的两侧,有数十万个 microLED电极分别负责刺激和记录神经元的活动,人们可以通过一种稳定的方式来读取和写入神经元信息。

这种脑机接口中使用了一种光遗传学技术,其中的神经元已经被认为修改,可以被光激活

也就是说,人们可以通过 microLED 灯泡刺激接口中的神经元,进而将信息传递给大脑。

另一方面,来自大脑的信号可以通过植入神经元传递给电极,从而进行读取和记录。

除了避免对大脑的破坏,这种方式还可以提高信息传递的信噪比。

另外由于神经元之间会形成连接,移植一百万个神经元(体积远小于一立方毫米),就可能会产生超过十亿个突触,效率要高于从 “通道数量” 考虑的电极模式。

如果这条路线能成功,确实可能会给脑机接口带来极大的改变,但到底能不能成功,目前仍处在探索阶段。

小鼠大脑成功响应光信号

研发团队引用的文献表明,使用生物材料制作的 “神经移植物”,能够成功存活并实现与被植入者正常细胞。

例如在 2015 年,斯坦福大学的 Blake Byers 在研发帕金森氏综合征动物模型时,从患者身上采集了皮肤样本,将其重新编程为神经元并移植到老鼠体内。

结果 Blake 发现,当移植细胞被激活时,在老鼠大脑中远处的位置出现了明显的活跃。

2019 年,剑桥大学 Amy E. Rochford(现就职于 Science 杂志)等人撰写了一篇关于生物混合神经接口的综述,当中还提到了四种具体的类型。

前人的这些研究都表明,利用生物混合技术制作脑机接口,在理论上具备可行性。

实践层面,研发团队也刚刚发布了在小鼠上取得的试验成果。

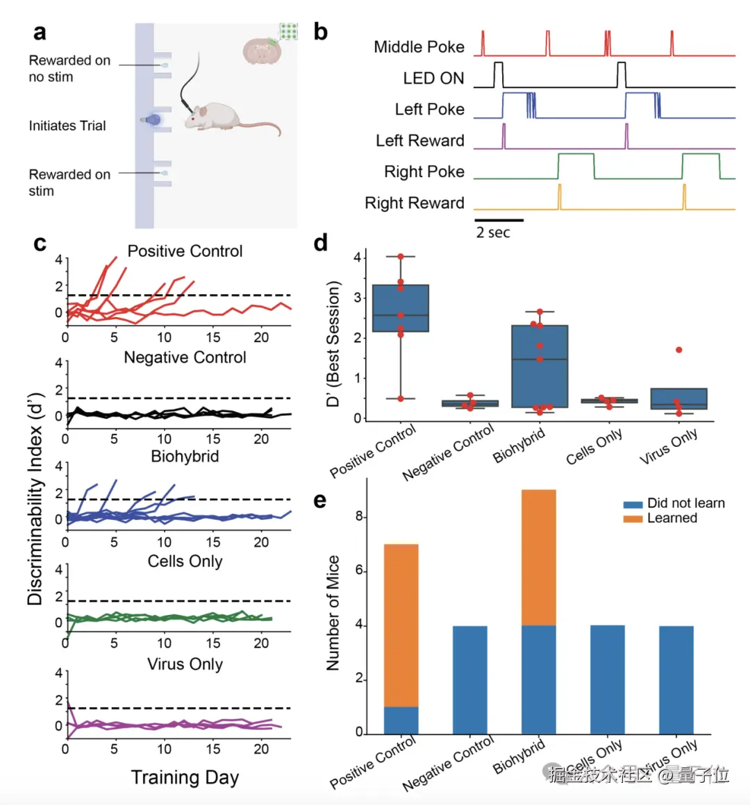
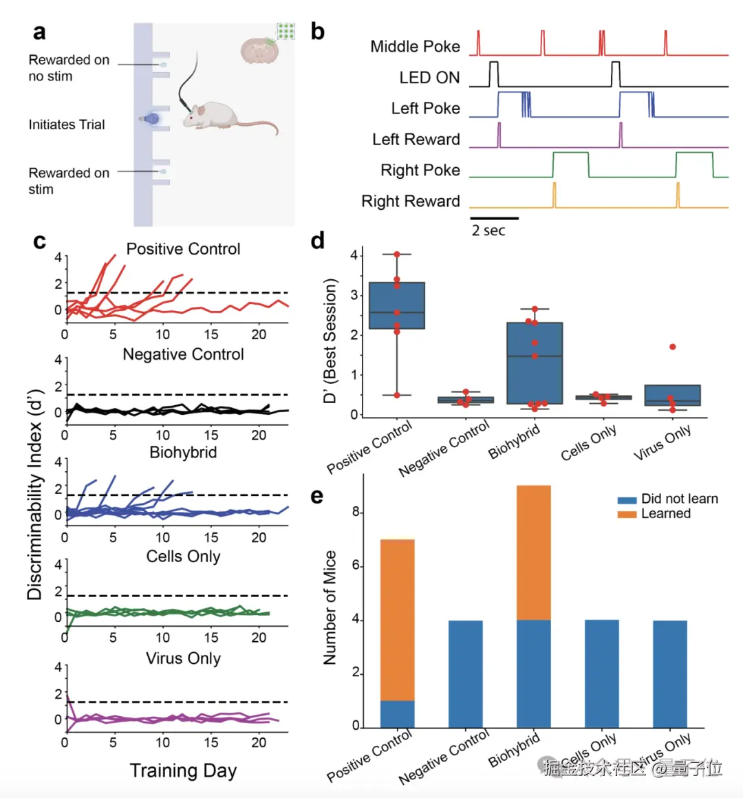
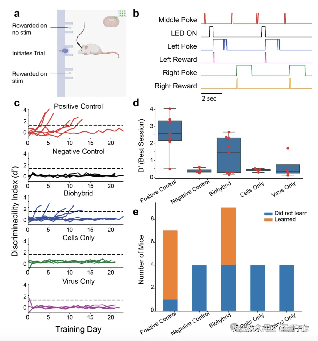
研究团队利用光刻技术制备了含有微孔阵列支架的生物混合植入物,每个植入物含约 11.8 万个微孔,通过离心将从胎期小鼠皮层中分离出的神经元装载到支架内,装载后约 77% 的微孔含有神经元。

装载神经元后,作者用腺病毒转导神经元表达钙指示剂 jRGECO1a 或光敏感阳离子通道 CheRiff,次日将植入物移植到小鼠大脑左侧初级体感皮层上方,替代部分颅骨和硬脑膜,再盖上玻璃盖玻片。

移植 3 周后,作者使用双光子显微镜对小鼠脑部进行成像,观察移植神经元的存活和整合情况。

结果发现约 52% 的微孔中含有表达荧光蛋白的神经元,这些神经元向皮层内投射复杂突起,表现出自发的钙活动,组织学证实移植神经元与宿主脑紧密耦合。

为评估移植神经元的功能整合情况,作者设计了一项光遗传刺激任务。

他们对小鼠进行饮水限制,训练其通过启动不同的触碰端口来报告是否接收到移植神经元的光刺激(470nm LED,10 个 10ms 脉冲,20Hz),以获得饮水奖赏。

当动物连续 2 天达到区分度指数 (d’)>1.25 的标准后,即认为其学会任务。

结果在光遗传刺激任务中,9 只接受移植的小鼠中有 5 只在 3 周内达到标准,与阳性对照组小鼠的学习曲线和所需训练天数无显著差异。

而在所有阴性对照组和移植对照组中,没有任何小鼠学会任务,说明小鼠能利用移植神经元传递的信息。

进一步分析发现, 移植组小鼠的最佳行为表现与阳性对照组相当,平均比特率可达 0.25b/s,而所有对照组的比特率几乎为零。

光刺激功率实验表明,即使将功率从 5mW 降至 1mW,移植组小鼠仍能执行任务。

这一实验已经初步证明,通过研究团队设计的 “脑机接口” 结构,小鼠大脑成功地接收到了人类用光照传递出的信号并据此做出了行动,也就加强了这种方式的可能性。

当然,虽然思路可行,但距离在人类中实现应用,还有很长的距离。

比如研究团队自己就指出,这种路线可能会引发排异问题——虽然大脑不把这种植入的活体神经当做异类,但免疫系统可不一定这么认为。

一种可能的方案是利用被植入者自身的细胞来培养用于植入的神经元,这种方式的确不会引发排异,但无论是经济还是时间成本都十分高昂,也意味着无法实现大规模生产。

这就需要人们考虑另一条路线——制造低免疫原性干细胞,也就是能够兼容所有人类,而不引起排异的细胞品种,目前已有多家公司在进行此类研究,但这同样是一项难度极高的操作。

除了免疫系统,脆弱的神经元还需要面对血糖休克、缺氧等 “恶劣环境”,每种环境对其生存都是一项考验。

不过总的来说,研究团队认为,这种脑机接口目前仍处于成熟度较低的阶段,但还是拥有广阔的前景。

马斯克老部下创业公司项目

研发生物脑机接口的 Science 公司,是马斯克老部下——Neuralink 前总裁 Max Hodak 创立的。

2021 年,Hodak 突然宣布从 Neuralink 公司离职,据《财富》杂志的说法,Hodak 和马斯克的关系长期处于紧张状态,可能是他选择出走创业的一大原因。

具体到这项工作,是由两位联合创始人 Alan Mardinly 和 Yifan Kong 领导。

创立 Science 之前,Mardinly 是马斯克 Neuralink 的生物学部门负责人,而 Kong 在另一家名为 Paradromics 的脑机接口公司任 CTO。

Mardinly 团队负责细胞的生产,而 Kong 的团队负责集成电路设计和设备制造。

左:Alan Mardinly,右:Yifan Kong

今年四月,Science 还从一家名为 Pixium 的法国公司处收购了资产,包括正在进行的临床试验。

这项临床试验就是当前 Science 正在主推的视网膜假体 PRIMA,能够帮助部分盲人恢复视力,初步实验结果于上个月公布

目前,Science 正在进行相关文书的准备,以期获得欧盟 CE 认证。

Science 公司表示,公司当前的工作重点仍然在 PRIMA 上,而正在研发的脑机接口,将是一个长期项目。

参考链接:
science.xyz/news/biohyb…
science.xyz/technologie…
www.reddit.com/r/singulari…