技术写作原理04 - 极简写作| 豆包MarsCode AI 刷题

94 阅读5分钟

极简写作

如果说了解用户和结构化写作是为了写出更加符合读者期待,并且符合规范的文档,那么极简写作就是在实现这一目标之上来进一步去减少成本,优化体验

什么是极简写作

极简并非单纯的缩减文字,也不是篇幅越短就越极简,极简是尽可能的减少读者去理解信息的成本,帮助他们用最短的时间和路径来达成目标。

用最精炼的语言去概括最有价值的信息

为什么要极简写作

  1. 提供更简洁的内容可以帮助读者节省时间和精力
  2. 可以帮助他们快速定位到所需信息
  3. 更简洁精炼的内容也意味着更少的成本

如何极简写作

  • 保持一致 : 最简单、最易忽略
  • 避免啰嗦 : 简化效果最直观,需在长期写作训练中习得
  • 提供路标和索引 : 方式多样

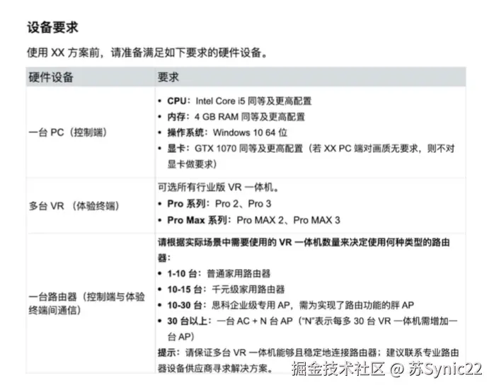
保持一致 —— 参考型文本

这是一份典型的参考型文档,这类文档一般会提供一些辅助信息来帮助用户去完成任务,例如:当我们想教会用户如何自行替换键帽时,光给出步骤是不够的,还需要让用户知道自己用的是机械键盘还是薄膜键盘还是电容键盘,以及键盘布局是美式还是中式的,这就是参考型文本的价值。

所以一般参考型文档会包含很多的图表、表格、列表、规格还有参数,并且多数时候读者不会逐字逐句的去阅读

image.png

存在多处不一致 :

  • 称呼
  • 信息归类
  • 描述粒度
  • 叙述顺序和出现顺序
  • 所属关系

改进版

image.png

避免啰嗦 —— 概念型文本

原文档是一个 Prd 文档(Product Requirement Document,即产品需求文档)的背景介绍,是一种典型的概念型文本,一般用于回答是什么、为什么这类问题。

首先我们需要建立的一个意识就是:读者都是懒惰的,即便不懒惰读者也很忙,没有足够的时间和精力来阅读大段的背景介绍,所以我们需要尽可能的提供一个避免啰嗦和简洁的内容。

XX 平台正在大力引入 VR 游戏/应用,比如《亚利桑那阳光》,一款 VR 上非常经典的僵尸射击游戏,它的 Oculus版本使用 Oculus 的游戏语音,而现在 XX 平台上的版本没有游戏语音,急需寻找语音能力支持。后续还有很多作品的移植都会有这个诉求。

在多人游戏中,不管是竞技对抗类的,还是社交聊天类的,语音都是非常重要、不可或缺的交流途径,我们希望可以将包含语音在内的各项基础能力开放给开发者,从而帮助开发者聚焦在游戏核心业务逻辑的设计及开发上,降低整体的开发成本,提升开发效率。

啰嗦的原因

  • 口语化表达
  • 叙事反复

改进版

在各类多人游戏(如竞技对抗类、社交聊天类)中,语音都是玩家间不可或缺的互动方式。

目前,XX平台正在大力引入 VR 游戏/应用,如《亚利桑那阳光》(经典的僵尸射击游戏),而XX平台上的版本缺少语音能力支持,且后续很多待移植到 XX平台的作品都有此需求。

我们计划将包含语音在内的各项基础能力开放给开发者,从而帮助他们聚焦游戏核心业务逻辑的设计及开发,降低整体开发成本,提升开发效率。

先从大方面讲述语音功能的重要性,再回到平台当前面临的痛点,最后再讲怎么做

提供路标和索引 —— 操作型文本

一般都是操作说明都是在讲怎么做这个问题,例如指导用户如何导入某个插件,所以会有一系列的步骤组成。

为了不让用户在复杂的过程中迷路,我们需要用多种形式来给予用户路标和索引

安装

将我们的插件压缩包解压至工程的 Plugins 目录下。如你的工程已经打开了请重启你的工程。

文本缺少操作说明

  • 标题没有起到索引作用
  • 缺少方位指示
  • 没有预期结果

改进后:

导入插件

导入插件前,请关闭已打开的项目。

  1. 下载空间音频插件。
  2. 下载完毕后,将压缩包解压至 [你的项目名称]/Plugins 目录下

提示

如果你的项目没有 Plugins 文件夹,你可在你的项目根目录下新建。

  1. 解压完毕后,重新打开项目。若出现以下提示,点击 Yes 继续。

    [提示成功图片]

  • 若成功进入编辑器界面,则表示插件导入成功且默认开启.
  • 若项目无法编辑,可尝试下载 .NETFramework 解决此问题

总结

极简写作

  1. 什么是极简写作
    • 用最精炼的语言概括最有价值的信息
  2. 为什么要极简写作
    • 节省时间
    • 易于理解
    • 减少成本
  3. 如何极简写作
    • 保持一致
    • 避免啰嗦
    • 提供路标和索引