技术写作原理02 - 格式化写作| 豆包MarsCode AI 刷题

181 阅读2分钟

前言

在开始写作时,建议不要一开始就写标题,而是给文档搭建一个框架。文档的框架是一篇文档的主心骨,所有内容都要围绕着这个主心骨展开。

那么如何搭建框架呢?这就要运用到结构化写作

什么是结构化写作?

  • 理清信息之间的逻辑关系
  • 把无序信息排列为有序信息
  • 创造逻辑且顺畅的信息流
  • 有逻辑有条理地提炼和组织内容

为什么要使用结构化写作?

  1. 为作者理清写作思路:

    帮助作者在清晰分类的基础上全面考虑问题,找到写作的方向和重点。

  2. 为读者降低阅读成本:

    帮助读者快速锁定目标信息,获取重点信息和核心观点。

如何结构化写作?

结构化写作三步走

  1. 搭建文档框架
  2. 填充必要信息
  3. 巧用结构化呈现

1.搭建文档框架

image.png

纵向

  • 结论先行: 开门见山,把核心观点或中心思想放在文章开头的位置,让读者一目了然。
  • 以上统下: 上层结论是概括总结,然后通过下层信息进行具体解释和说明。

横向

  • 归类分组: 把相关联的信息按照一定的标准进行划分归类归为同一个逻辑范畴。
  • 逻辑递进: 按逻辑顺序递进排列素材

2.填充必要信息

image.png

对于即将上线的产品,大致可以想到上线的必要条件、潜在卡点、解决方法,这就形成了文档的第一层框架。

最后依据以上统下的原则,我们要用下层信息进一步解释上层信息,这就是第二层框架。

依据这个框架思维,我们就完成了结构化写作的第一步,也就是搭建文档框架。

image.png

当我们的文档拥有了一个基础框架之后,我们就可以填充必要信息了。

其中对于所有的父子节点,我们同样可以运用以上统下的原则。

3.巧用结构化呈现

  • 无序列表 : 没有特定顺序的列表,各个列表项之间属于并列关系。
  • 有序列表 : 强调排列顺序的列表,各个列表项之间属于先后关系。
  • 表格 : 一种可视化交流模式,也是一种组织整理内容的手段,主要用来罗列和对比信息。

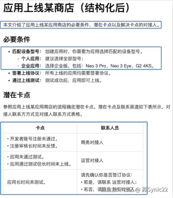
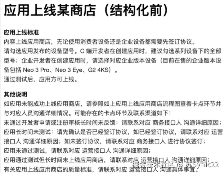
对比

image.png

image.png

总结

  1. 结构化写作的含义与好处

    • 强调整体性、以简驭繁
    • 有序地传递信息
  2. 结构化写作三步骤

    • 搭建文档框架 —— 核心原则 : 结论先行、以上统下、归类分组、逻辑递进(重要))
    • 填充必要信息
    • 巧用结构化呈现 —— 呈现方式 : 有序列表、无序列表、表格等