访问者模式:多品类商品打折场景

171 阅读4分钟

0.基础

0.0解决的痛点

它可以在不修改原有类的情况下,扩展新的操作,而策略模式则需要改变上下文类来引入新的策略。

  • 扩展性更强

    • 访问者模式使得你可以在不修改现有类的情况下添加新的操作。假设你有多个对象构成的复杂结构,并且要在这些对象上执行不同的操作。
    • 使用访问者模式,你可以为每个对象定义一个访问者,而每次需要添加新的操作时,只需要增加一个新的访问者类。这样,原有类不会被修改,符合开闭原则(对扩展开放,对修改关闭)。
    • 相反,策略模式更多是通过替换算法来改变行为。如果你的业务逻辑复杂,需要在同一个对象中实现多个策略,频繁地改变策略可能会导致对象内部逻辑变得非常复杂,增加维护成本。
  • 职责单一,逻辑分离

    • 访问者模式将行为与对象结构分离,访问者本身只关心如何对不同对象执行操作,而不需要关心对象的具体实现。这种方式将操作逻辑与数据结构解耦,符合单一职责原则。
    • 策略模式中,每种策略会嵌入到目标对象中,这会使得目标对象承担过多的责任,尤其是在需要处理大量策略的情况下,会导致对象变得非常臃肿。
  • 操作集中统一管理

    • 使用访问者模式时,所有的操作都集中在访问者类中进行管理。
    • 假设有多个元素需要执行不同的操作,访问者模式将这些操作集中到访问者中,避免了分散在各个策略中的问题,便于管理和维护。
    • 策略模式则往往需要将每个策略分散在不同的策略类中,随着策略增多,管理和维护会变得越来越困难,尤其是当策略之间有依赖或交互时,复杂性会迅速增加。
  • 适合复杂结构对象的处理

    • 访问者模式特别适合在对象结构复杂且需要遍历的场景中使用。
    • 例如,树形结构或对象图的遍历,这时每个节点的处理逻辑可以独立出来,并通过访问者来实现。
    • 访问者可以对这些节点类型的元素进行访问和操作,无需修改元素类本身。
    • 策略模式一般用于动态地改变同一对象的行为,不适合处理复杂的对象结构,特别是当需要在多个元素中进行遍历和操作时,策略模式会显得不够灵活。
  • 总结:

    • 访问者模式更适合在你需要对复杂结构的对象执行多个操作,并且希望操作与对象本身分离的场景。
    • 它更方便扩展,避免了复杂的继承结构或不断修改已有类。
    • 而策略模式则适合于在单一对象上动态替换行为,但对于复杂对象结构的处理往往会导致逻辑分散,扩展性差。

0.1代码结构图

访问者模式-商品打折场景-代码结构图.drawio.png

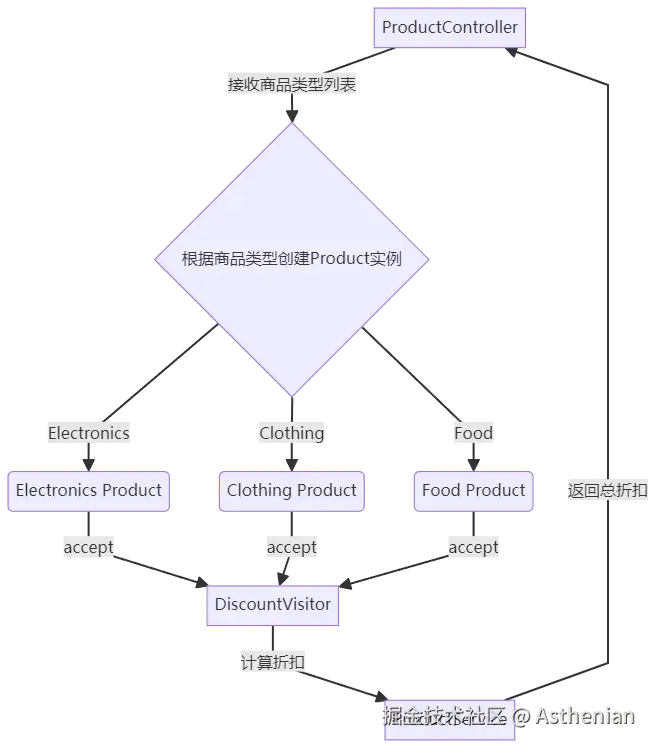
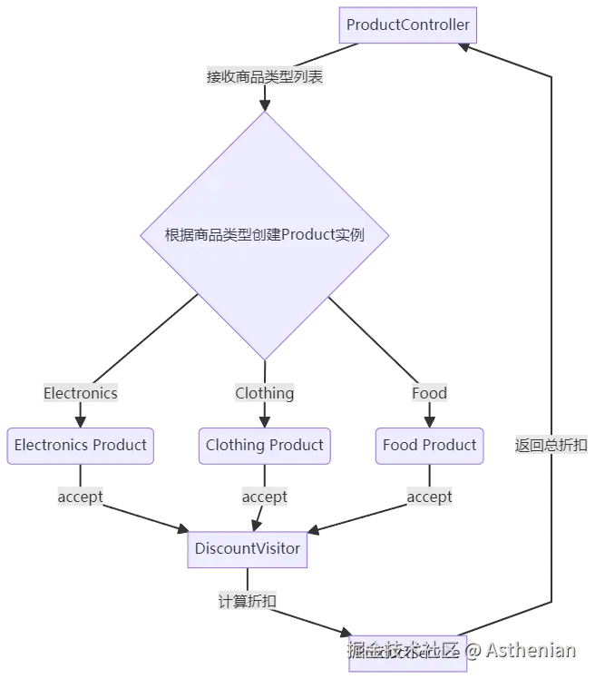
0.2业务流程图

访问者模式业务流程图.png

0.3请求Json

localhost:8080/VisitorPattern/calculateDiscount
    POST类型
    ["electronics", "clothing", "food"]
​

1.代码结构

1.1Pojo

package com.xiaoyongcai.io.designmode.pojo.VisitorPattern;
​
public interface Product {
    void accept(ProductVisitor visitor);
}
​
package com.xiaoyongcai.io.designmode.pojo.VisitorPattern;
​
import com.xiaoyongcai.io.designmode.pojo.VisitorPattern.ProductImpl.Clothing;
import com.xiaoyongcai.io.designmode.pojo.VisitorPattern.ProductImpl.Electronics;
import com.xiaoyongcai.io.designmode.pojo.VisitorPattern.ProductImpl.Food;
​
public interface ProductVisitor {
    void visit(Electronics electronics);
    void visit(Clothing clothing);
    void visit(Food food);
}
​
package com.xiaoyongcai.io.designmode.pojo.VisitorPattern.ProductImpl;
​
import com.xiaoyongcai.io.designmode.pojo.VisitorPattern.Product;
import com.xiaoyongcai.io.designmode.pojo.VisitorPattern.ProductVisitor;
import lombok.AllArgsConstructor;
import lombok.Data;
import lombok.NoArgsConstructor;
​
@Data
@AllArgsConstructor
@NoArgsConstructor
public class Clothing implements Product {
    private double price;
    @Override
    public void accept(ProductVisitor visitor) {
        visitor.visit(this);  // 传递给访问者
    }
}
​
package com.xiaoyongcai.io.designmode.pojo.VisitorPattern.ProductImpl;
​
import com.xiaoyongcai.io.designmode.pojo.VisitorPattern.Product;
import com.xiaoyongcai.io.designmode.pojo.VisitorPattern.ProductVisitor;
import lombok.AllArgsConstructor;
import lombok.Data;
import lombok.NoArgsConstructor;
​
@Data
@AllArgsConstructor
@NoArgsConstructor
public class Electronics implements Product {
    private double price;
    @Override
    public void accept(ProductVisitor visitor) {
        visitor.visit(this);  // 传递给访问者
    }
}
​
package com.xiaoyongcai.io.designmode.pojo.VisitorPattern.ProductImpl;
​
import com.xiaoyongcai.io.designmode.pojo.VisitorPattern.Product;
import com.xiaoyongcai.io.designmode.pojo.VisitorPattern.ProductVisitor;
import lombok.AllArgsConstructor;
import lombok.Data;
import lombok.NoArgsConstructor;
​
@Data
@AllArgsConstructor
@NoArgsConstructor
public class Food implements Product {
    private double price;
    @Override
    public void accept(ProductVisitor visitor) {
        visitor.visit(this);  // 传递给访问者
    }
}
​
package com.xiaoyongcai.io.designmode.pojo.VisitorPattern.VisitorImpl;
​
import com.xiaoyongcai.io.designmode.pojo.VisitorPattern.ProductImpl.Clothing;
import com.xiaoyongcai.io.designmode.pojo.VisitorPattern.ProductImpl.Electronics;
import com.xiaoyongcai.io.designmode.pojo.VisitorPattern.ProductImpl.Food;
import com.xiaoyongcai.io.designmode.pojo.VisitorPattern.ProductVisitor;
import lombok.AllArgsConstructor;
import lombok.Data;
import lombok.NoArgsConstructor;
import lombok.extern.slf4j.Slf4j;
​
@Data
@AllArgsConstructor
@NoArgsConstructor
@Slf4j
public class DiscountVisitor implements ProductVisitor {
    private double totalDiscount = 0;
    @Override
    public void visit(Electronics electronics) {
        //电子产品打八折
        totalDiscount += electronics.getPrice()*0.2;
        log.info("[访问者模式]:电子产品打8折后价格为"+electronics.getPrice()*0.2+"原价为"+electronics.getPrice());
​
    }
​
    @Override
    public void visit(Clothing clothing) {
        //衣物商品打7折
        totalDiscount+=clothing.getPrice()*0.3;
        log.info("[访问者模式]衣物商品打7折后价格为"+clothing.getPrice()*0.2+"原价为"+clothing.getPrice());
    }
​
    @Override
    public void visit(Food food) {
        //食品商品打9折
        totalDiscount += food.getPrice()*0.1;
        log.info("[访问者模式]食品商品打9折后价格为"+food.getPrice()*0.2+"原价为"+food.getPrice());
    }
}
​

1.2Service

package com.xiaoyongcai.io.designmode.Service.VisitorPattern;
​
import com.xiaoyongcai.io.designmode.pojo.VisitorPattern.Product;
import com.xiaoyongcai.io.designmode.pojo.VisitorPattern.VisitorImpl.DiscountVisitor;
import org.springframework.stereotype.Service;
​
import java.util.List;
​
@Service
public class ProductService {
​
    public double calculateTotalDiscount(List<Product> products) {
        // 创建一个DiscountVisitor实例
        DiscountVisitor discountVisitor = new DiscountVisitor();
​
        // 遍历每个商品,执行折扣计算
        for (Product product : products) {
            product.accept(discountVisitor);
        }
​
        // 返回总折扣
        return discountVisitor.getTotalDiscount();
    }
}
​

1.3Controller

package com.xiaoyongcai.io.designmode.Controller.VisitorPattern;
​
import com.xiaoyongcai.io.designmode.Service.VisitorPattern.ProductService;
import com.xiaoyongcai.io.designmode.pojo.VisitorPattern.Product;
import com.xiaoyongcai.io.designmode.pojo.VisitorPattern.ProductImpl.Clothing;
import com.xiaoyongcai.io.designmode.pojo.VisitorPattern.ProductImpl.Electronics;
import com.xiaoyongcai.io.designmode.pojo.VisitorPattern.ProductImpl.Food;
import org.springframework.beans.factory.annotation.Autowired;
import org.springframework.web.bind.annotation.*;
​
import java.util.ArrayList;
import java.util.List;
​
@RestController
@RequestMapping("VisitorPattern")
public class ProductController {
​
    @Autowired
    private ProductService productService;
​
    @PostMapping("/calculateDiscount")
    public String calculateDiscount(@RequestBody List<String> productTypes) {
        List<Product> products = new ArrayList<>();
​
        // 根据传入的商品类型,创建不同的商品实例
        for (String type : productTypes) {
            switch (type) {
                case "electronics":
                    products.add(new Electronics(100));  // 假设价格是100
                    break;
                case "clothing":
                    products.add(new Clothing(150));    // 假设价格是150
                    break;
                case "food":
                    products.add(new Food(50));         // 假设价格是50
                    break;
            }
        }
        productService.calculateTotalDiscount(products);
        // 调用Service层计算折扣
        return "请在控制台检查访问者模式是否工作";
    }
}
​