青训营X豆包MarsCode技术训练营伴学笔记|实践记录以及工具使用:字节跳动青训营tiktok_e-commence项目架构设|豆包MarsCode AI刷题

65 阅读2分钟

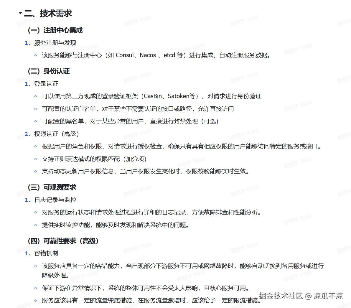
项目需求

image.png

image.png

image.png

市面上主流架构设计

2. 单体架构

  • 特点:所有的功能都打包在一个单一的应用程序中,通常部署在同一个进程中。
  • 适用场景:适合小型项目或初期开发阶段,因为它简化了开发和部署流程。

1. 微服务架构

  • 特点:将应用程序分解为一系列小的服务,每个服务运行在其独立的进程中,并通过明确定义的API通信。服务是围绕业务能力构建的,可以独立部署、扩展和更新。
  • 适用场景:适用于大型企业级应用,特别是那些需要快速迭代和大规模扩展的应用。

技术选型理由

  1. 市面上架构,主流都是微服务设计。

  2. 开发起来,微服务可以向下兼容单体服务。微服务只是一种设计思想,模块化设计,每个模块都看作单体服务就好了,想怎么设计就设计。

基本中间件选择:

  1. nacos:主要是动态更新配置而无需重启应用。主要是运营的时候考虑,降低成本使用。
  2. mybatisplus:快速curd的.
  3. redis:非关系型数据库,主要是注册用户的时候,把验证码存储到内存中,订单量大时候调优用的(1个月时间还是紧的)。
  4. Mysql:关系型数据库,存储数据用的。

扩展中间件

1.如果订单量过大,可以考虑消息队列。 2.搜索表,可以考虑用搜索引擎。

技术

  1. spring Security安全框架,用于认证,授权的框架。基于RABC的资源授权,白名单,黑名单配置。
  2. Feign :远程调用,熔断降级。
  3. gateway:网关,用于负载均衡,统一入口。 这样技术需求就可以基本满足。

粗略设计

  • 认证中心,用户服务,为一个独立模块,认证授权模块。
  • 商品服务,购物车服务。为一个独立模块。
  • 订单服务,结算服务,支付。为一个模块。
  • 基础模块:工具类,常用的类为一个模块
  • 网关模块:统一认证入口,jwt令牌校验
   为什么:功能拆分不是随便拆分的,尽量让每个相似功能模块合并一起。实现相对独立。
          如果都盲目拆分一个个模块,各个模块藕断丝连,远程调用乱飞。
          性能下降,造大孽了,部署困难,成本也上去了。

小编倒是设计的时略有不同,商品服务和购物车服务拆分了出来。

image.png