AI实现简历筛选助手

657 阅读15分钟

背景

为什么要使用AI进行简历筛选?

  • 效率: AI工具比人类招聘人员更快地处理简历,减少招聘时间。
  • 减少偏见: AI有助于消除无意识偏见,确保更公平的招聘实践。
  • 成本效益: 自动化筛选流程可以显著降低招聘成本。
  • 改进候选人匹配: AI通过数据分析提高候选人与职位角色匹配的准确性。

AI简历筛选工具的关键特性

  • 自动化: 通过自动排序和排名简历来简化初步筛选流程。
  • 数据分析: 使用算法分析简历数据,以获得更好的候选人-工作匹配。
  • 集成: 与现有HR系统集成,实现统一的工作流程。

ATS是“Applicant Tracking System”的缩写,中文意思是“应聘者跟踪系统”。这是一种软件解决方案,用于帮助招聘团队管理招聘流程。ATS的主要功能包括:

  1. 简历收集与管理:允许应聘者在线提交简历,系统自动收集和存储这些简历,方便招聘人员访问和搜索。
  2. 候选人筛选:通过关键词匹配、技能评估等方式,帮助招聘人员快速筛选出符合职位要求的候选人。
  3. 面试安排:协调和安排面试时间,提醒招聘人员和候选人面试安排。
  4. 沟通与反馈:提供与候选人沟通的渠道,包括自动发送邮件通知,以及收集和记录面试反馈。
  5. 数据分析:提供招聘流程的数据分析,帮助企业了解招聘效率、成本和结果。
  6. 集成:许多ATS可以与其他人力资源管理系统(如HRMS)或企业资源规划系统(如ERP)集成,以实现数据共享和流程自动化。

提示词

  • 你是一个招聘大数据智能分析助手,请帮我评估现有岗位描述、候选人简历(上传的PDF简历)之间的匹配度。
    {产品经理岗位描述}
  • 根据岗位描述获取该岗位需要以下哪些任职要求:职位职能,学历要求,专业要求,工作年限,学校要求,任职公司要求,专业技能要求,软性技能要求,加分技能要求,语言要求,证书,性别要求,年龄要求,管理能力要求,职能经验要求,行业经验要求。
  • 根据获取到的岗位任职要求和简历信息作多维度细化分析,岗位介绍中没有提及的任职要求对简历不做要求,计算得出简历和岗位涉及到任职要求的匹配度。
  • 将匹配度总分放置在"【匹配度:{总分}%】"中,在回复的最开始额外输出一遍。
  • 整理并逐条以markdown的格式返回下面信息:各维度匹配得分、打分原因、修改建议、匹配度总分(总分为100%)。不返回岗位任职要求。

实践

  • 你是一个招聘大数据智能分析助手,请帮我评估现有岗位描述、候选人简历(上传的PDF简历)之间的匹配度。
    {
    公司招聘岗位需求是:产品经理岗位描述
    工作职责:
    1、了解并熟悉电商工业品典型的采购、销售、分销、仓储、发送、财务结算等业务流程;
    2、根据公司策略&业务运营的现状和发展目标,在与业务部门充分沟通后,完成相关供应链等各个业务运营环节控制&管理的技术产品需求&业务解决方案;
    3、依据公司的总体战略&产品规划,完成ERP系统各个功能模块的详细产品需求文档的编写;
    4、负责ERP系统相关产品的详细规划与设计、研发,以及整个产品线的生命周期管理;
    5、组织、协调与产品研发相关的各种资源&工作,实现产品的发展策略&目标;
    6、依据需求分析文档,对技术开发结果进行需求验证,并对业务部门相关使用、培训给予支持;
    7、管理各业务部在企业后台的所有操作权限,并应业务部门要求定期给予培训。
    8、负责C端/B端互联网, ERP的产品设计和落地;
    任职资格:
    1、3-5年工作经验,2年以上ERP系统SaaS相关产品经理经验,有ERP系统项目管理或实施经验者优先;
    2、专业为计算机或信息管理或财务专业及相关领域者优先;
    3、优秀的产品思维,产品需求分析、规划和系统分析能力;
    4、优秀的逻辑思考能力、归纳总结能力,具备需求分析或业务流程设计等方案撰写能力;
    5、优秀的书面表达能力、口头表达能力和沟通协调能力,较强的分析问题和解决问题的能力;
    6、思维敏捷,性格开朗,责任感强,工作积极主动,具备学习意识,有良好的团队协作意识。
    7、能独立完成产品设计, 包括交互式设计
    8、深刻理解行业动态, 理解公司, 平台, 运营, 产品, 研发生命周期
    9、自我激励,结果导向,学习能力强
    10.较强的用户同理心和洞察力,自我驱动力强,有强烈的事业心和责任感。
    }
  • 根据岗位描述获取该岗位需要以下哪些任职要求:职位职能,学历要求,专业要求,工作年限,学校要求,任职公司要求,专业技能要求,软性技能要求,加分技能要求,语言要求,证书,性别要求,年龄要求,管理能力要求,职能经验要求,行业经验要求。
  • 根据获取到的岗位任职要求和简历信息作多维度细化分析,岗位介绍中没有提及的任职要求对简历不做要求,计算得出简历和岗位涉及到任职要求的匹配度。
  • 将匹配度总分放置在"【匹配度:{总分}%】"中,在回复的最开始额外输出一遍。
  • 整理并逐条以markdown的格式返回下面信息:各维度匹配得分、打分原因、修改建议、匹配度总分(总分为100%)。不返回岗位任职要求。

通义千问

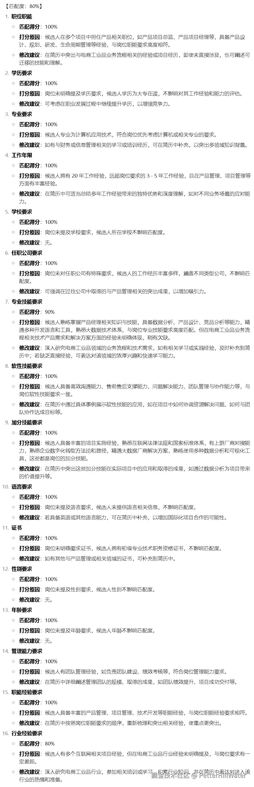
image.png

以下我们使用同一份简历,进行测试

通义千问

image.png

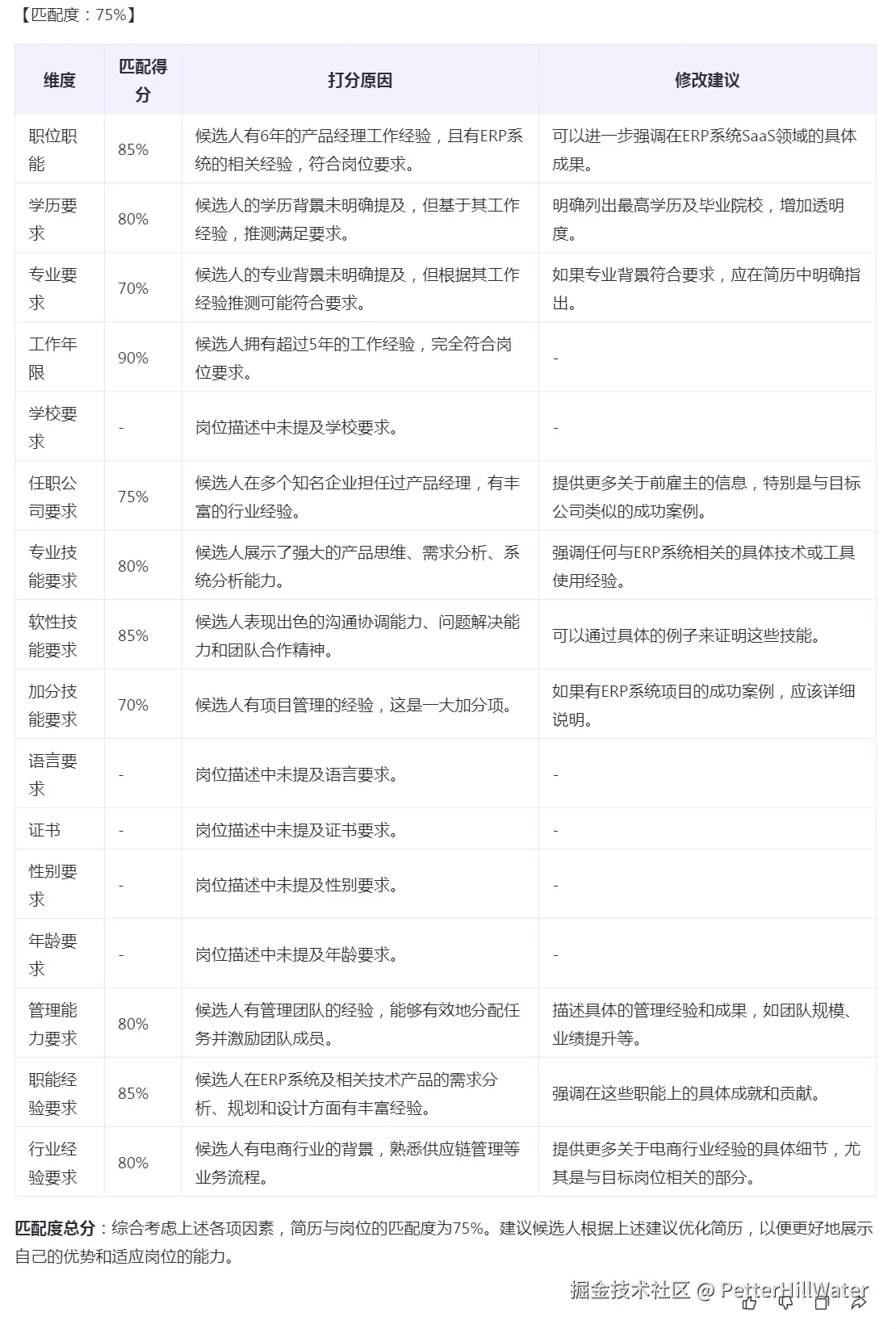
ChatGPT

image.png

Claude.AI

image.png

Claude.AI

豆包

image.png

二十个AI简历筛选工具商业竞品

  1. PestoAI

PestoAI是一个尖端的AI驱动平台,旨在帮助公司高效招聘远程开发人员。其强大的算法确保只有最佳候选人被筛选出来,使招聘流程快速有效。

  • 关键特性: AI驱动的候选人匹配、远程招聘能力、无缝集成。
  • 优势: 减少招聘时间,提高候选人质量,增强远程工作兼容性。
  • 用例: 适合寻求招聘熟练远程开发人员的科技公司。
  1. HireVue

HireVue结合视频面试和AI来筛选和排名候选人,根据他们的回答进行评估。这个工具帮助招聘人员评估候选人的技能、个性和潜在的公司契合度。

  • 关键特性: 视频面试、基于AI的评估、分析仪表板。
  • 优势: 提供对候选人更深入的了解,减少偏见,增强决策能力。
  • 用例: 适合需要强烈沟通技巧和文化契合度的职位。
  1. Pymetrics

Pymetrics通过基于神经科学的游戏评估候选人,提供AI驱动的洞察他们的认知和情感特征。这种独特的方法帮助公司识别不仅技能出众而且文化契合的候选人。

  • 关键特性: 基于神经科学的评估、AI驱动的洞察、减少偏见。
  • 优势: 提供对候选人全面的了解,减少偏见,提高多样性。
  • 用例: 适合需要高认知和情感智能的职位。
  1. HireEZ

HireEZ是一个AI驱动的人才搜索和参与平台,帮助招聘人员高效地找到并与潜在候选人建立联系。它利用各种来源的数据提供全面的候选人档案。

  • 关键特性: AI人才搜索、候选人参与、与ATS集成。
  • 优势: 扩大人才库,提高候选人参与度,简化搜索。
  • 用例: 适合大规模招聘和人才获取项目。
  1. X0PA AI

X0PA AI提供了一个由AI驱动的端到端人才管理平台。它提供预测性分析和自动化工作流程,以简化招聘流程。

  • 关键特性: 预测性分析、自动化工作流程、候选人匹配。
  • 优势: 提高招聘效率,减少偏见,提高候选人质量。
  • 用例: 适合寻求全面的AI驱动招聘解决方案的组织。
  1. Arya

Arya利用AI来寻找和吸引潜在候选人,为招聘提供数据驱动的方法。

  • 关键特性: AI寻找、候选人参与、数据驱动的洞察。
  • 优势: 减少寻源时间,增强候选人体验,提高匹配质量。
  • 用例: 适合希望用AI增强其人才获取策略的公司。
  1. Ideal

Ideal是AI驱动的软件,协助候选人筛选和筛选,为招聘人员提供最合适的候选人。

  • 关键特性: AI筛选、筛选自动化、候选人匹配。
  • 优势: 提高效率,改善候选人适配度,减少招聘时间。
  • 用例: 适合大规模招聘和需要特定技能集的职位。
  1. Zoho Recruit

Zoho Recruit是一个全面的招聘平台,具有AI能力,用于简历解析和候选人匹配。

  • 关键特性: 简历解析、AI候选人匹配、端到端招聘。
  • 优势: 简化招聘,增强候选人匹配,与其他Zoho产品集成。
  • 用例: 适合寻求集成招聘解决方案的组织。
  1. Textio

Textio使用AI增强职位描述,确保职位发布吸引人且包容。

  • 关键特性: AI驱动的职位描述增强、包容性分析、性能预测。
  • 优势: 吸引多样化人才,提高职位描述的有效性,减少语言偏见。
  • 用例: 适合希望改善职位发布并吸引更广泛人才库的公司。
  1. Manatal

Manatal是一个AI驱动的招聘软件,旨在通过高级候选人管理和匹配功能简化招聘流程。

  • 关键特性: AI候选人匹配、招聘CRM、高级分析。
  • 优势: 提高招聘效率,改进候选人管理,提供可操作的洞察。
  • 用例: 适合寻求全面且用户友好的招聘解决方案的公司。
  1. Recruitee

Recruitee是一个人才获取平台,具有AI驱动的候选人匹配和分析功能,以优化招聘流程。

  • 关键特性: AI匹配、招聘分析、协作招聘。
  • 优势: 提高候选人适配度,增强协作,提供数据驱动的洞察。
  • 用例: 适合希望简化招聘流程并做出数据驱动招聘决策的团队。
  1. Mya

Mya是一个会话AI招聘助理,与候选人互动,自动化初步筛选并改善候选人体验。

  • 关键特性: 会话AI、候选人参与、自动化筛选。
  • 优势: 提升候选人体验,减少招聘人员工作量,提高参与度。
  • 用例: 适合大规模招聘和需要强大候选人沟通的职位。
  1. Eightfold AI

Eightfold AI是一个人才智能平台,使用AI进行候选人发现、参与和匹配,帮助公司更高效地招聘。

  • 关键特性: AI人才发现、候选人参与、预测性分析。
  • 优势: 提高人才发现,增强参与,提供预测性招聘洞察。
  • 用例: 适合希望利用AI进行综合人才管理的公司。
  1. Jobvite

Jobvite是一个具有AI能力的招聘平台,用于候选人匹配和参与,简化招聘流程。

  • 关键特性: AI候选人匹配、招聘营销、分析。
  • 优势: 提高候选人参与度,改善匹配质量,简化招聘。
  • 用例: 适合寻求具有AI能力的强大的招聘解决方案的公司。
  1. Beamery

Beamery是一个AI驱动的招聘营销和人才参与平台,帮助公司吸引和保留顶尖人才。

  • 关键特性: AI人才参与、招聘营销、CRM。
  • 优势: 提高人才参与度,改善候选人体验,支持雇主品牌。
  • 用例: 适合关注招聘营销和人才关系管理的组织。
  1. Harver

Harver是人才获取软件,使用AI增强候选人评估和招聘流程,改善整体招聘结果。

  • 关键特性: AI评估、预测性分析、候选人匹配。
  • 优势: 减少偏见,提高评估准确性,增强招聘效率。
  • 用例: 适合希望用AI改善评估和选拔流程的公司。
  1. SeekOut

SeekOut是一个人才搜索和参与平台,具有AI驱动的洞察,帮助招聘人员找到并吸引最佳候选人。

  • 关键特性: AI人才搜索、多元化招聘、候选人参与。
  • 优势: 扩大人才库,改善多元化招聘,增强参与。
  • 用例: 适合希望增强人才搜索和参与策略的组织。
  1. Radancy

Radancy是一个AI驱动的人才管理平台,用于候选人寻找和参与,旨在简化招聘流程。

  • 关键特性: AI寻找、候选人参与、人才分析。
  • 优势: 提高寻找效率,增强参与,提供可操作的洞察。
  • 用例: 适合寻找综合人才管理解决方案的公司。
  1. Breezy HR

Breezy HR是端到端招聘软件,具有AI能力,用于候选人寻找和参与,使招聘过程更高效。

  • 关键特性: AI寻找、候选人参与、自动化工作流程。
  • 优势: 提高寻找效率,增强候选人体验,简化招聘。
  • 用例: 适合希望优化招聘流程的中小型企业。
  1. Lever

Lever是一个人才获取套件,具有AI驱动的洞察,以更好地做出招聘决策,提供全面的招聘解决方案。

  • 关键特性: AI候选人洞察、招聘CRM、协作招聘。

  • 优势: 增强招聘决策,改善候选人关系管理,支持协作。

  • 用例: 适合寻求数据驱动和协作招聘方法的组织。

总结

AI辅助简历筛选的意义主要体现在以下几个方面:

  1. 提高筛选效率:
    传统的简历筛选方式需要人力资源(HR)人员逐一阅读每份简历,根据职位需求进行筛选,这一过程耗时且易出错。AI技术能够自动处理大量简历,快速筛选出符合要求的候选人,显著提高了筛选效率。

  2. 确保筛选公正性:AI筛选基于预设的算法和标准进行,避免了人为筛选中可能存在的偏见和主观判断。这有助于确保筛选过程的公正性,使所有候选人都有平等的机会被考虑。

  3. 精准匹配职位需求:AI能够深入分析简历中的关键词、技能、经验等信息,并与职位需求进行精准匹配。这种精确性有助于HR找到最适合职位的候选人,提高招聘质量。

  4. 优化候选人体验:通过AI辅助筛选,候选人可以更快地得到反馈,了解自己是否符合职位要求。这种及时的反馈机制提升了候选人的体验,增强了他们对招聘流程的满意度。

  5. 降低成本:自动化简历筛选减少了HR的工作负担,降低了招聘过程中的人工成本。同时,由于筛选效率的提高,企业可以更快地找到合适的人才,从而降低因招聘周期延长而产生的额外成本。

  6. 数据驱动决策:AI辅助简历筛选过程中收集的数据可以为招聘决策提供有力支持。通过分析这些数据,企业可以了解招聘市场的趋势、候选人的偏好以及招聘策略的有效性,从而做出更加明智的决策。

  7. 促进创新与发展:AI技术在招聘领域的应用推动了招聘流程的创新和发展。随着技术的不断进步,AI辅助简历筛选将更加智能化、个性化,为企业和候选人提供更加高效、便捷的招聘体验。

So,AI辅助简历筛选在提高筛选效率、确保公正性、精准匹配职位需求、优化候选人体验、降低成本、数据驱动决策以及促进创新与发展等方面都具有重要意义。因此,越来越多的企业开始采用AI技术来辅助简历筛选工作。