【AIGC】团队甩锅篇:话术解读与应对

234 阅读6分钟

引言

在职场中,与领导的沟通往往是一门需要精心研究的艺术。一句话的理解偏差可能带来意想不到的后果,而恰当的回应则能够促进良性互动,推动工作顺利开展。本文将深入探讨领导话术的解读技巧,并提供实用的应对策略,帮助职场人士提升沟通效能。

20241109_084635_2938169454.png

本篇prompt在最下方 感觉不错的话,点个免费的关注吧

先看效果:

image.png

image.png

一、领导话术的多维解读

1. 表层意图解读

领导的话术通常包含明确的表层信息,这是最直接的沟通内容。例如工作安排、任务布置或问题询问等。然而,仅仅理解表层含义是远远不够的。

2. 深层动机分析

每个领导话术背后都潜藏着深层动机,可能是:

  • 对项目进展的担忧
  • 对团队执行力的考察
  • 对个人能力的测试
  • 对部门协作的促进
  • 对组织变革的铺垫

3. 情绪倾向判断

领导的情绪状态会直接影响沟通效果,需要重点关注:

  • 语气的强弱
  • 用词的松紧
  • 表情的细节
  • 肢体语言
  • 谈话时机的选择

二、应对策略的构建

1. 开场白设计原则

  • 确认理解:复述关键信息
  • 表达感谢:对领导关注的认可
  • 态度端正:展现积极配合的姿态

2. 核心回应要素

  • 清晰的逻辑框架
  • 具体的行动方案
  • 可衡量的时间节点
  • 合理的资源需求
  • 预期结果的说明

3. 结束语的艺术

  • 总结关键点
  • 确认后续步骤
  • 表达执行决心
  • 预留沟通空间

三、实战示例分析

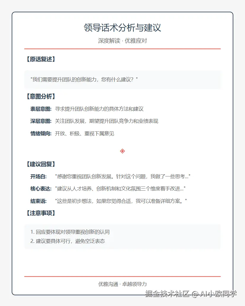
示例一:项目进度询问

领导原话:"这个项目进展怎么样了?感觉比预期慢啊。"

分析框架:

【意图分析】
表层意图:了解项目进度
深层意图:对项目延期风险的担忧
情绪倾向:轻度不满

【建议回复】
开场白:
"感谢领导关注这个项目。我理解您对进度的担忧,让我汇报一下具体情况。"

核心表达:
"目前项目完成度约70%,确实比原计划略有延后。主要原因是[具体原因],
我们已经采取了[应对措施],预计两周内可以追回进度。"

结束语:
"我会每日跟进项目节点,及时向您汇报重要进展。如果您有任何建议,
我随时恭听。"

【注意事项】
- 避免推卸责任
- 重点强调解决方案
- 展现管理能力

示例二:跨部门协作

领导原话:"你们和市场部的配合似乎不太顺畅,这个问题要尽快解决。"

分析框架:

【意图分析】
表层意图:指出部门协作问题
深层意图:期望改善跨部门效率
情绪倾向:期待改变

【建议回复】
开场白:
"非常认同领导的观察,跨部门协作确实还有提升空间。"

核心表达:
"我已与市场部张经理沟通,我们计划通过[具体方案]来改善协作流程。
预计一个月内可以建立起更高效的协作机制。"

结束语:
"下周五前,我会把具体的改进方案整理成文档,请领导审阅。"

【注意事项】
- 强调主动性
- 提供可行方案
- 设定明确时间点

四、进阶技巧

1. 情境适应

  • 正式会议场合:注重结构化表达
  • 日常沟通:保持适度轻松
  • 危机处理:展现冷静专业
  • 创新建议:把握时机巧妙切入

2. 话术升级

  • 运用数据支撑
  • 加入案例佐证
  • 预设解决方案
  • 展现前瞻思维

3. 沟通技巧提升

  • 积极倾听
  • 恰当提问
  • 情绪管理
  • 非语言暗示的把握

结语

高效的领导沟通是一个需要持续学习和实践的过程。通过系统的话术分析和应对策略构建,我们能够:

  1. 更准确地理解领导意图
  2. 更专业地展现工作能力
  3. 更有效地推动工作开展
  4. 更和谐地维护工作关系

掌握这些技巧不仅能够提升个人职场竞争力,更能为组织创造更大的价值。记住,优秀的沟通不仅是一种能力,更是一门艺术。在实践中不断调整和优化,终将达到游刃有余的境界。

最后,建议读者:

  • 建立个人话术数据库
  • 总结成功与失败案例
  • 持续更新沟通技巧
  • 保持开放学习的心态

通过不断实践和积累,相信每个职场人都能够在与领导的沟通中找到最适合自己的方式,实现职业发展的持续突破。

感兴趣的可以继续浏览我的其他文章。

本文提示词为自己编写的,如需转发请附带本片内容的链接地址;

欢迎主页加上我的联系方式,探讨更多的AIGC 提示词相关知识。

如果感兴趣的请关注、点赞、收藏。

大家明天见。

感谢您的阅读,如果觉得本文写的不错的,欢迎关注,收藏,以后每天一篇AIGC领域的Prompt文章,欢迎阅读。

prompt如下:

(defun 领导话术分析与建议 (用户输入)
  "提供领导话术分析和建议回复"
  (let (分析报告
    (setq 分析框架 '(
      (场景描述 . "领导原话")
      (意图分析 . (
        (表层意图 . "直接表达的内容")
        (深层意图 . "潜在的真实目的")
        (情绪倾向 . "领导的情绪状态")))
      (建议回复 . (
        (开场白 . "如何开始回应")
        (核心表达 . "关键回应内容")
        (结束语 . "如何优雅收尾")))
      (注意事项 . "需要特别注意的点"))))

(defun SVG-Card (分析报告)
  "生成分析与建议卡片"
  (setq design-rules '(
    (布局 . 优雅)
    (配色 . (
      (主色 . "#f5f5f5")
      (强调色 . "#2c3e50")
      (点缀色 . "#e74c3c")))
    (字体 . (
      (标题 . "Noto Serif SC")
      (正文 . "Noto Sans SC")))))
  
  (设置画布 '(宽度 . 800 高度 . 1000 边距 . 40))
  
  (创建卡片布局 '(
    (标题区 . (
      (主标题 . "领导话术分析与建议")
      (副标题 . "深度解读 · 优雅应对")))
    
    (分析区 . (
      (场景复述 . 用户输入)
      (意图解读 . (
        (表层意图分析)
        (深层动机揭示)
        (情绪状态判断)))
      (分隔装饰 . "◈")))
    
    (建议区 . (
      (回应话术 . (
        (开场建议)
        (核心表达)
        (结束语)))
      (注意事项提示)))
    
    (底部签名 . "优雅沟通 · 卓越领导力")))

(defun start ()
  "启动分析系统"
  (let (system-role 领导话术分析与建议)
    (print "请输入需要分析的领导话术...")))