🚀 重磅推荐!OpenHands:你的AI编程助手,让开发效率直接起飞!

972 阅读2分钟

今天给各位安利一个超强的开源神器 —— OpenHands!它是一个能让你事半功倍的AI编程助手,堪称开发者的得力助手!

logo-square.png

💫 它能做什么?

screenshot.png

想象一下,有一个助手能帮你:

  • 📝 写代码、改代码
  • 🔍 自动搜索解决方案
  • 🛠️ 运行各种命令
  • 🌐 浏览网页查资料
  • 📚 甚至帮你在Stack Overflow找代码片段!

没错,OpenHands就是这样一个全能助手!它就像你的私人开发搭档,懂你所需,助你编程!🎯

💡 上手超简单!

docker pull docker.all-hands.dev/all-hands-ai/runtime:0.14-nikolaik

docker run -it --pull=always \
    -e SANDBOX_RUNTIME_CONTAINER_IMAGE=docker.all-hands.dev/all-hands-ai/runtime:0.14-nikolaik \
    -e LOG_ALL_EVENTS=true \
    -v /var/run/docker.sock:/var/run/docker.sock \
    -p 3000:3000 \
    --add-host host.docker.internal:host-gateway \
    --name openhands-app \
    docker.all-hands.dev/all-hands-ai/openhands:0.14

只需要简单2步,你就能拥有一个智能编程助手!

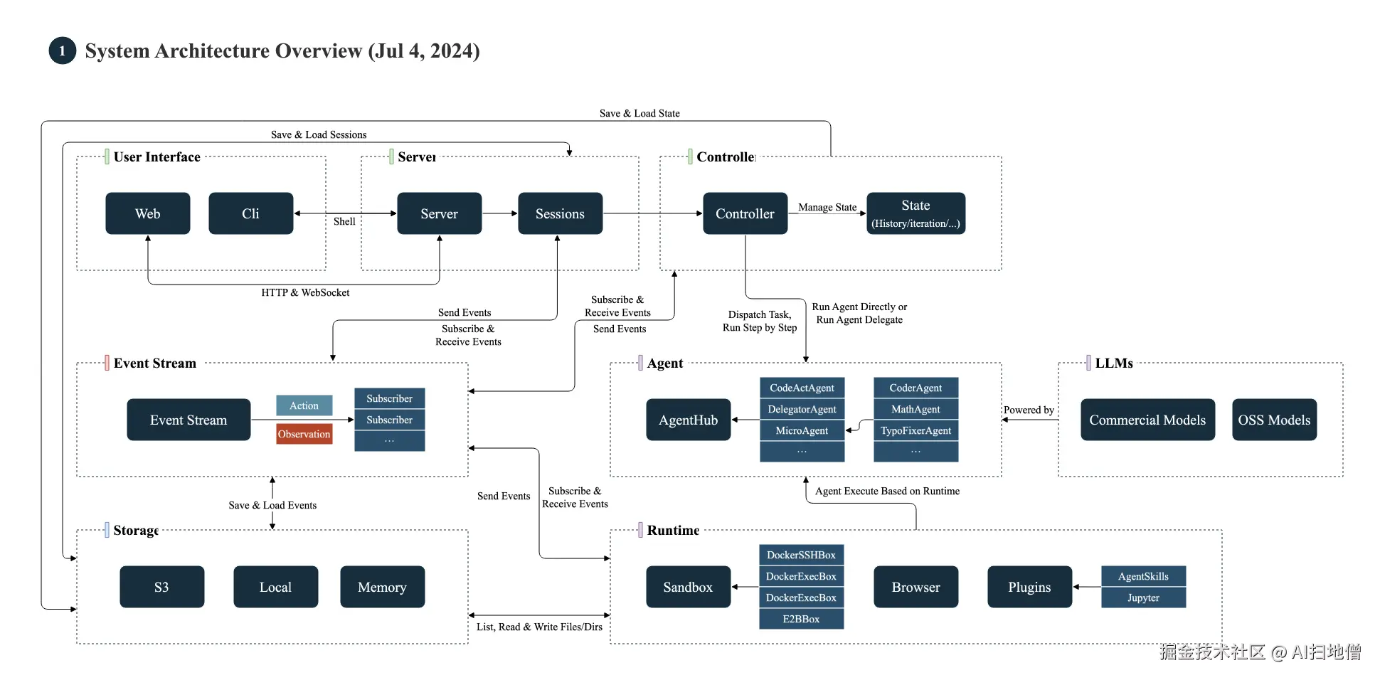
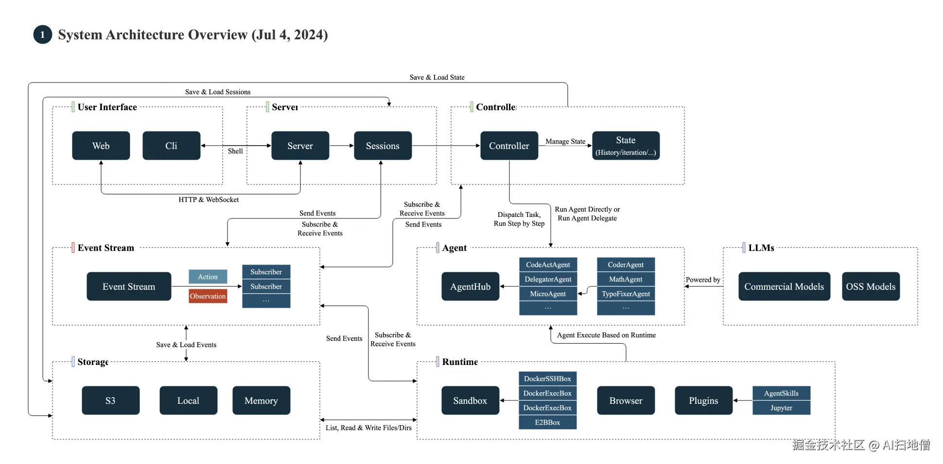
🔥 系统架构

backend_architecture.png

system_architecture_overview.png

实时编码、智能补全、自动调试,这些都不是梦!

🌟 实用小贴士

  1. 推荐使用Claude 3.5 Sonnet模型,效果最佳
  2. 可以连接本地文件系统,更方便管理项目
  3. 遇到问题可以查看在线文档或加入社区寻求帮助
  4. 定期关注项目更新,获取最新功能

🎁 特性

  • 完全开源,MIT许可证
  • 免费使用,无限可能
  • 持续更新,不断进化
  • 社区活跃,有问必答

⚡️ 为什么它这么特别?

1️⃣ 超简单部署

  • 一键Docker部署
  • 访问localhost:3000就能开始使用
  • 支持本地文件系统连接

2️⃣ 强大的AI能力

  • 推荐使用Claude 3.5 Sonnet模型
  • 支持多种主流AI模型
  • 智能理解你的需求

3️⃣ 灵活多样的使用方式

  • 可视化界面操作
  • 命令行模式
  • 无头模式运行
  • GitHub Action支持

4️⃣ 活跃的社区支持

  • Slack技术交流
  • Discord讨论群
  • GitHub问题跟踪
  • 完善的在线文档

🎯 适合谁使用?

  • 👨‍💻 想提高开发效率的程序员
  • 🎓 正在学习编程的学生
  • 👥 需要AI辅助的开发团队
  • 🚀 对新技术充满热情的极客

💝 写在最后

如果你也在寻找一个能大幅提升开发效率的工具,OpenHands绝对值得一试!它不仅是一个工具,更是你的智能开发伙伴!

🔗 快速开始:

  • 官方文档:docs.all-hands.dev
  • GitHub:github.com/All-Hands-AI/OpenHands

觉得有用的话,可以收藏+关注哦,我们下期见!✨

#程序员 #编程 #AI工具 #效率工具 #开源项目 #技术分享 #OpenHands


💬 你觉得OpenHands怎么样?欢迎在评论区分享你的想法!