Encoder-Decoder 编码器-解码器架构

400 阅读13分钟

Encoder-Decoder 编码器-解码器架构

在第 1-2 节中,我们大致介绍了语言模型的编解码结构。如下图所示。

7-1.png

实际上,encoder-decoder 这一套模型架构最早是用于解决机器翻译问题的,感兴趣的读者可以读一下这篇经典论文【2014:Neural Machine Translation by Jointly Learning to Align and Translate】。机器翻译模型接收一条英文语句,然后经过模型的一番操作,最后输出一条对应的中文翻译结果。这种建模最早被称为 seq2seq,其含义为 sequence to sequence,即序列到序列,输入一条文字序列,输出一条文字序列。

此后,在 NLP 领域,seq2seq 可以被应用于各种各样的文字序列任务上,也就成了 NLP 领域的一种标准建模方式。

7-2.png

在 encoder-decoder 这种建模方式中,encoder 像极了一个人接收文字信息思考的过程,decoder 则像极了一个人将大脑中的信息转换成语言表达出来的过程。可以说,encoder-decoder 就是一种机器模拟人脑思考的方式。

另外,encoder-decoder 并非指一种具体的模型结构,它是一种宽泛的模型设计架构

  • 这种编解码结构不仅仅局限于 NLP 领域,它也可以应用于图像处理、音频处理等领域,例如图像领域的对抗生成模型 GAN 等。
  • 我们知道,GPT 采用了 decoder 架构,丢弃了其中的 encoder 部分,其中的具体结构是 Transformer。但是,编解码架构的内部设计还可以采用循环神经网络( RNN )这种模型结构。当然,如果未来有更好的设计,也可以替换为别的具体模型结构。

如果说 GPT 是一幢房子,Transformer 是盖房子的砖头,那么,encoder-decoder 模型架构就是房子的具体结构,如门朝哪开,有几间卧室等等。除了使用 Transformer 这种砖头之外,还可以使用 RNN 等木头来搭建同样结构的房子。

当然,随着大模型的发展,实践证明,Transformer 这种结构,不论从计算性能还是适用性来说,都比 RNN 模型要强。

GPT 中的编解码架构

接下来,让我们来绘制一下,Transformer 是如何嵌入 GPT 的 encoder-decoder 架构中的。如下图所示,Transformer 模型结构中省略了 norm 正规化、残差计算和 dropout 模块。

7-3.png

当用户输入了掘金社区是一个便捷的技术交流这条语句时,模型首先结合第 4 节中介绍的 embedding 词嵌入,将文本转换为 token,进而找出对应的 token embedding 和 position embedding(本例中不需要 segment embedding),将两者相加即可进入 Transformer 结构做注意力计算。

Transformer 结构本身可以有很多层,每一层的输入 tensor 和输出 tensor 维度大小全部相同,前一层 Transformer 的输出就可以作为下一层的输入,像罗列方块积木一样。直到最后一层。如下图所示,这里省略了 Transformer 内部的结构,展示了三层 Transformer 结构。

7-4.png

假设最后一层的 Transformer 输出了 𝑀 × 𝑁M × N 维的 tensor,如上图中的紫色部分,其中𝑀M表示 token 的个数,𝑁N表示每个 token 的维度,同时假设在 BPE 算法的 token 词表中,总共有 𝐾K个 token。那么,最后一层线性层可以设计为𝑀 × 𝑁 → 𝐾M × N → K的一个函数映射,得到一个 𝐾K 维向量,如上图中的黄色部分。一般来讲,这个向量的维度可能达到几万维到几十万维不等,它的长度和词表中有多少 token 是相等的。

对这个 𝐾K 维向量进行解码,就可以得到输出的结果。我们来具体讲讲如何解码。

解码得到输出 Token

贪婪搜索 Greedy Search

假设,我们根据 BPE 算法(第 4 节)得到一份词表,按顺序,其中第 6 个 token 为  字,第 8 个 token 为字。

1: 我2:中3:上4:这5:天6:7:司8:...

根据第 5 节中介绍的 softmax 函数,可以对计算的 𝐾K 维向量做一个 softmax,得到一个长达 𝐾K 维的概率分布,假设具体数值如下所示:

0.00160.11200.00110.000060.00150.34100.01020.2179...

从中可以看到,概率值最大的一个数字是 0.3410,它是这个 𝐾K 维向量的第 6 个数字。因此,我们就可以从 token 词表中选择第 6 个 token,即  字作为模型输出的结果,整体句子就成了 掘金社区是一个便捷的技术交流平。这种根据向量最大值寻找对应索引的操作叫做 𝑎𝑟𝑔𝑚𝑎𝑥argmax。按照最大概率值选择模型输出的 token,这种方法叫做贪婪搜索(Greedy Search)  。

既然我们得到了一个维度长达 𝐾K 维的向量,所有向量值相加为 1,那么我们可以对 token 词表进行采样。

所谓采样,简单理解就是掷骰子。我们都知道,一颗方形骰子有 6 个面,分别代表 1,2,3,4,5,6 几种选择。每次投掷,得到的结果是一次采样,每次的投掷结果均不同,每一种结果命中率都是六分之一。

而在 ChatGPT 模型输出结果时,也以上述采样的方式,按照每个 token 对应的命中概率值进行随机抽取,只不过,可选择范围包含了 token 词表中所有的 token。这就说明了模型输出的结果具有随机性,并非每次都相同。

按照贪婪搜索的方式,实际上是取消了根据 token 概率分布做采样的操作。我们知道,有 0.3410 的概率输出得到字,这个结果没错;但也有 0.2179 的概率模型会输出得到字,这个值也很高,若模型输出 字,语言读起来完全能说得通,并不能算作错。

因此,贪婪搜索是有一定缺陷的,即人为地漏掉了一些正确的答案。

束搜索 Beam Search

为了克服贪婪搜索会漏掉一些概率值稍低的正确答案这个缺陷,可以预先选择一个范围。比如,我们把采样范围扩大,选择结果中概率值最大的两个索引位置,即 0.3410 和 0.2179,其余的概率值全部不考虑。仅从这两个概率对应的 token 中进行筛选,那选择 token 的概率分别为:

𝑝(平)=0.34100.3410+0.2179=0.61p(平)=0.3410+0.21790.3410​=0.61

𝑝(网)=0.21790.3410+0.2179=0.39p(网)=0.3410+0.21790.2179​=0.39

由此,我们可以从这套概率分布中二选一,0.61 的概率可以抽取出  token,0.39 的概率可以抽取出  token。

然后,我们可以继续迭代,让模型输出平台二字,或网站二字,这两种答案都是正确的。这种先选择最高概率的若干选项,再在其中随机抽取的方式叫做束搜索(Beam Search)  ,所谓 Beam 就是指一束光中,光线不止一条,而是有多条,对应在解码中,就是指有多个选择,它可以克服贪婪搜索选择范围仅仅只有 1 个 token 的缺点。

要选择多少个备选 token 进行采样,需要预先人为设定一个数量 𝑘k。可以看出,若此值越小,生成的结果越固定,反之结果越灵活多变。

核搜索 Nucleus Search

在 Beam Search 中,选择多少个可选 token 也有一定的策略,例如,上面我们设定了只选择概率值最大的 2 个值。或者换个思路,我们可以设定,把模型输出的 𝐾K 维概率分布值按从大到小的方式排列,若前 T 个概率值加起来大于 top_p(介于 0~1 之间的值),则以这 T 个值作为最终的抽取范围。

以上面为例,假设预先设定𝑡𝑜𝑝_𝑝=0.6top_p=0.6,而分布中,概率值最大的三个相加可得: 0.3410+0.2179+0.1120=0.6709 > 0.60.3410+0.2179+0.1120=0.6709 > 0.6。

因此,我们就从第 2,6,8 三个 token 中,按照概率进行 token 抽取。

这种输出方式被称为 top_p 搜索,也叫核搜索(Nucleus Search)  ,是 Beam Search 的一种变体。当预先设定的 𝑡𝑜𝑝_𝑝top_p 值变大时,可用于选择的 token 数就变多,模型生成的结果就更加多变,不可靠;当 𝑡𝑜𝑝_𝑝top_p 变小时,可选择的 token 数就变少,模型生成的结果就更加固定;当 𝑡𝑜𝑝_𝑝top_p 为 0 时,核搜索退化为 Greedy Search。

在这个例子中, token 的概率值是 0.3410,token的概率值是 0.2179,剩下的 token 占据了很大的概率值,但就不再是正确答案了。这实际上也存在一定的缺陷,即正确目标的概率值尽管是最大的,但是数值本身仍然偏小。

温控搜索 Temperature Search

面对上面的问题,我们得设计一种思路,能够在保证各个 token 的概率值相对大小排序不变的情况下,调整其概率值。例如, token 的概率值比大,这个大小关系是确定的,但希望 的概率值变得更大一些。

回忆一下第 5 节中对 softmax 函数的介绍,在上图中,softmax 函数的输入是一个 logits,输出是对应的每个 token 位置的概率值。这里的 logits 就可以理解为对数化的概率值,设 𝑢u 是 logits 向量,𝑝p 是对应的概率值,那么两者之间的关系为:𝑝𝑖=𝑒𝑥𝑝(𝑢𝑖)∑𝑗𝑒𝑥𝑝(𝑢𝑗)pi​=∑j​exp(uj​)exp(ui​)​。

这就是 softmax 公式。所谓温控搜索(Temperature Search)  ,就是对上述公式做一个调整,加入一个参数 𝑇 ∈ (0,1)T ∈ (0,1),得到:𝑝𝑖=𝑒𝑥𝑝(𝑢𝑖𝑇)∑𝑗𝑒𝑥𝑝(𝑢𝑗𝑇)pi​=∑j​exp(Tuj​​)exp(Tui​​)​。

字为例,当𝑇=1T=1时,其对应的概率值是 0.3410,而当 T 值逐渐变小后,其对应的概率值会逐渐变大,模型对字抽取的概率也就变大,模型的输出结果也就更加固定。相反,T 值逐渐趋近于 1 时,模型搜索结果也就变得更加灵活多变,不可控制。

这种现象非常像物理热力学中的现象,当温度升高后,分子热运动加剧,运动变得无规则不可控;而当温度降低后,分子热运动减弱,从宏观上看,运动趋于稳定。

ChatGPT 的解码方法,就是温控搜索和核搜索的一种结合体。一方面,从全局 token 中选择一个范围(核搜索),另一方面,条件这个范围内的温控参数(温控参数),使得采样不同 token 的值出现变化。如果读者尝试过调用 openai 的接口,就会看到这个参数选项值。

最后,需要提一下,模型解码是个循环过程,即根据前一个 token,输出后一个 token,反复可以迭代进行。那么,这个循环什么时候被打破?换句话说,模型什么时候输出完呢?

其实,在 token 词表中,单独设置了一个特殊符号 token<eos>,意指 end of speech,当模型预测输出了这个 token,那么循环就终端了,ChatGPT 也就会认为,整个要输出的答案完成了。

GPT 是一个解码器

从上面的整个计算流程中我们可以看到,模型首先接收一串输入数据,经过 Transformer,这属于 encoder 部分,末尾模型输出预测的 token 字符,这属于 decoder 部分。整个流程和本节第一个流程示意图中略有差别。主要差别在于,前述介绍的编解码架构中,编码器和解码器相互独立,中间有一个单独的信号相连。而在 GPT 模型中,实际上编解码融为一体。

7-5.png

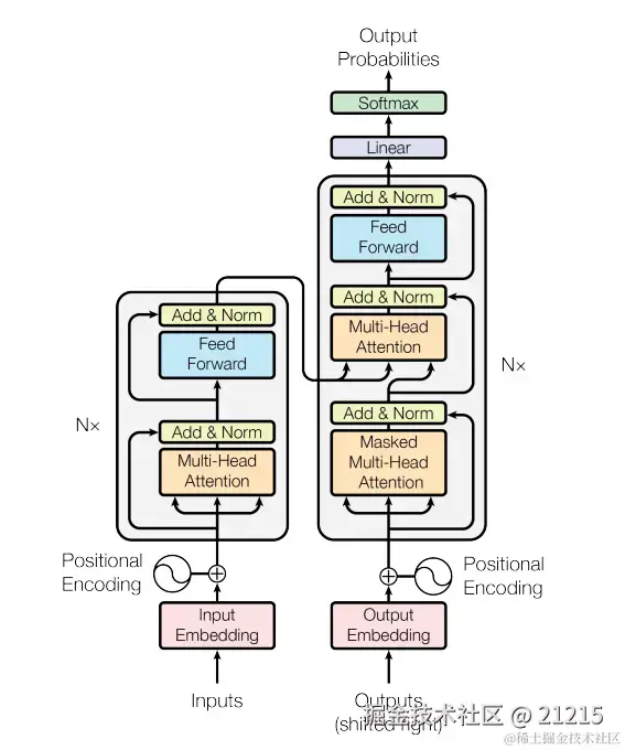
下图是 Transformer 论文中【2017 - Attention Is All You Need】的最原始的编解码模型架构,其中,左半边为编码器,右半边为解码器。而前述的 GPT 模型架构,其实就是原始结构的右半边。因此,我们也常说,GPT 系列模型仅仅使用了 decoder 部分。

另外,读者可以对比上图最原始的 Transformer 的内部结构和第 6 节中 GPT 结构的异同。如果仍不清楚,可以返回上一节再阅读一下。提示一下,主要包括稀疏操作、norm 操作等等。

Mask 掩码层

在实际的模型计算过程中,读者可能已经使用过 ChatGPT,模型输入和输出的句子有长有短,长则几千个字,短的不足 10 个字,始终处于变动。而 ChatGPT 模型结构则相对固定,会预先设置允许一个模型接受的固定最大 token 序列长度。假设模型可以接收的最大 token 数量为 20 个,而用户输入的数据只有 掘金社区是一个便捷的技术交流这 14 个 token 时,模型会对这部分数据做一定处理,如下图所示。

7-6.png

图中展示了模型输入 token embedding 的整体结构,它规定了模型的输入最大 token 数为 20。当用户的输入低于 20 个 token 时,模型会自动为用户的输入补齐,添加一个特殊的<pad> token(图中以/p表示,它和<eos>token 性质是相同的,并不是表示具体的某个字符,而是仅仅起到一种功能上的作用),它本身不具有实际意义,仅代表占位符;当用户的输入超过 20 个 token 时,模型又会将超出的部分截断,仅保留前 20 个 token,形成一个不完整的输入。

模型在进行后续的 Transformer 操作时,需要考虑<pad> token 本身不代表任何含义,这些字符不应该参与上下文的相关性自注意力计算。为了解决这个问题,Mask 掩码层被提出。

Mask 广义来讲是一块蒙版,指覆盖在图像上,遮挡部分景物。

如下图中,用一块白色的蒙版,遮住图片中的部分内容,就只能看见猫咪的一只眼睛。

Mask 概念同样可以运用在 Transformer 中。根据第 5 节的介绍,自注意力机制主要采用𝑄,𝐾,𝑉Q,K,V三种向量进行计算。如果考虑 Mask 蒙版,假设 ChatGPT 模型仅输入了掘金两个 token 字符,预测接下来应该填写的字符,则它将变为如下形式:

7-7.png

在上图中,mask 层为每一个 token 位置设置了一个 1,0 取值,若设为 1,则对应位置 token 正常进行计算,而设为 0 时,对应位置不参与注意力计算。最终的 softmax 概率值为 0。

根据第 6 节中的介绍,ChatGPT 采用了稀疏自注意力机制,根据跨步分解(Strided Factorized)和固定分解(Fixed Factorized)两种方式屏蔽掉某些 token 位置的注意力计算,采取的也是 Mask 的方式。

总结

  • ChatGPT 模型基于 encoder-decoder 模型架构进行建模。
  • ChatGPT 模型采用核搜索、温控搜索结合的方式生成输出结果,并基于 temperature 调节生成结果的随机性,值越大,随机性越强,值越小,生成的内容越固定。
  • ChatGPT 主要采用 Mask 掩码的方式,屏蔽掉不参与注意力计算的 token 位置。