ER图怎么画?10个ER图模板案例盘点!

2,541 阅读6分钟

ER图是什么?

ER图(Entity-Relationship Diagram,即实体-关系图)是一种用于数据库设计的图形化工具,用于描述现实世界的概念模型。它由Peter Chen于1976年首次提出,现已成为数据库建模和系统分析设计中最常用的工具之一。

一个典型的ER图如下图所示,通常由三大部分组成——实体、关系、属性,实体用矩形表示,不同实体间的关系用菱形,实体所包含的属性用椭圆形,可以看到,ER图包含的元素较多,从零开始绘制一幅完整的ER图,需要耗费大量的时间,且对初次接触ER图的人不够友好,很难快速得到想要的可视化图形。

想在短时间内画出满意的ER图,更常见的做法是,使用现成的ER图模板!ER图模板通常提供了基础的内容框架,我们只需替换其中的内容,稍微调整一下,就能快速得到一幅ER图。

为方便各位找到合适的ER图模板,下面和大家分享10个来自boardmix模板社区的ER图模板,这些ER图模板包括:学生宿舍管理系统ER图、在线选课系统ER图、图书管理系统ER图、积分系统ER图、医院门诊系统er图、人事管理系统ER图、校园论坛系统ER图、文学作品管理系统ER图、宠物管理系统ER图、教务管理系统ER图,希望能帮到有需要的朋友!

*ER图模板-boardmix模板社区 *ER图模板-来自boardmix模板社区

学生宿舍管理系统ER图模板

学生宿舍管理系统ER图是专为学校宿舍管理设计的数据库模型图,它详细展示了学生、宿舍、管理员等实体之间的关系。这个模板通过实体关系图的形式,帮助管理者清晰地理解宿舍分配、学生信息和宿舍资源的配置。通过这个ER图,数据库设计人员可以为每个实体创建对应的数据表,并在表之间建立正确的关系,从而提高学生住宿管理的效率和准确性。

在线选课系统ER图模板

在线选课系统ER图是一种数据库设计工具,它描述了在线选课系统中的实体如学生、课程、教师等以及它们之间的关系。这个模板提供了一个可视化框架,帮助开发人员理解系统的结构和数据之间的关系,优化数据库设计。通过ER图,可以确保数据库中的数据一致性,减少数据冗余和错误,为在线选课系统提供坚实的数据基础。

图书管理系统ER图模板

图书管理系统ER图是用于管理图书馆藏书、读者信息以及图书馆运营的计算机化系统的核心。这个模板涵盖了从图书采购、编目、借还书管理到读者信息管理等一系列功能。ER图显示了实体及其属性之间的关系,帮助图书馆工作人员记录借阅和归还信息,自动计算借阅期限,并提醒读者还书,是图书馆信息化管理的重要工具。

积分系统ER图模板

积分系统ER图提供了对积分系统数据模型的图形可视化表示,它定义了用户、积分活动、积分兑换等实体之间的关系。这个模板有助于团队成员、开发者和其他相关人员更容易理解和沟通系统设计。通过ER图,可以明确积分系统的功能和业务流程,为系统开发提供指导,支持系统的正常运行和可维护性。

医院门诊系统ER图模板

医院门诊系统ER图描述了医院门诊系统中的各种实体如患者、医生、科室、医嘱等以及它们之间的关系。这个模板帮助数据库设计人员确定系统中的各种实体以及它们的属性,包括主键和外键等。ER图作为数据库设计文档的一部分,记录数据库结构、实体属性和关系,为后续的数据库实施和维护提供参考。

人事管理系统ER图模板

人事管理系统ER图是一种帮助企业高效管理人力资源的工具,它直观地表示了系统中的各个实体如员工、部门、职位等及其之间的关系。这个模板深入探讨了人事管理系统ER图设计的关键要素和指南,帮助企业构建高效的人力资源管理系统,优化人力资源管理流程。

校园论坛系统ER图模板

校园论坛系统ER图是用于描述校园论坛系统中的实体以及实体之间关系的数据库设计工具。这个模板帮助管理者清晰地了解各个实体之间的联系和属性,从而更好地进行数据库设计和管理。ER图在校园论坛系统的构建和优化中发挥了重要作用,提高了系统的组织和运营效率。

文学作品管理系统ER图模板

文学作品管理系统ER图是一款为文学爱好者和专业作家设计的管理工具,它清晰展示了用户、作品、评论等实体之间的联系。这个模板帮助用户更高效地管理和组织创作过程中的各种文学作品,优化了文学作品的存储、检索和管理流程。

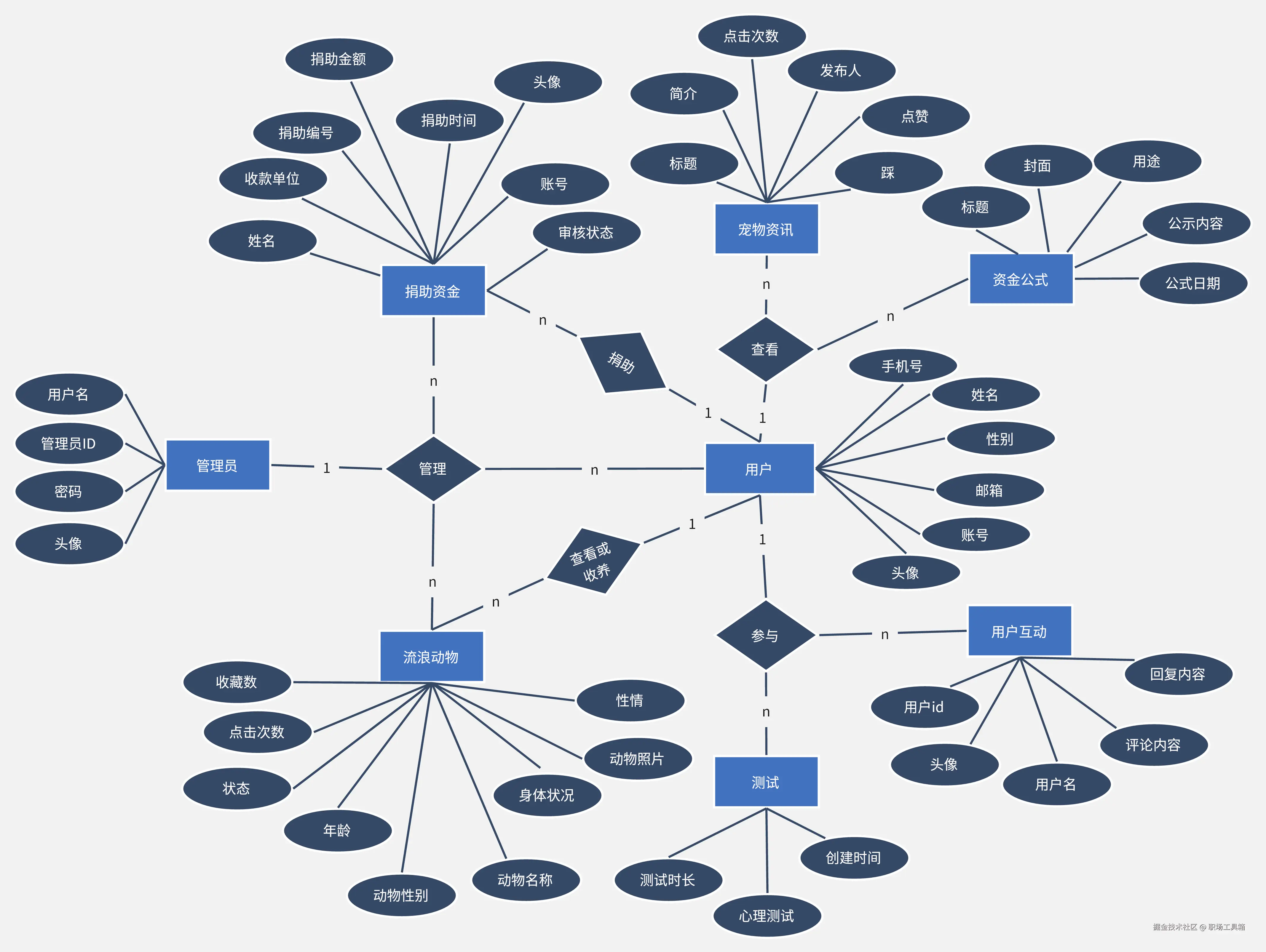
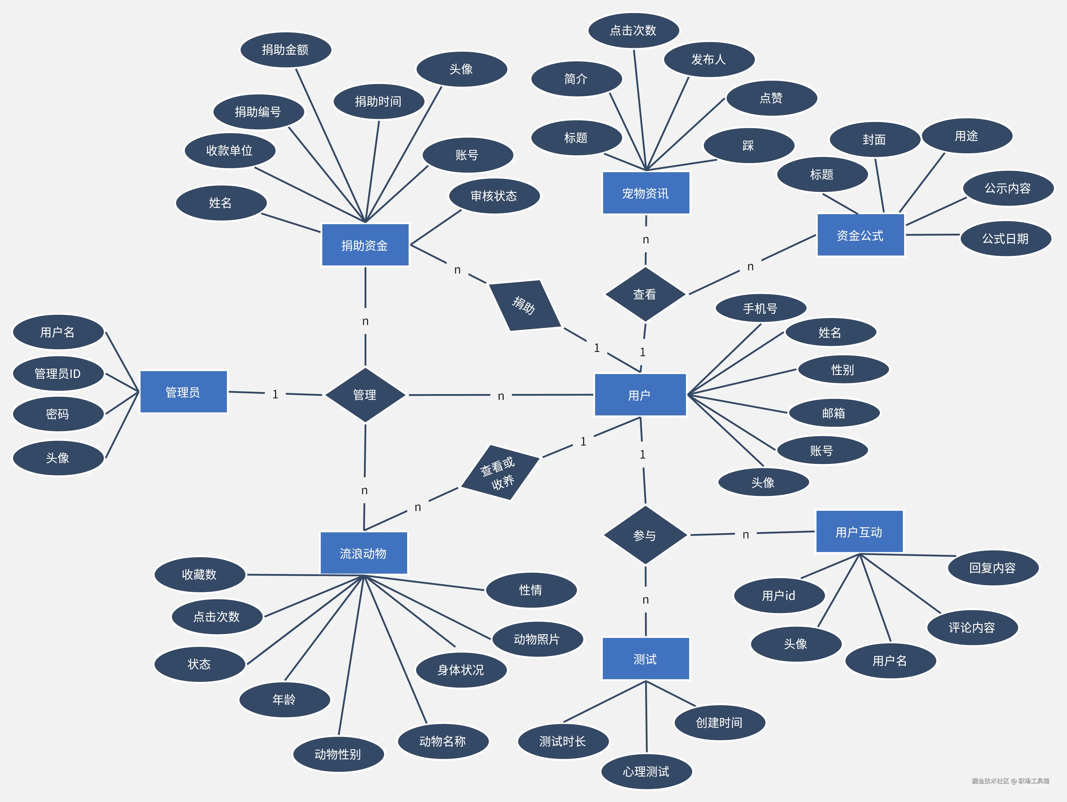
宠物管理系统ER图模板

宠物管理系统ER图是宠物行业数字化管理的重要工具,它描述了宠物、主人、服务等实体之间的关系。这个模板直接影响系统的性能、稳定性和扩展性,帮助宠物行业提供更高质量的服务,满足宠物主人的需求。

教务管理系统ER图模板

教务管理系统ER图是教育领域中用于描述教务管理过程中实体间关系的图形工具,包括实体、属性和实体之间的联系。这个模板通过构建精心设计的ER图,清晰地呈现教务管理系统中诸如学生、教师、课程、成绩等实体之间的关联,帮助系统开发人员深入理解系统的数据结构和业务流程,为后续的系统开发和优化奠定坚实基础。

海量ER图模板,尽在boardmix模板社区

前面介绍的10个ER图模板,均来自在线绘图软件boardmix的模板社区,想复用这些ER图模板的朋友,可以打开boardmix模板社区,搜索ER图模板的名称,就能快速找到对应的ER图模板。

boardmix模板社区

以上就是本次想和各位分享的所有内容,希望能帮到有需要的朋友。如果你有其他疑问,或是想进一步了解的内容,欢迎在下方的评论区留言,我们一起交流探讨。

码字不易,如果对你有帮助的话,请别忘了赏个【三连】或是【关注】我哦,关注不迷路,那我们下次再见咯!