【前端面试系列】:
- 2024前端面试 --
HTML5+CSS3篇 - 2024前端面试 --
ES6篇 - 2024前端面试 --
JavaScript篇 - 2024前端面试 --
Vue2篇 - 2024前端面试 --
Vue3篇 - 2024前端面试 --
Angular篇 - 2024前端面试 --
Node.js篇 - 2024前端面试 --
Webpack篇
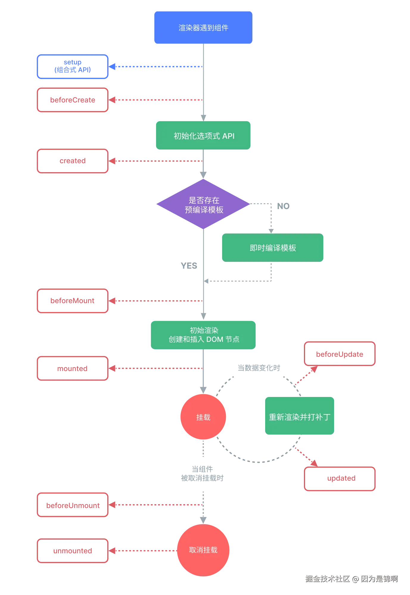
1. 生命周期
1.1 生命周期图示
1.2 Options API 和 Composition API 之间的映射
| Vue2 Options-based API | Vue Composition API |
|---|---|
| beforeCreate | setup() |
| created | setup() |
| beforeMount | onBeforeMount |
| mounted | onMounted |
| beforeUpdate | onBeforeUpdate |
| updated | onUpdated |
| beforeDestroy | onBeforeUnmount |
| destroyed | onUnmounted |
| errorCaptured | onErrorCaptured |
2. 响应式原理
2.1 实现原理:
- 实现
Proxy(代理):拦截对象中任意属性的变化,包括:属性值的读写、属性的添加、属性的删除等。 - 通过
Reflect(反射):对源对象的属性进行操作。 MDN文档中描述的Proxy与Reflect:Proxy:Proxy-JavaScript|MDNReflect:Reflect- JavaScript|MDN
new Proxy(data, {
// 拦截读取属性值
get(target, prop) {
return Reflect.get(target, prop);
},
// 拦截设置属性值或添加新属性
set(target, prop, value) {
return Reflect.set(target, prop, value);
},
// 拦截删除属性
deleteProperty(target, prop) {
return Reflect.deleteProperty(target, prop)
}
})
Proxy.name = "Ada";
3. setup
- 理解:
Vue3.0中一个新的配置项,值为一个函数。 setup是所有composition API(组合API)“表演的舞台”。- 组件中所用到的:数据、方法等,均要配置在
setup中。 setup函数的两种返回值:- 若返回一个对象,则对象中的属性、方法,在模板中均可以直接使用。
- 若返回一个渲染函数,则可以自定义渲染内容。
setup几个注意点:- 执行的时机:
- 在
beforeCreate之前执行一次,this是undefined。
- 在
setup的参数:props:值为对象,包含:组件外部传递过来,且组件内部声明接收了的属性。context: 上下文对象。attrs:值为对象,包含:组件外部传递过来,但没有在props配置中声明的属性,相当于this.$attrs.slots:收到的插槽内容,相当于this.$slots.emit:分发自定义事件的函数,相当于this.$emit.
- 尽量不要与
vue2.x配置混用:Vue2.x配置(data,methods,computed...)中可以访问到setup中的属性、方法。- 但在
setup中不能访问Vue2.x配置(data,methods,computed...). - 如果有重名,
setup优先。
setup不能是一个async函数,因为返回值不再是return的对象,而是promise,模板看不到return对象中的属性。(后期也可以返回一个Promise实例,但需要Suspense和异步组件的配合)
- 执行的时机: