医学学术小白如何轻松科研——如何用AI辅助文献综述

334 阅读3分钟

文献综述一般是通过大量的文献阅读,进行分析归纳整理,从而提出对当前课题的最新进展、学术见解或建议。那么写文献综述一般需要阅读多少文献呢?少说50篇,如果找的不顺利读上百篇也是有可能的。现在市面上有些AI软件能够自动帮你生成文献综述,但是也存在着或多或少的问题:首先,有的软件写出来的文章AI的痕迹太严重;并且用AI直接生成并不能让我们对研究的课题有更加深入的理解。但是天天实验这么忙没时间看,又想写一篇内容全面又有思考的文献综述怎么办?让我们来试试行学AI吧! 首先我们可以让行学AI帮我们细化和优化研究主题,输入我想写一篇关于“中药治疗乳腺癌”的文献综述,能否帮我细化这个主题,并提供几个子方向?行学AI给了我们五个方面深入研究的主题:中药单体成分研究、中药复方疗法、中药联合化疗或放疗的协同效果、中医药对乳腺癌患者免疫功能的调节、中药在乳腺癌不同阶段的应用。这里我选择中药单体成分研究进行后续研究。

1.png 下一步我们就可以进行文献的筛选,这一步我们也可以交给行学AI来帮助我们,我们可以利用行学AI生成适合的关键词组合,优化搜索策略。我们在行学AI中输入我现在想研究中药单体成分治疗乳腺癌,请帮我生成关键词组合,这是行学AI给出的答案:

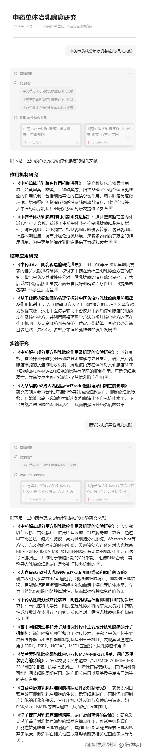
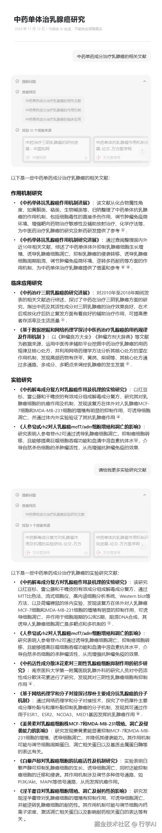
2.png 我们可以将这些关键词进行组合,来进一步进行文献搜索工作。当然我们也可以选用有联网搜索功能的AI来进行这一步操作。我们在行学中搜索“中药单药成分治疗乳腺癌的相关文献”,可以看到行学AI从三个方面,分别是机制研究、临床应用研究、实验研究帮我们搜索了文献,但是我觉得量有点少,同时我更想看一些实验研究。我们在行学AI中继续输入“请给我更多实验研究文献”,这样AI就能够给我们想要的文献类型了。

3.png

同时,AI还可以帮我们构建一个前期的文献综述框架,我们跟着这些框架来找文章、读文章,既给我们节约了时间,还指明了方向,这也是十分重要的一步。我们向行学AI提问:我想写一篇关于中药单药成分治疗乳腺癌的文献综述,请帮我列出文章大纲。我们可以看到行学AI给出的回答,既有中药单药成分在乳腺癌中的研究进展,还包括中药单药成分的作用机制、中药单药成分与其他治疗方法的联合应用等内容,我们可以根据这些关键词来继续文献搜索工作。

4.png 一篇优质的文献综述必然是大量文献阅读和自己主动思考结合的产物,有行学AI的帮助,我们能够更高效、更全面地来构建我们的文献库,从而写出内容更全面,思想更独到的文献综述。