2015-2024年本田思域锋范雅阁哥瑞英诗派皓影凌派型格维修手册电路图线路图资料拆装大修修理螺丝扭力扭力传感器安装位置拆装过程故障码诊断流程针脚定义保险盒图解

资料来源:汽修帮手资料库小程序

汽修帮手资料库提供各大厂家车型维修手册、电路图、新车特征、车身钣金维修数据、全车拆装、扭力、发动机大修、发动机正时、保养、电路图、针脚定义、模块传感器、保险丝盒图解对照表位置等,并长期保持高频率资料更新

覆盖车型:

十代思域FK8 Typer SI维修手册和电路图

十代思域FK8 Typer SI维修手册和电路图

2025年本田极湃2电路图

2024年本田致在(燃油)电路图

2024年本田致在(混动)电路图

2024年本田雅阁汽油版维修手册和电路图

2024年本田雅阁插混维修手册和电路图

2024年本田雅阁(燃油)电路图

2024年本田型格(燃油)电路图

2024年本田型格(混动)电路图

2024年本田凌派(燃油)电路图

2024年本田凌派(混动)电路图

2024年本田极湃1电路图

2024年本田皓影(燃油)电路图

2024年本田皓影(混动)电路图

2024年本田皓影(插混)电路图

2024年本田冠道电路图

2024年本田飞度电路图

2024年本田缤智电路图

2024年本田奥德赛(混动)电路图

2023年本田致在(汽油)维修手册和电路图

2023年本田致在(混动)维修手册和电路图

2023年本田雅阁(汽油)维修手册和电路图

2023年本田雅阁(混动)维修手册和电路图

2023年本田型格(汽油)维修手册和电路图

2023年本田型格(混动)维修手册和电路图

2023年本田思域混动版维修手册和电路图

2023年本田凌派(混动)维修手册和电路图

2023年本田极湃1维修手册和电路图

2023年本田皓影(汽油)维修手册和电路图

2023年本田皓影(混动)维修手册和电路图

2023年本田冠道维修手册和电路图

2023年本田飞度维修手册和电路图

2023年本田缤智维修手册和电路图

2023年本田奥德赛(混动)维修手册和电路图

2023年本田XRV维修手册和电路图

2023年本田HRV汽油版维修手册和电路图

2022年广汽本田绎乐EA6维修手册和电路图

2022年本田英诗派(汽油)维修手册和电路图

2022年本田英诗派(混动)维修手册和电路图

2022年本田雅阁(汽油)维修手册和电路图

2022年本田雅阁(混动)维修手册和电路图

2022年本田型格维修手册和电路图

2022年本田型格维修手册和电路图

2022年本田享域(混动)维修手册和电路图

2022年本田思域维修手册和电路图

2022年本田十一代思域维修手册和电路图

2022年本田凌派(混动)维修手册和电路图

2022年本田来福酱LIFE维修手册和电路图

2022年本田皓影(汽油)维修手册和电路图

2022年本田皓影(混动)维修手册和电路图

2022年本田皓影(插电)维修手册和电路图

2022年本田飞度维修手册和电路图

2022年本田缤智维修手册和电路图

2022年本田奥德赛(混动)维修手册和电路图

2022年本田艾力绅(混动)维修手册和电路图

2022年本田CRV(汽油)维修手册和电路图

2022年本田CRV(混动)维修手册和电路图

2022-2023年本田思域维修手册和电路图

2022-2023年本田思域Typer维修手册和电路图

2021年本田英诗派(汽油)维修手册和电路图

2021年本田英诗派(混动)维修手册和电路图

2021年本田雅阁(汽油)维修手册和电路图

2021年本田雅阁(混动)维修手册和电路图

2021年本田享域(混动)维修手册和电路图

2021年本田思域维修手册和电路图

2021年本田凌派(混动)维修手册和电路图

2021年本田来福酱LIFE维修手册和电路图

2021年本田皓影(汽油)维修手册和电路图

2021年本田皓影(混动)维修手册和电路图

2021年本田冠道维修手册和电路图

2021年本田飞度维修手册和电路图

2021年本田缤智维修手册和电路图

2021年本田奥德赛(混动)维修手册和电路图

2021年本田艾力绅(混动)维修手册和电路图

2021年本田XRV维修手册和电路图

2021年本田CRV(汽油)维修手册和电路图

2021年本田CRV(混动)维修手册和电路图

"2021-2022年本田LIFE来福维修手册和电路图 "

"2021-2022年本田CRV 插混版维修手册和电路图 "

2020年广汽本田世锐维修手册和电路图

2020年本田英诗派(汽油)维修手册和电路图

2020年本田英诗派(混动)维修手册和电路图

2020年本田雅阁(汽油)维修手册和电路图

2020年本田雅阁(混动)维修手册和电路图

2020年本田享域(混动)维修手册和电路图

2020年本田思域维修手册和电路图

2020年本田皓影维修手册和电路图

2020年本田皓影混动版维修手册和电路图

2020年本田皓影(汽油)维修手册和电路图

2020年本田皓影(混动)维修手册和电路图

2020年本田锋范维修手册和电路图

2020年本田飞度维修手册和电路图

2020年本田缤智维修手册和电路图

2020年本田奥德赛维修手册和电路图

2020年本田奥德赛(混动)维修手册和电路图

2020年本田艾力绅(混动)维修手册和电路图

2020年本田XRV维修手册和电路图

2020年本田CRV(汽油)维修手册和电路图

2020年本田CRV(混动)维修手册和电路图

2020-2022年本田飞度维修手册和电路图

2020-2022年本田奥德赛混动版维修手册和电路图

2020-2022年本田艾力绅维修手册和电路图

2020-2022年本田MNV XNV维修手册和电路图

2019年本田英诗派(汽油)维修手册和电路图

2019年本田英诗派(混动)维修手册和电路图

2019年本田雅阁(汽油)维修手册和电路图

2019年本田雅阁(混动)维修手册和电路图

2019年本田享域维修手册和电路图

2019年本田享域(汽油)维修手册和电路图

2019年本田思域维修手册和电路图

2019年本田凌派维修手册和电路图

2019年本田凌派维修手册和电路图

2019年本田冠道维修手册和电路图

2019年本田锋范维修手册和电路图

2019年本田飞度维修手册和电路图

2019年本田缤智维修手册和电路图

2019年本田奥德赛维修手册和电路图

2019年本田艾力绅维修手册和电路图

2019年本田XRV维修手册和电路图

2019年本田CRV(汽油)维修手册和电路图

2019年本田CRV(混动)维修手册和电路图

"2019-2023年本田雅阁混动版维修手册和电路图 "

2019-2022年本田英诗派 汽油版维修手册和电路图

2019-2022年本田英诗派 混动版维修手册和电路图

2019-2022年本田雅阁汽油版维修手册和电路图

2019-2022年本田享域混动版维修手册和电路图

2018年本田雅阁维修手册和电路图

2018年本田凌派维修手册和电路图

2018年本田杰德维修手册和电路图

2018年本田冠道维修手册和电路图

2018年本田锋范维修手册和电路图

2018年本田飞度维修手册和电路图

2018年本田缤智维修手册和电路图

2018年本田奥德赛维修手册和电路图

2018年本田艾力绅维修手册和电路图

2018年本田XRV维修手册和电路图

2018年本田URV维修手册和电路图

2018年本田URV维修手册和电路图

2018年本田CRV(汽油)维修手册和电路图

2018年本田CRV(混动)维修手册和电路图

2017年本田雅阁维修手册和电路图

2017年本田思域维修手册和电路图

2017年本田思铂睿维修手册和电路图

2017年本田凌派维修手册和电路图

2017年本田冠道维修手册和电路图

2017年本田哥瑞维修手册和电路图

2017年本田飞度维修手册和电路图

2017年本田缤智维修手册和电路图

2017年本田奥德赛维修手册和电路图

2017年本田艾力绅维修手册和电路图

2017年本田XRV维修手册和电路图

2017-2022年本田CRV 汽油版维修手册和电路图

2017-2022年本田CRV 混动版维修手册和电路图

2016年本田雅阁维修手册和电路图

2016年本田思域维修手册和电路图

2016年本田思铂睿维修手册和电路图

2016年本田凌派维修手册和电路图

2016年本田杰德维修手册和电路图

2016年本田哥瑞维修手册和电路图

2016年本田锋范维修手册和电路图

2016年本田飞度维修手册和电路图

2016年本田缤智维修手册和电路图

2016年本田奥德赛维修手册和电路图

2016年本田艾力绅维修手册和电路图

2016年本田XRV维修手册和电路图

2016年本田CRZ电路图

2016-2022本田思域十代维修手册和电路图

2016-2019年本田艾力绅维修手册和电路图

2016-2017年本田哥瑞维修手册和电路图

2015年本田雅阁维修手册和电路图

2015年本田思铂睿维修手册和电路图

2015年本田凌派维修手册和电路图

2015年本田杰德维修手册和电路图

2015年本田锋范维修手册和电路图

2015年本田飞度维修手册和电路图

2015年本田缤智维修手册和电路图

2015年本田奥德赛维修手册和电路图

2015年本田XRV维修手册和电路图

2015-2021年本田XRV维修手册和电路图

2015-2020年本田冠道维修手册和电路图

2015-2020年本田锋范维修手册和电路图

2015-2020年本田飞度维修手册和电路图

2015-2020年本田缤智维修手册和电路图

2015-2020年本田奥德赛维修手册和电路图

2015-2017年本田思铂睿维修手册和电路图

2014年本田雅阁维修手册和电路图

2014年本田凌派维修手册和电路图

2014年本田杰德维修手册和电路图

2014-2018年本田雅阁维修手册和电路图

2014-2018年本田凌派维修手册和电路图

2014-2018年本田杰德维修手册和电路图

2013年雅阁增补版62TA025W

2013年飞度增补版(62TF024W 62TF025W_CS)

2013年奥德赛增补版(62SLE24W)

2013年奥德赛增补版(62SLE23W_CS)

2012年雅阁增补版62TA024W

2012年飞度增补版(62TF023W)

2012-2015年本田CR-V电路图

2012-2014年本田艾力绅维修手册 电路图

2011年雅阁增补版62TA023W

2011年奥德赛增补版(62SLE22W_CS)

2011-2012年本田CRZ维修手册和电路图

2010年雅阁增补版62TA022W

2010年奥德赛增补版(62TP621W)

2010-2014年本田思铂睿维修手册和电路图

2010-2014年本田歌诗图维修手册和电路图

2009年雅阁增补版62TA020W

2009年飞度维修手册和电路图

2009年奥德赛增补版(62SLE20W)

2009年奥德赛维修手册和电路图

2009-2014年锋范维修手册和电路图

2009-2011年本田思迪维修手册和电路图

2008年雅阁维修手册和电路图

2008年本田S2000电路图

2007年本田思域混合动力维修手册和电路图

2007-2011年本田CRV维修手册和电路图

2006-2009年本田思域维修手册和电路图

2006-2008年本田思迪维修手册和电路图

2005-2008年奥德赛维修手册和电路图

2003-2006年飞度维修手册和电路图

2002-2006年本田CRV维修手册和电路图

2002-2004年奥德赛维修手册和电路图

2001-2004年本田思域维修手册和电路图

2000-2003年本田S2000维修手册和电路图

1997-2002年本田CRV维修手册和电路图

1996-2000年本田思域维修手册和电路图

1993-1999年本田里程维修手册和电路图

1992-1995年本田思域维修手册和电路图

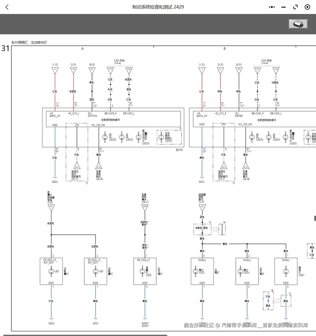
发动机气缸体、活塞、曲轴、连杆缸盖凸轮轴、正时链条、气门、

进气歧管、排气歧管、火花塞、喷油嘴、油泵、机油滤清器、空气滤清器、节气门、车架、变速箱、悬挂系统、

减震器、弹簧、下摆臂、车轮、轮胎、制动系统、刹车盘、刹车片、制动卡钳、制动总泵、制动分泵、转向系统方向盘、

转向轴、转向器、转向拉杆、传动轴、半轴、车身外壳、车门、车窗、门窗门锁、车顶、前后保险杠、翼子板、

引擎盖、后备箱盖、蓄电池、发电机、起动机、点火线圈、汽车电脑ECU、传感器、车速传感器、水温传感器等、

车灯、大灯、雾灯、转向灯、刹车灯、、喇叭、雨刮器电机、座椅、仪表盘、中控台、扶手箱、换挡杆、踏板、

油门踏板、刹车踏板、离合踏板拆装大修修理螺丝扭力扭力传感器安装位置拆装过程故障码诊断流程针脚定义

保险盒图解继电器图解线束走向分布图正时校对点位钣金尺寸

2015-2024年本田思域锋范雅阁哥瑞英诗派皓影凌派型格维修手册电路图线路图资料

2015-2024年本田思域锋范雅阁哥瑞英诗派皓影凌派型格维修手册电路图线路图资料

2015-2024年本田思域锋范雅阁哥瑞英诗派皓影凌派型格维修手册电路图线路图资料

2015-2024年本田思域锋范雅阁哥瑞英诗派皓影凌派型格维修手册电路图线路图资料

2015-2024年本田思域锋范雅阁哥瑞英诗派皓影凌派型格维修手册电路图线路图资料

2015-2024年本田思域锋范雅阁哥瑞英诗派皓影凌派型格维修手册电路图线路图资料

2015-2024年本田思域锋范雅阁哥瑞英诗派皓影凌派型格维修手册电路图线路图资料

微2015-2024年本田思域锋范雅阁哥瑞英诗派皓影凌派型格维修手册电路图线路图资料

2015-2024年本田思域锋范雅阁哥瑞英诗派皓影凌派型格维修手册电路图线路图资料