教你用 AI 快速生成文献大纲~进来学

151 阅读4分钟

教你用 AI 快速生成文献大纲

嘿,阅读完文献后,你是否困惑如何将提炼文献信息用于汇报?是否常常纠结于汇报框架该如何搭建?不知道每一章到底该写些什么内容才能准确传达科研成果?是否面对满满当当的文献内容,却苦恼于不知如何精简?今天教你如何用AI精简文献内容,生成大纲。

数字化时代,各种AI和gpt如雨后春笋般一一出现,改变了我们的工作和学习方式--ai直播,ai写代码,ai写文章......同样的,你能想象AI在科研方面也是一把好手呢,文献解析,汇报ppt,稿子,结果解读,各个方面都有所涉猎。曾经让我们绞尽脑汁、耗费无数时间的事情,如今在 AI 的助力下,都可以变得如此轻松高效。

超级助手,随时待命!那么,究竟怎样才能快速利用 AI 辅助生成文献大纲呢?别着急,接下来就让我们进入正题。

明确主题和需求

在制作医学科研相关的文献大纲之前,首先要明确文献的主题,比如“新型癌症治疗药物的研发进展”。确定文献大纲的受众,可能是同行科研人员、医学会议参会者等,进而明确文献提炼的重点内容应包括药物的作用机制、临床实验数据、潜在副作用等。

指令准备

明确了基础的需求后,就可以告知行学AI,让小行帮忙制定一个简洁的大框架,用于文献大纲的制作。

指令描述可以参考:主题:xxx- 受众:xxx- 重点内容:xxx-... ,生成符合要求的大纲。

可以借鉴我的prompt---- 生成主题为:新型癌症治疗药物的研发进展,受众是同行科研人员、医学会议参会者等人群,提炼重点内容应为药物的作用机制、临床实验数据、潜在副作用等的文献大纲。

AI 答案:

文献大纲结构

  1. 引言

   简要介绍癌症治疗的现状和挑战,阐述研究动机和目标。

  1. 新型药物概述

   列出当前关注的几种新型药物(例如:免疫疗法、靶向治疗等),简短介绍每种药物的基本信息。

  1. 作用机制

   图解新药的作用机制(如如何靶向癌细胞、抑制肿瘤生长等),文字简要描述关键步骤。

  1. 临床实验数据

   重要临床试验的结果(如有效性、安全性),使用图表或图形(如柱状图、曲线图),使数据易于理解。

 

  1. 潜在副作用

   列出可能的副作用及其发生率,使用图表或列表以便于比较和阅读。

  1. 挑战

   目前研发过程中面临的主要挑战(如耐药性、成本等),可以使用思维导图或图示帮助表达。

  1. 未来展望

   讨论未来的研究方向和潜在的改进措施,可以提到正在进行的临床试验或新目标。

  1. 结论

   总结新型癌症治疗药物研发的重要性,强调未来研究的潜力。

image.png


指令参考:

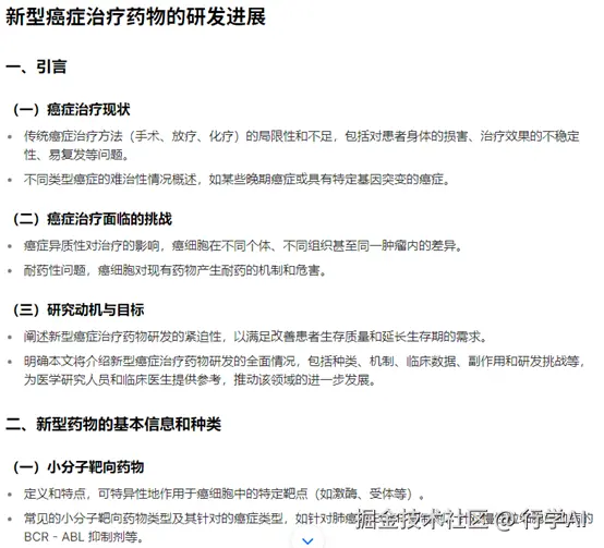
主题:新型癌症治疗药物的研发进展

受众:医学研究人员和临床医生

重点内容:

1. 新型药物的基本信息和种类

2. 药物的作用机制

3. 临床实验数据和结果

4. 潜在副作用及其发生率

5. 研发过程中的主要挑战

6. 未来研究方向和潜在改进措施

请根据上述主题和需求,生成一个详细的文献大纲,包括引言、各章节的主要内容和结论。引言部分应简要介绍癌症治疗的现状和挑战,以及研究的动机和目标。每个章节应包含关键点和子标题,以清晰展示文献的主要内容。结论部分应总结新型癌症治疗药物研发的重要性和未来研究的潜力。

根据指令生成的 AI 答案部分展示:

图片11.png

图片12.png

图片13.png

图片14.png

通过以上步骤,AI 可以快速生成一份初稿提纲。我们可以在此基础上进行进一步的修改和完善,以满足具体的需求。通过明确主题和需求,构建清晰的指令框架,AI可以高效地辅助我们完成文献大纲的制作。