Chain(上)| 豆包MarsCode AI 刷题

180 阅读8分钟

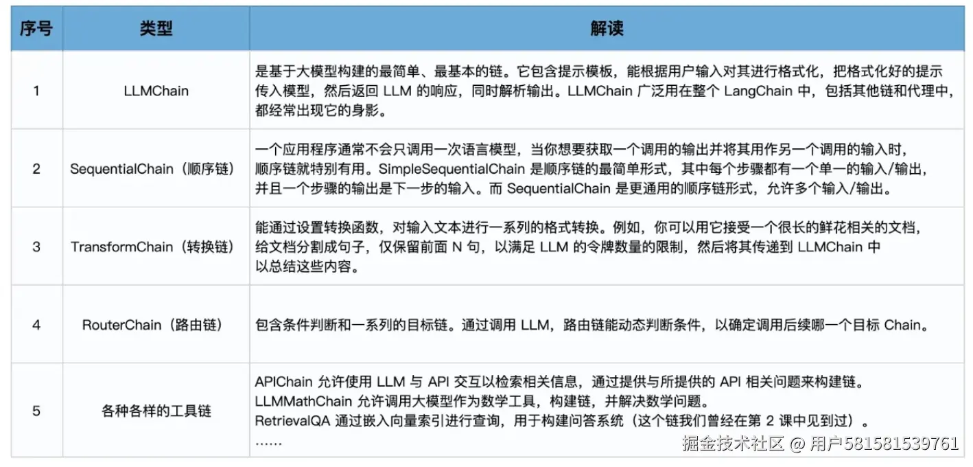
LangChain的预置链:

image.png

LLMChain

LLMChain围绕着语言模型推理功能又添加了一些功能,整合了PromptTemplate、语言模型(LLM或聊天模型)和 Output Parser,相当于把Model I/O放在一个链中整体操作。它使用提示模板格式化输入,将格式化的字符串传递给 LLM,并返回 LLM 输出。

不使用Chain:

#----第一步 创建提示
# 导入LangChain中的提示模板
from langchain import PromptTemplate
# 原始字符串模板
template = "{flower}的花语是?"
# 创建LangChain模板
prompt_temp = PromptTemplate.from_template(template) 
# 根据模板创建提示
prompt = prompt_temp.format(flower='玫瑰')
# 打印提示的内容
print(prompt)

#----第二步 创建并调用模型 
# 导入LangChain中的OpenAI模型接口
from langchain import OpenAI
# 创建模型实例
model = OpenAI(temperature=0)
# 传入提示,调用模型,返回结果
result = model(prompt)
print(result)

使用Chain:

#----第一步 创建提示
# 导入LangChain中的提示模板
from langchain import PromptTemplate
# 原始字符串模板
template = "{flower}的花语是?"
# 创建LangChain模板
prompt_temp = PromptTemplate.from_template(template) 
# 根据模板创建提示
prompt = prompt_temp.format(flower='玫瑰')
# 打印提示的内容
print(prompt)

#----第二步 创建并调用模型 
# 导入LangChain中的OpenAI模型接口
from langchain import OpenAI
# 创建模型实例
model = OpenAI(temperature=0)
# 传入提示,调用模型,返回结果
result = model(prompt)
print(result)
# 导入所需的库
from langchain import PromptTemplate, OpenAI, LLMChain
# 原始字符串模板
template = "{flower}的花语是?"
# 创建模型实例
llm = OpenAI(temperature=0)
# 创建LLMChain
llm_chain = LLMChain(
    llm=llm,
    prompt=PromptTemplate.from_template(template))
# 调用LLMChain,返回结果
result = llm_chain("玫瑰")
print(result)

Chain的调用方式

直接调用

prompt = PromptTemplate(
    input_variables=["flower", "season"],
    template="{flower}在{season}的花语是?",
)
llm_chain = LLMChain(llm=llm, prompt=prompt)
print(llm_chain({
    'flower': "玫瑰",
    'season': "夏季" 
}))

run

llm_chain.run("玫瑰")

predict

输入键被指定为关键字参数而不是 Python 字典。

result = llm_chain.predict(flower="玫瑰")
print(result)

apply

apply方法允许针对输入列表运行链,一次处理多个输入。

input_list = [
    {"flower": "玫瑰",'season': "夏季"},
    {"flower": "百合",'season': "春季"},
    {"flower": "郁金香",'season': "秋季"}
]
result = llm_chain.apply(input_list)
print(result)

generate

generate方法类似于apply,只不过它返回一个LLMResult对象,而不是字符串。LLMResult通常包含模型生成文本过程中的一些相关信息,例如令牌数量、模型名称等。

result = llm_chain.generate(input_list)
print(result)

输出:

generations=[[Generation(text='\n\n玫瑰在夏季的花语是“热情”、“爱情”和“幸福”。', 
generation_info={'finish_reason': 'stop', 'logprobs': None})], 
[Generation(text='\n\n春季的花语是爱情、幸福、美满、坚贞不渝。', 
generation_info={'finish_reason': 'stop', 'logprobs': None})], 
[Generation(text='\n\n秋季的花语是“思念”。银色的百合象征着“真爱”,而淡紫色的郁金香则象征着“思念”,因为它们在秋天里绽放的时候,犹如在思念着夏天的温暖。', 
generation_info={'finish_reason': 'stop', 'logprobs': None})]] 
llm_output={'token_usage': {'completion_tokens': 243, 'total_tokens': 301, 'prompt_tokens': 58}, 'model_name': 'gpt-3.5-turbo-instruct'} 
run=[RunInfo(run_id=UUID('13058cca-881d-4b76-b0cf-0f9c831af6c4')), 
RunInfo(run_id=UUID('7f38e33e-bab5-4d03-b77c-f50cd195affb')), 
RunInfo(run_id=UUID('7a1e45fd-77ee-4133-aab0-431147186db8'))]

Sequential Chain

将多个Chain串联起来

# 设置OpenAI API密钥
import os
os.environ["OPENAI_API_KEY"] = '你的OpenAI API Key'

from langchain.llms import OpenAI
from langchain.chains import LLMChain
from langchain.prompts import PromptTemplate
from langchain.chains import SequentialChain

第一个Chain

# 这是第一个LLMChain,用于生成鲜花的介绍,输入为花的名称和种类
llm = OpenAI(temperature=.7)
template = """
你是一个植物学家。给定花的名称和类型,你需要为这种花写一个200字左右的介绍。

花名: {name}
颜色: {color}
植物学家: 这是关于上述花的介绍:"""
prompt_template = PromptTemplate(input_variables=["name", "color"], template=template)
introduction_chain = LLMChain(llm=llm, prompt=prompt_template, output_key="introduction")

第二个Chain

# 这是第二个LLMChain,用于根据鲜花的介绍写出鲜花的评论
llm = OpenAI(temperature=.7)
template = """
你是一位鲜花评论家。给定一种花的介绍,你需要为这种花写一篇200字左右的评论。

鲜花介绍:
{introduction}
花评人对上述花的评论:"""
prompt_template = PromptTemplate(input_variables=["introduction"], template=template)
review_chain = LLMChain(llm=llm, prompt=prompt_template, output_key="review")

第三个Chain

# 这是第三个LLMChain,用于根据鲜花的介绍和评论写出一篇自媒体的文案
template = """
你是一家花店的社交媒体经理。给定一种花的介绍和评论,你需要为这种花写一篇社交媒体的帖子,300字左右。

鲜花介绍:
{introduction}
花评人对上述花的评论:
{review}

社交媒体帖子:
"""
prompt_template = PromptTemplate(input_variables=["introduction", "review"], template=template)
social_post_chain = LLMChain(llm=llm, prompt=prompt_template, output_key="social_post_text")

SequentialChain

# 这是总的链,我们按顺序运行这三个链
overall_chain = SequentialChain(
    chains=[introduction_chain, review_chain, social_post_chain],
    input_variables=["name", "color"],
    output_variables=["introduction","review","social_post_text"],
    verbose=True)

# 运行链,并打印结果
result = overall_chain({"name":"玫瑰", "color": "黑色"})
print(result)

输出

> Entering new  chain...

> Finished chain.
{'name': '玫瑰', 'color': '黑色', 
'introduction': '\n\n黑色玫瑰,这是一种对传统玫瑰花的独特颠覆,它的出现挑战了我们对玫瑰颜色的固有认知。它的花瓣如煤炭般黑亮,反射出独特的微光,而花蕊则是金黄色的,宛如夜空中的一颗星,强烈的颜色对比营造出一种前所未有的视觉效果。在植物学中,黑色玫瑰的出现无疑提供了一种新的研究方向,对于我们理解花朵色彩形成的机制有着重要的科学价值。', 
'review': '\n\n黑色玫瑰,这不仅仅是一种花朵,更是一种完全颠覆传统的艺术表现形式。黑色的花瓣仿佛在诉说一种不可言喻的悲伤与神秘,而黄色的蕊瓣犹如漆黑夜空中的一抹亮色,给人带来无尽的想象。它将悲伤与欢乐,神秘与明亮完美地结合在一起,这是一种全新的视觉享受,也是一种对生活理解的深度表达。', 
'social_post_text': '\n欢迎来到我们的自媒体平台,今天,我们要向您展示的是我们的全新产品——黑色玫瑰。这不仅仅是一种花,这是一种对传统观念的挑战,一种视觉艺术的革新,更是一种生活态度的象征。这种别样的玫瑰花,其黑色花瓣宛如漆黑夜空中闪烁的繁星,富有神秘的深度感,给人一种前所未有的视觉冲击力。这种黑色,它不是冷酷、不是绝望,而是充满着独特的魅力和力量。而位于黑色花瓣之中的金黄色花蕊,则犹如星星中的灵魂,默默闪烁,给人带来无尽的遐想,充满活力与生机。黑色玫瑰的存在,不仅挑战了我们对于玫瑰传统颜色的认知,它更是一种生动的生命象征,象征着那些坚韧、独特、勇敢面对生活的人们。黑色的花瓣中透露出一种坚韧的力量,而金黄的花蕊则是生活中的希望,二者的结合恰好象征了生活中的喜怒哀乐,体现了人生的百态。'}

思考题

  1. 第4课中,我们曾经用提示模板生成过一段鲜花的描述,代码如下:

    for flower, price in zip(flowers, prices):
        # 根据提示准备模型的输入
        input = prompt.format(flower_name=flower, price=price)
        # 获取模型的输出
        output = model(input)
        # 解析模型的输出
        parsed_output = output_parser.parse(output)
    

    请你使用LLMChain重构提示的format和获取模型输出部分,完成相同的功能。

    
    llm_chain=LLMChain(
            llm=model,
            prompt=prompt,
        )
    for flower, price in zip(flowers, prices):
    	output = llm_chain.run(flower_name=flower, price=price)
    	parsed_output = output_parser.parse(output)
    	parsed_output["flower"] = flower
      parsed_output["price"] = price
      df.loc[len(df)] = parsed_output
    
  2. 上一道题目中,我要求你把提示的format和获取模型输出部分整合到LLMChain中,其实你还可以更进一步,把output_parser也整合到LLMChain中,让程序结构进一步简化,请你尝试一下。

    
    llm_chain=LLMChain(
            llm=model,
            prompt=prompt,
            output_parser=output_parser
        )
    for flower, price in zip(flowers, prices):
    	output = llm_chain.run(flower_name=flower, price=price)
    	output["flower"] = flower
      output["price"] = price
      df.loc[len(df)] = output
    
  3. 选择一个LangChain中的链(我们没用到的类型),尝试使用它解决一个问题,并分享你的用例和代码。

    StuffDocumentsChain:将多篇文档合并在一起给LLM。

    • 可以根据每篇文档的属性来自定义拼凑单篇文档的内容,定义document的prompt
    • 可以将合并后的文档放在指定位置,定义LLM的prompt
    import os
    from langchain_openai import ChatOpenAI
    from langchain.chains import StuffDocumentsChain, LLMChain
    from langchain_core.prompts import PromptTemplate
    from langchain.schema import Document
    
    documents = [
        Document(page_content="如何保持鲜花的新鲜:提供鲜花养护温度建议、浇水频率等信息。"),
        Document(page_content="玫瑰花象征爱情,向日葵象征希望,百合象征纯洁。"),
        Document(page_content="配送时间通常为3-5天,可选择次日达服务,配送费用视距离而定。")
    ]
    
    document_prompt = PromptTemplate(
        input_variables=["page_content"],
        template="{page_content}"
    )
    
    llm = ChatOpenAI(temperature=0, model=os.environ.get("LLM_MODELEND"))
    
    prompt = PromptTemplate.from_template(
        "总结这段内容: {context}"
    )
    
    llm_chain = LLMChain(llm=llm, prompt=prompt)
    
    chain = StuffDocumentsChain(
        llm_chain=llm_chain,
        document_prompt=document_prompt,
        document_variable_name="context"
    )
    
    result = chain.run(documents)
    print(result)
    

    输出:

    **总结**:前半部分讲述了保持鲜花新鲜的方法,包括提供养护温度建议和浇水频率等信息;后半部分介绍了不同鲜花的象征意义以及配送时间和费用的相关情况。