深入浅出 sync.map 源码 | 豆包MarsCode AI刷题

348 阅读18分钟

sync.map 是什么?

sync.map是go语言在sync包下提供的一个可以提供并发访问的map。我们知道go语言的map是非线程安全的,对map的操作不是原子操作,所以在对原生的map进行并发读写的时候,很容易造成panic。

这里我们可能会想到,我们可以对map加一个锁来让其的每一次操作都受到保护,这样就实现了并发安全。但是这样对一整个map都加锁,无疑在性能上会大打折扣。所以,go语言在其1.9的版本中提供了一个并发安全的字段类型sync.Map。

从功能上看,sync.map是一个读写分离的map,采用了空间换时间的策略来提高数据的读写性能,其内部其实用了两个map来实现,一个read map和一个dirty map。在并发处理上,相比于我们前面提到的普通map的无脑加锁操作,sync.map将读和写分开,读数据优先从read中读取,对read的操作是不会加锁的,当read读取不到才会去dirty读,而写数据只会在dirty写,只有对dirty操作时需要加锁的,这样区分加锁时机,就提升了并发性能。

sync.map 的数据结构

先来看一下sync.Map的结构定义,sync.Map定义在源文件src/sync/map.go里面,我这里去掉了注释

type Map struct {
   mu Mutex             //  用于保护dirty字段的锁
   read atomic.Value    // 只读字段,其实际的数据类型是一个readOnly结构
   dirty map[interface{}]*entry  //需要加锁才能访问的map,其中包含在read中除了被expunged(删除)以外的所有元素以及新加入的元素
   misses int // 计数器,记录在从read中读取数据的时候,没有命中的次数,当misses值等于dirty长度时,dirty提升为read
}

这里主要看一下read这个字段,read字段的类型是atomic.Value,但是在使用中里面其实存储的是readOnly结构,readOnly结构定义如下:

// readOnly is an immutable struct stored atomically in the Map.read field.
type readOnly struct {
   m       map[interface{}]*entry   // key为任意可比较类型,value位为entry指针的一个map
   amended bool // amended为true,表明dirty中包含read中没有的数据,为false表明dirty中的数据在read中都存在
}

下面看一下entry这个结构

type entry struct {
    p unsafe.Pointer  // p指向真正的value所在的地址
}

这个p有三种取值:

  • p为nil,标记删除状态,代表这个key被删除了,此时dirty要么为nil,要么也存在这个key
  • p为expunged:标记删除状态,此时dirty非空,p存在于read,但不存在于dirty
  • p为正常值:entry表示正常的value

entry这个字段在sync.map里被频繁的用到,他作为dirty这个map的value类型以及readOnly结构体中m这个字段对应的map的value类型

这里其实很巧妙,在dirty和readOnly里面的两个map的value并不是一个对象,而是一个指向任意类型的对象的指针,所以,在这两个map都非空的情况下,map的read字段和dirty字段会包含相同的数据项,如果通过read字段更改了这个项的值,dirty字段会读取到这个项的新值,因为它们指向的是同一个地址

sync.Map的底层结构如下图:

在map的结构定义中介绍dirty字段的时候说到,dirty这个map包含在read中除了被expunged(删除)以外的所有元素,下面重点说一下expunged这个字段

expunged这个字段的作用是用来标识map中的某个key是否被删除,注意,这里知识标记删除,并没有真正的删除,所以expunged是map中用来对某个key做假删除动作的,当从sync.Map删除某个key的时候,将这个key对应的value标记为nil或者expunged,后面在对这个key进行删除

sync.map方法

sync.map跟map一样,提供了数据的增删改查功能,这里我们对照map从源代码来分析一下sync.map各个功能的具体实现

  • Store():更新/插入一个键值对
  • Load():返回一个key对应的value
  • Delete():删除一个键值对
  • Range():对sync.Map进行遍历

Store

sync.map.Store()方法既可以用来新增键值对,也可用用来更新键值对。

  • 更新键值对:

    • key存在于read中,那么这时key对应的p有三种情况

      • p==expunged,当前key存在于read,但是key不存在于dirty,dirty也不为空,read包含dirty中不存在的key,dirty也包含read中不存在的key,这种情况下p的值为expunged,形式如下图。在这种情况下,不能单单只操作read,还要加锁同步更新dirty,将这个key加入到dirty中,将e.p的保存新传入的value
      • p==nil,key存在于read,此时被标记删除,此时还没有完成dirty的重塑
      • p==&value,p指向的是一个正常值,没有被标记删除
  • 新增键值对(只操作dirty)

    • dirty为nil,由于read的misses次数达到了dirty的长度,dirty刚刚提升为read,还没有被插入过新的key,此时为nil,此时要插入新的key,则要根据read重建dirty,在重建的时候,原来被标记删除未nil的键值对过滤掉,不复制到dirty,剩余的键值对都copy到dirty。并且还要改一下read里被标记删除的key的状态,由原来的nil改为expunged。
    • dirty不为nil,直接在dirty中插入新的键值对

其源码如下:

// Store 用于保存或者事更新一个键值对
func (m *Map) Store(key, value any) {
   read, _ := m.read.Load().(readOnly)  // 判断key是否存在于read中
   /*****
   假设key存在于read中,此时p有三种情况,这里先记住,后面会图解分析这三种情况
   1. p == nil, key被标记删除了,此时dirty为空:dirty==nil,这个dirty中没有任何数据元素
   2. p == expunged, key被标记删除,但此时dirty不为空,且dirty中存在一些key,这些key不再read中
   3. p == &value,p指针指向一个正常的value,
   ******/
   // key存在与read中,且此时read中m这个map的key对应的entry的p指针不满足p == expunged,这里走tryStore逻辑,直接使用cas原子操作修改value
   if e, ok := read.m[key]; ok && e.tryStore(&value) {  
      return
   }
   m.mu.Lock()   // 加锁
   read, _ = m.read.Load().(readOnly)     //双重检查,怕执行后续逻辑的时候,read已被其他goroutine修改
   if e, ok := read.m[key]; ok {
      if e.unexpungeLocked() {
         // key被标记删除,p处于expunged状态,表明这个key在read中,但不再dirty中
         // 并且此时dirty非空,所以要保证dirty中包含map所有的key,就要把这个key加入到dirty中,并且修改e.p指向新的value
         m.dirty[key] = e    // 把这个key加入到dirty中
      }
      e.storeLocked(&value)    // 修改e.p指向新的value
   } else if e, ok := m.dirty[key]; ok {  // key不再read中,但存在于dirty中
      e.storeLocked(&value)    // 直接修改e.p指向新的value
   } else {                    // key既不在read中,也不再dirty中,是一个新的key,
      if !read.amended {  // amended为false,表明dirty中的keu在read中都存在
         // 先判断dirty是否为空,因为有一种情况,当read的未命中次数几misses达到dirty长度的时候,会拷贝整个dirty到read,即重塑过程
         // 发生重塑的时候,dirty中的所有key都会存在于read中,但是dirty在重塑完之后,会被立马置为nil,所以这里要做一个判断
         m.dirtyLocked() // 根据read重建dirty对象,将read中的key/value全部复制到dirty中,保证dirty中包含map中所有的key
         m.read.Store(readOnly{m: read.m, amended: true}) // 更改read的amended为true,因为接下来要在dirty中插入一个新的keu,这个keu存在与dirty,但不存在于read
      }
      m.dirty[key] = newEntry(value)   // 在dirty中加入新key/value
   }
   m.mu.Unlock() // 解锁
}

tryStore()方法

// 将entry中的p指针,e.p指向value,即尝试将value的值存在e的p指针中
func (e *entry) tryStore(i *interface{}) bool {
   for {
      p := atomic.LoadPointer(&e.p)
      // 上面解释过,出现这种情况,说明dirty不为空,且dirty中存在一些key,这些key不再read中,不能仅仅只更新read,还要加锁更新dirty,所以直接返回false
      if p == expunged {   
         return false
      }
      // 原子操作更新value的值
      if atomic.CompareAndSwapPointer(&e.p, p, unsafe.Pointer(i)) {
         return true
      }
   }
}

unexpungeLocked() 方法

func (e *entry) unexpungeLocked() (wasExpunged bool) {
   // e.p从expunged修改为nil,操作成功返回true
   // 这里为什么要改为nil,通过上面的调用逻辑可以知道,后续会将这个key加入到dirty中,这样这个key就既存在与read,又存在与dirty,所以状态要改一下
   return atomic.CompareAndSwapPointer(&e.p, expunged, nil)
}

storeLocked()方法

// 原子操作,将i存储到e.p中
func (e *entry) storeLocked(i *interface{}) {
   atomic.StorePointer(&e.p, unsafe.Pointer(i))
}

dirtyLocked()方法

func (m *Map) dirtyLocked() {
   if m.dirty != nil { // 如果dirty对象已经存在,则不需要再创建了,直接返回
      return
   }
   // 根据read重新创建一个dirty对象
   read, _ := m.read.Load().(readOnly) 
   m.dirty = make(map[interface{}]*entry, len(read.m)) // 新建一个dirty对象
   // 遍历read中的key/value,复制到dirty中
   for k, e := range read.m {
      if !e.tryExpungeLocked() {
         m.dirty[k] = e
      }
   }
}

tryExpungeLocked()方法

func (e *entry) tryExpungeLocked() (isExpunged bool) {
   p := atomic.LoadPointer(&e.p)
   for p == nil {
      // 如果p被标记删除为nil,在进行重塑的时候,即copy read到dirty的时候
      // 将nil的值改为expunged,这样做是为了表明在对dirty重新构建之前,这个key只存在于read,不存在于dirty
      // 后续访问这个key的时候就不用加锁,加快了访问速度
      if atomic.CompareAndSwapPointer(&e.p, nil, expunged) {
         return true
      }
      p = atomic.LoadPointer(&e.p)
   }
   return p == expunged
}

store的流程如下图:

Load

Load()方法很简单,就是返回一个key对应的value,value不存在就返回nil。读取的时候,先从read中读取,读到了key,就直接返回结果,没有读取到,就加锁从dirty中读取,所以读取不在read中的key会因为加锁而导致性能下降。

在读取的过程中,可能发生read被重构的过程,即将dirty提升为read的过程,比如当读取某个key的时候,这个key存在与dirty中,但不存在与read中,所以,misses会加1,当misses刚好达到dirty的长度时,就会重塑read,拷贝dirty的数据到read中,将dirty提升为read,并将dirty只为nil。

load()方法源码如下:

// load返回keu对应的value值,ok表示key是否存在与map中
func (m *Map) Load(key interface{}) (value interface{}, ok bool) {
   read, _ := m.read.Load().(readOnly) 
   e, ok := read.m[key]    // 先从read中读取
   if !ok && read.amended {   // read中不存在,并且dirty中存在read中不存在可key
      m.mu.Lock()     // 加锁到dirty中读取
      // 双重检查,原理跟store的时候相同
      // 可能存在一个 goroutine 在执行完 if !ok && read.amended 但还没有加锁完成时,另一个 goroutine 将 dirty 提升成了 read 的情况,
      // 修改了read这种的key集合,导致keu发生变化,所以在加锁之后还需要再从 read 中检查一遍
      read, _ = m.read.Load().(readOnly)
      e, ok = read.m[key]
      if !ok && read.amended { // key不存在与read中,且dirty中存在read中不存在可key
         e, ok = m.dirty[key]  // 直接从dirty读取
         // 不管key在不在dirty中,命中记录数misses都会加1
         // 当misses大于等于dirty的长度时,发生重塑,将dirty提升为read
         // 将misses清0
         m.missLocked()        
      }
      m.mu.Unlock()            // 解锁
   }
   if !ok {                    // 没有读取到,key既不存在于read,也不存在与dirty                
      return nil, false
   }
   // 读取到了,返回value
   // 走到这里,因为ok会在dirty中再做一次赋值,既可能是直接从read读取到,也可能是从dirty读取到
   return e.load()              
}

missLocked()方法

func (m *Map) missLocked() {
   m.misses++ // read未命中次数加1
   if m.misses < len(m.dirty) {   // misses未达到dirty长度,直接返回
      return
   }
   // misses达到dirty长度
   m.read.Store(readOnly{m: m.dirty})  // 将dirty的内容存储到read中,提升dirty未read
   m.dirty = nil     // 将dirty置为nil,因未dirty为一个map类型,置为nil后,会被垃圾回收
   m.misses = 0      // misses清0
}

load流程如图:

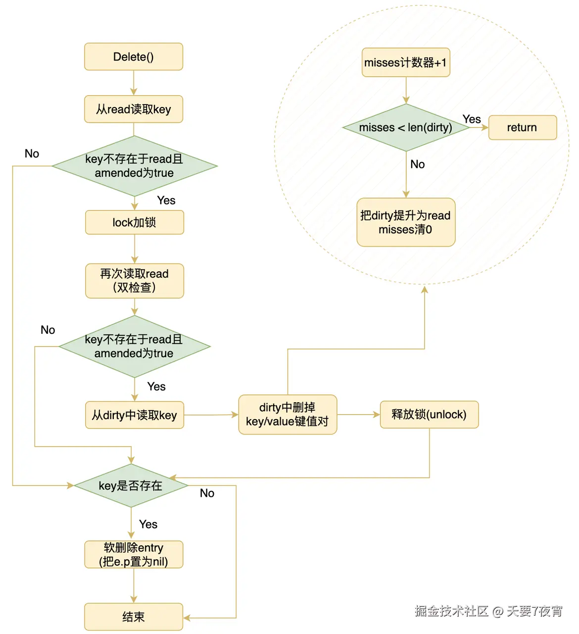
Delete

Delete方法是从sync.Map中删除一个元素,delete方法也很简单,还是优先检查read,若key在read中存在,则只会操作read。若在read中不存在,回去dirty中删除这个键值对delete(m.dirty, key)。所以分两种情况讨论:

  1. key存在于read中

    1. key只存在read,不存在于dirty。直接将key对应的e的e.p设置为nil,这种情况dirty中根本就没有这个key,所以不用管
    2. key既存在于read,也存在于dirt。也是直接将key对应的e的e.p设置为nil,这种情况下read中m的e和dirty中的e指向同一个,将read中e的e.p设置为nil,其实dirty中的p也指向了nil

但是这两种方式删除键值对的时候其实都没有像从dirty中删除那样调用delete函数从map中删除这个key/value,所以这里并没有真的删除,只是标记删除了,真正删除要等到read中的misses大于等于dirty的时候,dirty提升为read的时候,这些key才回被垃圾回收掉。

  1. key不存在于read

这种情况很简单,直接去dirty中这个map删除这个键值对就行了,这里是直接删除

所以:从read中删除是延迟删除,从dirty中删除是直接删除

其源代码如下:

// Delete 删除一个key
func (m *Map) Delete(key interface{}) {
   if !ok && read.amended {
      m.mu.Lock()
      read, _ = m.read.Load().(readOnly)  // 双重检查
      e, ok = read.m[key]
      // 如果key不在read中,并且此时dirty中存在read中不存在的keu,则继续检查dirty,从dirty中删除这个键值对
      if !ok && read.amended {    
         delete(m.dirty, key)
      }
      m.mu.Unlock()
   }
   // ok为true,表示read中有这个key,而dirty有两种情况
   // 1. dirty中没有这个key,直接将e.p设置为nil
   // 2. dirty中有这个key,也是将e.p设置为nil,因为read中m的e和dirty中的e指向同一个,所以将read里的p只为nil后,dirty中其实也指向了nil 
   if ok {
      e.delete()
   }
}

// Delete内部调用LoadAndDelete完成delete
func (m *Map) LoadAndDelete(key interface{}) (value interface{}, loaded bool) {
        read, _ := m.read.Load().(readOnly)  // 检查key是否存在于read
        e, ok := read.m[key]
        if !ok && read.amended {
                m.mu.Lock()
                // 双重检测:若加锁前Map.dirty被替换为readonly,则前面m.read.Load().(readOnly)无 
                // 效,需要再次检查
                read, _ = m.read.Load().(readOnly)
                e, ok = read.m[key]
                // 如果key不在read中,并且此时dirty中存在read中不存在的keu,则继续检查dirty,从dirty中删除这个键值对
                if !ok && read.amended {
                        e, ok = m.dirty[key]
                        delete(m.dirty, key)
                        m.missLocked()
                }
                m.mu.Unlock()
        }
        // ok为true,表示read中有这个key,而dirty有两种情况
        // 1. dirty中没有这个key,直接将e.p设置为nil
        // 2. dirty中有这个key,也是将e.p设置为nil,因为read中m的e和dirty中的e指向同一个,所以将read里的p只为nil后,dirty中其实也指向了nil 
        if ok {
                // 如果e.p不为nil或者expunged,软删除,把e.p置为nil
                return e.delete()
        }
        return nil, false
}

delete流程如图:

e.delete()方法

func (e *entry) delete() (value interface{}, ok bool) {
   for {
      p := atomic.LoadPointer(&e.p)
      if p == nil || p == expunged {  // p已经被标记删除过了,返回false,表示未实际删除
         return nil, false
      }
      // 进行标记删除,但是key并未从map中移除,若key位于read中,key没有被移除,若key在dirty中,key也没有被移除
      if atomic.CompareAndSwapPointer(&e.p, p, nil) {
         return *(*interface{})(p), true
      }
   }
}

Range

Range方法是对sync.Map进行遍历,其参数是一个func(key, value interface{}) bool类型的函数f,f的作用是对sync.Map中遍历到的每一个key/value键值对进行处理,当f返回false的时候,遍历停止。

在sync.Map中当dirty不为nil时,dirty会包含map中所有非删除的key。在遍历的时候会先看read的amended字段,当amended为true时,表示dirty中有read中没有的字段,将dirty提升为read,在遍历read即可,这样就避免了访问dirty会加锁导致性能低下,如果amended为false时,表示read和dirty中的key一致,这时直接遍历read即可。

其源代码如下:

func (m *Map) Range(f func(key, value interface{}) bool) {
   read, _ := m.read.Load().(readOnly)
   if read.amended {
      m.mu.Lock()
      // 跟前面方法的原理一样,同样是对read进行双检查
      read, _ = m.read.Load().(readOnly)
      if read.amended {  // dirty中包含read中不存在的key
         // 将dirty提升为read,因为dirty中包含map中的所有key,所以直接便利dirty即可,
         // 将ready提升了read之后,就不用加锁访问了,提升了效率
         read = readOnly{m: m.dirty} 
         m.read.Store(read)
         m.dirty = nil  // dirty置为nil
         m.misses = 0   // read的未命中数置为0
      }
      m.mu.Unlock()
   }

   for k, e := range read.m {
      v, ok := e.load()
      if !ok {
         continue
      }
      if !f(k, v) {
         break
      }
   }
}

range流程如下图:

p的状态变化

在sync.Map中,不论是read中还是dirty中,其底层的存储都是一个map,回顾一下这个map的结构:

m       map[interface{}]*entry   // read中的m字段
dirty   map[interface{}]*entry

再回顾一下这个entry的结构:

type entry struct {
    p unsafe.Pointer // p指向真正的value所在的地址,value可以是任意类型interface{}
}

通过前面的方法分析,我们知道了这个p可能存在三种状态,nil,expunged,或者是指向一个正常value。那么他在这三种状态下是怎么切换的呢?还有为什么要有expunged这个字段呢?下面就通过简单的map图解操作来看一下p的状态是怎么变化的

  1. 在一个空的map中加入两个元素假设为key1/value1和key2/value2,由于新加入元素,只会去dirty里面加入,所以加入完了以后,read还是空,dirty含有两个key,key1和key2

  1. 此时,在读取连续读取两次,读取调用load方法,因为read中没有,所以回去dirty中读取,read未命中次数misses变为2,等于了dirty的长度,这个时候要将dirty提升为read,read中就包含了key1和key2,dirty置为nil,misses清0

  1. 然后执行一次删除操作,删除key1,因为key1在read中存在,所以直接操作read即可,把key1标记删除,所以key1的p对应的状态就变为了nil,此时read.amended为false,并且此时dirty为空,并不包含任何key,所以不需要操作

  1. 此时再插入一个新的键值对key3,由于是插入操作,要在dirty中插入,此时发现dirty为nil,所以要重塑dirty,重塑过程是这样,首先创建一个新的空dirty map,然后将read中标记删除为nil的key对应的p标记为expunged,最后将不是expunged状态的键值对都copy到dirty,然后将read.amended置为true,此时可以看到expunged状态出现了

  1. 修改key1的值为value0,发现key1存在于read中,此时key1对应的p的状态是expunged,表明key1不存在与dirty,所以不能单单指操作read,还要加锁操作dirty,首先将key1对应p的状态由expunged改为nil,然后将key1加入到dirty中,将p的值修改为新的value,即e.p=&value0,,此时read中只包含key1和key2,而dirty中包含map的全量key,key1,key2和key3

通过上面的流程分析,走了一遍map的增删改查,分析了read到dirty中key集合的变化过程,以及key1对应的p的状态变化,可以看到key1的nil和expunged都表示标记删除,二者只有一个区别,就是当p为nil时,此时dirty对应的状态是nil或者dirty不为空且包含这个key,而当p的状态时expunged时,dirty不为nil,且dirty中包含read中没有的key。这里就可以知道,当p的状态为expunged时,对key1的操作不能只操作read,还要加锁操作dirty,而p的状态为nil时,只用操作read即可,不用加锁,性能更高。所以可以看出,虽然二者都表示标记删除,但分为两个状态之后,可以更细粒度的区分操作复杂度,在p的状态为nil时不加锁,尽量保证在能不加锁的时候就不加锁,提升程序性能。从这里分析也可以得知,没有expunged这个状态行不行呢,其实也可以,不过那样就不能根据区分度来判断是不是不用加锁直接操作read就可以了,还要加锁去read中检查一次,这样就降低了程序的性能。

sync.Map总结

  • sync.Map是一个线程安全的map,可以多线程并发安全执行
  • sync.Map的核心思想是采用空间换时间,内置了两个map来存储数据,read和dirty,其中read支持原子操作,read的操作不加锁,dirty操作需要加锁
  • sync.Map将增删改查四个操作都做了细分,只有新增操作直接加锁操作dirty,其余的改,查,还有删除都是优先不加锁操作read,在发现read中没有对应key或者需要同步数据到dirty的时候才会加锁操作dirty,这样尽可能减少加锁次数,提升程序性能
  • 在删除一个key的时候,如果key存在于read中则是延迟删除,key存在于dirty,不存在于read会立即删除
  • dirty和read都会依靠另一个进行重建,在dirty不为空的时候,dirty包含map中的所有有效key,在dirty为空的时候,read包含map中的所有有效key
  • read中的key在dirty中可能存在,也可能不存在;dirty中的key在read中也可能存在,可能不存在
  • sync.Map中的entry里的p指针有三种状态,nil,正常值还有expunged