0. [一步步跑完前端学习路线]前端内容系统化梳理

99 阅读1分钟

起源

以前对待前端总是实用主义, 凡是都只考虑对症下药, 以需求为导向, 导致技术全面性和系统性有不足, 准备来一个系统化梳理, 查缺补漏. 最近正好有时间可以做这个事情, 把前端整理脉络梳理一下(别问为什么有时间, 懂的都懂)

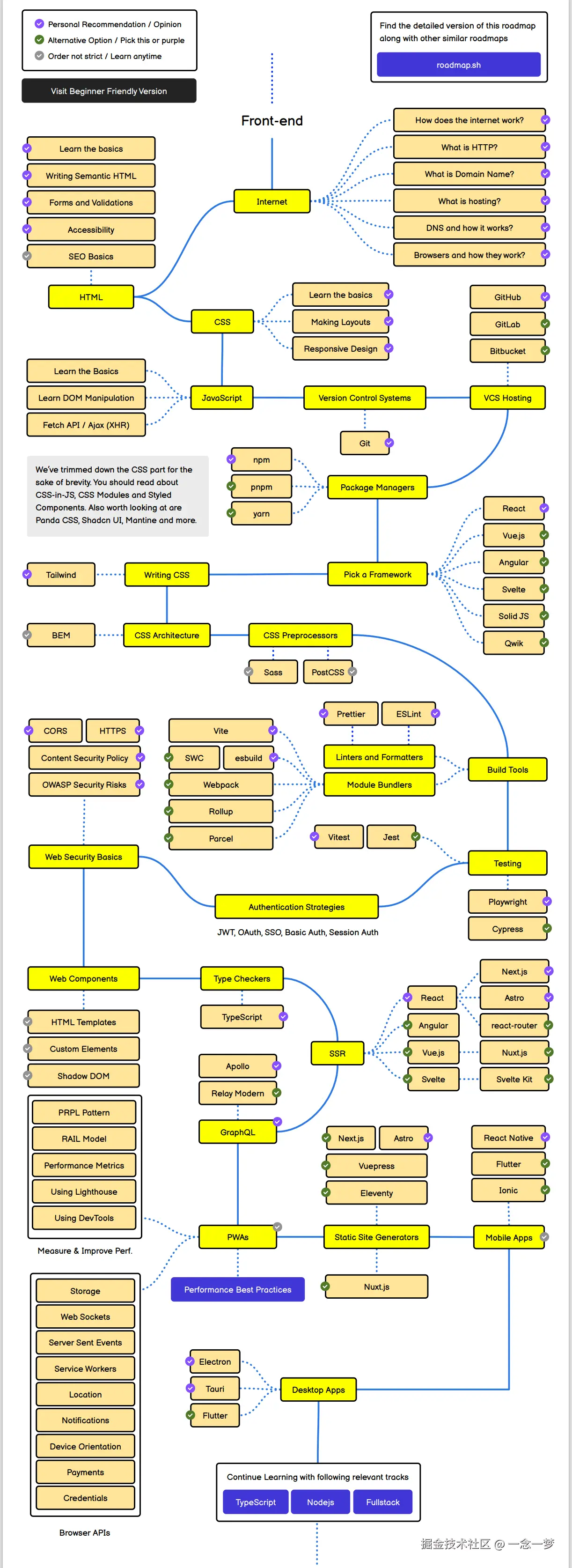
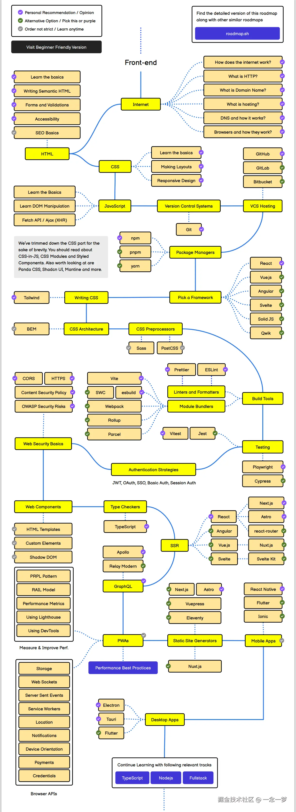
路线图

image.png 路线来源: 很不错的仓库, 喜欢的可以自己收藏.

任务规划

基于以上的路线图, 简单的做一个任务规划, 也是后续文章的章节脉络. 文章的目标是给空杯子装水, 而是给半杯装满水(这其实很难, 目标定出去了, 能不能完成另说)

  1. Internet(网络)
  2. HTML
  3. CSS
  4. Javascript
  5. VersionControlSystems VCSHosting(版本管理工具和社区)
  6. PackageManager(包管理)
  7. Framework(框架)
  8. ...
  9. 安全

关于作者

四年经验的、遇到瓶颈的猿