Android【01】TRTC实现跨应用屏幕录制

256 阅读3分钟

Android TRTC实现跨应用屏幕录制:完整技术方案

引言

在移动应用开发中,跨应用屏幕录制是一个常见需求。本文将详细介绍如何使用腾讯云TRTC SDK在Android平台实现跨应用屏幕录制功能,包含完整的实现流程和代码示例。

技术方案概述

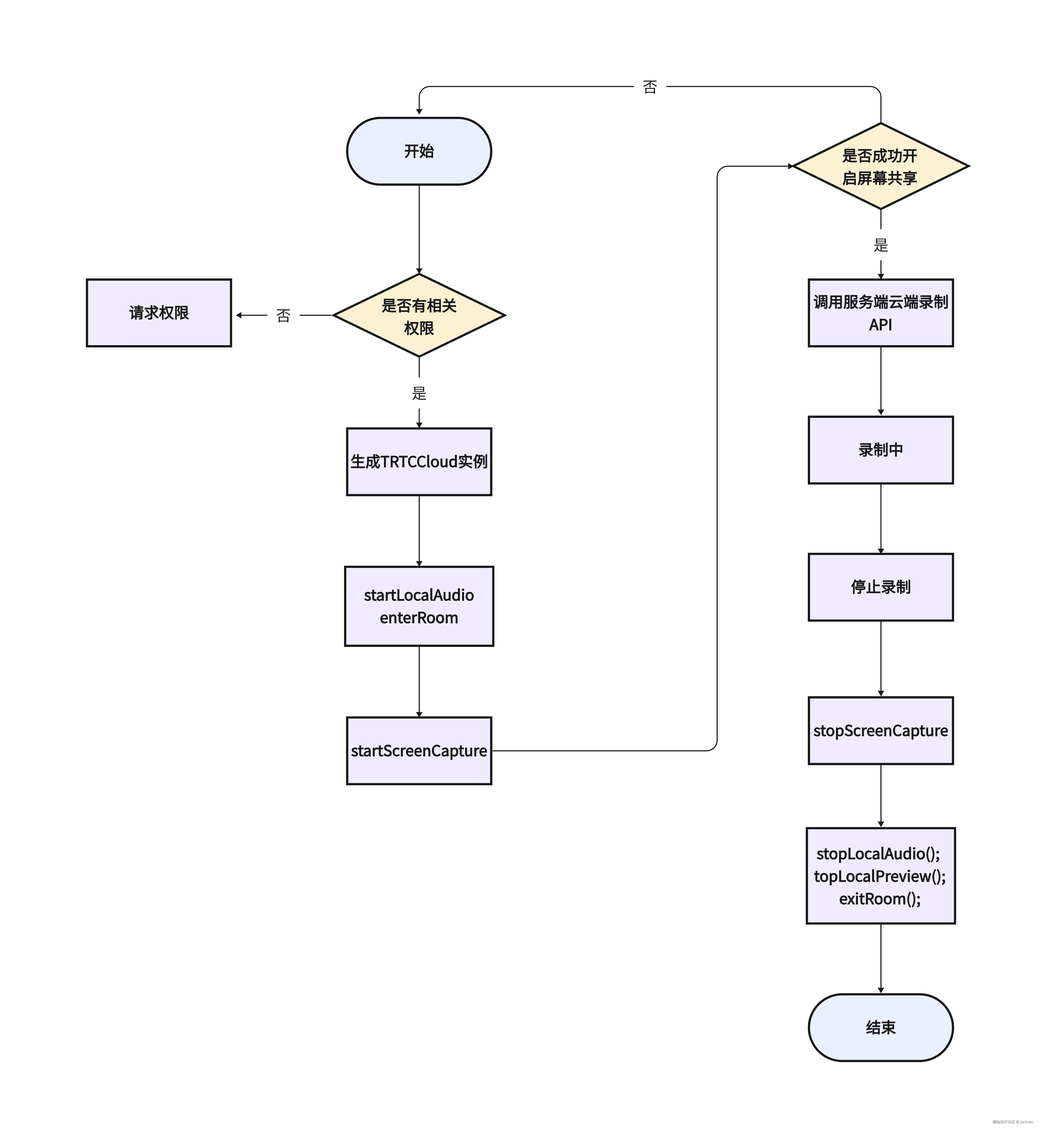
系统架构

image.png

整个录制流程主要包含以下几个关键步骤:

  1. 权限验证
  2. TRTC实例初始化
  3. 进入房间
  4. 开始屏幕录制
  5. 调用云端录制
  6. 结束录制并清理资源

环境准备

SDK依赖配置

在项目的build.gradle文件中添加TRTC SDK依赖:

dependencies {  
    implementation 'com.tencent.liteav:LiteAVSDK_TRTC:11.5.0.13312'  
}
注意事项
  • 需要为屏幕录制功能配置独立的SDKSECRETKEYAPPID
  • 无需额外引入SDK,可直接使用现有项目中的TRTC SDK

详细实现步骤

1. SDK初始化

首先需要初始化TRTC SDK并配置必要参数:

TRTCCloudDef.TRTCParams screenParams = new TRTCCloudDef.TRTCParams();  
screenParams.sdkAppId = GenerateTestUserSig.SDKAPPID; // 配置AppID  
screenParams.userId = mUserId;                        // 用户ID  
screenParams.roomId = Integer.parseInt(mRoomId);      // 房间号  
screenParams.userSig = GenerateTestUserSig.genTestUserSig(screenParams.userId); 
screenParams.role = TRTCRoleAnchor;                  // 设置角色
​
// 初始化TRTC实例
TRTCCloud mTRTCCloud = TRTCCloud.sharedInstance(context);  
mTRTCCloud.initSDK(context, screenParams.sdkAppId, null);
​
// 开启音频并进入房间  
mTRTCCloud.startLocalAudio(TRTCCloudDef.TRTC_AUDIO_QUALITY_DEFAULT);
mTRTCCloud.enterRoom(screenParams, TRTC_APP_SCENE_VIDEOCALL);

2. 配置屏幕共享参数

在开始屏幕录制前,需要配置视频编码参数:

TRTCCloudDef.TRTCVideoEncParam encParams = new TRTCCloudDef.TRTCVideoEncParam();  
// 配置视频分辨率
encParams.videoResolution = TRTCCloudDef.TRTC_VIDEO_RESOLUTION_1280_720;  
encParams.videoResolutionMode = TRTCCloudDef.TRTC_VIDEO_RESOLUTION_MODE_PORTRAIT;
// 配置帧率和码率
encParams.videoFps = 15;
encParams.videoBitrate = 1200;  
encParams.enableAdjustRes = false;
​
// 配置屏幕共享参数
TRTCCloudDef.TRTCScreenShareParams screenShareParams = new TRTCCloudDef.TRTCScreenShareParams();  

3. 启动屏幕录制

mTRTCCloud.startScreenCapture(
    TRTCCloudDef.TRTC_VIDEO_STREAM_TYPE_BIG, 
    encParams, 
    screenShareParams
);

4. 停止录制和资源清理

在录制结束时,需要按顺序执行以下操作:

  1. 停止屏幕捕捉
  2. 停止本地音频
  3. 停止本地预览
  4. 退出房间
// 停止屏幕录制
mTRTCCloud.stopScreenCapture();
​
// 清理资源
mTRTCCloud.stopLocalAudio();
mTRTCCloud.stopLocalPreview();
mTRTCCloud.exitRoom();

性能优化建议

  1. 内存优化

    • 及时释放不需要的资源
    • 在Activity销毁时调用清理方法
  2. 质量控制

    • 根据网络情况动态调整视频参数
    • 合理设置视频分辨率和帧率
  3. 用户体验

    • 添加录制状态提示
    • 实现录制中断自动重连
    • 提供清晰的错误提示

注意事项

  1. 权限处理

    • 确保应用具有必要的录屏权限
    • 在Android 10及以上版本需要特殊处理
  2. 版本兼容

    • 注意SDK版本与API的兼容性
    • 针对不同Android版本做适配
  3. 资源管理

    • 正确管理TRTC实例的生命周期
    • 避免内存泄漏

后续优化方向

  1. 功能完善

    • 实现录制暂停/继续功能
    • 添加录制片段管理
    • 支持自定义录制参数
  2. 性能提升

    • 优化录制文件大小
    • 提高录制流畅度
    • 降低系统资源占用

结语

通过本文介绍的技术方案,可以在Android应用中实现稳定可靠的跨应用屏幕录制功能。建议在实际开发中根据具体需求和场景做相应调整,同时注意持续优化用户体验和性能表现。

参考资料