项目管理【02】项目开发完整指南

219 阅读3分钟

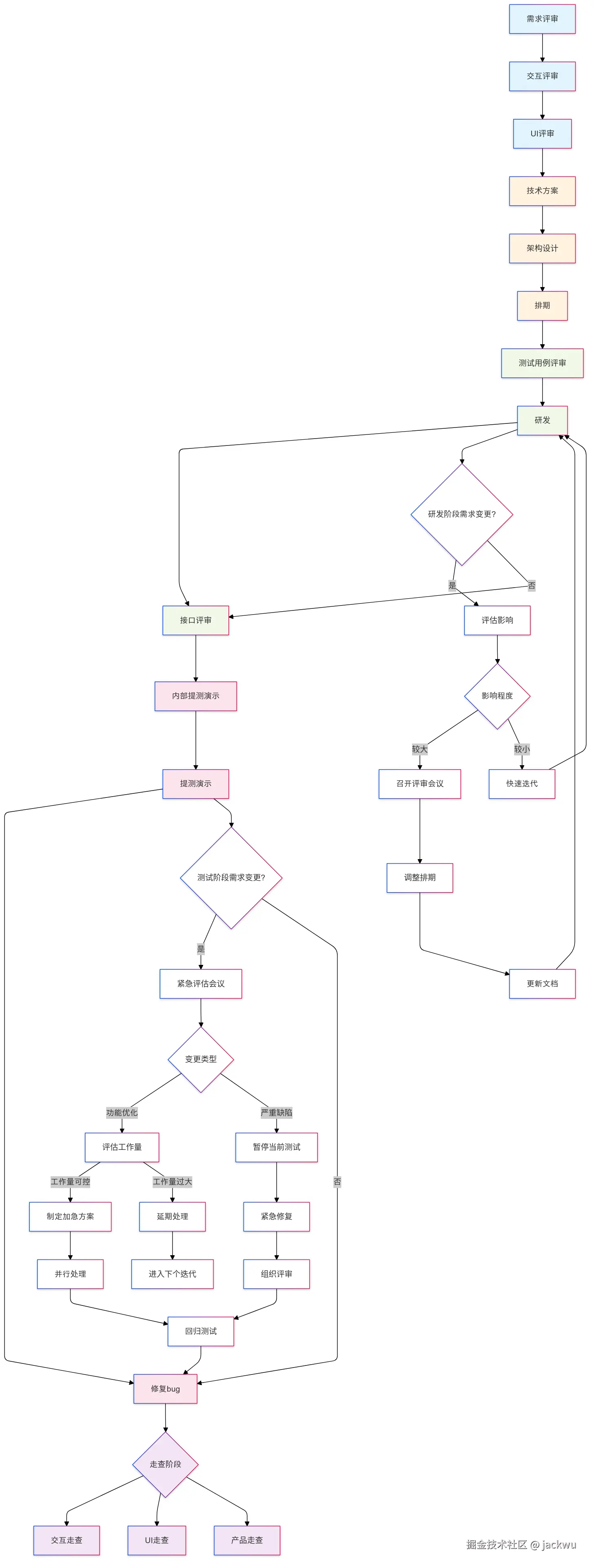
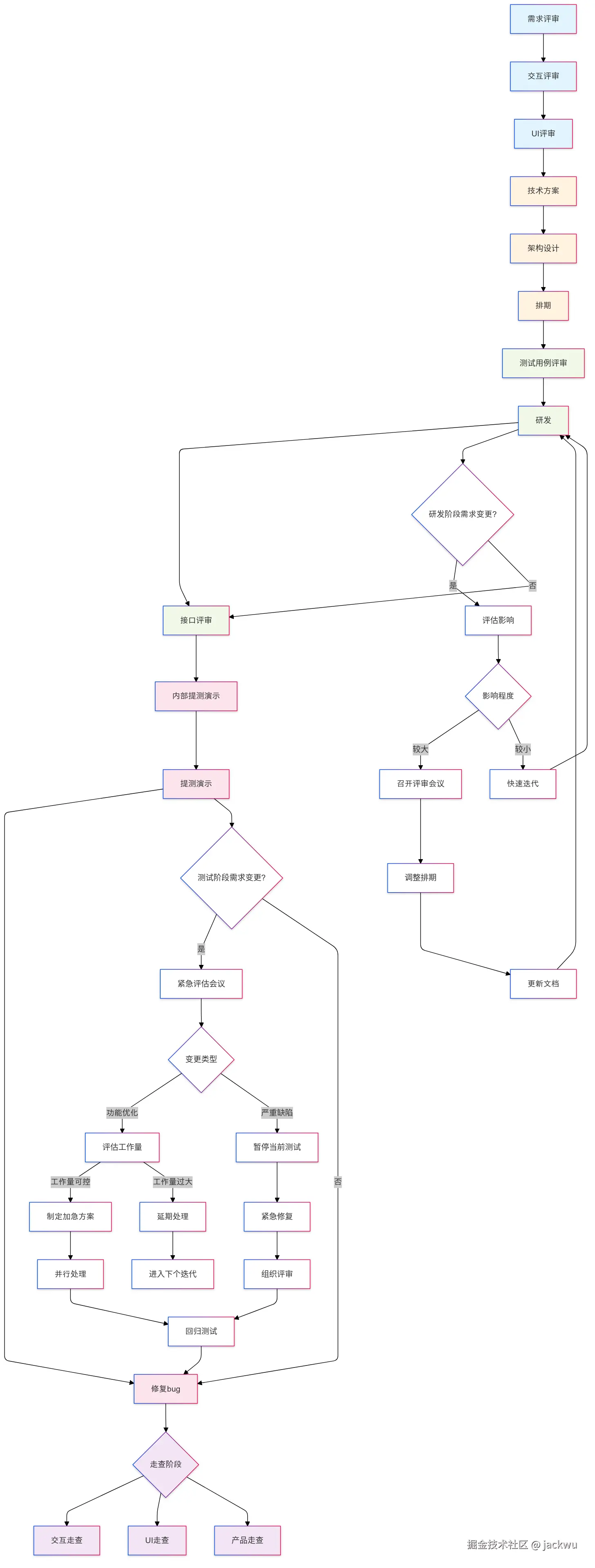
移动端项目开发完整指南:从需求到上线

在移动应用开发过程中,一个项目从最初的需求到最终上线,需要经过多个关键阶段。本文将详细介绍整个开发流程中的最佳实践,帮助开发团队更高效地完成项目。

image.png

一、准备阶段

项目启动前的准备工作至关重要,需要:

  • 识别关键干系人
  • 明确项目目标定义者
  • 确定项目验收标准制定者

二、需求评审

2.1 需求构成

需求可以分解为三个核心要素:

  • 功能
  • 质量要求
  • 限制条件

2.2 关键问题评估

在需求评审阶段,需要重点关注以下问题:

  1. 用户分析

    • 目标用户群体是谁?
    • 用户使用场景是什么?
    • 用户期望达成的目标是什么?
  2. 技术可行性分析

    • 明确可实现的功能范围
    • 识别不可实现的功能点
    • 提前发现潜在风险点(业务难点/技术难点)
  3. 目标一致性确认

    • 与干系人就项目目标达成共识
    • 在经验不足时虚心听取建议
    • 保持独立判断能力

三、设计评审

3.1 交互设计评审

  • 评估是否符合用户使用习惯
  • 检查是否遵循平台设计规范

3.2 UI设计评审

  • 确保符合UI设计规范
  • 验证组件规范的合规性
  • 评估技术实现可行性

四、技术方案设计

按照规范编写技术方案文档,确保包含:

  • 架构设计
  • 数据流转
  • 核心算法
  • 性能优化方案
  • 可能的技术难点

五、项目排期

5.1 任务拆分原则

  1. 细化任务粒度

    • 将任务拆分为最小执行单元
    • 单个任务时长控制在一天以内
  2. 任务优先级划分

    • 定义重要程度
    • 确定紧急程度
    • 评估完成可能性

5.2 里程碑设定

  • 为复杂需求设置阶段性目标
  • 明确各阶段验收标准

5.3 既有代码改造

  • 梳理现有业务逻辑
  • 与相关方同步改造方案

六、接口设计评审

  • 从使用者角度提出需求
  • 评估接口设计合理性
  • 及时发现并报告兼容性问题

七、测试用例评审

  • 完整梳理主要业务流程
  • 基于排期文档进行覆盖度检查
  • 识别潜在边界条件

八、开发阶段

8.1 开发过程管理

  • 任务优先级管理
  • 进度透明化
  • 及时沟通确认
  • 保持工作专注度
  • 风险预警机制

8.2 代码审查

  • 确保代码质量
  • 评估改动影响范围

8.3 内部测试

  • 完整自测流程
  • 提前发现问题
  • 完成团队内部联调

九、测试阶段

9.1 缺陷修复策略

  • 实施日清制度
  • 优先级管理
  • 每日打包更新

9.2 质量验收

  1. 交互验收
  2. UI走查
  3. 产品体验确认

十、项目上线

按照规范执行上线流程,确保:

  • 代码版本正确
  • 配置更新完整
  • 数据迁移准确
  • 监控措施到位

十一、项目复盘

11.1 目标评估

  • 回顾项目初始目标
  • 对比实际完成情况

11.2 差异分析

  • 总结正向经验
  • 分析问题原因
  • 提出改进方案

11.3 经验总结

  • 提炼成功经验
  • 制定改进计划
  • 形成最佳实践

结语

完整的移动端项目开发流程需要团队成员的密切配合和有效沟通。通过严格执行上述流程,可以显著提高项目交付质量,减少返工,提升团队效率。建议团队根据实际情况对流程进行适当调整和优化,找到最适合自己的工作方式。