Flutter【04】高性能表单架构设计

282 阅读2分钟

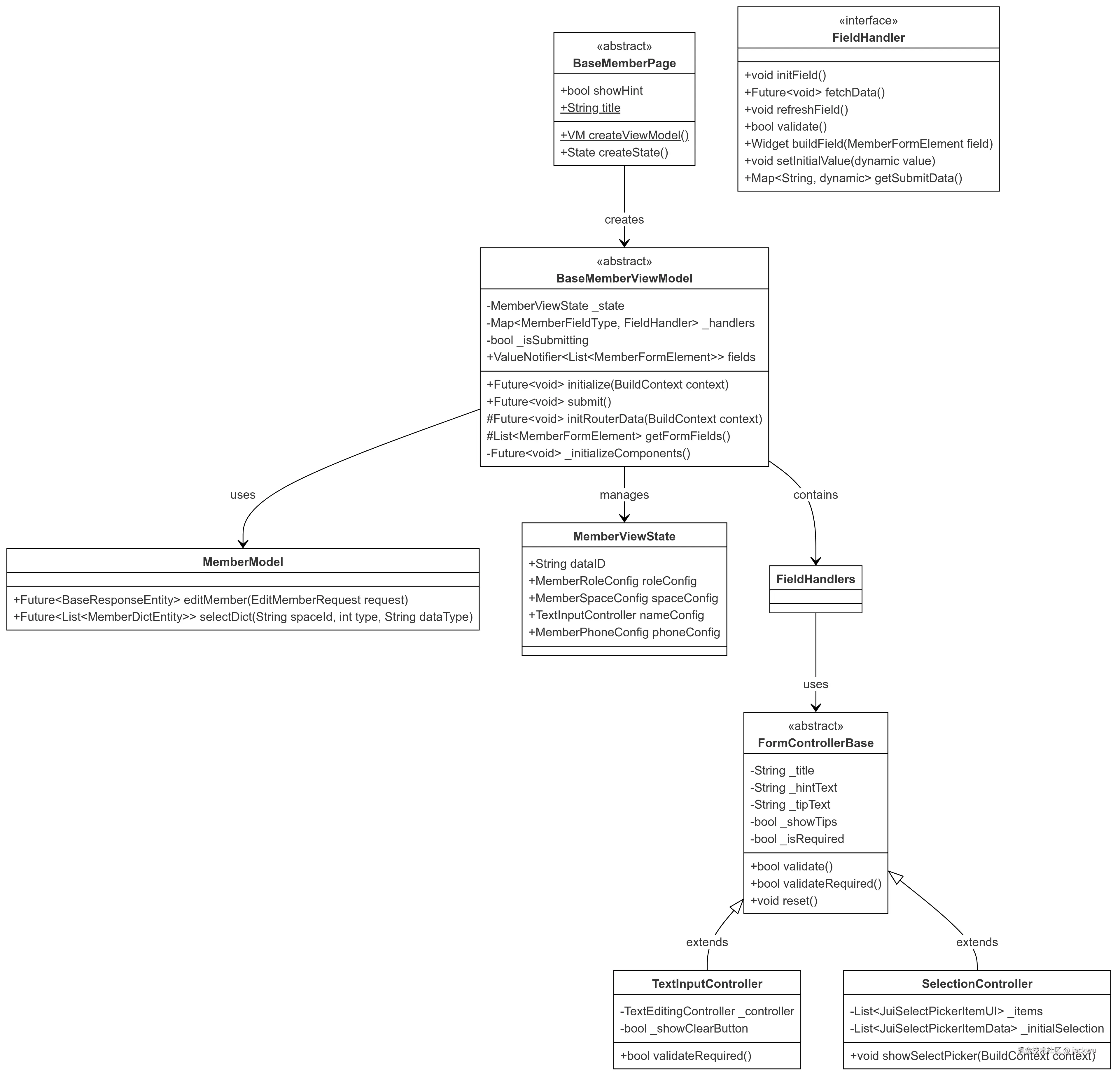
一、架构概览

1.1 整体结构

本架构基于MVVM模式设计,采用分层结构实现高性能表单系统。目录结构如下:

member_management/
├── api/                 # API 接口层
├── controllers/         # 表单控制器
├── entities/           # 数据实体
├── forms/              # 表单定义
├── models/             # 数据模型
├── pages/              # 页面组件
├── view_models/        # 视图模型
└── widgets/            # UI组件

image.png

image.png

1.2 数据流转

用户输入 -> 页面 -> ViewModel -> Model -> API
   ↑        ↓         ↓          ↑
  UI      状态     数据验证    响应数据

二、核心组件设计

2.1 表单控制系统

基础控制器

abstract class FormControllerBase extends ChangeNotifier {
  String _title;
  String _hintText;
  bool _isRequired;
  
  bool validate() {
    if (isRequired) {
      return validateRequired();
    }
    return true;
  }
  
  void reset();
}

文本输入控制器

class TextInputController extends FormControllerBase {
  final TextEditingController _controller;
  bool _showClearButton;
  
  @override
  bool validateRequired() {
    return controller.text.isNotEmpty;
  }
}

选择控制器

class SelectionController extends FormControllerBase {
  List<SelectPickerItemUI> _items;
  List<SelectPickerItemData>? _initialSelection;
  
  void showSelectPicker(BuildContext context) {
    showSelectPicker(
      config: SelectPickerConfig(...),
      items: _items,
      initialSelection: _initialSelection ?? [],
      onSelect: _onSelect,
    );
  }
}

2.2 字段处理器系统

基础接口

abstract class FieldHandler {
  void initField();
  Future<void> fetchData();
  void refreshField();
  bool validate();
  Widget buildField(FormElement field);
}

角色字段处理器

class RoleFieldHandler implements FieldHandler {
  final ViewState state;
  final BuildContext context;
  
  @override
  Widget buildField(FormElement field) {
    return AnimatedBuilder(
      animation: state.roleConfig.fieldConfig!,
      builder: (context, _) => TapItem(
        title: field.displayLabel,
        contentText: state.roleConfig.fieldConfig?.contentText ?? '',
        config: ItemConfig(
          onTap: () => _onRoleTap(),
          isRequired: true,
        ),
      ),
    );
  }
}

三、表单系统实现

3.1 表单元素定义

class FormElement {
  final FieldType fieldType;
  final String label;
  final bool isRequired;
  final bool isEditable;
  
  String get displayLabel => label;
}

3.2 表单构建器

class FormBuilder {
  final BaseViewModel viewModel;
  
  Widget buildField(FormElement field) {
    final handler = viewModel.handlers[field.fieldType];
    if (handler == null) return Container();
    
    return handler.buildField(field);
  }
}

四、状态管理设计

4.1 视图状态

class ViewState {
  String dataID = "";
  RoleConfig roleConfig = RoleConfig();
  SpaceConfig spaceConfig = SpaceConfig();
  TextInputController nameConfig = TextInputController();
}

4.2 状态更新策略

class BaseViewModel extends ChangeNotifier {
  final formFields = ValueNotifier<List<FormElement>?>(null);
  final ViewState _state = ViewState();
  
  void updateState() {
    notifyListeners();
  }
  
  void refreshFormFields() {
    formFields.value = getFormFields();
  }
}

五、设计模式应用

5.1 MVVM模式

// View层
class EditPage extends BasePage<EditViewModel> {
  @override
  EditViewModel createViewModel() => EditViewModel();
}
​
// ViewModel层
class EditViewModel extends BaseViewModel {
  EditViewModel() : super(EditStrategy());
}
​
// Model层
class DataModel {
  Future<ResponseEntity> submitData(RequestData data);
}

5.2 策略模式

abstract class SubmissionStrategy {
  Future<Result> submit(Map<String, dynamic> data);
}
​
class EditStrategy implements SubmissionStrategy {
  @override
  Future<Result> submit(Map<String, dynamic> data) async {
    // 编辑表单提交逻辑
  }
}

5.3 观察者模式

class FormController extends ChangeNotifier {
  String _value = '';
  
  set value(String newValue) {
    if (_value != newValue) {
      _value = newValue;
      notifyListeners();
    }
  }
}

六、性能优化

6.1 局部更新

  • 使用AnimatedBuilder实现局部刷新
  • 合理使用ValueNotifier
  • 避免不必要的重建

6.2 内存管理

  • 及时释放资源
  • 使用弱引用处理临时对象
  • 实现dispose方法清理监听器

七、最佳实践建议

  1. 代码组织

    • 遵循单一职责原则
    • 保持类的封装性
    • 使用依赖注入
  2. 错误处理

    • 统一的异常处理机制
    • 友好的错误提示
    • 完善的日志记录
  3. 扩展性考虑

    • 预留扩展接口
    • 使用抽象类和接口
    • 遵循开闭原则

八、总结

本文介绍的Flutter表单架构设计方案,通过MVVM模式和多种设计模式的组合应用,实现了一个高性能、可维护、易扩展的表单系统。该方案特别适合处理复杂的企业级表单应用,为Flutter开发提供了一个可靠的架构参考。