🥳重磅更新!Fluent Editor 开源富文本支持 LaTeX 可编辑公式啦~

1,153 阅读5分钟

你好,我是 Kagol,个人公众号:前端开源星球

Fluent Editor 是一个基于 Quill 2.0 的富文本编辑器,在 Quill 基础上扩展了丰富的模块和格式,框架无关、功能强大、开箱即用。

Quill 内置公式

Quill 内置了公式的功能,基于 KaTeX,使用时需要安装 katex 依赖,并导入对应的样式,具体使用示例如下:

安装 katex 依赖:

npm i katex

使用 Quill 内置 formula 公式:

<script setup lang="ts">
import { onMounted } from 'vue'

// 导入 katex 和对应的样式
import katex from 'katex'
import 'katex/dist/katex.min.css'

// 挂载 katex 到 window 变量上
window.katex = katex

let editor

const TOOLBAR_CONFIG = [
  [{ header: [] }],
  ['bold', 'italic', 'underline', 'link'],
  [{ list: 'ordered' }, { list: 'bullet' }],
  ['clean'],
  ['formula'], // 配置公式工具栏按钮
]

onMounted(() => {
  editor = new FluentEditor('#editor', {
    theme: 'snow',
    modules: {
      toolbar: TOOLBAR_CONFIG,
    },
  })
})
</script>

<template>
  <div id="editor" />
</template>

效果图:

内置公式.png

要插入上图中的求和公式,需要知道该公式对应的 KaTeX 语法。

\sum_{i=1}^{n} i^2

然后点击工具栏的公式按钮,并将上面的公式粘贴到公式输入框中,按回车键就可以插入公式啦。

以下是效果演示(Gif 动图):

内置公式1.gif

从上面的演示动图不难看出,Quill 内置公式主要有以下问题:

  • 对于用户来说有一定的使用成本,用户需要记住 KaTeX 公式的语法。
  • 只支持新增和删除公式,不支持编辑公式

LaTeX 可编辑公式

2024年9月27日,kiss-keray 提交了一个 PR,为 Fluent Editor 增加 mathlive 可编辑公式能力。

过了两天 kiss-keray 关闭了这个 PR,我觉得挺可惜的,就问了一句为什么关闭了呢?

image.png

过了两天 kiss-keray 又重新提交了一个 PR #95,经过20天左右的检视和交流,今天该 PR 已合入主干分支,并发布正式版本:v3.22.0🎉🎉。

感谢 kiss-keray 为 Fluent Editor 做出的贡献,让 Fluent Editor 富文本拥有这么棒的公式编辑体验!

欢迎朋友们体验和使用👏

使用可编辑公式之前,需要先安装 mathlive 依赖。

npm i @opentiny/fluent-editor@3.22.0 mathlive
<script setup lang="ts">
import { onMounted } from 'vue'

// 导入 mathlive,并引入对应的样式
import 'mathlive'
import 'mathlive/static.css'
import 'mathlive/fonts.css'

let mathliveEditor

const TOOLBAR_CONFIG = [
  [{ header: [] }],
  ['bold', 'italic', 'underline', 'link'],
  [{ list: 'ordered' }, { list: 'bullet' }],
  ['clean'],
  ['formula'], // 配置工具栏公式按钮
]

onMounted(() => {
  mathliveEditor = new FluentEditor('#mathliveEditor', {
    theme: 'snow',
    modules: {
      toolbar: {
        container: TOOLBAR_CONFIG,
        handlers: {
          formula() {
            // 绑定点击工具栏公式按钮的事件
            const mathlive = this.quill.getModule('mathlive')
            mathlive.createDialog('e=mc^2')
          },
        },
      },
      mathlive: true, // 开启可编辑公式功能
    },
  })
})
</script>

<template>
  <div id="mathliveEditor" />
</template>

可编辑公式也支持 KaTex/LaTeX 语法,可以直接复制下面的公式,粘贴到公式输入框中。

\sum_{i=1}^{n} i^2

效果如下:

image.png

同时也支持对公式进行编辑,点击公式输入框右边的小键盘图标即可呼起公式编辑键盘,里面包含非常丰富的公式,使用起来非常方便,也不需要记忆复杂的 KaTeX/LaTeX 公式语法。

以下是效果演示(Gif 动图):

可编辑公式.gif

欢迎通过以下链接体验更多可编辑公式的功能👏

可编辑公式体验地址:opentiny.github.io/fluent-edit…

往期推荐文章

联系我们

GitHub:github.com/opentiny/ti…(欢迎 Star ⭐)

官网:opentiny.design/tiny-vue

B站:space.bilibili.com/15284299

个人博客:kagol.github.io/blogs

小助手微信:opentiny-official

公众号:OpenTiny

附:与 kiss-keray 关于可编辑公式的交流过程

开源社区是一个程序员的聚集地,让我们有机会与全球各地的开发者进行交流和思想碰撞,向他人学习、寻求自我改进,我们要做的就是在与人沟通的过程中保持谦逊友善耐心

一开始 kiss-keray 提交的 PR 没有贴效果图,所以我先是提了一个问题:

mathlive 公式和 Quill 原生的 formula 公式有什么不同?

kiss-keray 很耐心地给我这个没接触过 mathlive 可视化公式编辑的外行解释了 mathlive 公式的好处:

mathlive 公式支持可视化编辑,体验更加友好

image.png

于是我立马切到 PR #95 对应的分支,进行实际的体验:

gh pr checkout 95

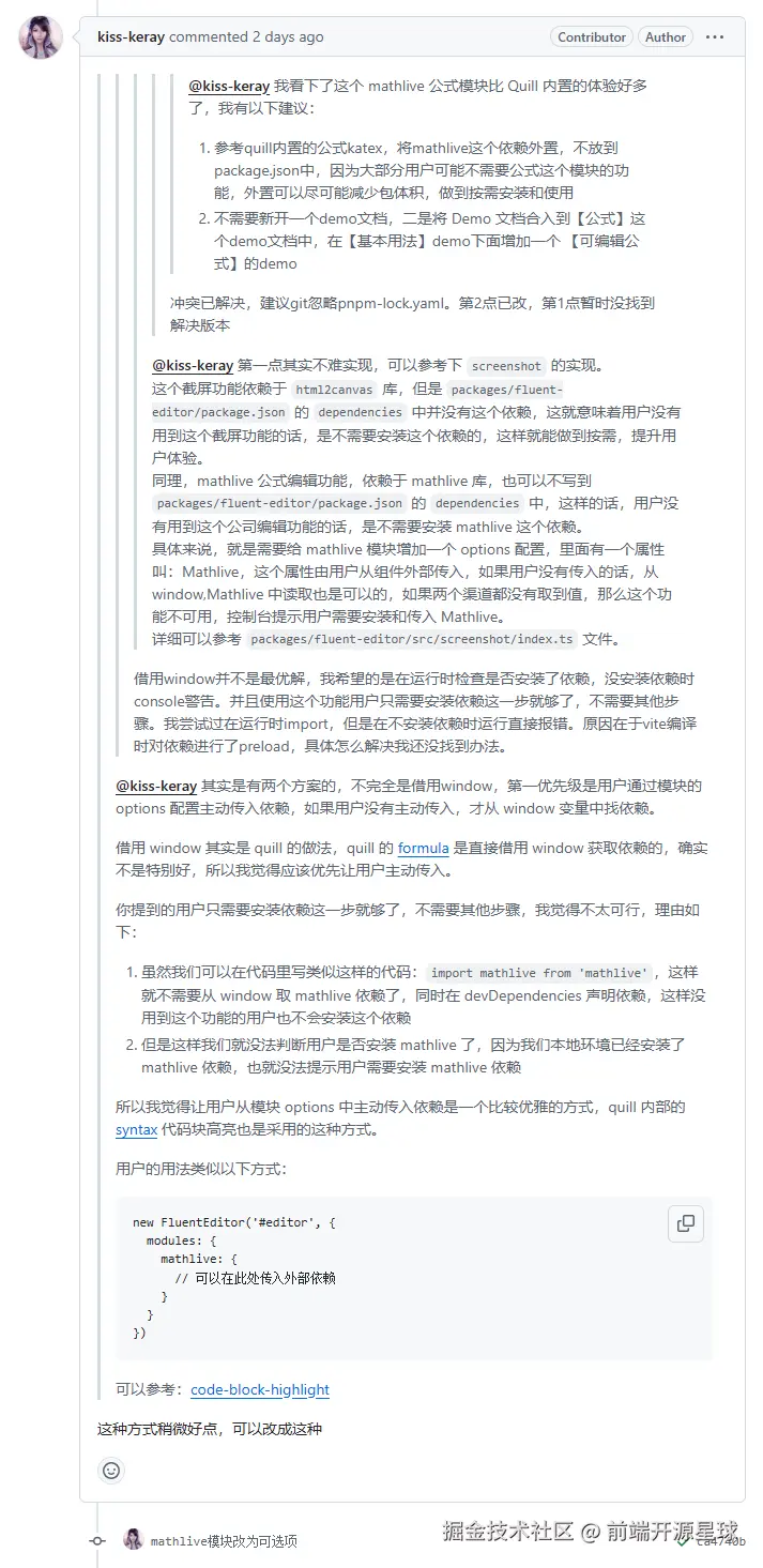
确实体验非常棒,让我觉得非常惊喜,于是我花了很多时间进行代码检视,整体实现遵循 Quill 的模块化方式,没有大问题,但我还是发现两个小问题:

  • 这个 PR 把 mathlive 依赖内置了,用户不管是否使用 mathlive 公式,都会自动安装 mathlive 依赖,未遵循按需使用的原则,并有可能导致不必要的包体积增加。
  • mathlive 目前是单独开了一个 demo 导航,导致与原来公式 demo 的割裂,demo 的层次混乱,影响用户使用文档的体验。

image.png

kiss-keray 很快就解决了第二个问题,而第一个问题则没有找到很好的解决方案。

image.png

我提供了我的思路,并提供了截屏模块作为参考。

image.png

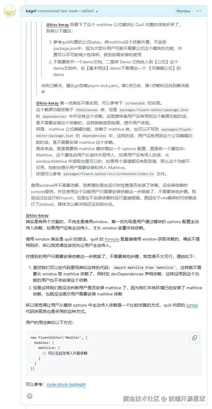
第一次 kiss-keray 并未采纳,并希望寻找一种更优雅的方案,希望实现在运行时检查是否安装依赖。

image.png

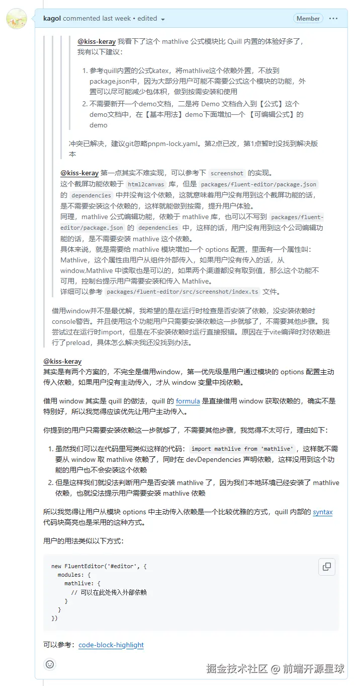
第二次我详细解释了运行时检查依赖不可行的原因,并提供了 Quill 内部语法高亮模块的例子,用以说明将外部依赖剥离出去是 Quill 推荐的方式,有助于提升用户体验。

image.png

最终 kiss-keray 采纳了我的观点,并完成了 mathlive 依赖的剥离。

image.png

同时 kiss-keray 还优化了 parchment 的引入方案,不直接从 parchment 引入内容,而是从 quill 中引入。

将依赖从 @opentiny/fluent-editor 主包中剥离,有利于减少产物体积,提升业务的性能。

最终 PR #95 被合入,kiss-keray 也成为了 Fluent Editor 开源项目贡献者的一员,感谢 kiss-keray 的付出,欢迎 kiss-keray 的加入!👏

image.png