Blender入门学习(二)让手听话

719 阅读1分钟

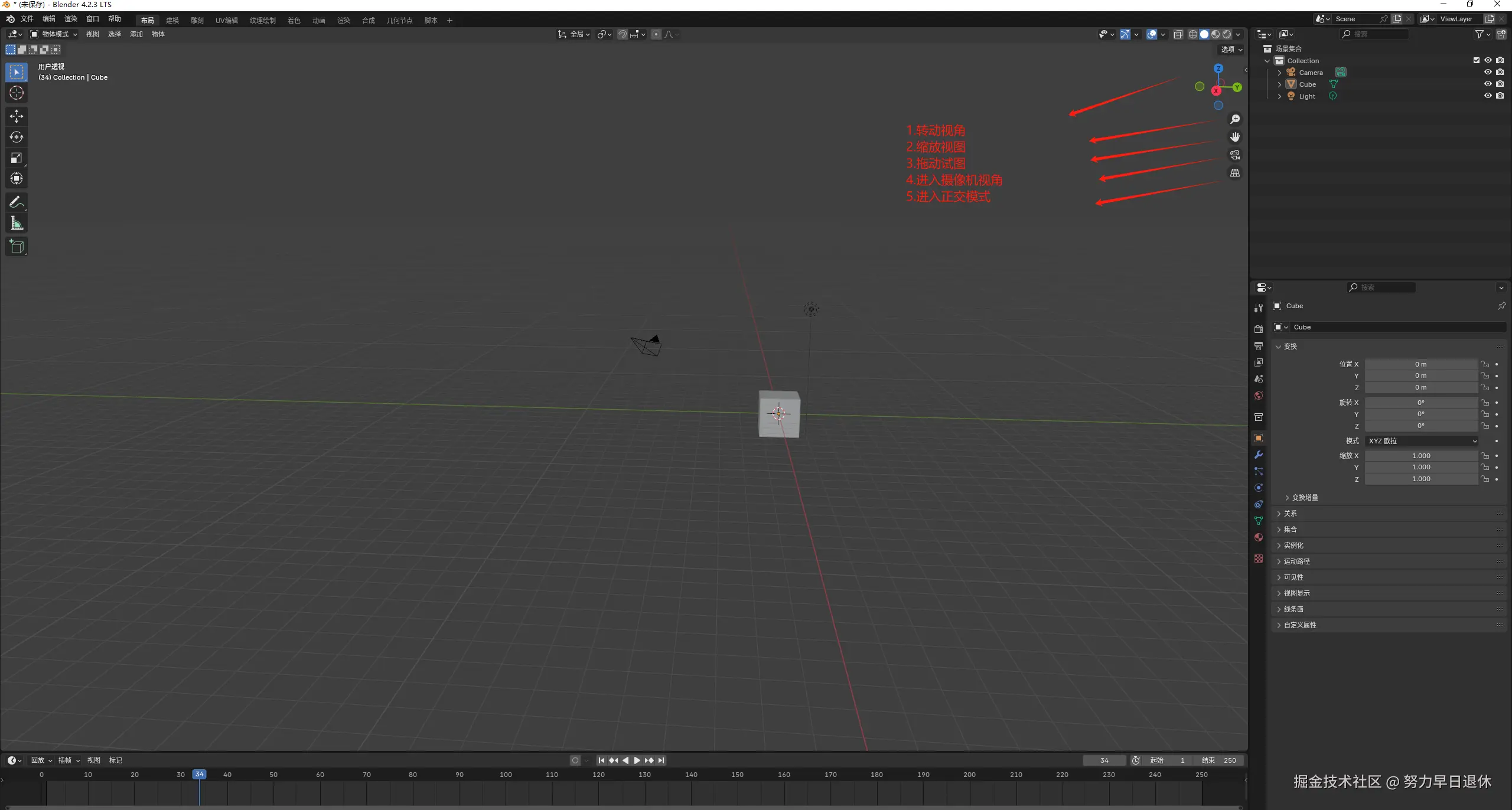
一、视图和视角控制

1.控制观察视角:鼠标中间

2.平移视图:shift+鼠标中键

3.缩放视图:滚动滚轮

二、控制物体

1.移动物体:G

2.旋转物体:R

3.缩放物体:S

4.恢复变换:Alt+G,Alt+R, Alt+S

5.新建物体:shift+A

6.复制物体:shift+D

7.删除物体:选中物体delete键或者X键

8.隐藏选中的物体:H

9.显示隐藏物体:Alt+H

10.隐藏没有被选中的物体:shift+H

11.选择物体:刷选:C 全选: A,按住shift可以加选或者减选

12:W键可以更换框选工具

三、试图的切换

小键盘

7-顶视图,ctrl+7-底视图

1-前视图,ctrl+1-后视图

3-右视图,ctrl+3左视图

9-反转当前视图

0-切换摄像机的视角

5-切换透视投影和正交投影

2,4,6,8:前后左右角度微调

+,-:缩放微调