8.多平台内容自动分发RPA-今日头条图片渲染

419 阅读2分钟

目录

  1. 背景
  2. 图片格式问题如何解决
  3. 总结
  4. 彩蛋
  5. 后续计划

背景

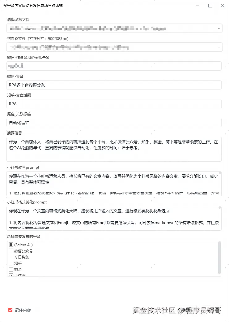
作为一个自媒体人,将自己创作的内容推送到各个平台,比如微信公众号、知乎、掘金、简书、小红书等是非常频繁的工作。在这个AI泛滥的年代,重复的事情就应该自动化,让更多的时间回归于思考

之前完成了微信公众号、今日头条、知乎、掘金、小红书平台的基本内容分发,同时也将Kimi接入到了流程中。现针对今日头条来完善内容中图片的替换。

图片格式问题如何解决

  1. Xpath定位:识别图片的url,然后通过xpath定位到对应的图片,然后将本地图片替换上传到平台展示
  2. markdown图片格式的替换:图片格式可能为全路径,也可能为相对路径,需要将相对路径转换为全路径,再替换。

RPA流程截图

流程输入框.png

头条图片上传1.png

头条图片上传2.png

头条图片上传3.png

头条图片上传4.png

总结

现在为止,我们的RPA分发流程已经完全支持今日头条的图文发布功能。对整个图片上传流程进行了重新封装与优化

彩蛋

现在这篇内容,就是通过RPA工具,进行的自动化分发,无需任何的干预操作

后续计划

  1. 不同平台的自动登录功能
  2. 其他平台对于图片替换、发布信息AI辅助完成流程开发
  3. 更多的AI工具接入,实现自动内容创作与分发
  4. 影刀RPA流程切换为python编码板,集成CMS内容管理系统
  5. 多账号内容分发管理平台的搭建