FixedThreadPool线程池设计/场景案例/性能调优/场景适配(架构篇)

400 阅读9分钟

24c736fa84d300330807948d10c701c2_640_wx_fmt=jpeg&from=appmsg&tp=webp&wxfrom=5&wx_lazy=1&wx_co=1.webp

在面对需要处理大量并发任务的场景时,FixedThreadPool 成为了 Java 并发编程中的首选解决方案之一。这种线程池维护着一个固定数量的工作线程,能够确保同时活跃的线程数量不会超过预设值,从而有效控制资源消耗并提高任务处理的响应速度。FixedThreadPool 适用于任务量可预测且相对稳定的环境,如 Web 服务器处理请求、批量数据处理等。它通过重用线程来减少频繁创建和销毁线程的开销,同时,通过控制并发级别来避免系统过载。对于 Java 开发者来说,掌握 FixedThreadPool 的使用和最佳实践,对于构建高效、稳定的并发应用程序至关重要。

1、FixedThreadPool制造背景

FixedThreadPool 是 Java 中的一个线程池实现,它提供了一个固定数量的线程来执行任务。以下是 FixedThreadPool 的设计因素:

  1. 资源管理
    • 在多线程环境中,创建和销毁线程会带来额外的开销。FixedThreadPool 通过复用固定数量的线程来减少这种开销,从而提高资源利用率。
  2. 性能优化
    • 通过限制线程数量,FixedThreadPool 有助于避免系统因线程过多而导致的性能下降,如上下文切换和内存消耗。
  3. 线程安全
    • FixedThreadPool 提供了一种线程安全的执行环境,确保任务在多线程环境中安全执行,无需额外的同步控制。
  4. 响应性
    • 对于需要快速响应的应用程序,FixedThreadPool 可以立即执行任务,而不需要等待线程创建,提高了应用程序的响应性。
  5. 负载均衡
    • 在固定大小的线程池中,任务可以均匀分配给所有线程,实现负载均衡,避免单个线程过载。
  6. 可预测性
    • FixedThreadPool 提供了可预测的线程行为,因为线程数量是固定的,这有助于调试和性能分析。
  7. 适用场景
    • 适用于任务数量可预测且相对稳定的环境,如 Web 服务器处理请求、数据库连接池等。
  8. 简化线程管理
    • 开发者不需要手动管理线程的生命周期,FixedThreadPool 自动管理线程的创建和销毁。
  9. 提高吞吐量
    • 通过减少线程创建和销毁的开销,FixedThreadPool 可以提高系统的吞吐量,尤其是在任务执行时间远大于线程创建时间的场景中。

2、FixedThreadPool设计结构

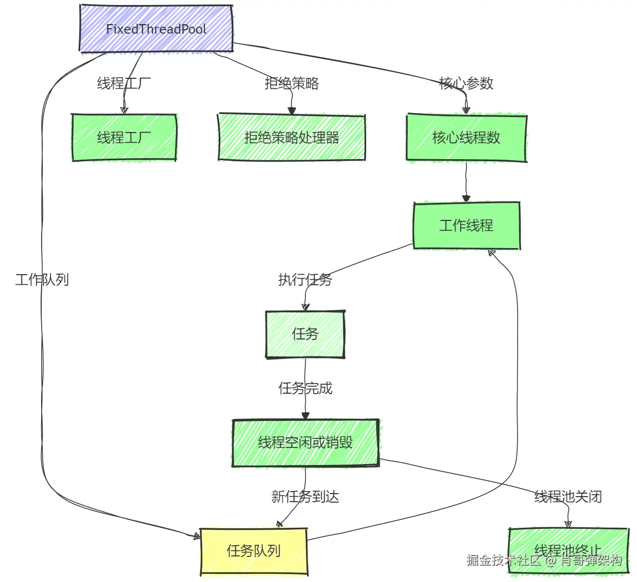
拥有固定数量线程的线程池,适用于负载较重的服务器。 image.png

  1. FixedThreadPool:这是固定大小的线程池,负责管理线程和任务的执行。
  2. 核心线程数:线程池中固定的核心线程数量。
  3. 任务队列:用于存储待执行任务的队列。
  4. 线程工厂:用于创建新线程的工厂。
  5. 拒绝策略处理器:当任务队列满且所有线程都忙碌时,用于处理新提交任务的策略。
  6. 工作线程:线程池中的线程,负责从任务队列中取出任务并执行。
  7. 任务:需要执行的具体任务,可以是 Runnable 或 Callable 对象。
  8. 线程空闲或销毁:任务执行完毕后,线程可能变为空闲状态或被销毁。
  9. 线程池终止:当线程池关闭时,所有线程将停止执行任务,并等待已提交的任务完成。

工作流程如下:

  • 任务提交到 FixedThreadPool
  • 线程从任务队列中取出任务并执行。
  • 任务执行完毕后,线程可能变为空闲状态,等待新任务,或者在线程池关闭时被销毁。

3、FixedThreadPool运行流程

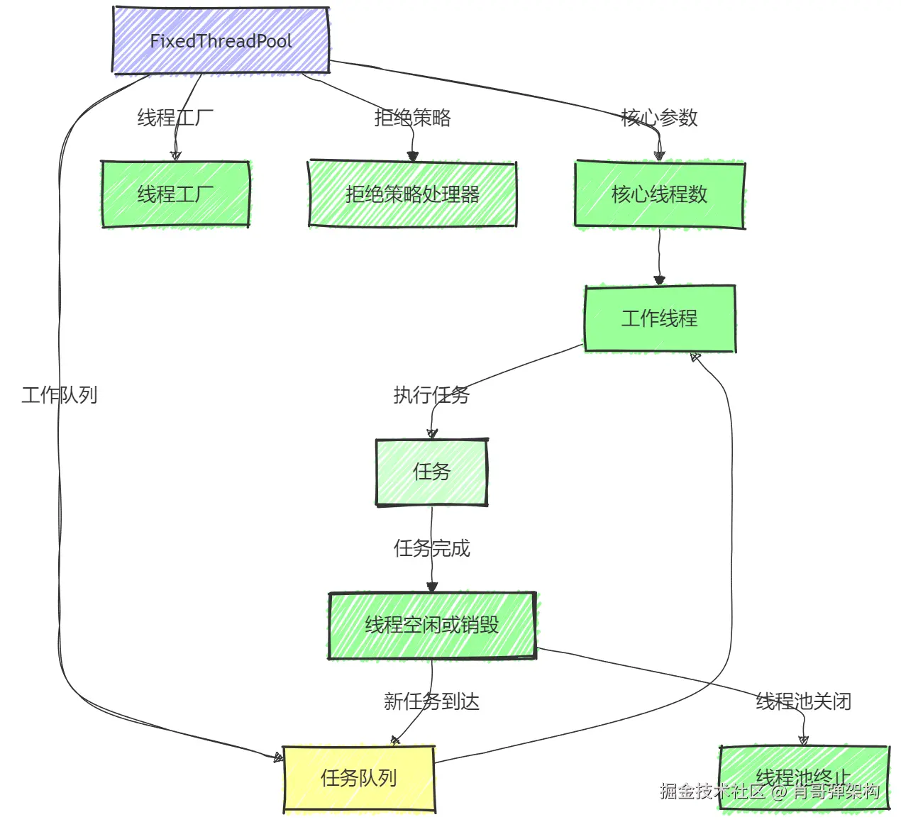
image.png

FixedThreadPool 的运行流程:

  1. 创建线程池
    • 当创建一个 FixedThreadPool 实例时,会根据指定的核心线程数初始化线程池,并创建相应数量的线程。
  2. 提交任务
    • 客户端提交任务到线程池,这些任务可以是 Runnable 或 Callable 对象。
  3. 任务队列
    • 提交的任务被添加到内部的任务队列中,通常是一个阻塞队列,如 LinkedBlockingQueue
  4. 执行任务
    • 线程池中的线程从任务队列中取出任务并执行。如果所有线程都在忙碌,新提交的任务会进入队列等待。
  5. 线程复用
    • FixedThreadPool 会重用线程来执行新的任务,而不是为每个任务创建新线程。
  6. 任务完成
    • 当任务执行完成后,线程返回到可用状态,并继续从队列中取出下一个任务来执行。
  7. 线程池关闭
    • 当不再需要线程池时,可以调用 shutdown 方法来启动关闭序列,此时不再接受新任务。
  8. 等待任务完成
    • 调用 awaitTermination 方法可以等待所有已提交的任务完成。
  9. 销毁线程
    • 一旦所有任务执行完毕,线程池中的线程会被销毁,释放资源。

4、FixedThreadPool业务实战

4.1. Web 服务器请求处理

在 Web 服务器中,可以使用 FixedThreadPool 来处理客户端请求。由于 Web 服务器通常需要处理大量的并发请求,而每个请求的处理时间相对较短,因此使用固定数量的线程可以提高响应速度并减少资源消耗。

int numberOfThreads = 10; // 根据服务器能力设置线程数量
ExecutorService executor = Executors.newFixedThreadPool(numberOfThreads);
// 接收到客户端请求后,提交任务到线程池
executor.execute(new HttpRequestTask(request));

4.2. 数据库连接池

在数据库操作中,可以使用 FixedThreadPool 来管理数据库连接。这样可以限制同时与数据库交互的线程数量,避免过多的数据库连接导致性能问题。

int dbConnectionThreads = 5; // 数据库连接池大小
ExecutorService dbExecutor = Executors.newFixedThreadPool(dbConnectionThreads);
// 提交数据库查询任务
dbExecutor.submit(new DatabaseQueryTask(query));

4.3. 批量数据处理

在处理批量数据时,例如批量导入或导出数据,可以使用 FixedThreadPool 来并行处理数据,同时控制并发量以避免对系统资源的过度消耗。

int dataProcessingThreads = 20; // 数据处理线程数量
ExecutorService dataExecutor = Executors.newFixedThreadPool(dataProcessingThreads);
// 提交数据处理任务
dataExecutor.submit(new DataProcessingTask(dataBatch));

4.4. 定时任务执行

虽然 FixedThreadPool 不是专为定时任务设计的,但结合 ScheduledExecutorService 可以实现定时任务的执行。

ScheduledExecutorService scheduledExecutor = Executors.newScheduledThreadPool(1);
ExecutorService fixedThreadPool = Executors.newFixedThreadPool(5);
// 提交定时任务
scheduledExecutor.scheduleAtFixedRate(() -> {
    fixedThreadPool.submit(new PeriodicTask());
}, 0, 10, TimeUnit.SECONDS);

4.5. 异步任务处理

在需要异步处理任务的场景中,例如异步保存用户操作日志,可以使用 FixedThreadPool 来提高效率。

int asyncTaskThreads = 5; // 异步任务线程数量
ExecutorService asyncExecutor = Executors.newFixedThreadPool(asyncTaskThreads);
// 提交异步任务
asyncExecutor.submit(new AsyncTask(userAction));

5、FixedThreadPool调优策略

针对 FixedThreadPool 的调优策略,以下是一些关键点:

  1. 合理设置线程池大小
    • 线程池的大小应该根据任务的性质和系统的负载情况来设置。对于 FixedThreadPool,核心线程数和最大线程数是相同的。通常建议将核心线程池大小设置为 CPU 核心数加 1,而最大线程池大小可以设置为 CPU 核心数的 2 倍。
  2. 合理设置任务队列的大小
    • FixedThreadPool 使用的是无界队列 LinkedBlockingQueue,这意味着它可以无限地存放任务。如果任务提交速度过快,队列可能会无限制地增长,导致内存溢出等问题。因此,在实际使用中需要根据具体场景合理设置线程池的大小和任务队列的容量,以充分利用系统资源并保证系统的稳定性。
  3. 处理任务队列中的异常
    • 在使用 FixedThreadPool 时,应注意处理任务队列中的异常,以防止线程池中的线程意外终止。可以通过捕获 Runnable 任务中的异常来确保线程继续执行其他任务。
  4. 优雅关闭线程池
    • 使用完线程池后,应调用 shutdown() 方法来优雅 地关闭线程池,确保所有已提交的任务都能执行完毕。如果线程池没有正常关闭,可以使用 shutdownNow() 方法尝试立即停止所有正在执行的任务。
  5. 监控和调整
    • 监控线程池的运行状态,包括线程数量、任务队列长度和任务执行时间等,根据监控结果调整线程池参数,以达到最优性能。

6、FixedThreadPool适应场景

FixedThreadPool(固定线程池)是 Java 中一种常见的线程池实现,它具有固定数量的工作线程。以下是 FixedThreadPool 适用的一些典型场景:

  1. 任务数量可预测
    • 当任务数量相对固定且可预测时,FixedThreadPool 可以有效地复用线程资源,避免频繁创建和销毁线程的开销。
  2. 负载均衡
    • 在需要确保任务均匀分配给固定数量的线程时,FixedThreadPool 可以提供简单的负载均衡。
  3. 资源限制环境
    • 在资源受限的环境中,如嵌入式系统或移动设备,FixedThreadPool 可以限制并发线程的数量,避免资源耗尽。
  4. 短生命周期任务处理
    • 对于执行时间较短且数量较多的任务,FixedThreadPool 可以快速响应任务请求,提高系统吞吐量。
  5. CPU密集型任务
    • 对于 CPU 密集型任务,FixedThreadPool 可以限制线程数量,防止过度线程竞争导致的性能下降。
  6. I/O密集型任务
    • 对于 I/O 密集型任务,FixedThreadPool 可以确保有足够的线程处理 I/O 操作,同时避免因线程过多而导致的上下文切换开销。
  7. 需要线程亲和性的场景
    • 在某些需要线程亲和性的场景下,FixedThreadPool 可以确保任务在特定的线程上执行,从而利用线程的局部缓存优势。
  8. 任务执行顺序重要
    • 如果任务之间存在依赖关系,或者需要按照特定顺序执行,FixedThreadPool 可以保证任务按照提交的顺序执行。
  9. 易于调试和监控
    • FixedThreadPool 的线程数量固定,这使得调试和监控线程池的状态变得更加容易。
  10. 避免线程饥饿
    • 在多线程环境中,FixedThreadPool 可以避免线程饥饿问题,因为它可以保证每个任务都能得到及时处理。