CachedThreadPool线程池设计/场景案例/性能调优/场景适配(架构篇)

442 阅读9分钟

24c736fa84d300330807948d10c701c2_640_wx_fmt=jpeg&from=appmsg&tp=webp&wxfrom=5&wx_lazy=1&wx_co=1.webp

在Java并发编程的丰富生态中,CachedThreadPool以其独特的特性脱颖而出。这种线程池动态地创建线程来处理任务,当线程空闲超过一定时间后会被回收,从而优化资源使用。CachedThreadPool适用于短生命周期的异步任务,特别是那些任务提交频率高但执行时间短的场景。它能够迅速响应新任务,同时通过重用空闲线程减少创建和销毁线程的开销。对于需要处理大量短期异步工作的开发者来说,CachedThreadPool提供了一个高效、灵活的解决方案,使得它可以在不同的并发需求下自动调整线程数量,无需手动管理线程池的大小。理解CachedThreadPool的工作原理和适用场景,对于构建高性能、响应迅速的并发应用程序至关重要。

1、CachedThreadPool制造背景

CachedThreadPool 是 Java 并发包 java.util.concurrent 中的一种线程池实现,它根据需要动态地创建线程,并在空闲时重用已有的线程。以下是 CachedThreadPool 的设计因素:

  1. 动态线程创建
    • CachedThreadPool 的核心特点是线程数不固定,它会根据任务的需求动态调整线程数量。当有新任务提交时,如果线程池中没有可用的空闲线程,线程池会创建一个新的线程来执行任务。
  2. 线程复用
    • CachedThreadPool 会在空闲线程可用时重用它们。如果线程空闲超过一定时间(默认60秒),则会被销毁,从而释放资源。
  3. 适用于短生命周期任务
    • CachedThreadPool 适用于执行大量短生命周期任务的场景。它能够根据任务的数量动态调整线程数量,避免频繁创建和销毁线程的开销。
  4. 提高系统性能
    • 通过智能地管理线程资源,CachedThreadPool 提高了系统的性能和响应速度,特别是在任务数量波动较大的情况下。
  5. 资源优化
    • CachedThreadPool 通过工作窃取算法优化资源使用,使得线程可以根据当前的任务负载动态地创建和销毁,避免了资源浪费。
  6. 灵活性和扩展性
    • CachedThreadPool 提供了高度的灵活性和扩展性,可以根据实际需求调整线程池的行为,如自定义线程工厂和拒绝策略。
  7. 适用场景
    • CachedThreadPool 适用于需要快速响应任务增加的场景,如高并发的 Web 应用或临时性任务处理。
  8. 注意事项
    • 由于 CachedThreadPool 可能会创建大量线程,因此在使用时需要注意任务的执行时间和内存使用情况,以避免资源耗尽的风险。

2、CachedThreadPool设计结构

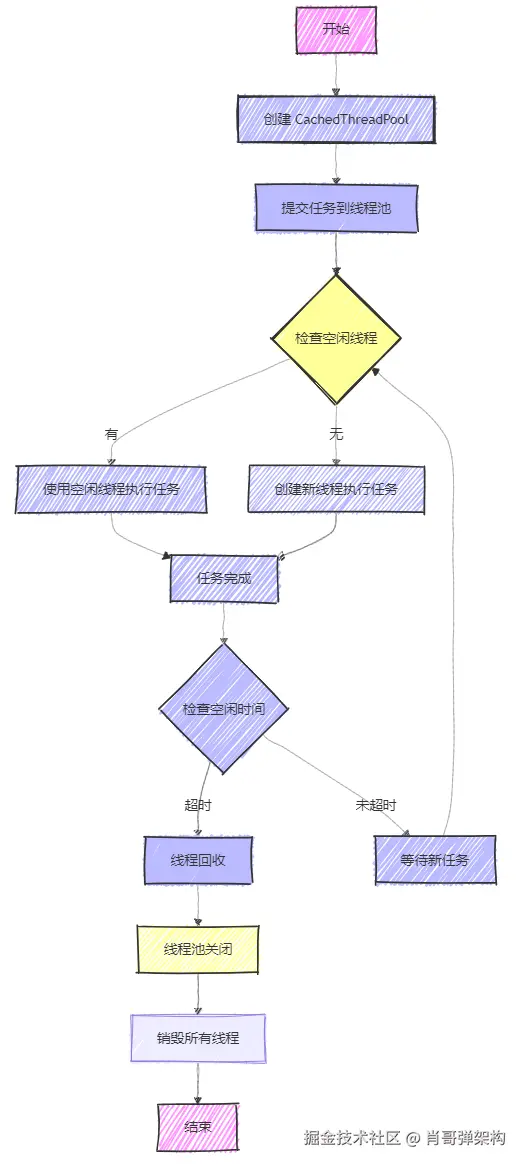
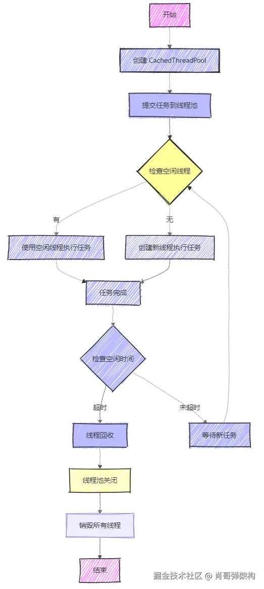
根据需要创建新线程的线程池,对于短生命周期的异步任务非常合适。 image.png

  1. CachedThreadPool:这是可缓存的线程池,负责管理线程和任务的执行。
  2. 核心参数:包括核心线程数(0)、最大线程数(Integer.MAX_VALUE)、空闲线程存活时间(60秒)和任务队列(SynchronousQueue)。
  3. 任务提交:任务提交到线程池执行。
  4. 直接执行任务:如果有空闲线程,直接使用空闲线程执行任务。
  5. 创建新线程执行任务:如果没有空闲线程,创建新线程执行任务。
  6. 任务执行完毕:任务执行完毕后,线程检查是否空闲超过60秒。
  7. 线程空闲超过60秒? :如果线程空闲超过60秒,线程将被销毁。
  8. 线程销毁:超过60秒空闲的线程将被销毁。
  9. 等待新任务:如果线程未超过60秒空闲,继续等待新任务。
  10. 线程池关闭:当线程池关闭时,所有线程将被终止。

3、CachedThreadPool运行流程

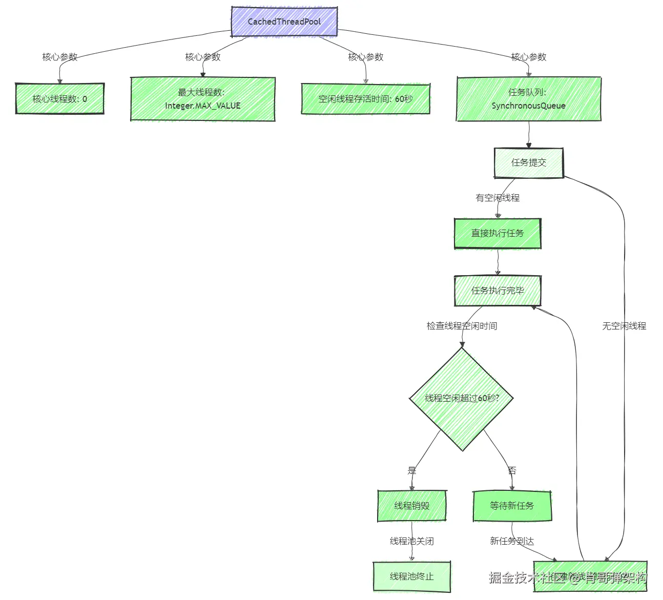
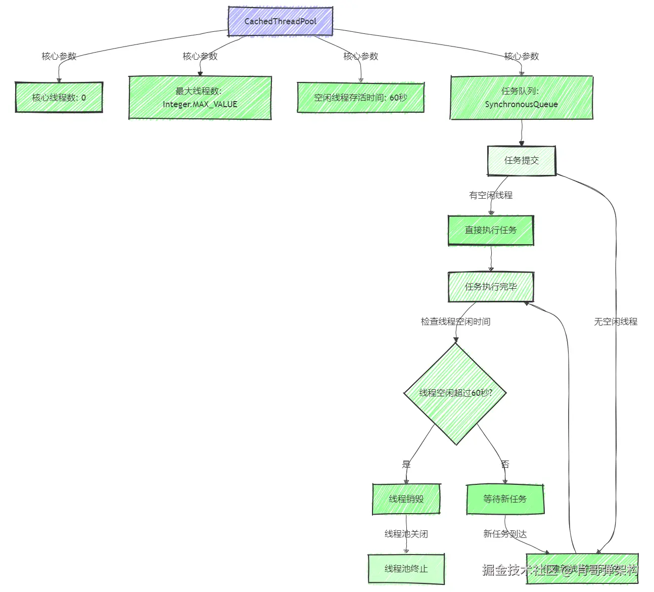
image.png

CachedThreadPool 的运行流程:

  1. 创建 CachedThreadPool
    • 初始化一个 CachedThreadPool 实例,这个线程池没有核心线程,但可以创建新线程来执行任务。
  2. 提交任务
    • 客户端提交 Runnable 或 Callable 任务到线程池。
  3. 检查空闲线程
    • 如果有空闲线程,线程池会使用这些线程来执行新提交的任务。
  4. 创建新线程
    • 如果没有空闲线程,线程池会创建一个新的线程来执行任务。
  5. 执行任务
    • 线程从任务队列中取出任务并执行。
  6. 线程空闲
    • 任务执行完毕后,线程变为空闲状态。
  7. 线程回收
    • 如果空闲线程在一定时间内(默认60秒)没有任务执行,它将被回收以节省资源。
  8. 线程池关闭
    • 当不再需要线程池时,可以调用 shutdown 方法来启动关闭序列,此时不再接受新任务。
  9. 等待任务完成
    • 调用 awaitTermination 方法可以等待所有已提交的任务完成。
  10. 销毁所有线程
    • 一旦所有任务执行完毕,所有剩余的空闲线程将被销毁。

4、CachedThreadPool业务实战

4.1. 处理短期异步任务

CachedThreadPool 非常适合执行大量短期异步任务。例如,在 Web 应用中,可以用于处理用户的短期请求,如动态内容生成或小型数据查询。由于 CachedThreadPool 会根据需要动态添加线程,因此它能够灵活地应对流量高峰。

ExecutorService executorService = Executors.newCachedThreadPool();
for (int i = 0; i < 10; i++) {
    executorService.execute(new SimpleTask(i));
}
executorService.shutdown();  // 所有任务提交后关闭线程池

在这个示例中,我们创建了一个 CachedThreadPool 并提交了 10 个简单的任务。每个任务都打印出它的ID和执行它的线程的名字。最后,我们关闭线程池。

4.2. 流量洪峰处理

在面对流量洪峰时,CachedThreadPool 能够快速响应,通过创建新线程来处理额外的任务。例如,一个电商平台在促销活动期间可能会遇到突然增加的订单处理请求。

ExecutorService executor = Executors.newCachedThreadPool();
for (int i = 0; i < 100; i++) {
    executor.execute(() -> {
        // 处理订单
    });
}
executor.shutdown();

这个例子中,我们创建了一个 CachedThreadPool 来处理大量的订单处理任务。线程池会动态地创建线程来应对流量洪峰。

4.3. 后台任务执行

对于需要异步执行的后台任务,如日志记录、数据清理等,CachedThreadPool 可以提供高效的线程管理。

ExecutorService service = Executors.newCachedThreadPool();
service.execute(() -> {
    // 执行后台任务
});
service.shutdown();

在这个示例中,我们创建了一个 CachedThreadPool 来执行一个后台任务。由于 CachedThreadPool 会在线程空闲超过一定时间后回收线程,因此它适合执行那些临时增加的后台任务。

注意事项

  • 控制任务提交速率:由于 CachedThreadPool 可能会创建大量的线程,因此需要控制任务的提交速率,以防止系统资源耗尽。
  • 优雅关闭线程池:使用 shutdown() 方法来优雅地关闭线程池,确保所有已提交的任务都能执行完毕。

5、CachedThreadPool调优策略

针对 CachedThreadPool 的调优策略,以下是一些关键点:

  1. 合理设置线程池大小
    • CachedThreadPool 默认没有核心线程,它会根据需要动态创建新线程。在任务提交速度极快时,可能会导致创建大量线程,从而耗尽系统资源。可以通过设置合理的最大线程数来避免这种情况。
  2. 选择合适的工作队列
    • CachedThreadPool 默认使用 SynchronousQueue 作为工作队列,这意味着它不会存储任务,而是尝试将任务直接交给线程执行。如果任务生成速度超过处理速度,应考虑使用有界队列来避免内存溢出。
  3. 设置线程空闲超时时间
    • CachedThreadPool 中的线程在空闲超过一定时间后会被终止。这个时间默认为60秒。根据实际业务需求调整这个时间,可以减少资源浪费。
  4. 优雅关闭线程池
    • 使用 shutdown() 方法来优雅地关闭 CachedThreadPool,确保所有已提交的任务都能执行完毕。如果需要立即停止,可以使用 shutdownNow(),但这可能会导致正在执行的任务被中断。
  5. 监控线程池状态
    • 监控线程池的活动线程数、任务队列长度等指标,可以帮助及时发现性能瓶颈和异常情况,并进行相应的调优。
  6. 处理任务队列中的异常
    • 在任务执行过程中,应注意处理可能的异常,以防止线程池中的线程异常终止,影响任务的正常执行。
  7. 自定义线程工厂
    • 通过自定义线程工厂,可以为线程设置有意义的名称,这有助于在出现问题时快速定位问题线程。
  8. 合理配置拒绝策略
    • CachedThreadPool 在任务队列满且达到最大线程数时,会使用默认的拒绝策略(AbortPolicy),抛出异常。根据业务需求,可能需要自定义拒绝策略来处理这种情况。

6、CachedThreadPool适应场景

CachedThreadPool 适用于以下几种场景:

  1. 大量短生命周期任务CachedThreadPool 适用于执行大量短生命周期的任务,这些任务的执行时间远小于线程创建销毁的时间开销。由于它可以动态地创建和销毁线程,因此非常适合处理这种类型的任务。
  2. 高度并发的任务: 在高并发任务场景中,CachedThreadPool 可以快速响应任务的增加,通过创建新线程来处理任务,提升系统的并发处理能力。
  3. 临时或突发性高并发请求: 当应用面临临时或突发性的高并发请求时,CachedThreadPool 能够根据需要创建新线程来应对这些请求,而不必担心线程池中的线程数量限制。
  4. 资源受限环境: 在资源受限的环境中,CachedThreadPool 可以避免因为线程数量过多而导致的资源耗尽问题。它通过回收空闲线程来减少资源占用。
  5. 异步处理: 对于需要异步处理的任务,CachedThreadPool 可以提供高效的异步处理能力,尤其是在任务数量不确定或频繁变化的情况下。
  6. 任务执行时间不确定: 如果任务的执行时间不确定,或者有些任务执行时间非常短,而有些任务可能需要较长时间,CachedThreadPool 可以灵活地调整线程数量,以适应不同的任务需求。
  7. 避免频繁的线程创建和销毁: 由于 CachedThreadPool 会在线程空闲超过一定时间后销毁线程,因此它可以避免因为频繁创建和销毁线程而带来的性能开销。