深入理解JVM虚拟机---对象探秘

130 阅读8分钟

序言

本文将介绍在 HotSpot 虚拟机在 Java 堆中对象的分配、布局和访问的全过程,这里的对象指定是 Java 中的普通对象,不包括数组和 Class 对象

1. 对象的创建

当 Java 虚拟机受到一个 new 指令的时候,它首先会去检查这个指令的参数是否能在常量池中定位一个一个类的符号引用,并且检查这个符号引用代表的类是否被加载,如果没有被加载,则 Java 虚拟机会首先去加载该类。

在类加载检查过后,接下来虚拟机将为新生对象分配内存。对象所需要的内存大小在类加载完成以后便可完全确定(如何确定将在下文介绍),为对象分配内存的过程其实就是在 Java 堆中开辟出一块和对象大小相同的内存区域。

假设 Java 堆内存是绝对规整的,所以被使用过的内存都在一边,空闲的内存都在另一边,中间放着一个指针作为分界点的指示器,那所需要分配的内存仅仅就是将指针向空闲空间方法移动一段和对象大小相等的距离,这种分配方式称为指针碰撞。但如果 Java 堆中的内存并不是规整的,已被使用的内存和空闲的内存相互交错在一起,那就没有办法简单的进行指针碰撞了,虚拟机就必须维护一个列表,记录上哪些内存时可用的,在分配的时候从列表中找到一块足够大的空间划分给对象实例,并更新列表上的记录,这种分配方式称为空闲列表。选择哪种分配方式是由 Java 堆是否规整觉得的,而 Java 堆是否规整又由所采用的垃圾收集器是否带有空间压缩整理的能力决定的。因此,当使用 Serial、ParNew 等带有压缩整理过程的收集器时,系统采用的分配算法是指针碰撞,即简单,又高效;当采用的 CMS 这种基于清除算法的垃圾收集器时,理论上就只能采用较为的空闲列表来分配内存。

除如何划分可用空间之外,还有另外一个需要考虑的问题:对象的创建在虚拟机中是非常频繁的行为,即使仅仅修改一个指针所指向的位置,在并发的情况下也不是线程安全的,可能出现正在给对象A分配内存,指针还没来得及修改,对象B又同时使用了原卡的指针来分配内存。解决这个问题有两种可选方案:一种是对分配内存空间的工作进行同步处理—— 实际上虚拟机是采用CAS配上失败重试的方式来保证更新操作的原子性;另外一种是把内存分配的动作按照线程划分在不同的空间之中执行,即每个线程在 Java 堆中预先分配一小块内存,称为本地线程分配缓冲(Thread - Local Allocation Buffer,TLAB),哪个线程要分配内存,就在哪个线程的本地缓冲区分配,只有本地缓冲区用完了,分配新的缓冲区时才需要同步操作。虚拟机是否使用 TLAB,可以通过 -XX:+/UseTLAB 参数来设定。

内存分配完成之后,虚拟机必须将分配的内存空间(不包括对象头)都初始化为零值,如果使用了TLAB,则这部分操作会提前至TLAB分配时顺便进行。

接下来,Java虚拟机还要对对象进行必要的设置,例如这个对象是哪个类的实例、如何才能找到类的元数据信息,对象的哈希码、对象的GC分代年龄等信息。这些信息存放在对象的对象头中。根据虚拟机当前运行状态的不同,如是否启用偏向锁,对象头会有不同的设置方式。关于对象头的详细信息,会在后文介绍。

在上面的工作完成之后,就需要来执行Class文件中的()方法。一般来说(由字节码流中new指令后面是否跟随 invokespecial 指令所决定,Java 编译器会在遇到new指令的地方同时生成这两条字节码指令,但如果直接通过其他方式产生的则不一定如此),new指令之后就会接着执行()方法,按照程序员的意愿对对象进行初始化,这样一个真正可以的对象才算完全被构造出来。

对象的创建流程.drawio.png

2. 对象的内存布局

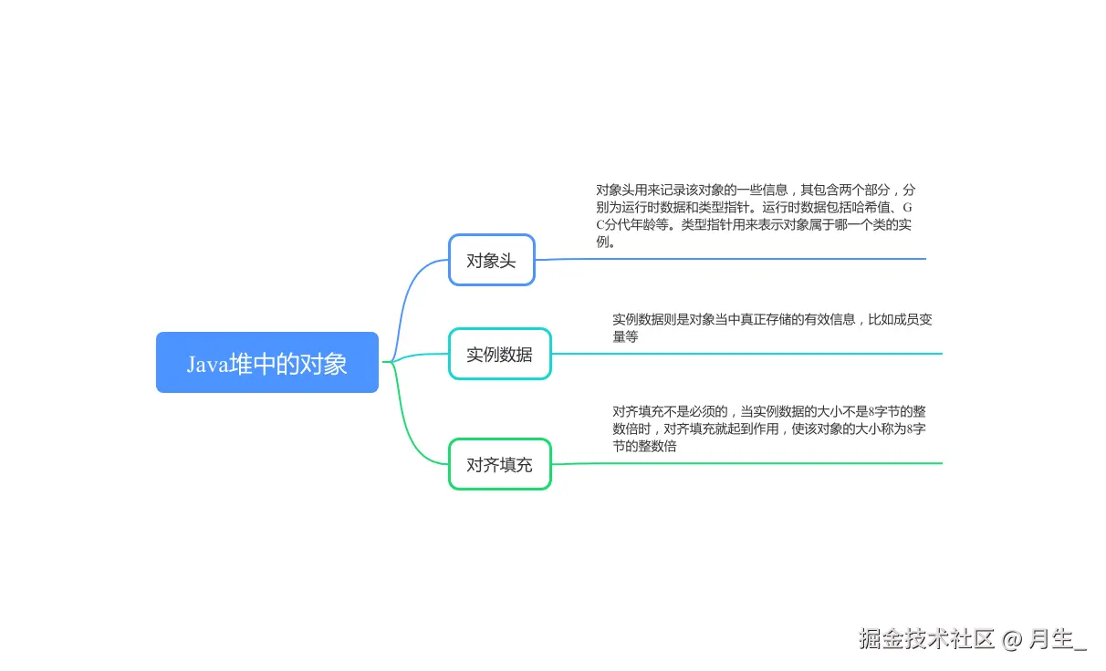
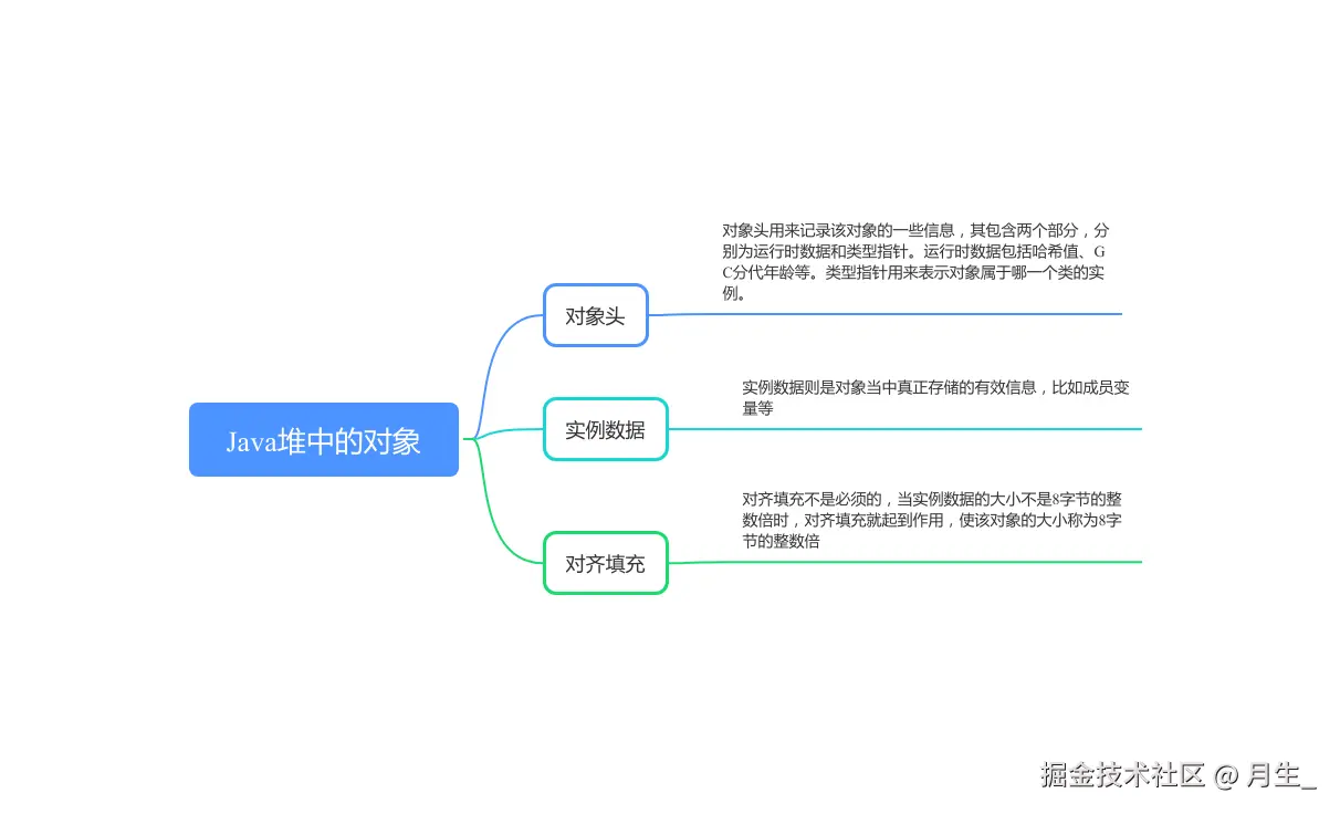
在HotSpot虚拟机中,对象在堆内存中的存储布局可以划分为三个部分:对象头、实例数据和对齐填充。

HotSpot虚拟机对象的对相同部分包括两类信息。第一类是用于存储对象自身的运行时数据,如哈希码、GC分代年龄、锁状态标志、线程持有的锁、偏向线程ID、偏向时间戳等。另外一类是对象的类型指针,即对象指向它的类型元数据的指针,Java 虚拟机通过这个指针来确定该对象是哪个类的实例。并不是所有的虚拟机实现都必须在对象数据上保留类型指针,换句话说,查找对象的元数据信息并不一定要经过对象本身,这点我们在下一节继续讨论。此外,如果对象是一个 Java 数组,那在对象头中还必须有一块用于记录数组长度的数据,因为虚拟机可以通过普通 Java 对象的元数据信息确定 Java 对象的大小,但是如果数组的长度是不确定的,将无法通过元数据中的信息推断出数组的大小。

接下来实例数据部分是对象真正存储的有效信息,即我们在程序代码里面定义的各种类型的字段内容,无论是从父类继承下来的,还是在子类中定义的字段都必须记录起来。这部分的存储顺序会受到虚拟机分配策略参数(-XX:FiledsAllocationStyle参数)和字段在源码中定义的顺序有关。HotSpot 虚拟机默认的分配顺序为 longs/doubles、ints、shorts、chars、bytes/booleans、oops(Ordinary Object Pointers,OOPs)从以上默认的分配策略中可以看到,相同宽度的字段总是被分配到一起存放。在满足这个前提条件的情况下,在父类中定义的变量会出现在子类之前。如果 HotSpot 虚拟机的 +XX:CompactFields参数值为true(默认就为true),那子类之中较窄的变量也允许插入到父类变量的空隙之中,以节省出一点点空间。

对象的第三部分是对其填充,这并不是必然存在的,也没有特别的意义,它仅仅起着占位符的作用,由于HotSpot虚拟机的自动内存管理系统要求对象的起始地址必须是8字节的整数陪,换句话说就是任何对象的大小都必须是8字节的整数倍。对象头部分已经被精心设计为正好是8字节的倍数,因此,如果对象的实例数据没有对齐的话,就需要通过对齐填充来补全。 无标题脑图.png

3. 对象的访问定位

创建对象自然是为了后续使用该对象。我们在Java程序会通过栈上的 reference 数据来操作堆上的具体对象。由于 reference 类型在《Java虚拟机规范》里面只规定了它是一个指向对象的引用,并没有定义这引用应该通过什么方式去定位、访问堆中的对象,所以对象的访问方式也是有虚拟机实现而定的,主流的访问方式主要有使用句柄和直接指针两种:

  • 如果是句柄访问的话,Java 堆中将可能划分出一块内存来作为句柄池,reference中存储的就是对象的句柄地址,而句柄中包含了对象的实例数据和类型数据各自具体的地址信息,其结构如下图所示:

对象访问定位-句柄.drawio.png

  • 如果是直接指针访问的话,Java堆中对象内存布局就必须考虑如何放置访问类型数据的相关信息,refenerce类型中存储的直接就是对象地址,如果访问对象本身的话,就不需要多一次间介访问的开销,其结构如下图所示: 对象访问定位-直接指针.drawio.png

这两种访问方式各有优势:

  • 使用句柄来访问的最大好处就是 reference 中存储的是稳定句柄地址,在对象被移动(发生垃圾回收时是非常普遍的行为)时只会改变句柄池中的实例数据指针,而 reference 本身不需要被修改。
  • 使用直接指针来访问的最大好处就是速度更快,节省了一次指针定位的时间开销,由于对象访问在 Java 中非常频繁,因为这类开销极少成多也是一项极为可观的执行成本

就 HotSpot 虚拟机来说,它主要使用第二种方式进行对象访问。

总结

本文介绍了对象的创建过程、内存布局以及访问的方式,深入介绍对象。如果文章有问题的话,希望大家可以及时告知我,感谢。