AI辅助需求规格描述评审

632 阅读6分钟

1. 背景

软件需求规格说明书(SRS)是软件项目中定义系统需求的关键文档,涵盖了功能、性能、设计限制等需求细节。SRS的质量直接影响到整个项目的成败,确保文档清晰、准确、无歧义是产品成功的基础。然而,由于需求规格描述的复杂性和人工审查过程的主观性,手动评审往往耗时且容易出现疏漏。

为了提升评审效率和精度,越来越多的软件团队开始考虑引入人工智能(AI)技术辅助SRS文档的自动化评审。AI的自然语言处理(NLP)技术能够快速识别文档中的歧义、重复和不一致的表述,从而减少人为误判,并提升文档评审过程的全面性和一致性。

2. 痛点

  • 效率低下:人工评审SRS文档通常需耗费大量时间,而评审过程复杂繁琐,尤其是文档内容庞大时,审阅周期较长。
  • 错误遗漏:需求表述中的歧义、不一致和遗漏内容难以被完全检测出来,尤其是在多轮评审中,容易因重复的内容而出现遗漏。
  • 主观性强:人工评审人员对需求的理解各异,容易造成不同的解读,导致需求不一致的理解,影响后续设计和开发。 特别对于某些领导一句话的需求。
  • 评审反馈周期长:在快速迭代的项目中,手动评审导致反馈周期拉长,影响产品开发的速度和项目的进度。

3. 实践

为了克服这些挑战,以下是使用AI辅助进行SRS评审的实施步骤,以下我们使用项目实践中[需求卡片模板] 为例

提示词

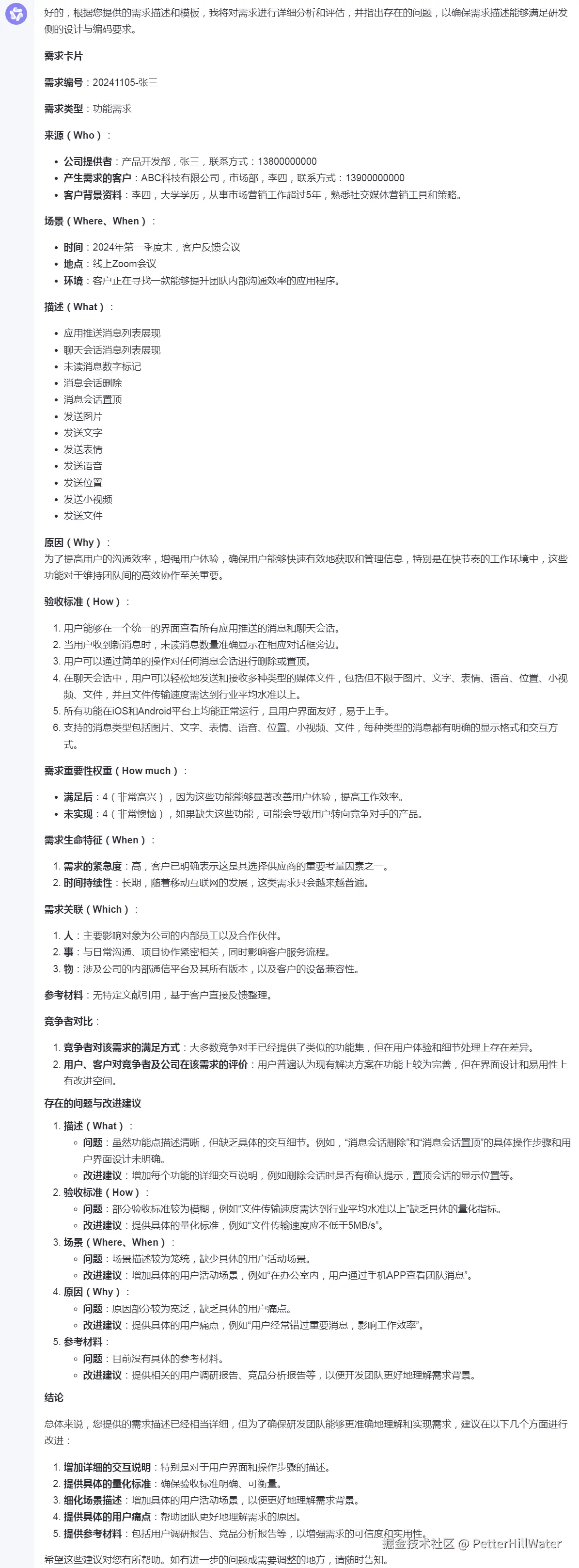
我们已定义的需求描述卡片模板如下,请对我提供的[需求]文字描述,进行详细分析与评估,指出需求描述存在的问题,是否满足研发侧设计与编码。

{需求编号:包含“采集时刻 + 采集者”信息

需求类型:(在进行评审时填写)功能需求、非功能需求……

来源(Who):(方便追根溯源)公司提供者:需求提供者的部门、联系方式产生需求的客户:用户需求的公司、部门、联系方式客户背景资料:受教育程度、岗位经验、其他与本单项需求相关经验

场景(Where、When):产生该需求的用户活动特定的时间、地理、环境

描述(What):用(主语+谓语+宾语)的语法结构,禁止使用修饰语句

原因(Why):(保持怀疑的心,很多时候理由是假想出来的)

验收标准(How):

  1. 用量化的语言
  2. 无法量化寻找标竿

需求重要性权重(How much):
满足后(1一般5非常高兴)
未实现(1略感遗憾
5非常懊恼)

需求生命特征(When):

  1. 需求的紧急度
  2. 时间持续性

需求关联(Which):

  1. 人:需求关联的用户影响人物
  2. 事:需求关联的用户业务与关联需求编号
  3. 物:需求关联的客户系统、设备;需求关联的公司产品及版本
    参考材料:在需求采集活动中的输入材料,仅仅输入援用的条目、章节

竞争者对比:(按照1分差~10分好进行评估)

  1. 竞争者对该需求的满足方式
  2. 用户、客户对竞争者及公司在该需求的评价

说明:需求特征的描述,通常有如下几个维度:重要性(细分为“满足后、未实现”,或者说“基本、扩展、增值”,参见KANO模型)、紧急度、持续时间(生命周期)。实用主义的考虑,可以综合抽象为一个指标:商业价值(或者叫商业优先级)。然后除以开发量就得到了“性价比”,我们先做性价比高的需求。}

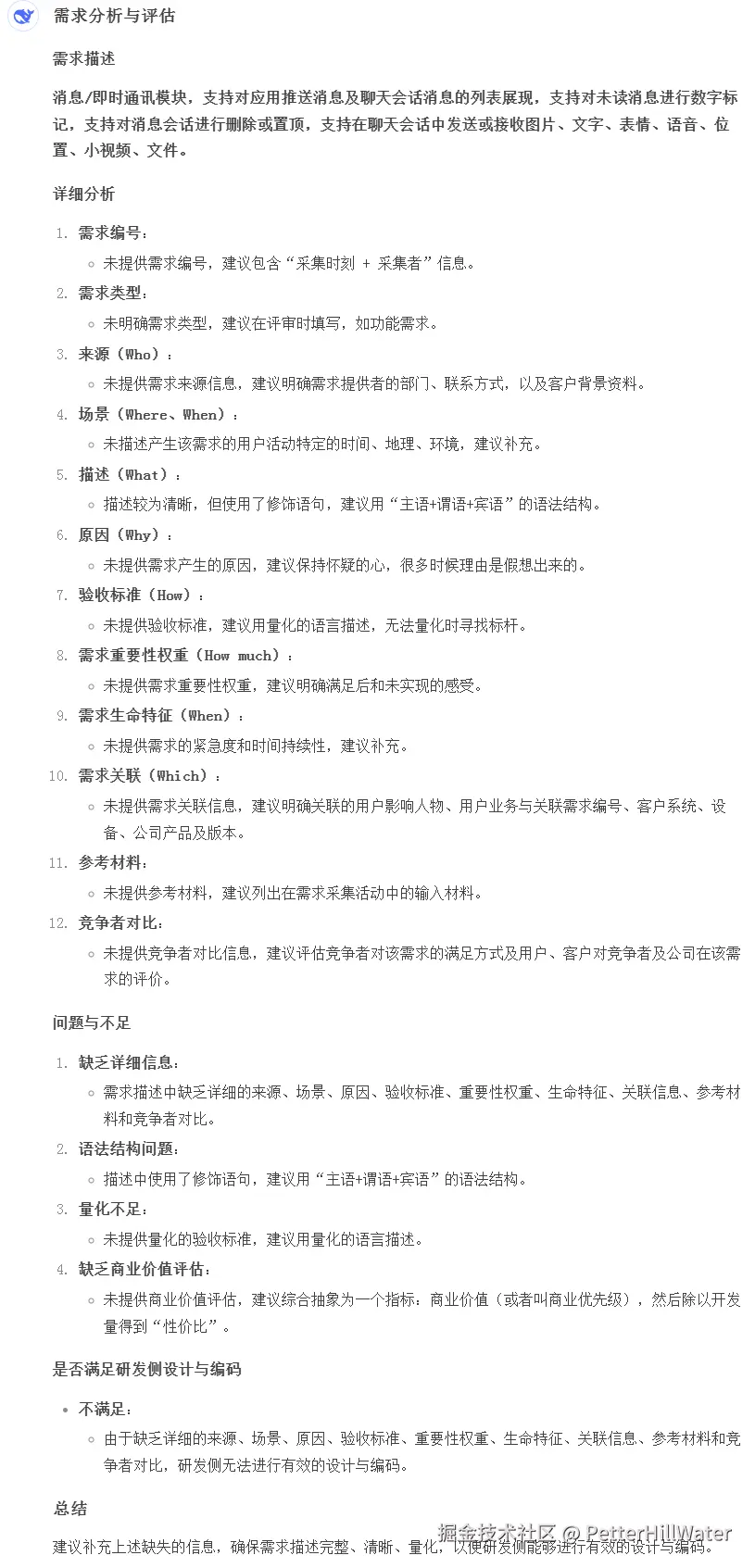
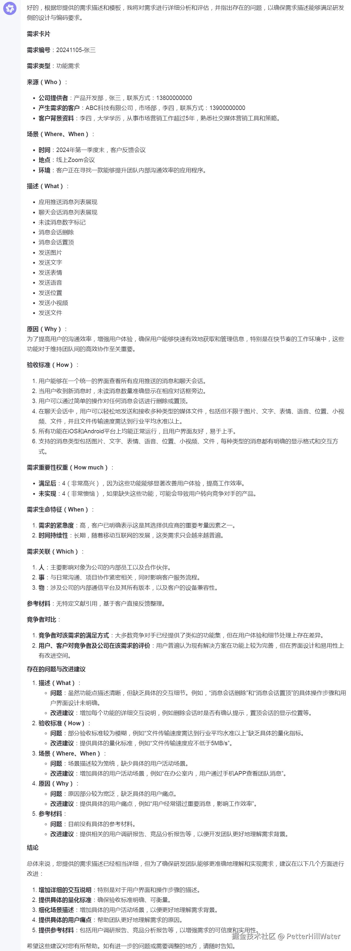
ChatGPT 4o

image

GPT帮助我们指出需求描述存在的不足,还帮助完善需求规则

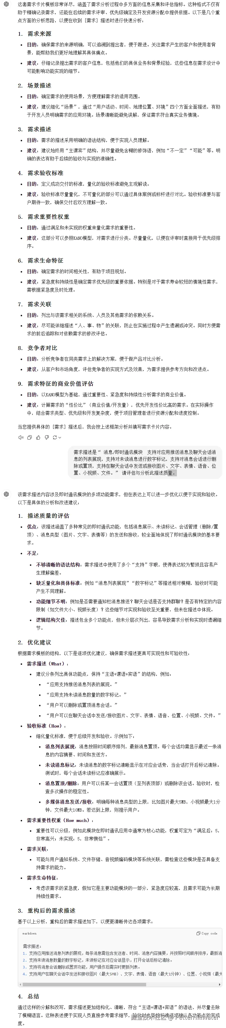
DeepSeek

image

清晰判断出不足

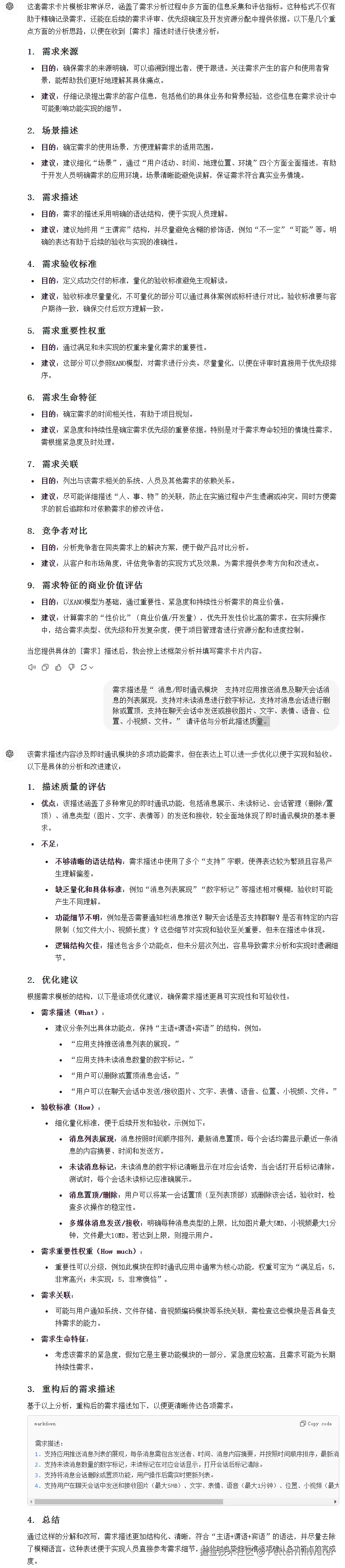
通义千问2.5

image

通义更多是补写与格式化

5.进一步

  • 文本解析和预处理
    通过NLP技术对SRS文档进行文本解析和预处理,包括词性标注、实体识别、句法分析等,以理解文档的语义结构。基于此步骤,AI能够识别出关键需求、系统限制和设计约束。

  • 需求一致性和歧义检测
    利用AI模型检测需求描述中的歧义、不一致和潜在冲突。例如,通过训练模型识别诸如“可能”、“应该”等模糊词汇,并提出相应的替换建议,以提升描述的清晰度和准确性。

  • 需求完整性检查
    通过比对SRS文档内容与标准模板、行业基准,识别出需求中缺失的关键组件,如特定的边界条件、用户角色或异常处理场景,确保需求的全面性。

  • 用例和需求的映射
    AI辅助审查需求与对应用例之间的关系,检测文档中需求和用例的正确映射,以确保每个需求都有相关的实现用例支持,并识别出遗漏的关联需求。

  • 生成改进建议和评审报告
    通过AI生成自动化的改进建议和详细评审报告,包含潜在的改进点、风险提示、歧义描述等。评审人员可结合报告中的内容,进一步优化需求描述,缩短评审时间。

6.总结

  • 提高评审效率:AI自动化评审能够快速筛查大量内容,并实时生成反馈报告,缩短需求文档的评审周期,确保项目进度。
  • 提升文档质量:借助AI的语言识别能力,能够发现需求中的歧义、不一致,减少需求理解上的偏差,提高文档的准确性和完整性。
  • 减少人为失误:通过系统化、标准化的评审,减少了手动评审的疏漏和误判,保证了需求的稳定性和一致性。
  • 降低沟通成本:在AI辅助生成报告的基础上,减少了评审团队的沟通成本,使团队成员对需求的理解更加统一,有助于更好地推进后续开发流程。
  • 加速产品迭代:在快速迭代的开发模式下,AI的引入使得需求评审更加敏捷,帮助团队迅速响应市场需求的变化。

通过AI技术辅助SRS文档的评审,企业可实现更高质量的需求管理,并降低项目的开发风险,为实现高效、准确的软件开发过程提供有力支持。