【字节青训营】深入浅出 Go 语言 GMP 模型 | 豆包MarsCode AI刷题

352 阅读33分钟

Go 语言有强大的并发能力,能够简单的通过 go 关键字创建大量的轻量级协程 Goroutine,帮助程序快速执行各种任务,比Java等其他支持多线程的语言在并发方面更为强大,除了会用它,我们还需要掌握其底层原理,自己花时间把 GMP 调度器的底层源码学习一遍,才能对它有较为深刻的理解和掌握。

在学习 Go 语言的 GMP 调度器之前,原以为 GMP 底层原理较为复杂,要花很多时间和精力才能掌握,亲自下场学习之后,才发现其实并不复杂,只需三个多小时就足够:先花半个多小时,学习下刘丹冰Aceld 的 B 站讲解视频《Golang深入理解GPM模型》,然后花两个小时,结合《Go语言设计和实现》6.5节调度器的内容阅读下相关源码,这样可以较快掌握 GMP 调度器的设计思想。

当然,如果希望理解的更加透彻,还需要仔细钻研几遍源码,并学习其他各种资料,尤其是 Go 开发者的文章,最好能够输出一篇文章,以加深头脑中神经元的连接和对事情本质的理解,本文就是这一学习思路的结果,希望能帮助到感兴趣的同学。

本文的代码基于 Go1.18.1 版本,跟 Go1.14 版本的调度器的主要逻辑相比,依然没有大的变化,目前看到的改动是调度循环的 runtime.findrunnable() 函数,抽取了多个逻辑封装成了新的方法,比如 M 从 其他 P 上偷取 G 的 runtime.stealWork()。

结论

先给出整篇文章的结论和大纲,便于大家获取重点:

  1. 为了解决 Go 早期多线程 M 对应多协程 G 调度器的全局锁、中心化状态带来的锁竞争导致的性能下降等问题,Go 开发者引入了处理器 P 结构,形成了当前经典的 GMP 调度模型;
  2. Go 调度器是指:运行时在用户态提供的多个函数组成的一种机制,目的是高效地调度 G 到 M上去执行
  3. Go 调度器的核心思想是:尽可能复用线程 M,避免频繁的线程创建和销毁;利用多核 并行 能力,限制同时运行(不包含阻塞)的 M 线程数 等于 CPU 的核心数目;
  • Work Stealing 任务窃取机制,M 可以从其他 M 绑定的 P 的运行队列偷取 G 执行;
  • Hand Off 交接机制,为了提高效率,M 阻塞时,会将 M 上 P 的运行队列交给其他 M 执行;
  • 基于协作的抢占机制,为了保证公平性和防止 Goroutine 饥饿问题,Go 程序会保证每个 G 运行 10ms 就让出 M,交给其他 G 去执行,这个 G 运行 10ms 就让出 M 的机制,是由单独的系统监控线程通过 retake() 函数给当前的 G 发送抢占信号实现的,如果所在的 P 没有陷入系统调用且没有满,让出的 G 优先进入本地 P 队列,否则进入全局队列;
  • 基于信号的真抢占机制,Go1.14 引入了基于信号的抢占式调度机制,解决了 GC 垃圾回收和栈扫描时无法被抢占的问题;
  1. 由于数据 局部性,新创建的 G 优先放入本地队列,在本地队列满了时,会将本地队列的一半 G 和新创建的 G 打乱顺序,一起放入全局队列;本地队列如果一直没有满,也不用担心,全局队列的 G 永远会有 1/61 的机会被获取到,调度循环中,优先从本地队列获取 G 执行,不过每隔61次,就会直接从全局队列获取,至于为啥是 61 次,Dmitry 的视频讲解了,就是要一个既不大又不小的数,而且不能跟其他的常见的2的幂次方的数如 64 或 48 重合;
  2. M 优先执行其所绑定的 P 的本地运行队列中的 G,如果本地队列没有 G,则会从全局队列获取,为了提高效率和 负载均衡,会从全局队列获取多个 G,而不是只取一个,个数是自己应该从全局队列中承担的,globrunqsize / nprocs + 1;同样,当全局队列没有时,会从其他 M 的 P 上偷取 G 来运行,偷取的个数通常是其他 P 运行队列的一半;
  3. G 在运行时中的状态可以简化成三种:等待中_Gwaiting、可运行_Grunnable、运行中_Grunning,运行期间大部分情况是在这三种状态间来回切换;
  4. M 的状态可以简化为只有两种:自旋和非自旋;自旋状态,表示 M 绑定了 P 又没有获取 G;非自旋状态,表示正在执行 Go 代码中,或正在进入系统调用,或空闲;
  5. P 结构体中最重要的,是持有一个可运行 G 的长度为 256 的本地环形队列,可以通过 CAS 的方式无锁访问,跟需要加锁访问的全局队列 schedt.runq 相对应;
  6. 调度器的启动逻辑是:初始化 g0 和 m0,并将二者互相绑定, m0 是程序启动后的初始线程,g0 是 m0 线程的系统栈代表的 G 结构体,负责普通 G 在 M 上的调度切换 --> runtime.schedinit():负责M、P 的初始化过程,分别调用runtime.mcommoninit() 初始化 M 的全局队列allm 、调用 runtime.procresize() 初始化全局 P 队列 allp --> runtime.newproc():负责获取空闲的 G 或创建新的 G --> runtime.mstart() 启动调度循环;;
  7. 调度器的循环逻辑是:运行函数 schedule() --> 通过 runtime.globrunqget() 从全局队列、通过 runtime.runqget() 从 P 本地队列、 runtime.findrunnable 从各个地方,获取一个可执行的 G --> 调用 runtime.execute() 执行 G --> 调用 runtime.gogo() 在汇编代码层面上真正执行G --> 调用 runtime.goexit0() 执行 G 的清理工作,重新将 G 加入 P 的空闲队列 --> 调用 runtime.schedule() 进入下一次调度循环。
  1. GMP 调度模型设计思想

  1. 传统多线程的问题

在现代的操作系统中,为了提高并发处理任务的能力,一个 CPU 核上通常会运行多个线程,多个线程的创建、切换使用、销毁开销通常较大:

1)一个内核线程的大小通常达到1M,因为需要分配内存来存放用户栈和内核栈的数据;

2)在一个线程执行系统调用(发生 IO 事件如网络请求或读写文件)不占用 CPU 时,需要及时让出 CPU,交给其他线程执行,这时会发生线程之间的切换;

3)线程在 CPU 上进行切换时,需要保持当前线程的上下文,将待执行的线程的上下文恢复到寄存器中,还需要向操作系统内核申请资源;

在高并发的情况下,大量线程的创建、使用、切换、销毁会占用大量的内存,并浪费较多的 CPU 时间在非工作任务的执行上,导致程序并发处理事务的能力降低。

  1. Go语言早期引入的 GM 模型

为了解决传统内核级的线程的创建、切换、销毁开销较大的问题,Go 语言将线程分为了两种类型:内核级线程 M (Machine),轻量级的用户态的协程 Goroutine,至此,Go 语言调度器的三个核心概念出现了两个:

  • M: Machine的缩写,代表了内核线程 OS Thread,CPU调度的基本单元;
  • G: Goroutine的缩写,用户态、轻量级的协程,一个 G 代表了对一段需要被执行的 Go 语言程序的封装;每个 Goroutine 都有自己独立的栈存放自己程序的运行状态;分配的栈大小 2KB,可以按需扩缩容;

在早期,Go 将传统线程拆分为了 M 和 G 之后,为了充分利用轻量级的 G 的低内存占用、低切换开销的优点,会在当前一个M上绑定多个 G,某个正在运行中的 G 执行完成后,Go 调度器会将该 G 切换走,将其他可以运行的 G 放入 M 上执行,这时一个 Go 程序中只有一个 M 线程:

这个方案的优点是用户态的 G 可以快速切换,不会陷入内核态,缺点是每个 Go 程序都用不了硬件的多核加速能力,并且 G 阻塞会导致跟 G 绑定的 M 阻塞,其他 G 也用不了 M 去执行自己的程序了。

为了解决这些不足,Go 后来快速上线了多线程调度器:

每个Go程序,都有多个 M 线程对应多个 G 协程,该方案有以下缺点:

1)全局锁、中心化状态带来的锁竞争导致的性能下降;

2)M 会频繁交接 G,导致额外开销、性能下降;每个 M 都得能执行任意的 runnable 状态的 G;

3)每个 M 都需要处理内存缓存,导致大量的内存占用并影响数据局部性;

4)系统调用频繁阻塞和解除阻塞正在运行的线程,增加了额外开销;

  1. 当前高效的 GMP 模型

为了解决多线程调度器的问题,Go 开发者 Dmitry Vyokov 在已有 G、M 的基础上,引入了 P 处理器,由此产生了当前 Go 中经典的 GMP 调度模型。

  • P:Processor的缩写,代表一个虚拟的处理器,它维护一个局部的可运行的 G 队列,可以通过 CAS 的方式无锁访问,工作线程 M 优先使用自己的局部运行队列中的 G,只有必要时才会去访问全局运行队列,这大大减少了锁冲突,提高了大量 G 的并发性。每个 G 要想真正运行起来,首先需要被分配一个 P。

如图 1.5 所示,是当前 Go 采用的 GMP 调度模型。可运行的 G 是通过处理器 P 和线程 M 绑定起来的,M 的执行是由操作系统调度器将 M 分配到 CPU 上实现的,Go 运行时调度器负责调度 G 到 M 上执行,主要在用户态运行,跟操作系统调度器在内核态运行相对应。

需要说明的是,Go 调度器也叫 Go 运行时调度器,或 Goroutine 调度器,指的是由运行时在用户态提供的多个函数组成的一种机制,目的是为了高效地调度 G 到 M上去执行。可以跟操作系统的调度器 OS Scheduler 对比来看,后者负责将 M 调度到 CPU 上运行。从操作系统层面来看,运行在用户态的 Go 程序只是一个请求和运行多个线程 M 的普通进程,操作系统不会直接跟上层的 G 打交道。

至于为什么不直接将本地队列放在 M 上、而是要放在 P 上呢? 这是因为当一个线程 M 阻塞(可能执行系统调用或 IO请求)的时候,可以将和它绑定的 P 上的 G 转移到其他线程 M 去执行,如果直接把可运行 G 组成的本地队列绑定到 M,则万一当前 M 阻塞,它拥有的 G 就不能给到其他 M 去执行了。

基于 GMP 模型的 Go 调度器的核心思想是:

  1. 尽可能复用线程 M:避免频繁的线程创建和销毁;
  2. 利用多核 并行 能力:限制同时运行(不包含阻塞)的 M 线程数为 N,N 等于 CPU 的核心数目,这里通过设置 P 处理器的个数为 GOMAXPROCS 来保证,GOMAXPROCS 一般为 CPU 核数,因为 M 和 P 是一一绑定的,没有找到 P 的 M 会放入空闲 M 列表,没有找到 M 的 P 也会放入空闲 P 列表;
  3. Work Stealing 任务窃取机制:M 优先执行其所绑定的 P 的本地队列的 G,如果本地队列为空,可以从全局队列获取 G 运行,也可以从其他 M 偷取 G 来运行;为了提高并发执行的效率,M 可以从其他 M 绑定的 P 的运行队列偷取 G 执行,这种 GMP 调度模型也叫任务窃取调度模型,这里,任务就是指 G;
  4. Hand Off 交接机制:M 阻塞,会将 M 上 P 的运行队列交给其他 M 执行,交接效率要高,才能提高 Go 程序整体的并发度;
  5. 基于协作的抢占机制:每个真正运行的G,如果不被打断,将会一直运行下去,为了保证公平,防止新创建的 G 一直获取不到 M 执行造成饥饿问题,Go 程序会保证每个 G 运行10ms 就要让出 M,交给其他 G 去执行;
  6. 基于信号的真抢占机制:尽管基于协作的抢占机制能够缓解长时间 GC 导致整个程序无法工作和大多数 Goroutine 饥饿问题,但是还是有部分情况下,Go调度器有无法被抢占的情况,例如,for 循环或者垃圾回收长时间占用线程,为了解决这些问题, Go1.14 引入了基于信号的抢占式调度机制,能够解决 GC 垃圾回收和栈扫描时存在的问题。
  1. 多图详解几种常见的调度场景

在进入 GMP 调度模型的数据结构和源码之前,可以先用几张图形象的描述下 GMP 调度机制的一些场景,帮助理解 GMP 调度器为了保证公平性、可扩展性、及提高并发效率,所设计的一些机制和策略。

1)创建 G: 正在 M1 上运行的P,有一个G1,通过go func() 创建 G2 后,由于局部性,G2优先放入P的本地队列;

图2.1 正在M1上运行的G1通过go func() 创建 G2 后,由于局部性,G2优先放入P的本地队列

2)G 运行完成后:M1 上的 G1 运行完成后(调用goexit()函数),M1 上运行的 Goroutine 会切换为 G0,G0 负责调度协程的切换(运行schedule() 函数),从 M1 上 P 的本地运行队列获取 G2 去执行(函数execute());注意:这里 G0 是程序启动时的线程 M(也叫M0)的系统栈表示的 G 结构体,负责 M 上 G 的调度;

3)M 上创建的 G 个数大于本地队列长度时:如果 P 本地队列最多能存 4 个G(实际上是256个),正在 M1 上运行的 G2 要通过go func()创建 6 个G,那么,前 4 个G 放在 P 本地队列中,G2 创建了第 5 个 G(G7)时,P 本地队列中前一半和 G7 一起打乱顺序放入全局队列,P 本地队列剩下的 G 往前移动,G2 创建的第 6 个 G(G8)时,放入 P 本地队列中,因为还有空间;

4)M 的 自旋 状态:创建新的 G 时,运行的 G 会尝试唤醒其他空闲的 M 绑定 P 去执行,如果 G2 唤醒了M2,M2 绑定了一个 P2,会先运行 M2 的 G0,这时 M2 没有从 P2 的本地队列中找到 G,会进入自旋状态(spinning),自旋状态的 M2 会尝试从全局空闲线程队列里面获取 G,放到 P2 本地队列去执行,获取的数量满足公式:n = min(len(globrunqsize)/GOMAXPROCS + 1, len(localrunsize/2)),含义是每个P应该从全局队列承担的 G 数量,为了提高效率,不能太多,要给其他 P 留点;

5)任务窃取机制:自旋状态的 M 会寻找可运行的 G,如果全局队列为空,则会从其他 P 偷取 G 来执行,个数是其他 P 运行队列的一半;

6)G 发生系统调用时:如果 G 发生系统调度进入阻塞,其所在的 M 也会阻塞,因为会进入内核状态等待系统资源,和 M 绑定的 P 会寻找空闲的 M 执行,这是为了提高效率,不能让 P 本地队列的 G 因所在 M 进入阻塞状态而无法执行;需要说明的是,如果是 M 上的 G 进入 Channel 阻塞,则该 M 不会一起进入阻塞,因为 Channel 数据传输涉及内存拷贝,不涉及系统资源等待;

7)G 退出系统调用时:如果刚才进入系统调用的 G2 解除了阻塞,其所在的 M1 会寻找 P 去执行,优先找原来的 P,发现没有找到,则其上的 G2 会进入全局队列,等其他 M 获取执行,M1 进入空闲队列;

  1. GMP的数据结构和各种状态

  1. G 的数据结构和状态

G 的数据结构是:

// src/runtime/runtime2.go
type g struct {
        stack       stack       // 描述了当前 Goroutine 的栈内存范围 [stack.lo, stack.hi)
        stackguard0 uintptr     // 用于调度器抢占式调度
        _panic      *_panic     // 最内侧的 panic 结构体
        _defer      *_defer     // 最内侧的 defer 延迟函数结构体
        m           *m          // 当前 G 占用的线程,可能为空
        sched       gobuf       //  存储 G 的调度相关的数据
        atomicstatus uint32     // G 的状态
        goid         int64      //  G 的 ID
        waitreason   waitReason //当状态status==Gwaiting时等待的原因
        preempt       bool      // 抢占信号
        preemptStop   bool      // 抢占时将状态修改成 `_Gpreempted`
        preemptShrink bool      // 在同步安全点收缩栈
        lockedm        muintptr   //G 被锁定只能在这个 m 上运行
        waiting        *sudog     // 这个 g 当前正在阻塞的 sudog 结构体
        ......
}

G 的主要字段有:

  • stack:描述了当前 Goroutine 的栈内存范围 [stack.lo, stack.hi);
  • stackguard0: 可以用于调度器抢占式调度;preempt,preemptStop、preemptShrink跟抢占相关;
  • defer 和 panic:分别记录这个 G 最内侧的panic和 _defer结构体;
  • m:记录当前 G 占用的线程 M,可能为空;
  • atomicstatus:表示G 的状态;
  • sched:存储 G 的调度相关的数据;
  • goid:表示 G 的 ID,对开发者不可见;

需要展开描述的是sched 字段的 runtime.gobuf 结构体:

type gobuf struct {
        sp   uintptr      // 栈指针
        pc   uintptr      // 程序计数器,记录G要执行的下一条指令位置
        g    guintptr     // 持有 runtime.gobuf 的 G
        ret  uintptr      // 系统调用的返回值
        ......
}

这些字段会在调度器将当前 G 切换离开 M 和调度进入 M 执行程序时用到,栈指针 sp 和程序计数器 pc 用来存放或恢复寄存器中的值,改变程序执行的指令。

结构体 runtime.g 的 atomicstatus 字段存储了当前 G 的状态,G 可能处于以下状态:

const (
        // _Gidle 表示 G 刚刚被分配并且还没有被初始化
        _Gidle = iota // 0
        // _Grunnable 表示 G  没有执行代码,没有栈的所有权,存储在运行队列中
        _Grunnable // 1
        // _Grunning 可以执行代码,拥有栈的所有权,被赋予了内核线程 M 和处理器 P
        _Grunning // 2
        // _Gsyscall 正在执行系统调用,拥有栈的所有权,没有执行用户代码,被赋予了内核线程 M 但是不在运行队列上
        _Gsyscall // 3
        // _Gwaiting 由于运行时而被阻塞,没有执行用户代码并且不在运行队列上,但是可能存在于 Channel 的等待队列上
        _Gwaiting // 4
        // _Gdead 没有被使用,没有执行代码,可能有分配的栈
        _Gdead // 6
        // _Gcopystack 栈正在被拷贝,没有执行代码,不在运行队列上
        _Gcopystack // 8
        // _Gpreempted 由于抢占而被阻塞,没有执行用户代码并且不在运行队列上,等待唤醒
        _Gpreempted // 9
        // _Gscan GC 正在扫描栈空间,没有执行代码,可以与其他状态同时存在
        _Gscan          = 0x1000
        ......
)

其中主要的六种状态是:

  • Gidle:G 被创建但还未完全被初始化;
  • Grunnable:当前 G 为可运行的,正在等待被运行;
  • Grunning:当前 G 正在被运行;
  • Gsyscall:当前 G 正在被系统调用;
  • Gwaiting:当前 G 正在因某个原因而等待;
  • Gdead:当前 G 完成了运行;

图3.1描述了G从创建到结束的生命周期中经历的各种状态变化过程:

虽然 G 在运行时中定义的状态较多且复杂,但是我们可以将这些不同的状态聚合成三种:等待中、可运行、运行中,分别由_Gwaiting、_Grunnable、_Grunning 三种状态表示,运行期间大部分情况是在这三种状态来回切换:

  • 等待中:G 正在等待某些条件满足,例如:系统调用结束等,包括 _Gwaiting、_Gsyscall 几个状态;
  • 可运行:G 已经准备就绪,可以在线程 M 上运行,如果当前程序中有非常多的 G,每个 G 就可能会等待更多的时间,即 _Grunnable;
  • 运行中:G 正在某个线程 M 上运行,即 _Grunning。
  1. M 的数据结构

M 的数据结构是:

// src/runtime/runtime2.go
type m struct {
        g0            *g          // 持有调度栈的 G
        gsignal       *g                // 处理 signal 的 g
        tls           [tlsSlots]uintptr // 线程本地存储
        mstartfn      func()      // M的起始函数,go语句携带的那个函数
        curg          *g          // 在当前线程上运行的 G
        p             puintptr    // 执行 go 代码时持有的 p (如果没有执行则为 nil)
        nextp         puintptr    // 用于暂存与当前 M 有潜在关联的 P
        oldp          puintptr    // 执行系统调用前绑定的 P
        spinning      bool        // 表示当前 M 是否正在寻找 G,在寻找过程中 M 处于自旋状态
        lockedg       guintptr    // 表示与当前 M 锁定的那个 G
        .....
}

M 的字段众多,其中最重要的为下面几个:

  • g0: Go 运行时系统在启动之初创建的,用来调度其他 G 到 M 上;
  • mstartfn:表示M的起始函数,其实就是go 语句携带的那个函数;
  • curg:存放当前正在运行的 G 的指针;
  • p:指向当前与 M 关联的那个 P;
  • nextp:用于暂存于当前 M 有潜在关联的 P;
  • spinning:表示当前 M 是否正在寻找 G,在寻找过程中 M 处于自旋状态;
  • lockedg:表示与当前M锁定的那个 G,运行时系统会把 一个 M 和一个 G 锁定,一旦锁定就只能双方相互作用,不接受第三者;

双方相互作用,不接受第三者;

M 并没有像 G 和 P 一样的状态标记, 但可以认为一个 M 有以下的状态:

  • 自旋中(spinning): M 正在从运行队列获取 G, 这时候 M 会拥有一个 P;
  • 执行go代码中: M 正在执行go代码, 这时候 M 会拥有一个 P;
  • 执行原生代码中: M 正在执行原生代码或者阻塞的syscall, 这时M并不拥有P;
  • 休眠中: M 发现无待运行的 G 时会进入休眠, 并添加到空闲 M 链表中, 这时 M 并不拥有 P。
  1. P 的数据结构

P 的数据结构是:

// src/runtime/runtime2.go
type p struct {
        status      uint32      // p 的状态 pidle/prunning/...
        schedtick   uint32      // 每次执行调度器调度 +1
        syscalltick uint32      // 每次执行系统调用 +1
        m           muintptr    // 关联的 m 
        mcache      *mcache     // 用于 P 所在的线程 M 的内存分配的 mcache
        deferpool    []*_defer  // 本地 P 队列的 defer 结构体池
        // 可运行的 Goroutine 队列,可无锁访问
        runqhead uint32
        runqtail uint32
        runq     [256]guintptr
        // 线程下一个需要执行的 G
        runnext guintptr
        // 空闲的 G 队列,G 状态 status 为 _Gdead,可重新初始化使用
        gFree struct {
                gList
                n int32
        }
        ......
}

最主要的数据结构是 status 表示 P 的不同的状态,而 runqhead、runqtail 和 runq 三个字段表示处理器持有的运行队列,是一个长度为256的环形队列,其中存储着待执行的 G 列表,runnext 中是线程下一个需要执行的 G;gFree 存储 P 本地的状态为_Gdead 的空闲的 G,可重新初始化使用。

P 结构体中的状态 status 字段会是以下五种中的一种:

  • _Pidle:P 没有运行用户代码或者调度器,被空闲队列或者改变其状态的结构持有,运行队列为空;
  • _Prunning:被线程 M 持有,并且正在执行用户代码或者调度器;
  • _Psyscall:没有执行用户代码,当前线程陷入系统调用;
  • _Pgcstop:被线程 M 持有,当前处理器由于垃圾回收被停止;
  • _Pdead:当前 P 已经不被使用;

P 的五种状态之间的转化关系如图 3.2 所示:

  1. schedt 的数据结构

调度器的schedt结构体存储了全局的 G 队列,空闲的 M 列表和 P 列表:

// src/runtime/runtime2.go
type schedt struct {
        lock mutex            // schedt的锁
        midle        muintptr // 空闲的M列表
        nmidle       int32    // 空闲的M列表的数量
        nmidlelocked int32    // 被锁定正在工作的M数
        mnext        int64    // 下一个被创建的 M 的 ID
        maxmcount    int32    // 能拥有的最大数量的 M
        pidle      puintptr   // 空闲的 P 链表
        npidle     uint32     // 空闲 P 数量
        nmspinning uint32     // 处于自旋状态的 M 的数量
        // 全局可执行的 G 列表
        runq     gQueue
        runqsize int32        // 全局可执行 G 列表的大小
        // 全局 _Gdead 状态的空闲 G 列表
        gFree struct {
                lock    mutex
                stack   gList // Gs with stacks
                noStack gList // Gs without stacks
                n       int32
        }
        // sudog结构的集中存储
        sudoglock  mutex
        sudogcache *sudog
        // 有效的 defer 结构池
        deferlock mutex
        deferpool *_defer
        ......
}

除了上面的四个结构体,还有一些全局变量:

// src/runtime/runtime2.go
var (
        allm       *m         // 所有的 M
        gomaxprocs int32      // P 的个数,默认为 ncpu 核数
        ncpu       int32
        ......
        sched      schedt     // schedt 全局结构体
        newprocs   int32

        allpLock mutex       // 全局 P 队列的锁
        allp []*p            // 全局 P 队列,个数为 gomaxprocs
        ......
 }

此外,src/runtime/proc.go 文件有两个全局变量:

// src/runtime/proc.go 
var (
        m0           m       //  进程启动后的初始线程
        g0            g      //  代表着初始线程的stack
        ......
)

到这里,G、M、P、schedt结构体和全局变量都描述完毕,GMP 的全部队列如下表3-1所示:

中文名源码名称作用域简要说明
全局 M 列表runtime.allm运行时系统存放所有 M
全局 P 列表runtime.allp运行时系统存放所有 P
调度器中空闲的 M 列表runtime.schedt.midle调度器存放空闲 M
调度器中空闲的 P 列表runtime.schedt.pidle调度器存放空闲 P
调度器中可运行的 G 队列runtime.schedt.runq调度器存放可运行 G
P 的本地可运行 G 队列runtime.p.runq本地 P存放当前 P 中可运行 G
调度器中的空闲 G 列表runtime.schedt.gfree调度器存放空闲的 G
P 中空闲的 G 列表runtime.p,gfree本地 P存放当前 P 中空闲 G
  1. 调度器的启动

  1. 程序启动流程

Go 程序一启动,Go 的运行时 runtime 自带的调度器 scheduler 就开始启动了。

对于一个最简单的Go程序:

package main

import "fmt"

func main() {
    fmt.Println("hello world")
}

通过 gdb或dlv的方式调试,会发现程序的真正入口不是在 runtime.main,对 AMD64 架构上的 Linux 和 macOS 服务器来说,分别在runtime包的 src/runtime/rt0_linux_amd64.s 和 src/runtime/rt0_darwin_amd64.s:

TEXT _rt0_amd64_linux(SB),NOSPLIT,$-8
        JMP        _rt0_amd64(SB)
TEXT _rt0_amd64_darwin(SB),NOSPLIT,$-8
        JMP        _rt0_amd64(SB)

两者均跳转到了 src/runtime/asm_amd64.s 包的 _rt0_amd64 函数:

TEXT _rt0_amd64(SB),NOSPLIT,$-8
        MOVQ        0(SP), DI        // argc
        LEAQ        8(SP), SI        // argv
        JMP        runtime·rt0_go(SB)

_rt0_amd64 函数调用了 src/runtime/asm_arm64.s 包的 runtime·rt0_go 函数:

TEXT runtime·rt0_go(SB),NOSPLIT|TOPFRAME,$0
        ......
        // 初始化g0
        MOVD        $runtime·g0(SB), g
        ......
        // 初始化 m0
        MOVD        $runtime·m0(SB), R0
// 绑定 g0 和 m0
        MOVD        g, m_g0(R0)
        MOVD        R0, g_m(g)
        ......
        BL        runtime·schedinit(SB)      // 调度器初始化

        // 创建一个新的 goroutine 来启动程序
        MOVD        $runtime·mainPC(SB), R0           // main函数入口        
        .......
        BL        runtime·newproc(SB)        // 负责根据主函数即 main 的入口地址创建可被运行时调度的执行单元goroutine
        .......

        // 开始启动调度器的调度循环
        BL        runtime·mstart(SB)
        ......

DATA        runtime·mainPC+0(SB)/8,$runtime·main<ABIInternal>(SB)    // main函数入口地址
GLOBL        runtime·mainPC(SB),RODATA,$8

Go程序的真正启动函数 runtime·rt0_go 主要做了几件事:

1)初始化 g0 和 m0,并将二者互相绑定, m0 是程序启动后的初始线程,g0 是 m0 的系统栈代表的 G 结构体,负责普通 G 在M 上的调度切换;

2)schedinit:进行各种运行时组件初始化工作,这包括我们的调度器与内存分配器、回收器的初始化;

3)newproc:负责根据主函数即 main 的入口地址创建可被运行时调度的执行单元;

4)mstart:开始启动调度器的调度循环;

阅读 Go 调度器的源码,需要先从整体结构上对其有个把握,Go 程序启动后的调度器主逻辑如图 4.1 所示:

下面分为两部分来分析调度器的原理:调度器的启动和调度循环。

  1. 调度器的启动

调度器启动函数在 src/runtime/proc.go 包的 schedinit() 函数:

// src/runtime/proc.go
// 调度器初始化
func schedinit() {
        ......
        _g_ := getg()   
        ......
        // 设置机器线程数M最大为10000
        sched.maxmcount = 10000
        ......
        // 栈、内存分配器相关初始化
        stackinit()          // 初始化栈
        mallocinit()         // 初始化内存分配器
        ......
        // 初始化当前系统线程 M0
        mcommoninit(_g_.m, -1)
        ......
        // GC初始化
        gcinit()
        ......
        // 设置P的值为GOMAXPROCS个数
        procs := ncpu
        if n, ok := atoi32(gogetenv("GOMAXPROCS")); ok && n > 0 {
                procs = n
        }
        // 调用procresize调整 P 列表
        if procresize(procs) != nil {
                throw("unknown runnable goroutine during bootstrap")
        }
        ......
}

schedinit() 函数会设置 M 最大数量为10000,实际中不会达到;会分别调用stackinit() 、mallocinit() 、mcommoninit() 、gcinit() 等执行 goroutine栈初始化、进行内存分配器初始化、进行系统线程M0的初始化、进行GC垃圾回收器的初始化;接着,将 P 个数设置为 GOMAXPROCS 的值,即程序能够同时运行的最大处理器数,最后会调用 runtime.procresize()函数初始化 P 列表。

chedinit() 函数负责M、P、G 的初始化过程。M/P/G 彼此的初始化顺序遵循:mcommoninit、procresize、newproc,他们分别负责初始化 M 资源池(allm)、P 资源池(allp)、G 的运行现场(g.sched)以及调度队列(p.runq)。

mcommoninit() 函数主要负责对 M0 进行一个初步的初始化,并将其添加到 schedt 全局结构体中,这里访问 schedt 会加锁:

// src/runtime/proc.go
func mcommoninit(mp *m, id int64) {
        ......
        lock(&sched.lock)

        if id >= 0 {
                mp.id = id
        } else { // mReserveID() 会返回 sched.mnext 给当前 m,并对 sched.mnext++,记录新增加的这个 M 到 schedt 全局结构体
                mp.id = mReserveID()
        }

        ......

        // 添加到 allm 中
        mp.alllink = allm

        // 等价于 allm = mp
        atomicstorep(unsafe.Pointer(&allm), unsafe.Pointer(mp))
        unlock(&sched.lock)
        ......
}

runtime.procresize()函数的逻辑是:

// src/runtime/proc.go
func procresize(nprocs int32) *p {
                }
        }

        
        mcache0 = nil

        // 调用 runtime.p.destroy 释放从未使用的 P
        for i := nprocs; i < old; i++ {
                p := allp[i]
                p.destroy()
                // 不能释放 p 本身,因为他可能在 m 进入系统调用时被引用
        }

        // 裁剪 allp,保证allp长度与期望处理器数量相等
        if int32(len(allp)) != nprocs {
                lock(&allpLock)
                allp = allp[:nprocs]
                idlepMask = idlepMask[:maskWords]
                timerpMask = timerpMask[:maskWords]
                unlock(&allpLock)
        }

        var runnablePs *p
        // 将除 allp[0] 之外的处理器 P 全部设置成 _Pidle 并加入到全局的空闲队列中
        for i := nprocs - 1; i >= 0; i-- {
                p := allp[i]
                if _g_.m.p.ptr() == p {    // 跳过当前 P
                        continue
                }
                p.status = _Pidle          // 设置 P 的状态为空闲状态
                if runqempty(p) {
                        pidleput(p)        // 放入到全局结构体 schedt 的空闲 P 列表中
                } else {
                        p.m.set(mget())    // 如果有本地任务,则为其绑定一个 M
                        p.link.set(runnablePs)
                        runnablePs = p
                }
        }
        stealOrder.reset(uint32(nprocs))
        var int32p *int32 = &gomaxprocs 
        atomic.Store((*uint32)(unsafe.Pointer(int32p)), uint32(nprocs))
        return runnablePs      // 返回所有包含本地任务的 P 链表
}     // 返回所有包含本地任务的 P 链表}

runtime.procresize() 函数 的执行过程如下:

1)如果全局变量 allp 切片中的 P 数量少于期望数量,会对切片进行扩容;

2)使用 new 创建新的 P 结构体并调用 runtime.p.init 初始化刚刚扩容的 P;

3)通过指针将线程 m0 和处理器 allp[0] 绑定到一起;

4)调用 runtime.p.destroy 释放不再使用的 P 结构;

5)通过切片截断改变全局变量 allp 的长度,保证它与期望 P 数量相等;

6)将除 allp[0] 之外的处理器 P 全部设置成 _Pidle 并加入到全局 schedt 的空闲 P 队列中;

runtime.procresize() 函数的逻辑如图 4.3 所示:

runtime.procresize() 函数调用 runtime.p.init 初始化新创建的 P:

// src/runtime/proc.go
// 初始化 P
func (pp *p) init(id int32) {
        pp.id = id             // p 的 id 就是它在 allp 中的索引
        pp.status = _Pgcstop   // 新创建的 p 处于 _Pgcstop 状态
        ......
        // 为 P 分配 cache 对象,涉及对象分配
        if pp.mcache == nil {
                if id == 0 {
                        if mcache0 == nil {
                                throw("missing mcache?")
                        }
                        pp.mcache = mcache0
                } else {
                        pp.mcache = allocmcache()
                }
        }
        ......
}

需要说明的是,mcache内存结构原来是在 M 上的,自从引入了 P 之后,就将该结构体移到了P上,这样,就不用每个 M 维护自己的内存分配 mcache,由于 P 在有 M 可以执行时才会移动到其他 M 上去,空闲的 M 无须分配内存,这种灵活性使整体线程的内存分配大大减少。

  1. 怎样创建 G ?

我们再回到 4.1 节对程序启动函数 runtime·rt0_go,有个动作是通过 runtime.newproc 函数创建 G,runtime.newproc 入参是 funcval 结构体函数,代表 go 关键字后面调用的函数:

// src/runtime/proc.go
// 创建G,并放入 P 的运行队列
func newproc(fn *funcval) {
        gp := getg()
        pc := getcallerpc()    // 获取调用方 PC 寄存器值,即调用方程序要执行的下一个指令地址
        // 用 g0 系统栈创建 Goroutine 对象
        // 传递的参数包括 fn 函数入口地址, gp(g0),调用方 pc
        systemstack(func() {
                newg := newproc1(fn, gp, pc)  // 调用 newproc1 获取 Goroutine 结构

                _p_ := getg().m.p.ptr()       // 获取当前 G 的 P 
                runqput(_p_, newg, true)      // 将新的 G 放入 P 的本地运行队列

                if mainStarted {              // M 启动时唤醒新的 P 执行 G
                        wakep()
                }
        })
}

runtime.newproce函数主要是调用 runtime.newproc1 获取新的 Goroutine 结构,将新的 G 放入P的运行队列,M 启动时唤醒新的 P 执行 G。

runtime.newproce函数的逻辑如图4.4所示:

runtime.newproce1() 函数的逻辑是:

// src/runtime/proc.go
// 创建一个运行fn函数的goroutine
        acquirem() // 加锁,禁止这时 G 的 M 被抢占,因为它可以在一个局部变量中保存 P

        _p_ := _g_.m.p.ptr()         // 获取 P
        newg := gfget(_p_)           // 从 P 的空闲列表获取一个空闲的 G
        if newg == nil {             // 找不到则创建
                newg = malg(_StackMin)     // 创建一个栈大小为 2K 的 G
                casgstatus(newg, _Gidle, _Gdead)     // CAS 改变 G 的状态为_Gdead
                allgadd(newg) // 将 _Gdead 状态的 g 添加到 allg,这样 GC 不会扫描未初始化的栈
        }
        ......
        // 计算运行空间大小,对齐
        totalSize := uintptr(4*goarch.PtrSize + sys.MinFrameSize) 
        totalSize = alignUp(totalSize, sys.StackAlign)
        sp := newg.stack.hi - totalSize       // 确定 SP 和参数入栈位置
        spArg := sp
        ......
        // 清理、创建并初始化 G 的运行现场
        memclrNoHeapPointers(unsafe.Pointer(&newg.sched), unsafe.Sizeof(newg.sched))
        newg.sched.sp = sp
        newg.stktopsp = sp
// 保存goexit的地址到sched.pc
        newg.sched.pc = abi.FuncPCABI0(goexit) + sys.PCQuantum // +PCQuantum so that previous instruction is in same function
        newg.sched.g = guintptr(unsafe.Pointer(newg))
        gostartcallfn(&newg.sched, fn)
        // 初始化 G 的基本状态
        newg.gopc = callerpc
        newg.ancestors = saveAncestors(callergp)
        newg.startpc = fn.fn
        ......
        // 将 G 的状态设置为_Grunnable
        casgstatus(newg, _Gdead, _Grunnable)
        ......
        // 生成唯一的goid
        newg.goid = int64(_p_.goidcache)
        _p_.goidcache++
        ......
        // 释放对 M 加的锁
        releasem(_g_.m)

        return newg
}

runtime.newproc1() 函数主要执行三个动作:

1)获取或者创建新的 Goroutine 结构体,会先从处理器的 gFree 列表中查找空闲的 Goroutine,如果不存在空闲的 Goroutine,会通过 runtime.malg 创建一个栈大小足够的新结构体,新创建的 G 的状态为_Gdead;

2)将传入的参数 callergp,callerpc,fn更新到 G 的栈上,初始化 G 的相关参数;

3)将 G 状态设置为 _Grunnable 状态,返回;

runtime.newproc1() 函数的逻辑如图 4.5 所示:

runtime.newproc1() 函数主要调用 runtime.gfget() 函数 获取 G:

// src/runtime/proc.go
func gfget(_p_ *p) *g {
        if _p_.gFree.empty() && (!sched.gFree.stack.empty() || !sched.gFree.noStack.empty()) {
                lock(&sched.gFree.lock)
                // 从 sched 的 gFree 列表中移动 32 个 G 到 P 的 gFree 中
                for _p_.gFree.n < 32 {
                        gp := sched.gFree.stack.pop()
                        if gp == nil {
                                gp = sched.gFree.noStack.pop()
                                if gp == nil {
                                        break
                                }
                        }
                        sched.gFree.n--
                        _p_.gFree.push(gp)
                        _p_.gFree.n++
                }
                unlock(&sched.gFree.lock)
                goto retry
        }
        // 如果此时 P 的空闲列表还是为空,返回nil,说明无空闲的G
        gp := _p_.gFree.pop()
        if gp == nil {
                return nil
        }
        _p_.gFree.n--
        // 设置 G 的栈空间
        if gp.stack.lo == 0 {
                systemstack(func() {
                        gp.stack = stackalloc(_FixedStack)
                })
                gp.stackguard0 = gp.stack.lo + _StackGuard
        } else {
                .....
        }
        return gp   // 从 P 的空闲列表获取 G 返回
}

runtime.gfget() 函数的主要逻辑是:当 P 的空闲列表 gFree 为空时,从 sched 持有的全局空闲列表 gFree 中移动最多 32个 G 到当前的 P 的空闲列表上;然后从 P 的 gFree 列表头返回一个 G;如果还是没有,则返回空,说明获取不到空闲的 G。

在 runtime.newproc1() 函数中,如果不存在空闲的 G,会通过 runtime.malg() 创建一个栈大小足够的新结构体:

// src/runtime/proc.go
// 创建一个新的 g 结构体 
func malg(stacksize int32) *g {
        newg := new(g)
        if stacksize >= 0 {     // 如果申请的堆栈大小大于 0,会通过 runtime.stackalloc 分配 2KB 的栈空间
                stacksize = round2(_StackSystem + stacksize)
                systemstack(func() {
                        newg.stack = stackalloc(uint32(stacksize))
                })
                newg.stackguard0 = newg.stack.lo + _StackGuard
                newg.stackguard1 = ^uintptr(0)
                *(*uintptr)(unsafe.Pointer(newg.stack.lo)) = 0
        }
        return newg
}

回到 runtime.newproce函数,在获取到 G 后,会调用 runtime.runqput() 函数将 G 放入 P 本地队列,或全局队列:

// src/runtime/proc.go
// 将 G 放入 P 的运行队列中
func runqput(_p_ *p, gp *g, next bool) {
        // 保持一定的随机性,不将当前 G 设置为 P 的下一个执行的任务
        if randomizeScheduler && next && fastrandn(2) == 0 {
                next = false
        }

        if next {
        retryNext:
               // 将 G 放入到 P 的 runnext 变量中,作为下一个 P 执行的任务
                oldnext := _p_.runnext
                if !_p_.runnext.cas(oldnext, guintptr(unsafe.Pointer(gp))) {
                        goto retryNext
                }
                if oldnext == 0 {
                        return
                }
                // 获取原来的 runnext 存储的 G,放入 P 本地运行队列,或全局队列
                gp = oldnext.ptr()
        }

retry:
        h := atomic.LoadAcq(&_p_.runqhead) // 获取 P 环形队列的头和尾部指针
        t := _p_.runqtail
        // P 本地环形队列没有满,将 G 放入本地环形队列
        if t-h < uint32(len(_p_.runq)) {
                _p_.runq[t%uint32(len(_p_.runq))].set(gp)
                atomic.StoreRel(&_p_.runqtail, t+1) 
                return
        }
        // P 本地环形队列已满,将 G 放入全局队列
        if runqputslow(_p_, gp, h, t) {
                return
        }
        // 本地队列和全局队列没有满,则不会走到这里,否则循环尝试放入
        goto retry
}

runtime.runqput() 函数的主要处理逻辑是:

1)保留一定的随机性,设置 next 为 false,即不将当前 G 设置为 P 的下一个执行的 G;

2)当 next 为 true 时,将 G 设置到 P 的 runnext 作为 P 下一个执行的任务;

3)当 next 为 false 并且本地运行队列还有剩余空间时,将 Goroutine 加入处理器持有的本地运行队列;

4)当处理器的本地运行队列已经没有剩余空间时,就会把本地队列中的一部分 G 和待加入的 G 通过 runtime.runqputslow 添加到调度器持有的全局运行队列上;

runtime.runqput() 函数的逻辑如图 4.6 所示:

runtime.runqputslow() 函数的逻辑如下:

// 将 G 和 P 本地队列的一部分放入全局队列
func runqputslow(_p_ *p, gp *g, h, t uint32) bool {
        var batch [len(_p_.runq)/2 + 1]*g   // 初始化一个本地队列长度一半 + 1 的 G 列表 batch

        // 首先,从 P 本地队列中获取一部分 G 放入初始化的列表 batch
        n := t - h
        n = n / 2
        if n != uint32(len(_p_.runq)/2) {
                throw("runqputslow: queue is not full")
        }
        for i := uint32(0); i < n; i++ { // 将 P 本地环形队列的前一半 G 放入batch
                batch[i] = _p_.runq[(h+i)%uint32(len(_p_.runq))].ptr()
        }
        if !atomic.CasRel(&_p_.runqhead, h, h+n) { // cas-release, commits consume
                return false
        }
        batch[n] = gp    // 将传入的 G 放入列表 batch 的尾部

        if randomizeScheduler {     // 打乱 batch 列表中G的顺序
                for i := uint32(1); i <= n; i++ {
                        j := fastrandn(i + 1)
                        batch[i], batch[j] = batch[j], batch[i]
                }
        }

        // 将 batch列表的 G 串成一个链表.
        for i := uint32(0); i < n; i++ {
                batch[i].schedlink.set(batch[i+1])
        }
        var q gQueue     // 将 batch 列表设置成 gQueue 队列
        q.head.set(batch[0])
        q.tail.set(batch[n])

        // 现在把 gQueue 队列放入全局队列
        lock(&sched.lock)
        globrunqputbatch(&q, int32(n+1))
        unlock(&sched.lock)
        return true
}

runtime.runqputslow() 函数会把 P 本地环形队列的前一半 G 获取出来,跟传入的 G 组成一个列表,打乱顺序,再放入全局队列。

综上所述,用下图表示调度器启动流程:

  1. 调度循环

我们再回到5.1节的程序启动流程,runtime·rt0_go 函数在调用 runtime.schedinit() 初始化好了调度器、调用 runtime.newproc()创建了main函数的 G 后,会调用runtime.mstart() 函数启动 M 去执行G。

TEXT runtime·mstart(SB),NOSPLIT|TOPFRAME,$0
        CALL        runtime·mstart0(SB)
        RET // not reached

runtime.mstart() 是用汇编写的,会直接调用 runtime.mstart0() 函数:

// src/runtime/proc.go
func mstart0() {
        _g_ := getg()
        ......
        // 初始化 g0 的参数
        _g_.stackguard0 = _g_.stack.lo + _StackGuard
        _g_.stackguard1 = _g_.stackguard0
        mstart1()

        ......
        mexit(osStack)
}

runtime.mstart0() 函数主要调用 runtime.mstart1():

// src/runtime/proc.go
func mstart1() {
        _g_ := getg()

        if _g_ != _g_.m.g0 {
                throw("bad runtime·mstart")
        }

        // 记录当前栈帧,便于其他调用复用,当进入 schedule 之后,再也不会回到 mstart1
        _g_.sched.g = guintptr(unsafe.Pointer(_g_))
        _g_.sched.pc = getcallerpc()
        _g_.sched.sp = getcallersp()

        asminit()
        minit()

        // 设置信号 handler;在 minit 之后,因为 minit 可以准备处理信号的的线程
        if _g_.m == &m0 {
                mstartm0()
        }
        // 执行启动函数
        if fn := _g_.m.mstartfn; fn != nil {
                fn()
        }
        // 如果当前 m 并非 m0,则要求绑定 p
        if _g_.m != &m0 {
                acquirep(_g_.m.nextp.ptr())
                _g_.m.nextp = 0
        }
        // 准备好后,开始调度循环,永不返回
        schedule()
}

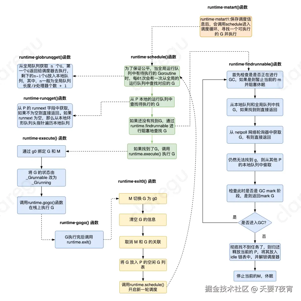
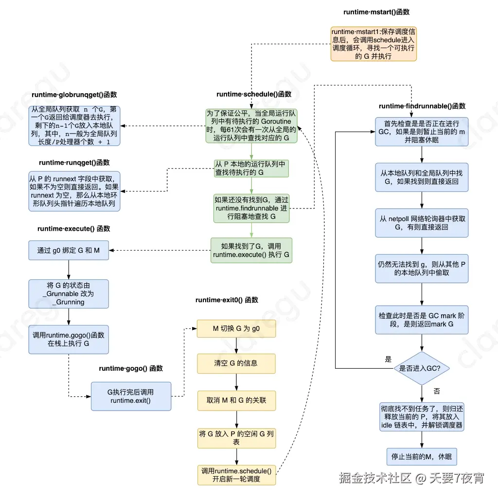
runtime.mstart1() 保存调度信息后,会调用 runtime.schedule() 进入调度循环,寻找一个可执行的 G 并执行。

循环调度主逻辑如图5.1所示:

runtime.schedule() 函数的逻辑是:

// src/runtime/proc.go
func schedule() {

        if sched.gcwaiting != 0 {    // 如果需要 GC,不再进行调度
                gcstopm()
                goto top
        }
        if pp.runSafePointFn != 0 {  // 不等于0,说明在安全点
                runSafePointFn()
        }

        // 如果 G 所在的 M 在自旋,说明其P运行队列为空,如果不为空,则应该甩出错误
        if _g_.m.spinning && (pp.runnext != 0 || pp.runqhead != pp.runqtail) {
                throw("schedule: spinning with local work")
        }
        // 运行 P 上准备就绪的 Timer
        checkTimers(pp, 0)

        var gp *g
        var inheritTime bool
        ......
        if gp == nil {    // 说明不在 GC
                // 每调度 61 次,就检查一次全局队列,保证公平性;否则两个 Goroutine 可以通过互换,一直占领本地的 runqueue
                if _g_.m.p.ptr().schedtick%61 == 0 && sched.runqsize > 0 {
                        lock(&sched.lock)
                        gp = globrunqget(_g_.m.p.ptr(), 1)     // 从全局队列中偷 g
                        unlock(&sched.lock)
                }
        }
        if gp == nil {
                // 从 P 的本地队列获取 G
                gp, inheritTime = runqget(_g_.m.p.ptr())
        }
        if gp == nil {
                gp, inheritTime = findrunnable() // 阻塞式查找可用 G
        }

        // M 这时候一定是获取到了G
        // 如果 M 是自旋状态,重置其状态到非自旋
        if _g_.m.spinning {
                resetspinning()
        }
        .......
        // 执行 G
        execute(gp, inheritTime)
}

runtime.schedule() 函数会从下面几个地方查找待执行的 Goroutine:

1)为了保证公平,当全局运行队列中有待执行的 G 时,通过 schedtick 对 61 取模,表示每 61 次会有一次从全局的运行队列中查找对应的 G,这样可以避免两个 G 在 P 本地队列互换一直占有本地队列;

2)调用 runtime.runqget() 函数从 P 本地的运行队列中获取待执行的 G;

3)如果前两种方法都没有找到 G,会通过 runtime.findrunnable() 进行阻塞地查找 G;

runtime.schedule 函数从全局队列获取 G 的函数是 runtime.globrunqget() 函数:

// 从全局队列获取 G
func globrunqget(_p_ *p, max int32) *g {
        assertLockHeld(&sched.lock)
        // 如果全局队列没有 G,则直接返回
        if sched.runqsize == 0 {
                return nil
        }
        // 计算n,表示从全局队列放入本地队列的 G 的个数
        n := sched.runqsize/gomaxprocs + 1
        if n > sched.runqsize {
                n = sched.runqsize
        }
        // n 不能超过取的要获取的max个数 
        if max > 0 && n > max {
                n = max
        }
        // 计算能不能用本地队列的一般放下 n 个 G,如果放不下,则 n 设为本地队列的一半
        if n > int32(len(_p_.runq))/2 {
                n = int32(len(_p_.runq)) / 2
        }

        sched.runqsize -= n
        // 拿到全局队列的队头作为返回的 G
        gp := sched.runq.pop()   
        n--   // n计数减 1
        // 继续取剩下的 n-1个全局队列 G 放入本地队列
        for ; n > 0; n-- {
                gp1 := sched.runq.pop()
                runqput(_p_, gp1, false)
        }
        return gp
}

runtime.globrunqget() 函数会从全局队列获取 n 个 G,第一个 G 返回给调度器去执行,剩下的 n-1 个 G 放入本地队列,其中,n一般为全局队列长度 / P处理器个数 + 1,含义是平均每个 P 应该从全局队列中承担的 G 数量,且不能超过 P 本地长度的一半。

runtime.schedule() 函数调用 runtime.runqget() 函数从 P 本地的运行队列中获取待执行的 G:

// 从 P 本地队列中获取 G
func runqget(_p_ *p) (gp *g, inheritTime bool) {
        // 如果 P 有一个 runnext,则它就是下一个要执行的 G.
        next := _p_.runnext
        // 如果 runnext 不为空,而 CAS 失败, 则它又可能被其他 P 偷取了,
        // 因为其他 P 可以竞争机会到设置 runnext 为 0, 当前 P 只能设置该字段为非0
        if next != 0 && _p_.runnext.cas(next, 0) {
                return next.ptr(), true
        }

        for {
                h := atomic.LoadAcq(&_p_.runqhead) //从本地环形队列头遍历
                t := _p_.runqtail
                if t == h {    // 头尾指针相等,表示本地队列为空
                        return nil, false
                }
                // 获取头部指针指向的 G
                gp := _p_.runq[h%uint32(len(_p_.runq))].ptr()
                if atomic.CasRel(&_p_.runqhead, h, h+1) { 
                        return gp, false
                }
        }
}

本地队列的获取会先从 P 的 runnext 字段中获取,如果不为空则直接返回。如果 runnext 为空,那么从本地环形队列头指针遍历本地队列,取到了则返回。

阻塞式获取 G 的 runtime.findrunnable() 函数的整个逻辑看起来比较繁琐,其实无非是按这个顺序获取 G: local -> global -> netpoll -> steal -> local -> global -> netpoll:

// 找到一个可运行的 G 去执行
// 会从其他 P 的运行队列偷取,从本地会全局队列获取,或从网络轮询器获取
func findrunnable() (gp *g, inheritTime bool) {
        _g_ := getg()

top:
        _p_ := _g_.m.p.ptr()
        if sched.gcwaiting != 0 {     // 如果在 gc,则休眠当前 m,直到复始后回到 top
                gcstopm()
                goto top
        }
        if _p_.runSafePointFn != 0 {  // 不等于0,说明在安全点
                runSafePointFn()
        }

        now, pollUntil, _ := checkTimers(_p_, 0)
        

        // 取本地队列 local runq,如果已经拿到,立刻返回
        if gp, inheritTime := runqget(_p_); gp != nil {
                return gp, inheritTime
        }

        // 全局队列 global runq,如果已经拿到,立刻返回
        if sched.runqsize != 0 {
                lock(&sched.lock)
                gp := globrunqget(_p_, 0)
                unlock(&sched.lock)
                if gp != nil {
                        return gp, false
                }
        }
        
        // 从 netpoll 网络轮询器中尝试获取 G,优先级比从其他 P 偷取 G 要高
        if netpollinited() && atomic.Load(&netpollWaiters) > 0 && atomic.Load64(&sched.lastpoll) != 0 {
                if list := netpoll(0); !list.empty() { // non-blocking
                        gp := list.pop()
                        injectglist(&list)
                        casgstatus(gp, _Gwaiting, _Grunnable)
                        if trace.enabled {
                                traceGoUnpark(gp, 0)
                        }
                        return gp, false
                }
        }

        // 自旋 M: 从其他 P 中窃取任务 G
        
        // 限制自旋 M 数量到忙碌P数量的一半. 避免一半P数量、并行机制很慢时的CPU消耗
        procs := uint32(gomaxprocs)
        if _g_.m.spinning || 2*atomic.Load(&sched.nmspinning) < procs-atomic.Load(&sched.npidle) {
                if !_g_.m.spinning {
                        _g_.m.spinning = true
                        atomic.Xadd(&sched.nmspinning, 1)
                }
                // 从其他 P 或 timer 中偷取G
                gp, inheritTime, tnow, w, newWork := stealWork(now)
                now = tnow
                if gp != nil {
                        // Successfully stole.
                        return gp, inheritTime
                }
                if newWork {
                        // 可能有新的 timer 或 GC,重新开始
                        goto top
                }
                if w != 0 && (pollUntil == 0 || w < pollUntil) {
                        // Earlier timer to wait for.
                        pollUntil = w
                }
        }
        
        // 没有任何 work 可做。
        // 如果我们在 GC mark 阶段,则可以安全的扫描并标记对象为黑色
        // 然后便有 work 可做,运行 idle-time 标记而非直接放弃当前的 P。
        if gcBlackenEnabled != 0 && gcMarkWorkAvailable(_p_) {
                node := (*gcBgMarkWorkerNode)(gcBgMarkWorkerPool.pop())
                if node != nil {
                        _p_.gcMarkWorkerMode = gcMarkWorkerIdleMode
                        gp := node.gp.ptr()
                        casgstatus(gp, _Gwaiting, _Grunnable)
                        if trace.enabled {
                                traceGoUnpark(gp, 0)
                        }
                        return gp, false
                }
        }
        .... 省略
        // 放弃当前的 P 之前,对 allp 做一个快照
        allpSnapshot := allp
        idlepMaskSnapshot := idlepMask
        timerpMaskSnapshot := timerpMask

        // 准备归还 p,对调度器加锁
        lock(&sched.lock)
        // 进入了 gc,回到顶部并停止 m
        if sched.gcwaiting != 0 || _p_.runSafePointFn != 0 {
                unlock(&sched.lock)
                goto top
        }
        // 全局队列中又发现了任务
        if sched.runqsize != 0 {
                gp := globrunqget(_p_, 0)     // 赶紧偷掉返回
                unlock(&sched.lock)
                return gp, false
        }
        if releasep() != _p_ {         // 归还当前的 p
                throw("findrunnable: wrong p")
        }
        pidleput(_p_)       // 将 p 放入 idle 链表
        unlock(&sched.lock)      // 完成归还,解锁
        
        // 这里要非常小心: 线程从自旋到非自旋状态的转换,可能与新 Goroutine 的提交同时发生
        wasSpinning := _g_.m.spinning
        if _g_.m.spinning {
                _g_.m.spinning = false    // M 即将睡眠,状态不再是 spinning
                if int32(atomic.Xadd(&sched.nmspinning, -1)) < 0 {
                        throw("findrunnable: negative nmspinning")
                }

                // 再次检查所有的 runqueue
                _p_ = checkRunqsNoP(allpSnapshot, idlepMaskSnapshot)
                if _p_ != nil {
                        acquirep(_p_)
                        _g_.m.spinning = true
                        atomic.Xadd(&sched.nmspinning, 1)
                        goto top
                }

                // 再次检查 idle-priority GC work,和上面重新找 runqueue 的逻辑类似
                _p_, gp = checkIdleGCNoP()
                if _p_ != nil {
                        acquirep(_p_)
                        _g_.m.spinning = true
                        atomic.Xadd(&sched.nmspinning, 1)

                        // Run the idle worker.
                        _p_.gcMarkWorkerMode = gcMarkWorkerIdleMode
                        casgstatus(gp, _Gwaiting, _Grunnable)
                        if trace.enabled {
                                traceGoUnpark(gp, 0)
                        }
                        return gp, false
                }

                // 最后, 检查 timer creation
                pollUntil = checkTimersNoP(allpSnapshot, timerpMaskSnapshot, pollUntil)
        }
        
        // 再次检查 netpoll 网络轮询器,和上面重新找 runqueue 的逻辑类似
        if netpollinited() && (atomic.Load(&netpollWaiters) > 0 || pollUntil != 0) && atomic.Xchg64(&sched.lastpoll, 0) != 0 {
                ......
                lock(&sched.lock)
                _p_ = pidleget()
                unlock(&sched.lock)
                if _p_ == nil {
                        injectglist(&list)
                } else {
                        acquirep(_p_)
                        if !list.empty() {
                                gp := list.pop()
                                injectglist(&list)
                                casgstatus(gp, _Gwaiting, _Grunnable)
                                if trace.enabled {
                                        traceGoUnpark(gp, 0)
                                }
                                return gp, false
                        }
                        if wasSpinning {
                                _g_.m.spinning = true
                                atomic.Xadd(&sched.nmspinning, 1)
                        }
                        goto top
                }
        } else if pollUntil != 0 && netpollinited() {
                pollerPollUntil := int64(atomic.Load64(&sched.pollUntil))
                if pollerPollUntil == 0 || pollerPollUntil > pollUntil {
                        netpollBreak()
                }
        }
        stopm()     // 真的什么都没找到,暂止当前的 m
        goto top
}

1)首先检查是是否正在进行 GC,如果是则休眠当前的 M ;

2)尝试从本地队列中取 G,如果取到,则直接返回,否则继续从全局队列中找 G,如果找到则直接返回;

3)检查 netpoll 网络轮询器中是否有 G,如果有,则直接返回;

4)如果此时仍然无法找到 G,则从其他 P 的本地队列中偷取;从其他 P 本地队列偷取的工作会执行四轮,如果找到 G,则直接返回;

5)所有的可能性都尝试过了,在准备休眠 M 之前,还要进行额外的检查;

6)首先检查此时是否是 GC mark 阶段,如果是,则直接返回 mark 阶段的 G;

7)如果仍然没有,则对当前的 P 进行快照,准备对调度器进行加锁;

8)当调度器被锁住后,仍然还需再次检查这段时间里是否有进入 GC,如果已经进入了 GC,则回到第一步,阻塞 M 并休眠;

9)如果又在全局队列中发现了 G,则直接返回;

10)当调度器被锁住后,我们彻底找不到任务了,则归还释放当前的 P,将其放入 idle 链表中,并解锁调度器;

11)当 M、P 已经解绑后,我们需要将 M 的状态切换出自旋状态,并减少 nmspinning;

12)此时仍然需要重新检查所有的队列,如果我们又在全局队列中发现了 g,则直接返回;

13)还需要再检查是否存在 poll 网络的 G,如果有,则直接返回;

14)什么也没找到,休眠当前的 M。

runtime.findrunnable 函数的逻辑如图 5.2 所示:

如果调度循环函数 runtime.schedule() 从通过 runtime.globrunqget() 从全局队列,通过 runtime.runqget() 从 P 本地队列,以及 runtime.findrunnable 从各个地方,获取到了一个可执行的 G, 则会调用 runtime.execute() 函数去执行它,它会通过 runtime.gogo() 将 G 调度到当前线程上开始真正执行,之后 runtime.gogo() 会调用 runtime.goexit(),并依次进入runtime.goexit1(),和 runtime.goexit0(),最后在 runtime.goexit0() 函数的结尾会再次调用 runtime.schedule() ,进入下一次调度循环。

  1. 总结

总结的内容已经放在了开头的结论中了。

最近听到一句话:任何领域的顶尖高手,都是在花费大量时间和身心投入后,达到了用灵魂触碰到更高维度的真实存在的境界,而不是在用头脑在思考和工作,因此作出来的产品都极具美感、实用性和创造性,就好像偷取了上帝的创意一样。

在 Go 调度器的底层原理的学习中,不仅需要亲自花时间去分析源码的细节,更加要大量阅读 Go 开发者的文章,需要用心体会机制设计背后的原因。

  1. 参考资料

Go语言设计与实现6.5节调度器 draveness.me/golang/docs…

Go语言原本6.3节MPG模型与并发调度单元 golang.design/under-the-h…

Go调度器系列(3)图解调度原理 lessisbetter.site/2019/04/04/…

Golang的协程调度器原理及GMP设计思想 www.yuque.com/aceld/golan…

详解Go语言调度循环源码实现 www.luozhiyun.com/archives/44…

golang源码分析之协程调度器底层实现( G、M、P) blog.csdn.net/qq_25870633…

「译」Scheduling In Go Part I - OS Scheduler blog.lever.wang/golang/os_s…

「译」Scheduling In Go Part II - Go Scheduler blog.lever.wang/golang/go_s…

深入 golang -- GMP调度 zhuanlan.zhihu.com/p/502740833

深度解密 Go 语言之 scheduler qcrao.com/post/dive-i…