持续低迷的大环境下,写给技术人几句掏心窝的话

338 阅读13分钟

@[TOC]

一、写在前面

在这个变化莫测的时代,工作这事儿变得挺不容易的。以前,大家总觉得找份工作稳稳当当就行,但现在呢,好像周围都是裁员、倒闭的消息,找工作变得像翻山越岭一样难。

咱们以前常听说的那些大公司,有的突然就消失在咱们的生活里了,留下的是一堆人的迷茫和不安。每当听到哪个公司要裁员,心里都忍不住咯噔一下,想着这世道到底是怎么了?

但话说回来,逆境里头往往藏着转机。咱们得学会适应这变化,不能老是待在老一套里不出来。现在啊,得学着多掌握几门手艺,多学点新东西,让自己变得更强,这样才能在风浪中站稳脚跟。

这篇文章,我就想跟大伙儿聊聊这些事儿,说说咱们在工作中的那些事儿,又是怎么在挑战里找到机会的。希望咱们都能从中找到点力量,一起加油,往前走!

每个人都有自己的职业观、价值观,本文旨在为积极向上艰苦奋斗的朋友们指明一条道路。 现在不乏“躺平”的朋友,各有各的生活态度。 正所谓“努力了也不一定会成功,不努力但真的很轻松”、“吃得苦中苦,方能更吃苦”。 我们努力奋斗,虽然不一定会带来好结果,但是人生来过一场,努力过也算是给自己一个交代。

姑且将本文称为一篇“鸡汤文”吧!

二、职业发展:兴趣是关键点

常言道,兴趣是推动我们前行的最强动力,这话放在职场上再贴切不过了。想象一下,如果你的工作正好是你热爱的,那每天上班就像是去探险,不仅进步飞快,过程还轻松愉快,成就感满满,幸福感自然也随之而来。特别是对于工程师这样的专业人士,兴趣更是成就事业的加速器,让工作不仅仅是谋生的手段,更成为实现自我价值的舞台。

如果你正站在职业十字路口,感到迷茫或厌倦,那正是停下来反思的好时机。问问自己,是真的对现在的工作失去了兴趣,还是可以通过调整心态或寻找新挑战来重燃热情?很多时候,我们之所以感到无力,是因为想得太多,而行动得太少。记住,精力是有限的,与其让它被焦虑和迷茫消耗,不如投入到学习和实践中去,用行动来拓宽你的职业视野,激发新的兴趣点。

总之,把兴趣变成职业,或是让职业充满兴趣,都是让职业生涯更加精彩的关键。不论你是初出茅庐还是久经沙场,都不妨试试这些方法,让兴趣成为你职业道路上最亮的灯塔。

难以培养自己的职业兴趣,很多情形下是想得太多、实干与学习太少而导致的。你想啊,人每天都有要消耗的精力,如果不用来学习与实干,那就只能花到焦虑、迷茫上去了呀。

三、关于职业规划

说到“职业规划”,很多人都觉得得提前设计好一条明确的路。但实际上,咱们的职业发展更像是那种在液体里乱窜的小微粒,也就是布朗运动,它并不是严格按照某个计划走的,而是靠咱们一次次的选择和尝试慢慢成型的。我呢,更提倡大家按照职场的内在规律来发展自己,而不是单纯依赖规划。

职场的规律,就像是那些被无数人验证过、好用的方法,它们从实践中来,又能帮我们在新的实践中少走弯路。这些规律集合了前人的智慧和经验,我们可以站在巨人的肩膀上,继续探索和完善它们,还能把它们传递给后来的人,让好的经验一代代传下去。

现在咱们处在一个变化特别快、不确定因素很多的“乌卡时代”,这时候,与其费尽心思去预测未来、制定精确到点的计划,不如把握住那些大致正确、模糊但有指导意义的职场规律。因为有时候,太过追求精确反而会让咱们陷入细节,忽略了更重要的东西,还白白浪费了时间和精力。

不管外面的世界怎么变,只要咱们能顺着职场的规律走,大方向上就错不了,职业道路自然就能越走越宽广。而这一切的背后,其实是我们自己在不断学习、不断成长。所以,说到底,职业规划不是画个蓝图那么简单,它更多的是要我们学会在变化中找到不变的东西,然后不断适应、不断前进。职业可持续发展的背后,是人的持续成长。

四、做事认真,提升效率

很多小伙伴相信开发一些程序,或者对公司产生了不满,写下的代码甚至都会觉得“能跑就行”。

其实,程序员也应该有自己的职业道德,那就是: 第一条是,将事做到不会出错。 第二条是,将事做到可以非常方便地交接给他人。

其实很多人做不到以上两点,而通常陷入了我做的越来越差,领导越来越不赏识我的恶性循环。

要在自己的岗位上精益求精,不断追求更高的工作效率和质量。想象一下,如果你能在同样的时间里完成更多、更好的工作,那是不是就意味着你有了更多的时间去享受生活、去充电学习呢调整心态,提升效率,可以帮你实现了工作与生活的双赢。

我们不再盲目地跟风学这学那,而是根据工作中遇到的实际问题,有针对性地设定学习目标。这样一来,学的每一样东西都能直接应用到工作中,解决了“学而无用”的尴尬,也让我们的学习动力更加持久

总的来说,我们要在工作中不断追求卓越,用高效的工作质量赢得更多自由时间;同时,我们也应该更加理性地学习,确保所学即所用,让学习与工作形成良性循环。只有这样,我们才能在激烈的职场竞争中立于不败之地,实现个人价值与社会贡献的双重提升。

五、不要怕事,多经历总是好的

在追求职业发展的路上,我们不仅要关注自己做了多少事,更要关注这些事儿的多样性、它们的质量、给我们带来的挑战有多大,以及我们是怎么有效利用时间的。简单来说,就是让我们的工作和生活更加“充实”和“有料”。

同样的时间,经历的事件和活动越多样,我们就像是在给自己的职业成长加速,能在同样的时间里学到更多、体验更深,从而更快地成长。这意味着,我们不能满足于每天重复同样的工作,而是要勇于跳出舒适区,主动去寻找那些能让自己学习新东西、面对新挑战的机会。

我们要有一个新的视角来评估自己的学习和成长,不再只是看数量,更要看质量和密度;其次,我们需要知道主动出击的重要性,告诉我们职业发展不是等来的,而是靠自己去争取和创造的;最后,我们不要局限于一种职业道路,要敢于尝试和探索不同的方向,让自己的职业生涯更加丰富多彩

六、走技术还是走管理

相信很多工作了多年的小伙伴,都对技术有一定的迷茫,觉得“技术干不了一辈子”,开始焦虑继续学技术还是逐步转管理。

其实,技术管理是技术的延伸而非换道,一个管理者要管理好技术团队,他的技术底子一定要好,要有良好的技术敏感度才行。

在这里插入图片描述 在这里插入图片描述 职场生命周期告诉我们,每个时期应聚焦发展什么,同时对各时期的挑战有心理准备。 在黄金期的主要精力应是专业技能的发展,不应分心思考是否要走技术管理路线。也就是说,刚毕业的年轻人,一定要多学技术,提升自己的技术水平,而不是刚毕业就开始焦虑“青春饭”这件事。应放在夯实专业技能的发展上,不应分心思考是否要走技术管理路线,通过专业技能的精深去旁通管理。

从技术走到管理,是需要有契机的,到达了一定的年限,水到渠成的就会做到技术管理的层面。

七、关于跳槽

前几年确实靠着跳槽,可以实现薪资的猛增,但是现在卷学历、卷技术……甚至都不一定会有面试机会。

所以,如果能苟住就建议苟住,公司各种情况还可以就先待着,调整心态,积极向上。

沉下心来好好沉淀,现在过于折腾效果也不会太好。把以前的想法、思路、知识点梳理清楚,沉下心来慢慢积累。大环境一定会好起来的,只是我们得为那时的到来多做些准备。

八、认识个人与团队的关系,并且学会自我管理

每个人都应该学习一些管理方面的知识,一个团队要管理好,一定要强化个体的自我管理能力,否则你所在的团队一定是低效的,且技术管理者必然是整个团队的最大瓶颈。

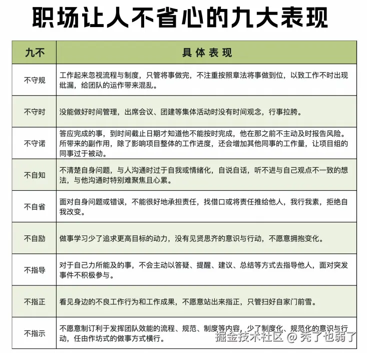
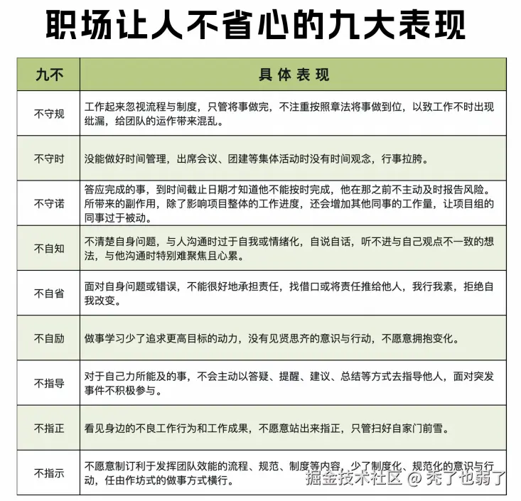
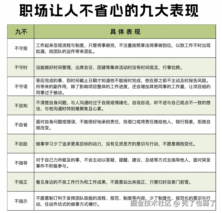
在这里插入图片描述 律己:谨记守好本分,是自己要做好的事,就不能因我做不好,而给他人带去麻烦或困扰。要保证自己守规、守时、守诺。发生突发问题及时沟通。让他人省心其实是为了让自己省心。 团队中的个人都让别人省心,那么这个团队的整体素养就很高了。

在这里插入图片描述

九、做好知识归档、写好文档

自己积累的任何知识点、技能点,或者是遇到问题解决问题的过程,都可以以文档的形式记录下来。

知识不是一蹴而就的,而是慢慢积累的。尤其是软件开发,学习压力大工作节奏快。

一边实践一边学习,一边记录一边形成自己的知识体系。

十、避免焦虑:新人+人工智能

目前软件开发的“老人们”,最担心的莫过于两件事:源源不断的新人与异军突起的人工智能。

新人往往比老员工有着更高的学习能力,更多的精力。同样的人工智能也逐步取代了一些简单的编码工作。

但是,年轻的工程师进入职场有一个成长过程,由于他们的概念能力不如我们,所以没有办法应对复杂任务,需要我们这些 有经验的人,运用自己的概念能力,将复杂任务分解成小的任务,再将小任务分派并指导他们完成。 我们与年轻工程师的关系不是竞争而是共赢。换句话说,我们的立场应是用好他们精力旺盛、学习能力强的特点,一起干出更大的成绩,借事修人,共同成长。

人工智能目前没有办法取代具有良好软件设计能力的程序员。因为它没有人类所特有的工作、生活经历,很难锻炼出解决现实问题的概念能力和洞察力,只能解决软件开发活动中的次要任务,即一定程度地解决编码问题。换句话说,边边角角的编码工作人工智能是可以胜任的。 学会用好人工智能这个助手,而不是将它当作是自己的竞争者。

这就意味着,职场老人们,确实是需要有一定的危机意识,但是同时需要培养自己的更高层更抽象的软件设计能力,这些工作经验和工作积累是职场新人和人工智能无法取代的。年龄焦虑的背后是对成长慢的焦虑,这就意味着需要不断地突破自己,成长自己。

十一、是否应该勇于承担责任

员工与领导之间最大的区别就是,是否愿意去承担责任。 其实承担责任这个话题,很直接的会跟自己的付出与收获挂钩。

当我们不愿意承担责任的时候,通常就是以下几种情况: 1、怕失败。担心承担责任后无法达成预期的结果,害怕失败会带来的负面评价、批评或其他后果,从而选择避免承担责任来减少这种风险。 2、不自信。个体可能因为过去的经验或自我评价过低,认为自己无法胜任更大的责任。逃避压力。责任往往伴随着压力。个体认为通过避免短期承担责任,可以长期减少工作压力和生活压力,从而选择逃避,以保持当前的舒适状态。 3、激励缺失。如果个体认为承担更多的责任无法带来相应的认可、奖励或个人价值的提升,就会失去动力,不愿意主动承担额外的责任。 4、责权不匹配。个体可能被要求承担过多的责任,而没有足够的权力来做决定或引发变化,这种情况下,个体会感到挫败和不公,从而不愿承担责任。

所以,很多事情都是权衡各方利弊而做出的选择,无关个人对错与发展,自己掌握一个度就好。

参考资料

极客时间:《工程师个人发展指南》

【重磅推荐!免费简单内网穿透神器!支持linux+windows】

推荐内网穿透神器【cpolar】www.cpolar.com/ 点击【免费注册】之后,输入自己的个人信息就可以注册一个账号啦! 本地web项目如何使用外网访问?教你轻松使用cpolar在windows搭建内网穿透 linux虚拟机部署的web项目如何使用外网访问?教你轻松使用cpolar在centos搭建内网穿透 linux虚拟机部署的MySQL如何使用外网访问?教你轻松使用cpolar在centos搭建内网穿透

找工作难?来【万码优才】!专为程序员准备的招聘盛宴

#小程序://万码优才/t8mdtmZFcnqqzPu

大家找工作也可以试一下【万码优才】这个小程序,挺好用的,多一个选择多一份择业机会~

我看了一下,岗位挺多的,只需要完善简历找到想要的岗位,进行投递即可!

9b251618e5797366d2acf29221648af.png