chatgpt 提示词合集:让ChatGPT效率翻倍的18个实用提示

268 阅读5分钟

1. 用80/20原则提升学习效率

中文:我想了解【插入主题】。请帮我找出这个主题中最关键的20%,从而帮助我掌握其中的80%的内容。

Prompt: "I want to learn about [insert topic]. Identify and share the most important 20% of learnings from this topic that will help me understand 80% of it."

2. 校对和润色写作

中文:校对我上面的写作内容【粘贴你的内容】。请修正语法和拼写错误,并提出提高写作清晰度的建议。

Prompt: "Proofread my writing above. Fix grammar and spelling mistakes. And make suggestions that will improve the clarity of my writing."

3. 制定学习计划

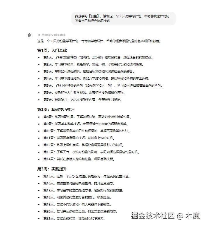
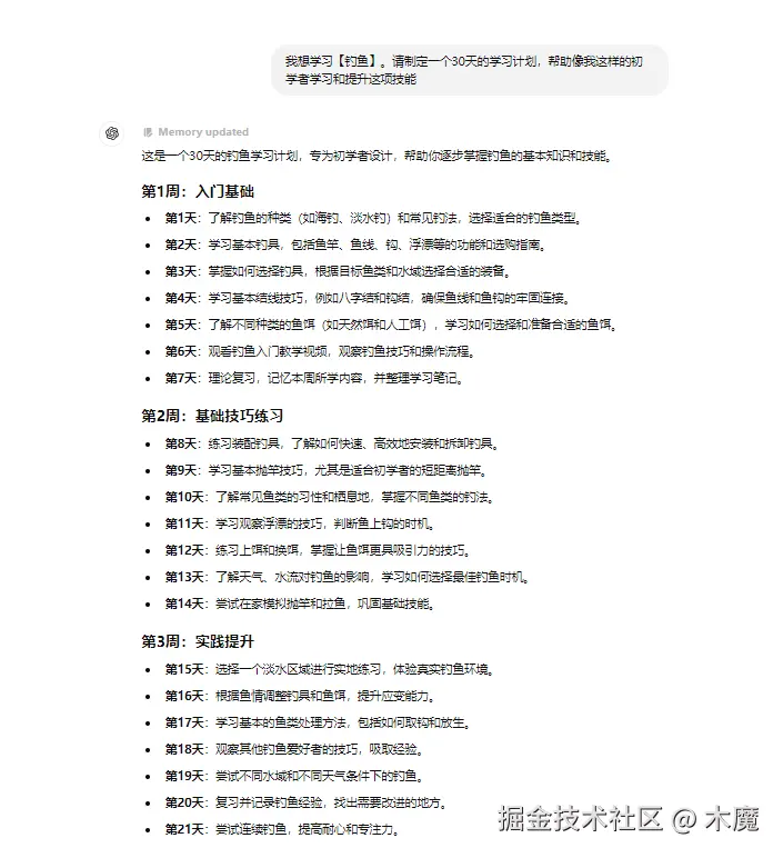
中文:我想学习【插入想要的技能】。请制定一个30天的学习计划,帮助像我这样的初学者学习和提升这项技能。

Prompt: "I want to learn [insert desired skill]. Create a 30-day learning plan that will help a beginner like me learn and improve this skill."

4. 助力快速创建深入报告

中文:我正在准备一份关于【插入主题】的报告。请帮我进行深入研究并编写一份逐步指南,帮助读者理解如何达到【插入期望效果】。

Prompt: "I am creating a report about [insert topic]. Research and create an in-depth report with a step-by-step guide that will help readers understand how to [insert outcome]."

5. 新手指南:高效使用ChatGPT

中文:创建一个使用ChatGPT的初学者指南。内容应包括如何设计提示、使用角色扮演等示例,总字数不超过500字。

Prompt: "Create a beginner's guide to using ChatGPT. Topics should include prompts, priming, and personas. Include examples. The guide should be no longer than 500 words."

6. 简化复杂概念的解释

中文:用简单易懂的语言解释【插入主题】,让任何初学者都能理解。

Prompt: "Explain [insert topic] in simple and easy terms that any beginner can understand."

7. 面试准备助手

中文:我正在面试【插入职位】。你能提供一份可能的问题清单,并为每个问题简要提供答案吗?

Prompt: "I am interviewing for [enter position]. Can you give me a comprehensive list of questions interviewers will ask me during this interview, along with brief answers to each question?"

8. 模仿写作风格

中文:分析以下文字的写作风格,并用相似的风格写一篇关于【插入主题】的200字文章。【插入文字】

Prompt: "Analyze the writing style from the text below and write a 200-word guide on [insert topic]."

9. 快速获取图书精华

中文:总结【插入作者】的《插入书名》,并列出书中最重要的学习点和见解。

Prompt: "Summarize the book [insert book] by the author [insert author] and give me a list of the most important learnings and insights."

10. 用故事和隐喻辅助记忆

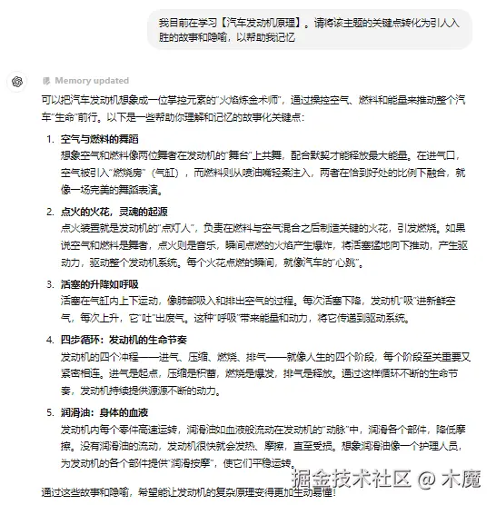
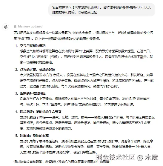
中文:我目前在学习【插入主题】。请将该主题的关键点转化为引人入胜的故事和隐喻,以帮助我记忆。

Prompt: "I am currently learning about [insert topic]. Convert the key lessons from this topic into engaging stories and metaphors to aid my memorization."

11. 问题解决步骤

中文:针对【插入问题】,提供详细的解决步骤并说明每一步如何执行。

Prompt: "Give me a step-by-step solution to the problem above with clear instructions on how to execute each step."

12. 决策分析

中文:我正在考虑【插入决定】。请帮我列出这个决定的利弊,以便帮助我做出决定。

Prompt: "I am trying to decide if I should [insert decision]. Give me a list of pros and cons that will help me decide why I should or shouldn't make this decision."

13. 头脑风暴

中文:我想要【插入目标或任务】。请为【插入目标或任务】生成【插入期望结果】。

Prompt: "I want to [insert task or goal]. Generate a list of ideas for [insert task or target] with the expected results."

14. 长文档总结

中文:请总结以下文字,并提供一个包含关键见解和最重要信息的要点列表。【插入文字】

Prompt: "Summarize the text below and give me a list of bullet points with key insights and the most important facts."

15. 简单化内容重写

中文:请将以下文字重写为适合初学者理解的版本。【插入文字】

Prompt: "Rewrite the text below and make it easy for a beginner to understand."

16. 帮助起标题

中文:我正在写一篇关于【插入主题】的文章。请帮我想出一个吸引人的标题,并给我5个建议。

Prompt: "I'm writing a blog post about [insert topic]. I can't come up with a catchy title. Give me a list of 5 suggestions for the blog title for this piece."

17. 内容优化

中文:请优化以下内容,使其更具说服力和可读性。【插入内容】

Prompt: "Optimize the following content to make it more persuasive and readable."

18. 创建简明提纲

中文:帮我为【插入主题】创建一个简明的内容提纲,适合10分钟的演讲使用。

Prompt: "Create a concise outline for a 10-minute talk on [insert topic]."

通过这些强大的Prompt模板,可以大大提高使用ChatGPT的效率和效果,无论是学习、工作还是个人成长都能事半功倍。

国内如何使用正版 ChatGPT Plus 提高问答的效率和精度?

方式一:适合将chatgpt 作为生产力工具的小伙伴

chatgpt plus 自助升级=》chatgpt plus 自助订阅解决方案

方式二:适合初步探索与低频使用的小伙伴

chatgpt plus原生态合租拼车=》chatgpt plus 合租拼车平台