C# 开源医院信息管理系统HIS(医院版)

2,985 阅读7分钟

前言

文章将会详细介绍 C#开源医院信息管理系统HIS(医院版)的各个功能模块、技术架构、部署方式及其在实际应用中的优势。

不管您是医疗行业的管理者,还是IT技术人员,本文都将为大家提供有价值的信息和参考。

系统介绍

一款适用于公立二级以下医院、乡镇卫生院、社区卫生服务中心设计的综合性医院信息管理系统,集成了体检、后台管理、收费结算、医护协同、药房、电子病历等十大功能模块,全面支持门诊、住院、医技、后勤等各项核心业务。

系统支持本地化/私有化部署,兼容第三方电子病历,开放源码支持二次开发,并能与医保系统和卫生健康部门的数据对接,确保数据的一致性和准确性。

简洁直观的用户界面和先进的安全机制,使医护人员能够快速上手,同时确保患者信息的安全和系统的稳定运行。

系统功能模块

体检管理:提供全面的体检项目管理和报告生成,方便患者体检和医生查看结果。

后台管理:涵盖用户权限管理、系统配置、数据备份与恢复等功能,确保系统的安全与稳定。

收费结算:支持多种收费方式,简化收费流程,提高工作效率。

医护协同:实现医生、护士之间的高效协作,提升医疗服务质量。

药房管理:包括药品入库、出库、库存管理等功能,确保药品供应的准确性和及时性。

电子病历:支持电子病历的创建、编辑和存储,方便医生查阅和管理患者信息。

系统功能特点

全面覆盖:涵盖医院各项核心业务,满足不同科室的需求。

高度灵活:支持本地化/私有化部署,可根据不同医疗机构的具体需求进行定制和扩展。

易用性强:简洁直观的用户界面,使医护人员能够快速上手。

安全可靠:采用先进的安全机制和数据保护措施,确保患者信息的安全和系统的稳定运行。 兼容性强:支持第三方电子病历系统,便于数据整合和共享。

二次开发:开放源码,支持二次开发,满足个性化需求。

医保/卫健对接:支持与医保系统和卫生健康部门的数据对接,确保数据的一致性和准确性。

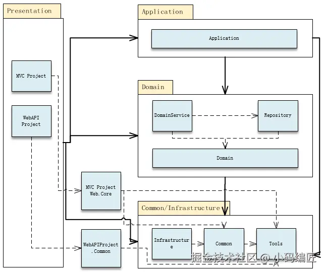
系统架构说明

采用规范化系统分层设计,为研发团队提供方便、简洁、易读的代码导航。

通过合理规划和设计复杂的业务逻辑,系统能够满足复杂业务环境下的功能快速迭代需求,确保系统的高效开发和维护。

采用分层架构,结合领域驱动设计思想,主要分为三大结构:基础结构、应用服务和Web应用。

基础结构:包括通用类库、数据服务和工具包,为系统提供底层支持和基本功能。

应用服务:包括应用服务层、领域层、领域服务实现和领域仓储实现,负责处理业务逻辑和数据操作。

Web应用:为主应用层,负责用户界面展示和交互,整合前端和后端服务,提供完整的用户体验。

系统技术栈

语言:C#

运行平台:Net Framework 4.6

基础框架:Asp.Net MVC

数据库:Sql Server 2016

缓存:Redis

操作系统:Windows

浏览器兼容:edge、Google、双核浏览器

开发工具:Visual Studio 2017

系统模块设计

1、底层封装(架构基础)

1.1、Tools

扩展方法:数组操作、DateTime类型方法扩展、Linq方法扩展等。

操作帮助类:Excel、文件、网络请求、发邮件、加解密方法、数据库操作等。

1.2、Common

通用方法和类的扩展及封装,完全服务于当前项目架构。

包括自定义异常、自定义特性、用户身份实体、select2、jgGrid、wdtree数据结构、系统日志等。

1.3、Web.Core

定义通用过滤器:异常拦截、访问日志记录、登录状态验证、权限验证等。

Html帮助类:HttpModule、Url构造等。

1.4、Static静态资源

提供前端技术支持,包括CSS样式、JS、字体等。

前端框架:Bootstrap、Jquery。

第三方插件:jqgrid表格插件、select2下拉框组件。

自封装组件函数。

2、多组织机构基础框架

多组织机构基础框架-FrameworkBase.MultiOrg

2.1、基础结构层(Infrastructure)

数据访问接口、接口访问帮助类、枚举类。

2.2、领域服务(Domain)

系统基础功能实体定义(Domain.SystemManage)。

数据库访问接口 & 数据表注册(Domain.DBContext.Infrastructure)。

2.3、领域服务实现(DmnService)

系统基础功能业务实现(DmnService.SystemManage)。

2.4、领域仓储(Repository)

系统基础功能相关表CRUD操作(Repository.SystemManage)。

2.5、应用层(Application)

角色授权(SystemManage)。

2.6、Web层(Web)

登录与登出、Home/Index初始化。

3、基础结构

3.1、Infrastructure.EF 及 Infrastructure 基础结构

提供ORM选型(EF、Dapper、FluentData),系统常量,缓存Key配置,系统枚举定义,事务的实现封装。

Infrastructure.EF:对Entity Framework的功能封装,包括简单的CRUD,分页查询、事务查询等。

项目名称通用格式:Newtouch.应用系统AppId.Infrastructure

3.2、Domain 领域服务层

定义领域对象(Entity、DTO、VO、BO)、领域仓储接口、领域服务接口。

项目名称通用格式:Newtouch.应用系统AppId.Domain

3.3、Repository 领域仓储实现层

单表的CRUD操作,实现Domain中的IRepository接口。

项目名称通用格式:Newtouch.应用系统AppId.Repository

3.4、DomainService 领域服务实现层

多表操作,实现Domain中的IDomainServices接口。

项目名称通用格式:Newtouch.应用系统AppId.DomainServices

3.5、Application 应用层(过渡层)

内含业务逻辑,实现接口和业务功能。

项目名称通用格式:Newtouch.应用系统AppId.Application

4、Web应用

4.1、Web层

项目名称通用格式:Newtouch.应用系统AppId.Web

继承:FrameworkBase.MultiOrg 全部

重点:StackExchange.Redis

4.2、Controller 控制器

继承:OrgControllerBase(身份认证鉴权)

常用内置对象:this.OrganizeId、this.UserIdentity

预定义方法:Form()、Index()、Error()、Success()

4.3、View 视图

前端基础:Bootstrap v3.3.4、自定义函数(Framework-ui.js、newtouch-ui.js、indextab.js)

共享视图布局:位于Views/Shared路径下,如_Index.cshtml、_Form.cshtml

主页面管理:Home/Index

4.4、Configs

数据库配置文件:database.config

业务相关配置文件:system.config

4.5、App_Start 全局初始化

依赖注入 IOC(Autofac)

路由注册

全局过滤器:VerificationActionFIlterAttribute

4.6、WebApi 业务接口

统一登录授权

对外服务接口

接口类型:匿名访问接口(IgnoreTokenDecrypt)、身份认证访问接口

4.7、Newtouch.HIS.Request

WebAPI相关对象(入参、出参)定义。

4.8、Newtouch.HIS.API 业务接口

继承:FrameworkBase.MultiOrg 全部

重点:Newtouch.HIS.API.Common

配置:依赖注入 IOC(Autofac)、路由注册、跨域设置、全局过滤器。

系统演示

1、统一入口

演示地址:http://61.172.179.73:41146

账号密码:xzadmin/xzadmin

云HIS登录

系统工作台

结算系统

药房药库

2、各版块独立入口

3、诊所系统

演示地址:http://61.172.179.73:5003/

账号密码:15827280002/280002

源码说明

下载源码,解压成功后目录如下所示:

源码内容说明,具体如下所示:

系统地址

Gitee:gitee.com/newtouch_co…

GitHub:github.com/newtouch-cl…

官网:openhis.org.cn/

总结

本文只展示部分功能和内容,如果您对系统感兴趣可以访问系统地址获取详细信息和体验。

希望本文能在医院HIS系统开发方面为各位提供有益的帮助。期待大家在评论区留言交流,分享您的宝贵经验和建议。

最后

如果你觉得这篇文章对你有帮助,不妨点个赞支持一下!你的支持是我继续分享知识的动力。如果有任何疑问或需要进一步的帮助,欢迎随时留言。

也可以加入微信公众号 [DotNet技术匠] 社区,与其他热爱技术的同行一起交流心得,共同成长!

优秀是一种习惯,欢迎大家留言学习!