从零开始学 LangChain(2) | 豆包MarsCode AI刷题

231 阅读6分钟

Text模型和Chat模型

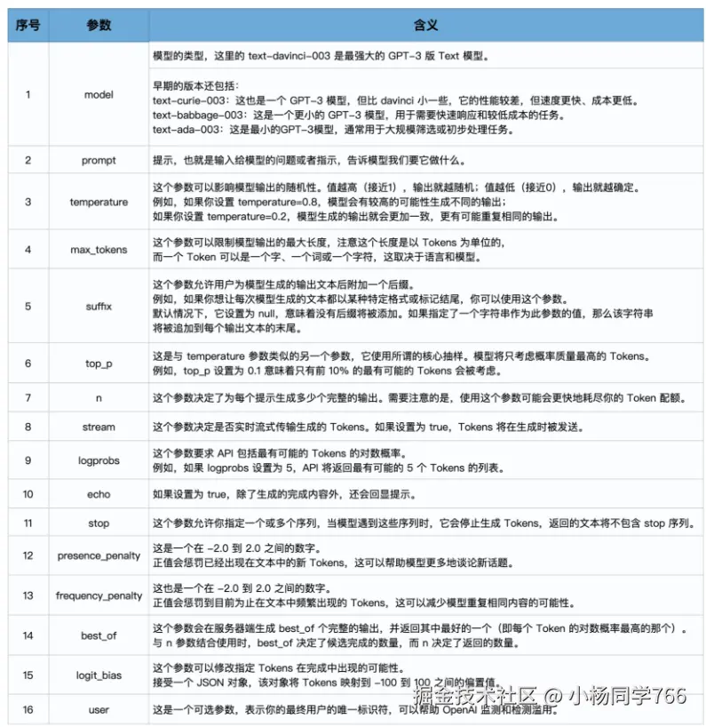
  • open AI的两大类语言模型Chat Model和Text Model

  • Chat Model,聊天模型,用于产生人类和AI之间的对话,代表模型当然是gpt-3.5-turbo(也就是ChatGPT)和GPT-4。当然,OpenAI还提供其它的版本,gpt-3.5-turbo-0613代表ChatGPT在2023年6月13号的一个快照,而gpt-3.5-turbo-16k则代表这个模型可以接收16K长度的Token,而不是通常的4K。(注意了,gpt-3.5-turbo-16k并未开放给我们使用,而且你传输的字节越多,花钱也越多)

  • Text Model,文本模型,在ChatGPT出来之前,大家都使用这种模型的API来调用GPT-3,文本模型的代表作是text-davinci-003(基于GPT3)。而在这个模型家族中,也有专门训练出来做文本嵌入的text-embedding-ada-002,也有专门做相似度比较的模型,如text-similarity-curie-001。

  • 对比:

    Chat模型的设计更适合处理对话或者多轮次交互的情况。这是因为它可以接受一个消息列表作为输入,而不仅仅是一个字符串。这个消息列表可以包含system、user和assistant的历史信息,从而在处理交互式对话时提供更多的上下文信息。

    这种设计的主要优点包括:

  1. 对话历史的管理:通过使用Chat模型,你可以更方便地管理对话的历史,并在需要时向模型提供这些历史信息。例如,你可以将过去的用户输入和模型的回复都包含在消息列表中,这样模型在生成新的回复时就可以考虑到这些历史信息。

  2. 角色模拟:通过system角色,你可以设定对话的背景,给模型提供额外的指导信息,从而更好地控制输出的结果。当然在Text模型中,你在提示中也可以为AI设定角色,作为输入的一部分。

    然而,对于简单的单轮文本生成任务,使用Text模型可能会更简单、更直接。例如,如果你只需要模型根据一个简单的提示生成一段文本,那么Text模型可能更适合。从上面的结果看,Chat模型给我们输出的文本更完善,是一句完整的话,而Text模型输出的是几个名字。这是因为ChatGPT经过了对齐(基于人类反馈的强化学习),输出的答案更像是真实聊天场景。

  • open AI——Text Model

    调用:

response = client.completions.create(
  model="gpt-3.5-turbo-instruct",
  temperature=0.5,
  max_tokens=100,
  prompt="请给我的花店起个名")

image.png 返回(响应字段):

image.png

  • open AI——Chat Model

    调用:

response = client.chat.completions.create(  
  model="gpt-4",
  messages=[
        {"role": "system", "content": "You are a creative AI."},
        {"role": "user", "content": "请给我的花店起个名"},
    ],
  temperature=0.8,
  max_tokens=60
)

Chat 模型专属概念:消息、角色

消息,消息就是传入模型的提示。此处的messages参数是一个列表,包含了多个消息。每个消息都有一个role(可以是system、user或assistant)和content(消息的内容)。系统消息设定了对话的背景(你是一个很棒的智能助手),然后用户消息提出了具体请求(请给我的花店起个名)。模型的任务是基于这些消息来生成回复。

角色,在OpenAI的Chat模型中,system、user和assistant都是消息的角色。每一种角色都有不同的含义和作用。

  • system:系统消息主要用于设定对话的背景或上下文。这可以帮助模型理解它在对话中的角色和任务。例如,你可以通过系统消息来设定一个场景,让模型知道它是在扮演一个医生、律师或者一个知识丰富的AI助手。系统消息通常在对话开始时给出。

  • user:用户消息是从用户或人类角色发出的。它们通常包含了用户想要模型回答或完成的请求。用户消息可以是一个问题、一段话,或者任何其他用户希望模型响应的内容。

  • assistant:助手消息是模型的回复。例如,在你使用API发送多轮对话中新的对话请求时,可以通过助手消息提供先前对话的上下文。然而,请注意在对话的最后一条消息应始终为用户消息,因为模型总是要回应最后这条用户消息。

    返回:

    response会包含一个或多个choices,每个choices都包含一个message。每个message也都包含一个role和content。role可以是system、user或assistant,表示该消息的发送者,content则包含了消息的实际内容。

{
 'id': 'chatcmpl-2nZI6v1cW9E3Jg4w2Xtoql0M3XHfH',
 'object': 'chat.completion',
 'created': 1677649420,
 'model': 'gpt-4',
 'usage': {'prompt_tokens': 56, 'completion_tokens': 31, 'total_tokens': 87},
 'choices': [
   {
    'message': {
      'role': 'assistant',
      'content': '你的花店可以叫做"花香四溢"。'
     },
    'finish_reason': 'stop',
    'index': 0
   }
  ]
}

image.png

  • 通过LangChain调用Text和Chat模型

    调用Text模型:

    对OpenAI API的简单封装:先导入LangChain的OpenAI类,创建一个LLM(大语言模型)对象,指定使用的模型和一些生成参数。 使用创建的LLM对象和消息列表调用OpenAI类的call方法,进行文本生成。生成的结果被存储在response变量中。

import os
os.environ["OPENAI_API_KEY"] = '你的Open API Key'
from langchain.llms import OpenAI
llm = OpenAI(  
    model="gpt-3.5-turbo-instruct",
    temperature=0.8,
    max_tokens=60,)
response = llm.predict("请给我的花店起个名")
print(response)

调用Chat模型:

通过导入LangChain的ChatOpenAI类,创建一个Chat模型对象,指定使用的模型和一些生成参数。 然后从LangChain的schema模块中导入LangChain的SystemMessage和HumanMessage类,创建一个消息列表。 消息列表中包含了一个系统消息和一个人类消息。你已经知道系统消息通常用来设置一些上下文或者指导AI的行为,人类消息则是要求AI回应的内容。之后,使用创建的chat对象和消息列表调用ChatOpenAI类的call方法,进行文本生成。生成的结果被存储在response变量中。

import os
os.environ["OPENAI_API_KEY"] = '你的Open API Key'
from langchain.chat_models import ChatOpenAI
chat = ChatOpenAI(model="gpt-4",
                    temperature=0.8,
                    max_tokens=60)
from langchain.schema import (
    HumanMessage,
    SystemMessage
)
messages = [
    SystemMessage(content="你是一个很棒的智能助手"),
    HumanMessage(content="请给我的花店起个名")
]
response = chat(messages)
print(response)

无论是langchain.llms中的OpenAI(Text模型),还是langchain.chat_models中的ChatOpenAI中的ChatOpenAI(Chat模型),其返回的结果response变量的结构,都比直接调用OpenAI API来得简单一些。这是因为,LangChain已经对大语言模型的output进行了解析,只保留了响应中最重要的文字部分。