高清图解28个高并发之数据结构/数据结构场景匹配技巧分析(高并发精通篇一)

180 阅读21分钟

image.png

Java 集合以 ArrayList、LinkedList、HashSet、TreeSet 和 HashMap 等组件为核心,构筑了强大而灵活的数据结构体系。这些组件精心设计以满足不同的性能和功能需求,如 ArrayList 的动态数组支持快速随机访问,而 LinkedList 的双向链表结构则擅长于频繁的插入和删除操作。HashSet 基于哈希表提供高效的元素查找,TreeSet 则通过红黑树维持元素排序。对于多线程环境,CopyOnWriteArraySet 和 ConcurrentHashMap 等并发集合保证了线程安全,同时优化了读写性能。这些设计精妙的组件,不仅提升了数据处理的效率,也简化了复杂问题的解决方案,了解他的设计就掌握了他的原理,本篇注重设计。

1、JDK集合数据结构范围

1.1. 列表(List)

image.png

  • ArrayList: 基于动态数组实现,支持快速随机访问。
  • LinkedList: 基于双向链表实现,适合频繁的插入和删除操作。
  • CopyOnWriteArrayList: 线程安全的变体,写操作时复制数组。

1.2. 集合(Set)

image.png

  • HashSet: 基于 HashMap 实现,保证元素唯一性。
  • LinkedHashSet: 哈希表和链表实现,维护元素插入顺序。
  • TreeSet: 基于红黑树,元素处于排序状态。
  • CopyOnWriteArraySet: 线程安全的变体,写操作时复制数组。

1.3. 队列(Queue)

image.png

  • LinkedListQueue (作为队列使用时): 支持先进先出(FIFO)。
  • ArrayDeque: 双端队列,支持快速插入和删除。
  • PriorityQueue: 支持优先级排序的队列。
  • ConcurrentLinkedQueue: 线程安全的无界队列。
  • BlockingQueue: 支持阻塞操作的队列接口,具体实现包括:
    • ArrayBlockingQueue: 有界阻塞队列。
    • LinkedBlockingQueue: 基于链表结构的阻塞队列。
    • PriorityBlockingQueue: 具有优先级的阻塞队列。
    • SynchronousQueue: 不存储元素的阻塞队列,主要用于任务窃取。 image.png

1.4. 双端队列(Deque)

image.png

  • ArrayDeque: 基于动态数组,实现双向队列。
  • LinkedList (作为双端队列使用时): 基于链表,实现双向队列。

1.5. 映射(Map)

image.png

  • HashMap: 基于哈希表,存储键值对。
  • LinkedHashMap: 哈希表加链表,维护插入顺序。
  • TreeMap: 基于红黑树,键处于排序状态。
  • Hashtable: 古老的 Map 实现,线程安全。
  • ConcurrentHashMap: 线程安全的 HashMap 实现。
  • ConcurrentSkipListMap: 线程安全的 TreeMap 实现。
  • IdentityHashMap: 使用 == 比较键的身份,而不是使用 equals() 方法。
  • WeakHashMap: 键是弱引用,适合缓存使用。

1.6. 其他

image.png

  • Vector: 古老的动态数组实现,线程安全。
  • Stack: 古老的栈实现,可以使用 Vector 或 Deque 实现。
  • Properties: 用于处理配置文件的集合类。

2、集合数据结构设计与分析

2.1 ArrayList

ArrayList 是 Java 集合框架中的一个非常核心的类,实现了 List 接口。以下是 ArrayList 的设计:

设计思考:
  1. 需求场景
    • 在许多编程任务中,需要一个能够动态增长和收缩的数组。例如,在实现数据集合、缓冲区管理、实现其他数据结构(如栈、队列)等场景中,动态数组是非常有用的。
  2. 现有技术局限性
    • 传统的数组类型在 Java 中是固定长度的,一旦创建,其大小不能改变,这限制了其在需要动态大小管理时的使用。
  3. 技术融合
    • ArrayList 融合了动态数组的概念,提供了一个能够根据需要自动调整大小的数组。
  4. 设计理念
    • ArrayList 提供了一个能够根据添加元素的数量动态增长的数组,同时保持了随机访问的能力,使其在执行索引位置的查找时非常高效。
  5. 实现方式
    • ArrayList 内部使用一个可变大小的数组(默认为空,随着元素添加自动扩容)来存储元素,当数组容量不足以容纳更多元素时,会自动创建一个更大的新数组,并将旧数组中的元素复制到新数组中。
2.1.1 数据结构

image.png

图说明:
  • ArrayList:
    • Java 集合框架中的一个类,实现了 List 接口。
  • Object[] elementData:
    • ArrayList 内部使用一个动态数组来存储元素,这个数组的类型是 Object[],可以存储任何类型的对象。
    • 当数组容量不足以存储更多元素时,ArrayList 会自动进行扩容,通常是将数组大小增加到原来的1.5倍。
  • int size:
    • 表示 ArrayList 中实际存储的元素数量。
    • size 与 elementData 数组的 length 属性不同,length 表示数组的总容量,而 size 表示当前存储的元素个数。
2.1.2 执行流程

image.png

图说明:
  • 初始化 ArrayList:
    • 创建一个空的 ArrayList 或指定初始容量的 ArrayList
  • 检查容量:
    • 在添加元素前,检查当前数组容量是否足够。
  • 添加元素:
    • 尝试将新元素添加到 ArrayList
  • 容量不足:
    • 如果当前容量不足以容纳新元素,进入扩容流程。
  • 扩容:
    • 创建一个新的数组,容量通常是原数组的1.5倍。
  • 复制旧数组到新数组:
    • 将旧数组中的所有元素复制到新数组中。
  • 增加新元素:
    • 在新数组中插入新元素。
  • 获取元素:
    • 根据索引获取元素。
  • 索引检查:
    • 检查索引是否在有效范围内。
  • 返回元素:
    • 返回指定索引处的元素。
  • 删除元素:
    • 删除 ArrayList 中的指定元素。
  • 移除指定索引元素:
    • 将指定索引处的元素移除。
  • 数组元素向前移动:
    • 将移除元素之后的元素向前移动一位,填补空位。

2.2 LinkedList

LinkedList 在 Java 中是基于双向链表实现的,它包含多个节点,每个节点都包含数据和两个引用,分别指向前一个节点和后一个节点。以下是 LinkedList 的设计:

设计思考:
  1. 需求场景
    • 在许多编程任务中,需要一个可以快速进行插入和删除操作的动态数组。例如,在实现栈、队列、双向队列等数据结构时,这些操作非常常见。
  2. 现有技术局限性
    • ArrayList 提供了快速的随机访问能力,但在进行插入和删除操作时,可能需要移动数组中的大量元素,导致效率低下。
    • Vector 类似于 ArrayList,但它是线程安全的,但使用 synchronized 进行同步,导致并发性能较差。
  3. 技术融合
    • LinkedList 结合了链表的插入和删除效率高的特点,并提供了双向链表的实现,允许从两端快速地添加或移除元素。
  4. 设计理念
    • LinkedList 通过使用链表结构,可以有效地进行插入和删除操作,因为这些操作仅需要改变节点的指针,而不需要移动整个数组。
    • 它还实现了 List 接口,提供了与 ArrayList 相同的接口,但具有不同的性能特性。
  5. 实现方式
    • LinkedList 由一系列 Node 对象组成,每个 Node 包含数据和两个引用(previous 和 next),分别指向前一个和后一个节点。
2.2.1 数据结构

image.png 以下是 LinkedList 数据结构的主要特点:

  1. 链式存储:元素在内存中不是连续存储的,而是通过指针(引用)连接起来的。
  2. 节点结构:每个节点至少包含两部分信息,一个是存储数据的元素,另一个是指向同链表中下一个节点的引用。在双向链表中,还会有一个指向前一个节点的引用。
  3. 动态大小LinkedList 的大小是动态的,可以根据需要随时插入或删除节点。
  4. 允许空链表:可以创建一个不包含任何节点的空链表。
  5. 插入和删除效率高:在链表的任意位置插入或删除节点的操作时间复杂度为 O(1),因为这些操作只涉及到节点的引用的改动。
  6. 访问元素效率低:访问特定索引位置的元素需要从头节点开始遍历链表,时间复杂度为 O(n)。
  7. 没有空间浪费:与数组不同,链表不需要预先分配固定大小的存储空间。
  8. 有序性:链表中的节点按照它们被插入的顺序保持有序。
  9. 可以实现为双向或循环链表:标准的 LinkedList 实现可以是双向的,也可以是循环的(尾节点指向头节点)。
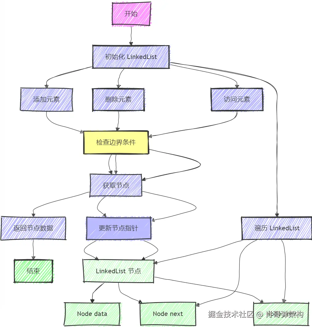
2.2.1 执行流程

image.png

图说明:
  • 初始化 LinkedList:
    • 创建一个空的 LinkedList 实例。
  • 添加元素:
    • 将新元素添加到 LinkedList
  • 删除元素:
    • 从 LinkedList 删除指定的元素。
  • 访问元素:
    • 根据索引访问 LinkedList 中的元素。
  • 遍历 LinkedList:
    • 通过节点间的链接顺序遍历整个 LinkedList
  • 检查边界条件:
    • 在执行索引相关操作前,检查索引是否在有效范围内。
  • 获取节点:
    • 获取指定索引处的节点。
  • 更新节点指针:
    • 在添加或删除元素时,更新节点间的指针。
  • 返回节点数据:
    • 返回指定节点的数据。
  • LinkedList 节点:
    • LinkedList 由一系列节点组成,每个节点包含前一个节点、后一个节点和节点数据。
  • Node prev:
    • 节点中保存的对前一个节点的引用。
  • Node next:
    • 节点中保存的对后一个节点的引用。
  • Node data:
    • 节点中保存的数据。

2.3 CopyOnWriteArrayList

CopyOnWriteArrayList 在 Java 中是一个线程安全的变体数组列表,其特点是在修改(写操作)时通过复制整个底层数组来实现,以此保证读操作的线程安全和高性能。以下是 CopyOnWriteArrayList 的设计:

设计思考:
  1. 需求场景
    • 在多线程环境中,读操作远比写操作频繁,且对数据的实时性要求不是非常高的场景。例如,缓存系统、实时数据的订阅发布模型等。
  2. 现有技术局限性
    • 传统的线程安全实现,如 Vector 或通过 synchronized 同步代码块或方法,可能会因为写操作导致的线程阻塞,严重影响并发性能。
  3. 技术融合
    • CopyOnWriteArrayList 采用了写时复制(Copy-On-Write)的策略,当进行写操作(添加、删除等)时,先复制整个数组,然后在新数组上进行操作,而读操作则直接作用于原数组,从而提高了读操作的性能。
  4. 设计理念
    • 利用了读操作远多于写操作的特性,通过分离读和写操作,使得读操作无需加锁,从而提高了并发读的性能。
  5. 实现方式
    • 内部使用一个数组来存储元素,所有写操作都会创建一个新的数组,并将修改应用于新数组,然后原子性地将内部数组引用指向新数组。
2.3.1 数据结构

image.png

图说明:
  • CopyOnWriteArrayList:
    • 表示 CopyOnWriteArrayList 的实例。
  • Object[] array:
    • CopyOnWriteArrayList 内部使用的一个数组 array 来存储元素。这是原始数组,所有读操作都访问这个数组。
  • Object[] newArray:
    • 写操作时创建的新数组。当写操作发生时,这个数组是原始数组的一个深拷贝。
  • 写操作:
    • 包括添加、删除或修改元素。写操作不是在原始数组上进行,而是在新数组上进行。
工作原理:
  1. 读操作:
    • 多个读线程可以同时访问和遍历 array,因为数组是不可变的。
  2. 写操作:
    • 当写操作发生时(如添加、删除或修改元素),写线程首先会创建原始 array 的一个副本 newArray
    • 写线程在 newArray 上进行添加、删除或修改操作。
    • 写操作完成后,写线程会原子性地将 CopyOnWriteArrayList 的内部数组引用指向 newArray
  3. 数据一致性:
    • 在写操作进行时,读线程仍然可以访问旧的内部数组 array,从而保证了数据的一致性。
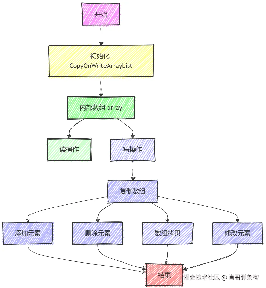
2.3.2 执行流程

image.png

图说明:
  • 初始化 CopyOnWriteArrayList:
    • 创建一个空的 CopyOnWriteArrayList 实例。
  • 内部数组 array:
    • CopyOnWriteArrayList 内部使用一个数组来存储元素。
  • 读操作:
    • 直接读取内部数组的元素,是线程安全的,因为内部数组不可变。
  • 写操作:
    • 包括添加、删除和修改元素,需要创建内部数组的一个新副本。
  • 复制数组:
    • 在执行写操作前,复制内部数组,以保证新元素的添加不会影响读操作。
  • 添加元素:
    • 向 CopyOnWriteArrayList 添加新元素。
  • 删除元素:
    • 从 CopyOnWriteArrayList 删除元素。
  • 修改元素:
    • 修改 CopyOnWriteArrayList 中的元素。
  • 数组拷贝:
    • 创建内部数组的一个新副本,并在新副本上执行写操作。

2.4 HashSet

HashSet 是 Java 集合框架中的一个基本成员,它是 java.util 包下的一个非常常用的集合类。以下是 HashSet 的设计:

设计思考:
  1. 需求场景
    • 在很多应用场景中,需要存储不重复的元素,并且需要快速地添加、删除和查找元素。
    • 例如,在处理配置选项、用户权限、邮件地址列表等场景时,确保元素的唯一性是非常重要的。
  2. 现有技术局限性
    • ArrayList 和 LinkedList 虽然可以存储元素,但它们需要线性时间来查找元素,且不保证元素的唯一性。
  3. 技术融合
    • HashSet 基于 HashMap 实现,它结合了哈希表的快速查找特性来提供常数时间复杂度的添加、删除和查找操作,同时保证了元素的唯一性。
  4. 设计理念
    • HashSet 提供了一个不允许重复元素的数据结构,它使用哈希表的键来存储元素,而不关心值。
    • 这种设计使得 HashSet 在保证元素唯一性的同时,提供了高效的操作性能。
  5. 实现方式
    • HashSet 的每个元素都作为 HashMap 的一个键存储,而对应的值是一个固定的对象(通常是一个名为 PRESENT 的私有静态对象)。
2.4.1 数据结构

image.png

图说明:
  • HashSet:
    • 表示 HashSet 类的实例,用于存储不重复的元素。
  • HashMap:
    • HashSet 的内部实现基于 HashMap
  • 数组 (Buckets) :
    • HashMap 使用一个数组来存储桶(Buckets),桶是用于存储 Entry 对象的容器。
  • 索引1, 索引2, 索引3:
    • 表示数组中的具体索引位置,每个索引对应一个桶。
  • Entry (链表/红黑树) :
    • 每个桶可以包含多个 Entry 对象,它们通过链表或红黑树形式连接。
  • 链表 Entry:
    • 在哈希冲突较少的情况下,Entry 对象通过链表连接。
  • 红黑树 Entry:
    • 当链表长度超过阈值时,链表可能会被转换成红黑树以提高搜索效率。
2.4.2 执行流程

image.png

图说明:
  • 创建 HashSet 实例:
    • 初始化 HashSet 对象。
  • 添加元素:
    • 将元素添加到 HashSet
  • 计算元素的hashCode:
    • 调用元素的 hashCode() 方法计算其哈希码。
  • 确定数组索引位置:
    • 根据哈希码和数组长度确定数组索引位置。
  • 处理哈希冲突:
    • 如果索引位置已有元素,处理哈希冲突。
  • 元素添加至链表/红黑树:
    • 将新元素添加至对应索引的链表或红黑树中。
  • 删除元素:
    • 从 HashSet 删除元素。
  • 计算元素的hashCode:
    • 调用元素的 hashCode() 方法计算其哈希码。
  • 确定数组索引位置:
    • 根据哈希码和数组长度确定数组索引位置。
  • 找到对应的哈希桶:
    • 定位到数组中对应的哈希桶。
  • 从链表/红黑树中删除元素:
    • 从对应索引的链表或红黑树中删除元素。
  • 遍历 HashSet:
    • 遍历 HashSet 中的所有元素。
  • 获取数组:
    • 获取 HashSet 内部的数组。
  • 遍历每个桶:
    • 遍历数组的每个桶。
  • 遍历链表/红黑树:
    • 遍历桶内的链表或红黑树中的所有元素。

2.5 LinkedHashSet

LinkedHashSet 是 Java 集合框架中的一个成员,它结合了 HashSet 的快速查找特性和 LinkedList 的插入顺序保持功能。以下是 LinkedHashSet 的设计:

设计思考:

  1. 需求场景
    • 在很多应用场景中,需要快速地插入、删除和查找元素,同时也需要保持元素的插入顺序。
    • 例如,在处理用户会话、缓存实现、任务调度等场景时,保持元素的添加顺序是非常重要的。
  2. 现有技术局限性
    • HashSet 提供了常数时间的添加、删除和查找性能,但它不保持元素的插入顺序。
    • TreeSet 保持了元素的排序顺序,但不是插入顺序,且它的性能不如 HashSet
    • ArrayList 和 LinkedList 保持了插入顺序,但它们的查找性能为线性时间复杂度。
  3. 技术融合
    • 为了结合 HashSet 的快速查找能力和 LinkedList 的插入顺序保持能力,LinkedHashSet 应运而生。
  4. 设计理念
    • LinkedHashSet 底层使用 HashMap 来存储元素,保证了快速的查找性能。
    • 同时,它在每个 HashMap 的条目上使用一个双向链表来维护元素的插入顺序。
  5. 实现方式
    • LinkedHashSet 继承自 HashSet,但重写了 additerator 等方法,以维护插入顺序。
    • 它在内部维护了与 HashMap 条目关联的双向链表的节点,这些节点链接了具有相同哈希值但插入顺序不同的元素。
2.5.1 数据结构

image.png

图说明:
  • LinkedHashSet:
    • 表示 LinkedHashSet 类的实例,它继承自 HashSet 并维护元素的插入顺序。
  • HashMap:
    • LinkedHashSet 的实现基于 HashMap,用来存储集合中的元素。
  • 数组 (Buckets) :
    • HashMap 使用一个数组来存储桶(Buckets),桶是用于存储 Entry 对象的容器。
  • 哈希桶:
    • 每个桶内部使用链表来解决哈希冲突。
  • 链表 Entry:
    • 每个桶包含多个 Entry 对象,它们通过链表连接。
  • 红黑树 Entry:
    • 当链表长度超过阈值时,链表可能会被转换成红黑树以提高搜索效率。
  • 链表 节点1链表 节点2:
    • 表示链表中的节点,每个节点存储着集合中的一个元素,并指向前一个和后一个节点,形成双向链表。
  • 元素:
    • 存储在 LinkedHashSet 中的最终数据。
2.5.2 执行流程

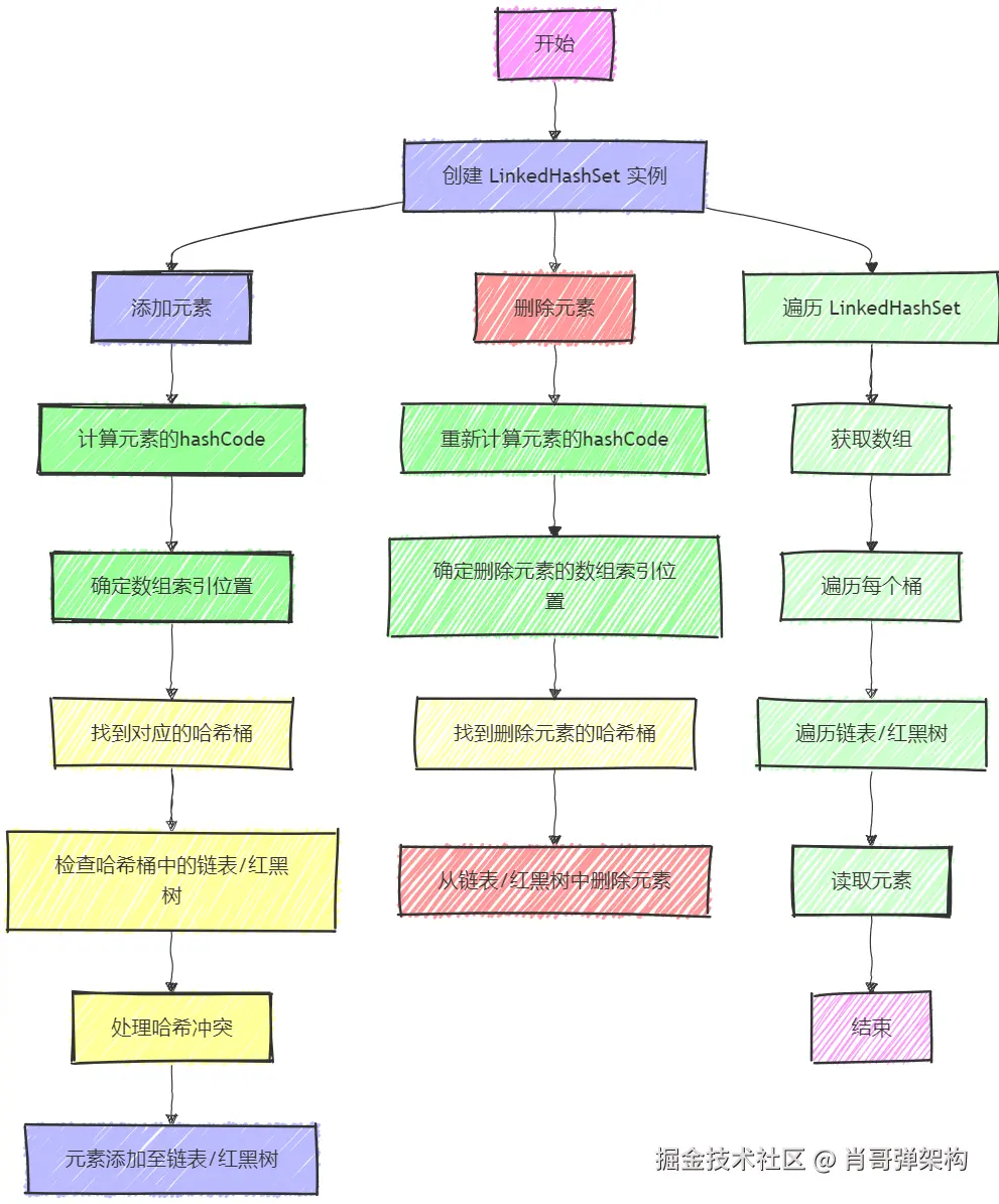
image.png

图说明:
  • 创建 LinkedHashSet 实例:
    • 初始化 LinkedHashSet 对象。
  • 添加元素:
    • 将元素添加到 LinkedHashSet
  • 计算元素的hashCode:
    • 调用元素的 hashCode() 方法计算其哈希码。
  • 确定数组索引位置:
    • 根据哈希码和数组长度确定数组索引位置。
  • 找到对应的哈希桶:
    • 定位到数组中对应的哈希桶。
  • 检查哈希桶中的链表/红黑树:
    • 检查哈希桶中是否已有链表或红黑树结构。
  • 处理哈希冲突:
    • 如果桶中已有元素,处理哈希冲突。
  • 元素添加至链表/红黑树:
    • 将新元素添加至对应索引的链表或红黑树中。
  • 删除元素:
    • 从 LinkedHashSet 删除元素。
  • 重新计算元素的hashCode:
    • 调用元素的 hashCode() 方法计算其哈希码。
  • 确定删除元素的数组索引位置:
    • 根据哈希码和数组长度确定数组索引位置。
  • 找到删除元素的哈希桶:
    • 定位到数组中对应的哈希桶。
  • 从链表/红黑树中删除元素:
    • 从对应索引的链表或红黑树中删除元素。
  • 遍历 LinkedHashSet:
    • 遍历 LinkedHashSet 中的所有元素。
  • 获取数组:
    • 获取 LinkedHashSet 内部的数组。
  • 遍历每个桶:
    • 遍历数组的每个桶。
  • 遍历链表/红黑树:
    • 遍历桶内的链表或红黑树中的所有元素。
  • 读取元素:
    • 读取链表或红黑树中的元素。

2.6 TreeSet

TreeSet 是 Java 集合框架中的一个有序集合类,实现了 Set 接口。以下是 TreeSet 的设计:

设计思考:
  1. 需求场景
    • 在许多编程任务中,需要存储不重复的元素,并且这些元素需要保持一定的顺序,例如,自然排序或自定义排序顺序。
    • 例如,在处理需要排序的配置选项、用户权限、需要按顺序处理的任务列表等场景时,元素的排序顺序是非常重要的。
  2. 现有技术局限性
    • HashSet 提供了非常快的查找、添加和删除操作,但它不保证元素的任何特定顺序。
    • ArrayList 和 LinkedList 可以保持插入顺序,但查找操作需要线性时间。
  3. 技术融合
    • TreeSet 结合了 HashSet 的快速查找特性和 ArrayList/LinkedList 的元素顺序保持功能,但通过使用红黑树(一种自平衡的二叉搜索树)实现,提供了有序的元素集合。
  4. 设计理念
    • TreeSet 提供了一个不允许重复元素的数据结构,同时保证了元素处于排序状态,可以进行有效的范围查询和排序操作。
  5. 实现方式
    • TreeSet 内部使用 TreeMap 的实例来存储元素,其中元素作为键,值是一个固定的虚拟对象(如 PRESENT),从而保证了元素的唯一性。
2.6.1 数据结构

image.png

图说明:
  • TreeSet:
    • 表示 TreeSet 类的实例,它实现了 Set 接口,并保证元素处于排序状态。
  • TreeMap:
    • TreeSet 基于 TreeMap 实现,其中元素作为键存储,而不关心值。
  • 红黑树:
    • TreeMap 的底层数据结构是一个红黑树,它是一个自平衡的二叉搜索树。
  • 根节点:
    • 红黑树的根节点,是树的入口。
  • 左子节点和右子节点:
    • 表示红黑树节点的子节点。
  • 元素A, 元素B, 元素C:
    • 实际存储在 TreeSet 中的数据。
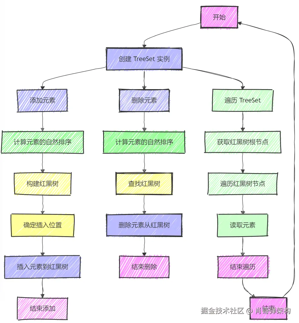
2.6.2 执行流程

image.png

图说明:
  1. 添加元素
    • 计算元素的自然排序:根据元素的自然顺序或提供的 Comparator 计算排序。
    • 构建红黑树:TreeSet 基于红黑树数据结构,确保元素处于排序状态。
    • 确定插入位置:在红黑树中找到元素的插入位置。
    • 插入元素到红黑树:将元素插入到红黑树中。
  2. 删除元素
    • 计算元素的自然排序:根据元素的自然顺序或提供的 Comparator 计算排序。
    • 查找红黑树:在红黑树中查找要删除的元素。
    • 删除元素从红黑树:从红黑树中删除元素。
  3. 遍历 TreeSet
    • 获取红黑树根节点:获取红黑树的根节点,开始遍历。
    • 遍历红黑树节点:遍历红黑树的每个节点。
    • 读取元素:从红黑树的节点中读取元素。

2.7 CopyOnWriteArraySet

CopyOnWriteArraySet 是 Java 并发包 java.util.concurrent 中的一个集合类,它是 CopyOnWriteArrayList 的一个变体,用于维护一个线程安全的、动态的元素集合。以下是 CopyOnWriteArraySet 的设计:

设计思考:
  1. 需求场景
    • 在多线程环境中,读操作频繁而写操作相对较少的场景,如缓存、实时数据集、事件监听器集合等。
  2. 现有技术局限性
    • 传统的线程安全集合,如 Collections.synchronizedSet 或 Hashtable,在读多写少的场景下可能因为写操作导致的线程阻塞,影响性能。
  3. 技术融合
    • CopyOnWriteArraySet 采用了写时复制(Copy-On-Write)的策略,在读操作远多于写操作的情况下,提高了读操作的性能。
  4. 设计理念
    • CopyOnWriteArraySet 利用了读操作远多于写操作的特点,在读操作时不需要加锁,从而提高了并发读的性能。
  5. 实现方式
    • 内部使用 CopyOnWriteArrayList 存储元素,所有写操作(添加、删除等)都会创建一个新的数组副本,然后对新数组进行修改,最后原子性地将内部数组引用指向新数组。
2.7.1 数据结构

image.png

图说明
  • CopyOnWriteArraySet:表示 CopyOnWriteArraySet 类的实例,它提供了线程安全的 Set 集合功能。
  • CopyOnWriteArrayList:CopyOnWriteArraySet 基于 CopyOnWriteArrayList 实现,后者是线程安全的 ArrayList 实现。
  • 内部数组:CopyOnWriteArrayList 初始的内部数组,用于存储集合中的元素。
  • 内部数组副本:当执行写操作(如添加、删除)时,CopyOnWriteArrayList 创建内部数组的一个副本。
  • 新内部数组:写操作完成后,CopyOnWriteArrayList 将内部数组引用指向新的数组副本。
  • 元素1、元素2、元素n:表示存储在 CopyOnWriteArraySet 中的实际数据。
2.7.1 执行流程

image.png

图说明
  • 创建 CopyOnWriteArraySet 实例:初始化 CopyOnWriteArraySet 对象。
  • 添加元素:将元素添加到 CopyOnWriteArraySet。
  • 复制旧内部数组:为了添加元素,先复制当前的内部数组。
  • 修改新内部数组副本:在数组的副本上添加元素。
  • 将新内部数组副本设置为当前:将修改后的数组副本设置为当前数组,完成添加操作。
  • 删除元素:从 CopyOnWriteArraySet 删除元素。
  • 复制旧内部数组:为了删除元素,先复制当前的内部数组。
  • 修改新内部数组副本:在数组的副本上删除元素。
  • 将新内部数组副本设置为当前:将修改后的数组副本设置为当前数组,完成删除操作。
  • 遍历 CopyOnWriteArraySet:遍历 CopyOnWriteArraySet 中的所有元素。
  • 读取当前内部数组:读取当前的内部数组,进行遍历操作。

其他内容在第二篇文章《高清图解28个高并发之数据结构/数据结构场景匹配技巧分析(高并发精通篇二)》中。。。