Android高级进阶之路【二】十分钟彻底弄明白 View 事件分发机制

1,312 阅读18分钟

前言

  • Android事件分发机制是Android开发者必须了解的基础
  • 网上有大量关于Android事件分发机制的文章,但存在一些问题:内容不全、思路不清晰、无源码分析、简单问题复杂化等等
  • 今天,我将全面总结Android的事件分发机制,我能保证这是市面上的最全面、最清晰、最易懂的
  1. 本文秉着“结论先行、详细分析在后”的原则,即先让大家感性认识,再通过理性分析从而理解问题;
  2. 所以,请各位读者先记住结论,再往下继续看分析;
  • 文章较长,阅读需要较长时间,建议收藏等充足时间再进行阅读!

目录

 


1. 基础认知

1.1 事件分发的”事件“是指什么?

答:点击事件(Touch事件) 。具体介绍如下:

 

此处需要特别说明:事件列,即指从手指接触屏幕至手指离开屏幕这个过程产生的一系列事件。一般情况下,事件列都是以DOWN事件开始、UP事件结束,中间有无数的MOVE事件。

 

1.2 事件分发的本质

答:将点击事件(MotionEvent)传递到某个具体的View & 处理的整个过程

即 事件传递的过程 = 分发过程。

1.3 事件在哪些对象之间进行传递?

答:Activity、ViewGroup、ViewAndroidUI界面由ActivityViewGroupView 及其派生类组成

 

 

1.4 事件分发的顺序

即 事件传递的顺序:Activity -> ViewGroup -> View

即:1个点击事件发生后,事件先传到Activity、再传到ViewGroup、最终再传到 View

 

1.5 事件分发过程由哪些方法协作完成?

答:dispatchTouchEvent() 、onInterceptTouchEvent()和onTouchEvent()

下文会对这3个方法进行详细介绍

1.6 总结

 

  • 至此,相信大家已经对 Android的事件分发有了感性的认知
  • 下面,我将详细介绍Android事件分发机制

2. 事件分发机制流程概述

Android事件分发流程 = Activity -> ViewGroup -> View

即:1个点击事件发生后,事件先传到Activity、再传到ViewGroup、最终再传到 View

 

即要想充分理解Android分发机制,本质上是要理解:

  1. Activity对点击事件的分发机制
  2. ViewGroup对点击事件的分发机制
  3. View对点击事件的分发机制

下面,我将通过源码,全面解析 事件分发机制

即按顺序讲解:Activity事件分发机制、ViewGroup事件分发机制、View事件分发机制


3. 事件分发机制流程详细分析

主要包括:Activity事件分发机制、ViewGroup事件分发机制、View事件分发机制

流程1:Activity的事件分发机制

Android事件分发机制首先会将点击事件传递到Activity中,具体是执行dispatchTouchEvent()进行事件分发。

源码分析

/**
  * 源码分析:Activity.dispatchTouchEvent()
  */ 
  public boolean dispatchTouchEvent(MotionEvent ev) {

    // 仅贴出核心代码

    // ->>分析1
    if (getWindow().superDispatchTouchEvent(ev)) {

        return true;
        // 若getWindow().superDispatchTouchEvent(ev)的返回true
        // 则Activity.dispatchTouchEvent()就返回true,则方法结束。即 :该点击事件停止往下传递 & 事件传递过程结束
        // 否则:继续往下调用Activity.onTouchEvent

    }
    // ->>分析3
    return onTouchEvent(ev);
  }

/**
  * 分析1:getWindow().superDispatchTouchEvent(ev)
  * 说明:
  *     a. getWindow() = 获取Window类的对象
  *     b. Window类是抽象类,其唯一实现类 = PhoneWindow类
  *     c. Window类的superDispatchTouchEvent() = 1个抽象方法,由子类PhoneWindow类实现
  */
  @Override
  public boolean superDispatchTouchEvent(MotionEvent event) {

      return mDecor.superDispatchTouchEvent(event);
      // mDecor = 顶层View(DecorView)的实例对象
      // ->> 分析2
  }

/**
  * 分析2:mDecor.superDispatchTouchEvent(event)
  * 定义:属于顶层View(DecorView)
  * 说明:
  *     a. DecorView类是PhoneWindow类的一个内部类
  *     b. DecorView继承自FrameLayout,是所有界面的父类
  *     c. FrameLayout是ViewGroup的子类,故DecorView的间接父类 = ViewGroup
  */
  public boolean superDispatchTouchEvent(MotionEvent event) {

      return super.dispatchTouchEvent(event);
      // 调用父类的方法 = ViewGroup的dispatchTouchEvent()
      // 即将事件传递到ViewGroup去处理,详细请看后续章节分析的ViewGroup的事件分发机制

  }
  // 回到最初的分析2入口处

/**
  * 分析3:Activity.onTouchEvent()
  * 调用场景:当一个点击事件未被Activity下任何一个View接收/处理时,就会调用该方法
  */
  public boolean onTouchEvent(MotionEvent event) {

        // ->> 分析5
        if (mWindow.shouldCloseOnTouch(this, event)) {
            finish();
            return true;
        }

        return false;
        // 即 只有在点击事件在Window边界外才会返回true,一般情况都返回false,分析完毕
    }

/**
  * 分析4:mWindow.shouldCloseOnTouch(this, event)
  * 作用:主要是对于处理边界外点击事件的判断:是否是DOWN事件,event的坐标是否在边界内等
  */
  public boolean shouldCloseOnTouch(Context context, MotionEvent event) {

  if (mCloseOnTouchOutside && event.getAction() == MotionEvent.ACTION_DOWN
          && isOutOfBounds(context, event) && peekDecorView() != null) {

        // 返回true:说明事件在边界外,即 消费事件
        return true;
    }

    // 返回false:在边界内,即未消费(默认)
    return false;
  } 

 

源码总结

当一个点击事件发生时,从Activity的事件分发开始(Activity.dispatchTouchEvent()),流程总结如下:

 

核心方法总结

主要包括:dispatchTouchEvent()、onTouchEvent() 总结如下

 

那么,ViewGroupdispatchTouchEvent()什么时候返回true / false?请继续往下看ViewGroup事件的分发机制

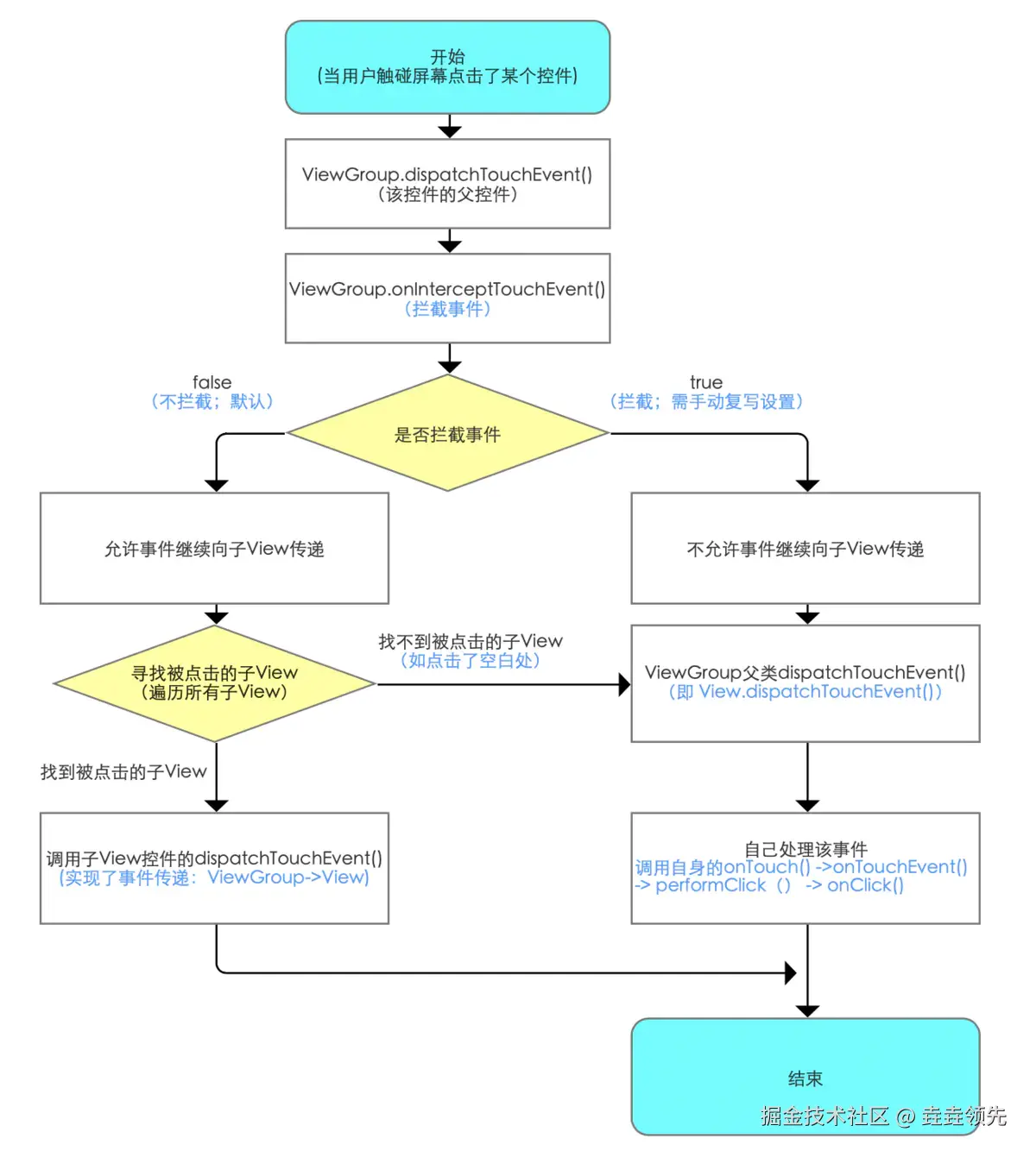
流程2: ViewGroup的事件分发机制

从上面Activity的事件分发机制可知,在Activity.dispatchTouchEvent()实现了将事件从Activity->ViewGroup的传递,ViewGroup的事件分发机制从dispatchTouchEvent()开始。

源码分析

/**
  * 源码分析:ViewGroup.dispatchTouchEvent()
  */ 
  public boolean dispatchTouchEvent(MotionEvent ev) { 

  // 仅贴出关键代码
  ... 

  if (disallowIntercept || !onInterceptTouchEvent(ev)) {  
  // 分析1:ViewGroup每次事件分发时,都需调用onInterceptTouchEvent()询问是否拦截事件
    // 判断值1-disallowIntercept:是否禁用事件拦截的功能(默认是false),可通过调用requestDisallowInterceptTouchEvent()修改
    // 判断值2-!onInterceptTouchEvent(ev) :对onInterceptTouchEvent()返回值取反
        // a. 若在onInterceptTouchEvent()中返回false,即不拦截事件,从而进入到条件判断的内部
        // b. 若在onInterceptTouchEvent()中返回true,即拦截事件,从而跳出了该条件判断
        // c. 关于onInterceptTouchEvent() ->>分析1

  // 分析2
    // 1. 通过for循环,遍历当前ViewGroup下的所有子View
    for (int i = count - 1; i >= 0; i--) {  
        final View child = children[i];  
        if ((child.mViewFlags & VISIBILITY_MASK) == VISIBLE  
                || child.getAnimation() != null) {  
            child.getHitRect(frame);  

            // 2. 判断当前遍历的View是不是正在点击的View,从而找到当前被点击的View
            if (frame.contains(scrolledXInt, scrolledYInt)) {  
                final float xc = scrolledXFloat - child.mLeft;  
                final float yc = scrolledYFloat - child.mTop;  
                ev.setLocation(xc, yc);  
                child.mPrivateFlags &= ~CANCEL_NEXT_UP_EVENT;  

                // 3. 条件判断的内部调用了该View的dispatchTouchEvent()
                // 即 实现了点击事件从ViewGroup到子View的传递(具体请看下面章节介绍的View事件分发机制)
                if (child.dispatchTouchEvent(ev))  { 

                // 调用子View的dispatchTouchEvent后是有返回值的
                // 若该控件可点击,那么点击时dispatchTouchEvent的返回值必定是true,因此会导致条件判断成立
                // 于是给ViewGroup的dispatchTouchEvent()直接返回了true,即直接跳出
                // 即该子View把ViewGroup的点击事件消费掉了

                mMotionTarget = child;  
                return true; 
                      }  
                  }  
              }  
          }  
      }  
    }  

  ...

  return super.dispatchTouchEvent(ev);
  // 若无任何View接收事件(如点击空白处)/ViewGroup本身拦截了事件(复写了onInterceptTouchEvent()返回true)
  // 会调用ViewGroup父类的dispatchTouchEvent(),即View.dispatchTouchEvent()
  // 因此会执行ViewGroup的onTouch() -> onTouchEvent() -> performClick() -> onClick(),即自己处理该事件,事件不会往下传递
  // 具体请参考View事件分发机制中的View.dispatchTouchEvent()

  ... 

}

/**
  * 分析1:ViewGroup.onInterceptTouchEvent()
  * 作用:是否拦截事件
  * 说明:
  *     a. 返回false:不拦截(默认)
  *     b. 返回true:拦截,即事件停止往下传递(需手动复写onInterceptTouchEvent()其返回true)
  */
  public boolean onInterceptTouchEvent(MotionEvent ev) {  

    // 默认不拦截
    return false;

  } 
  // 回到调用原处

源码总结

Android事件分发传递到Acitivity后,总是先传递到ViewGroup、再传递到View。流程总结如下:(假设已经经过了Acitivity事件分发传递并传递到ViewGroup)

 

核心方法总结

主要包括:dispatchTouchEvent()、onTouchEvent() 、onInterceptTouchEvent()总结如下

 

实例分析

1. 布局说明

 

2. 测试代码

布局文件:activity_main.xml

<?xml version="1.0" encoding="utf-8"?>
<LinearLayout xmlns:android="http://schemas.android.com/apk/res/android"
    android:id="@+id/my_layout"
    android:layout_width="match_parent"
    android:layout_height="match_parent"
    xmlns:app="http://schemas.android.com/apk/res-auto"
    android:focusableInTouchMode="true"
    android:orientation="vertical">

    <Button
        android:id="@+id/button1"
        android:layout_width="wrap_content"
        android:layout_height="wrap_content"
        android:text="按钮1" />

    <Button
        android:id="@+id/button2"
        android:layout_width="wrap_content"
        android:layout_height="wrap_content"
        android:text="按钮2" />

</LinearLayout>

 

核心代码:MainActivity.java

public class MainActivity extends AppCompatActivity {

  Button button1,button2;
  ViewGroup myLayout;

  @Override
  public void onCreate(Bundle savedInstanceState) {
      super.onCreate(savedInstanceState);
      setContentView(R.layout.activity_main);

      button1 = (Button)findViewById(R.id.button1);
      button2 = (Button)findViewById(R.id.button2);
      myLayout = (LinearLayout)findViewById(R.id.my_layout);

      // 1.为ViewGroup布局设置监听事件
      myLayout.setOnClickListener(new View.OnClickListener() {
          @Override
          public void onClick(View v) {
              Log.d("TAG", "点击了ViewGroup");
          }
      });

      // 2. 为按钮1设置监听事件
      button1.setOnClickListener(new View.OnClickListener() {
          @Override
          public void onClick(View v) {
              Log.d("TAG", "点击了button1");
          }
      });

      // 3. 为按钮2设置监听事件
      button2.setOnClickListener(new View.OnClickListener() {
          @Override
          public void onClick(View v) {
              Log.d("TAG", "点击了button2");
          }
      });
   }
}
3. 测试结果
// 点击按钮1,输出如下
点击了button1

// 点击按钮2,输出如下
点击了button2

// 点击空白处,输出如下
点击了ViewGroup
4. 结果分析
  • 点击Button时,因为ViewGroup默认不拦截,所以事件会传递到子View Button,于是执行Button.onClick()。
  • 此时ViewGroup. dispatchTouchEvent()会直接返回true,所以ViewGroup自身不会处理该事件,于是ViewGroupLayout的dispatchTouchEvent()不会执行,所以注册的onTouch()不会执行,即onTouchEvent() -> performClick() -> onClick()整个链路都不会执行,所以最后不会执行ViewGroup设置的onClick()里。
  • 点击空白区域时,ViewGroup. dispatchTouchEvent()里遍历所有子View希望找到被点击子View时找不到,所以ViewGroup自身会处理该事件,于是执行onTouchEvent() -> performClick() -> onClick(),最终执行ViewGroupLayout的设置的onClick()

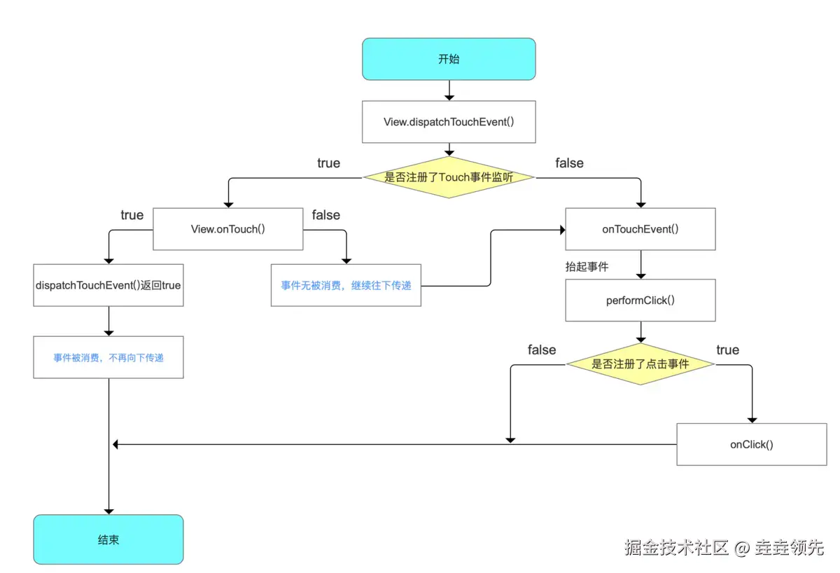
流程3:View的事件分发机制

从上面ViewGroup事件分发机制知道,View事件分发机制从dispatchTouchEvent()开始

源码分析

/**
  * 源码分析:View.dispatchTouchEvent()
  */
  public boolean dispatchTouchEvent(MotionEvent event) {  

        if ( (mViewFlags & ENABLED_MASK) == ENABLED && 
              mOnTouchListener != null &&  
              mOnTouchListener.onTouch(this, event)) {  
            return true;  
        } 

        return onTouchEvent(event);  
  }
  // 说明:只有以下3个条件都为真,dispatchTouchEvent()才返回true;否则执行onTouchEvent()
  //   1. (mViewFlags & ENABLED_MASK) == ENABLED
  //   2. mOnTouchListener != null
  //   3. mOnTouchListener.onTouch(this, event)
  // 下面对这3个条件逐个分析

/**
  * 条件1:(mViewFlags & ENABLED_MASK) == ENABLED
  * 说明:
  *    1. 该条件是判断当前点击的控件是否enable
  *    2. 由于很多View默认enable,故该条件恒定为true(除非手动设置为false)
  */

/**
  * 条件2:mOnTouchListener != null
  * 说明:
  *   1. mOnTouchListener变量在View.setOnTouchListener()里赋值
  *   2. 即只要给控件注册了Touch事件,mOnTouchListener就一定被赋值(即不为空)
  */
  public void setOnTouchListener(OnTouchListener l) { 

    mOnTouchListener = l;  

} 

/**
  * 条件3:mOnTouchListener.onTouch(this, event)
  * 说明:
  *   1. 即回调控件注册Touch事件时的onTouch();
  *   2. 需手动复写设置,具体如下(以按钮Button为例)
  */
  button.setOnTouchListener(new OnTouchListener() {  
      @Override  
      public boolean onTouch(View v, MotionEvent event) {  

        return false;  
        // 若在onTouch()返回true,就会让上述三个条件全部成立,从而使得View.dispatchTouchEvent()直接返回true,事件分发结束
        // 若在onTouch()返回false,就会使得上述三个条件不全部成立,从而使得View.dispatchTouchEvent()中跳出If,执行onTouchEvent(event)
        // onTouchEvent()源码分析 -> 分析1
      }  
  });

/**
  * 分析1:onTouchEvent()
  */
  public boolean onTouchEvent(MotionEvent event) {  

    ... // 仅展示关键代码

    // 若该控件可点击,则进入switch判断中
    if (((viewFlags & CLICKABLE) == CLICKABLE || (viewFlags & LONG_CLICKABLE) == LONG_CLICKABLE)) {  

        // 根据当前事件类型进行判断处理
        switch (event.getAction()) { 

            // a. 事件类型=抬起View(主要分析)
            case MotionEvent.ACTION_UP:  
                    performClick(); 
                    // ->>分析2
                    break;  

            // b. 事件类型=按下View
            case MotionEvent.ACTION_DOWN:  
                postDelayed(mPendingCheckForTap, ViewConfiguration.getTapTimeout());  
                break;  

            // c. 事件类型=结束事件
            case MotionEvent.ACTION_CANCEL:  
                refreshDrawableState();  
                removeTapCallback();  
                break;

            // d. 事件类型=滑动View
            case MotionEvent.ACTION_MOVE:  
                final int x = (int) event.getX();  
                final int y = (int) event.getY();  

                int slop = mTouchSlop;  
                if ((x < 0 - slop) || (x >= getWidth() + slop) ||  
                        (y < 0 - slop) || (y >= getHeight() + slop)) {  
                    removeTapCallback();  
                    if ((mPrivateFlags & PRESSED) != 0) {  
                        removeLongPressCallback();  
                        mPrivateFlags &= ~PRESSED;  
                        refreshDrawableState();  
                    }  
                }  
                break;  
        }  

        // 若该控件可点击,就一定返回true
        return true;  
    }  
  // 若该控件不可点击,就一定返回false
  return false;  
}

/**
  * 分析2:performClick()
  */  
  public boolean performClick() {  

      if (mOnClickListener != null) {
          // 只要通过setOnClickListener()为控件View注册1个点击事件
          // 那么就会给mOnClickListener变量赋值(即不为空)
          // 则会往下回调onClick() & performClick()返回true
          playSoundEffect(SoundEffectConstants.CLICK);  
          mOnClickListener.onClick(this);  
          return true;  
      }  
      return false;  
  }  

源码总结

 

这里需要特别注意的是,onTouch()的执行 先于 onClick()

核心方法总结

主要包括:dispatchTouchEvent()、onTouchEvent()

 

实例分析

在本示例中,将分析两种情况:

  1. 注册Touch事件监听 且 在onTouch()返回false
  2. 注册Touch事件监听 且 在onTouch()返回true
分析1:注册Touch事件监听 且 在onTouch()返回false
代码示例
// 1. 注册Touch事件监听setOnTouchListener 且 在onTouch()返回false
button.setOnTouchListener(new View.OnTouchListener() {

      @Override
      public boolean onTouch(View v, MotionEvent event) {
          System.out.println("执行了onTouch(), 动作是:" + event.getAction());
          return false;
      }
});

// 2. 注册点击事件OnClickListener()
button.setOnClickListener(new View.OnClickListener() {

      @Override
      public void onClick(View v) {
          System.out.println("执行了onClick()");
      }
});

 

测试结果
执行了onTouch(), 动作是:0
执行了onTouch(), 动作是:1
执行了onClick()

 

测试结果说明
  • 点击按钮会产生两个类型的事件-按下View与抬起View,所以会回调两次onTouch();
  • 因为onTouch()返回了false,所以事件无被消费,会继续往下传递,即调用View.onTouchEvent();
  • 调用View.onTouchEvent()时,对于抬起View事件,在调用performClick()时,因为设置了点击事件,所以会回调onClick()。
分析2:注册Touch事件监听 且 在onTouch()返回true
代码示例
// 1. 注册Touch事件监听setOnTouchListener 且 在onTouch()返回false
button.setOnTouchListener(new View.OnTouchListener() {

        @Override
        public boolean onTouch(View v, MotionEvent event) {
            System.out.println("执行了onTouch(), 动作是:" + event.getAction());
            return true;
        }
    });

// 2. 注册点击事件OnClickListener()
button.setOnClickListener(new View.OnClickListener() {

        @Override
        public void onClick(View v) {
            System.out.println("执行了onClick()");
        }

  });

 

测试结果
执行了onTouch(), 动作是:0
执行了onTouch(), 动作是:1

 

测试结果说明
  • 点击按钮会产生两个类型的事件-按下View与抬起View,所以会回调两次onTouch();
  • 因为onTouch()返回了true,所以事件被消费,不会继续往下传递,View.dispatchTouchEvent()直接返回true;
  • 所以最终不会调用View.onTouchEvent(),也不会调用onClick()。

至此,关于Android事件分发机制的内容已经讲解完毕,即Activity、ViewGroup、View的事件分发机制。

即:ActivityViewGroupView 的事件分发机制


4. 总结

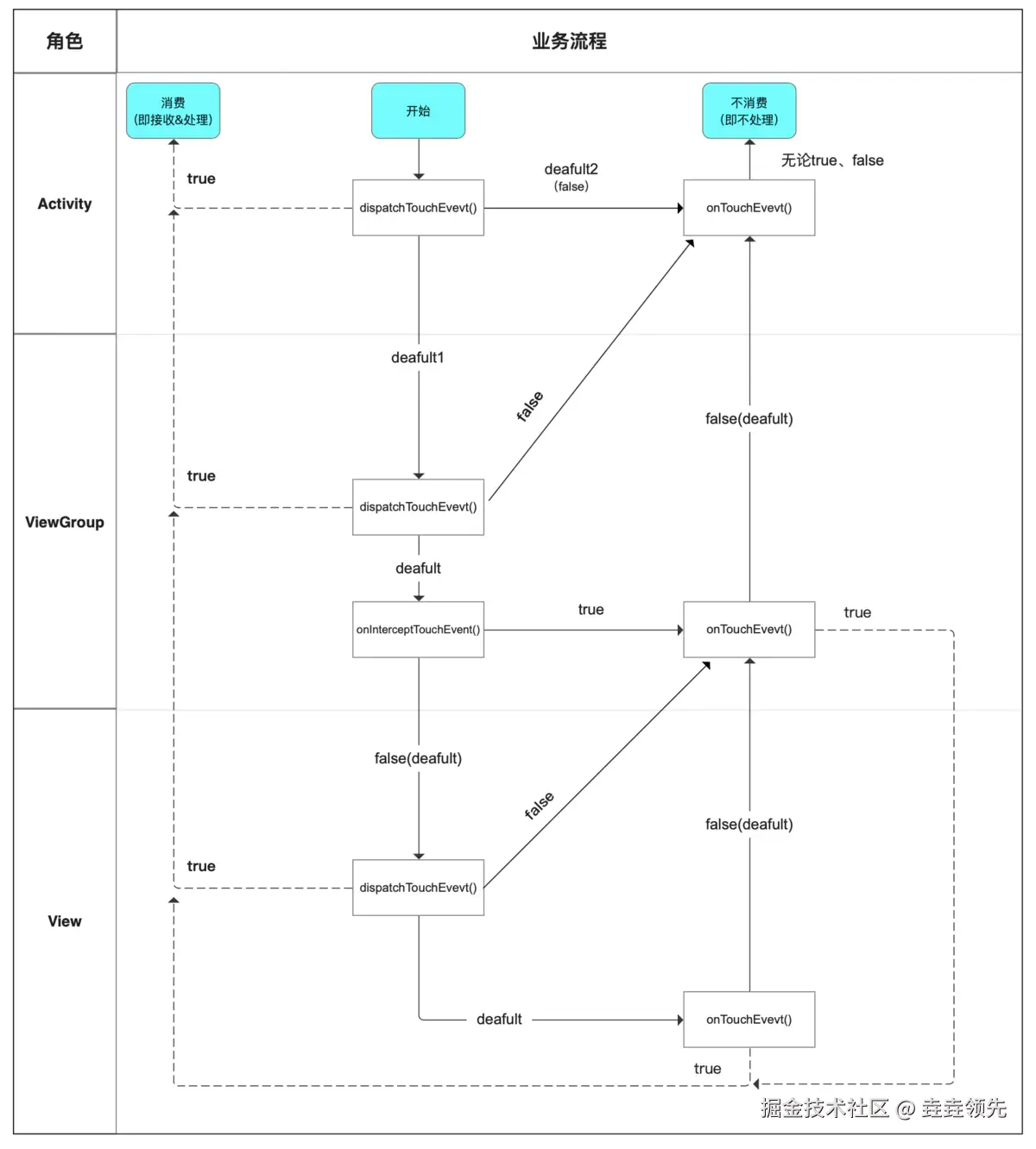
在本章节中,将采用大量的图表从各个角度对Android事件分发机制进行总结。主要包括:

  • 工作流程总结
  • 业务流程总结
  • 以分发对象为核心的总结
  • 以方法为核心的总结

4.1 工作流程-总结

Android事件分发流程 = Activity -> ViewGroup -> View,即:1个点击事件发生后,事件先传到Activity、再传到ViewGroup、最终再传到View。

 

4.2 以分发对象为核心-总结

分发对象主要包括:Activity、ViewGroup、View。

 

4.3 以方法为核心-总结

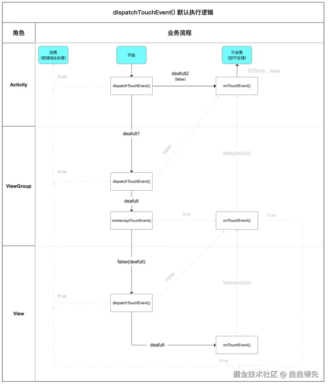
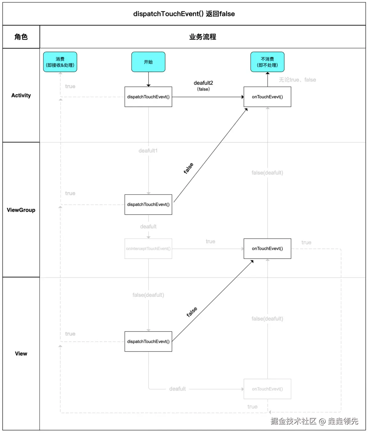
事件分发的方法主要包括:dispatchTouchEvent()、onInterceptTouchEvent()和onTouchEvent()。

 

 

这里需要特别注意的是:

  • 注意点1:左侧虚线代表具备相关性及逐层返回;
  • 注意点2:各层dispatchTouchEvent() 返回true的情况保持一致(图中虚线)
    原因是:上层dispatchTouchEvent() 的返回true情况 取决于 下层dispatchTouchEvent() 是否返回ture,如Activity.dispatchTouchEvent() 返回true的情况 = ViewGroup.dispatchTouchEvent() 返回true
  • 注意点3:各层dispatchTouchEvent() 与 onTouchEvent()的返回情况保持一致
    原因:最下层View的dispatchTouchEvent()的返回值 取决于 View.onTouchEvent()的返回值;结合注意点1,逐层往上返回,从而保持一致。

下面,将针对该3个方法,分别针对默认执行逻辑、返回true、返回false的三种情况进行流程图示意。

方法1:dispatchTouchEvent()

默认执行逻辑、返回true、返回false 这三种情况的返回逻辑分别如下所示。

 

 

 

方法2:onInterceptTouchEvent()

默认执行逻辑、返回true、返回false 这三种情况的返回逻辑分别如下所示。

 

这里需要特别注意的是:ActivityView都无该方法,仅ViewGroup特有。

方法3:onTouchEvent()

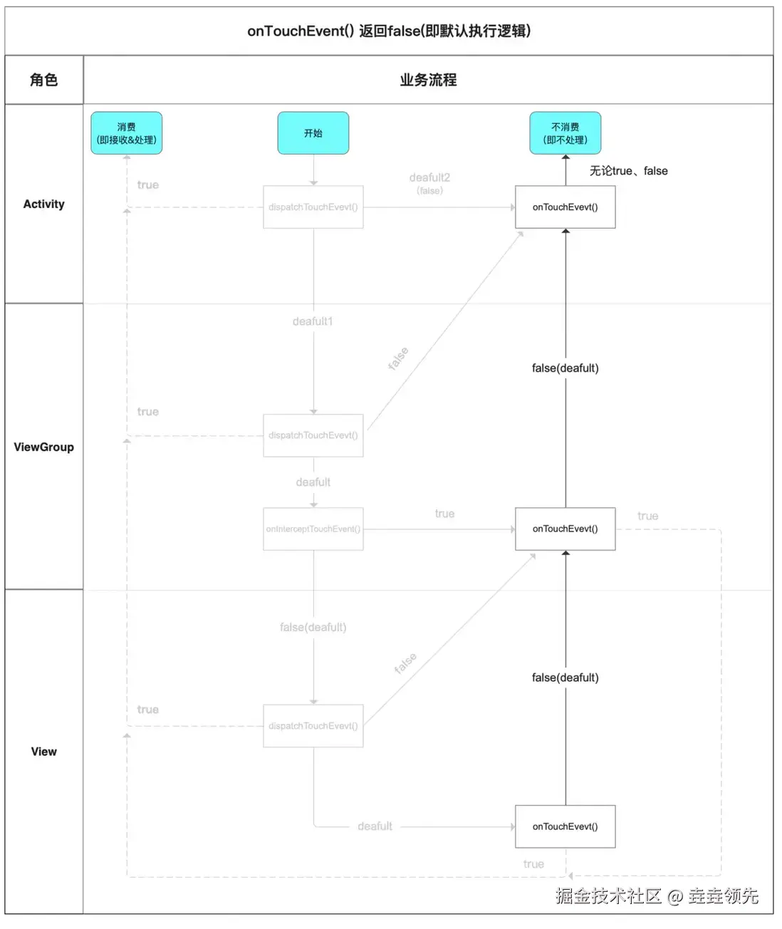
默认执行逻辑、返回true、返回false 这三种情况的返回逻辑分别如下所示。

 

 

三者关系

下面,我用一段伪代码来阐述上述3个方法的关系 & 事件传递规则

// 点击事件产生后
// 步骤1:调用dispatchTouchEvent()
public boolean dispatchTouchEvent(MotionEvent ev) {

    boolean consume = false; //代表 是否会消费事件

    // 步骤2:判断是否拦截事件
    if (onInterceptTouchEvent(ev)) {
      // a. 若拦截,则将该事件交给当前View进行处理
      // 即调用onTouchEvent()去处理点击事件
      consume = onTouchEvent (ev) ;

    } else {

      // b. 若不拦截,则将该事件传递到下层
      // 即 下层元素的dispatchTouchEvent()就会被调用,重复上述过程
      // 直到点击事件被最终处理为止
      consume = child.dispatchTouchEvent (ev) ;
    }

    // 步骤3:最终返回通知 该事件是否被消费(接收 & 处理)
    return consume;

}

5. 常见事件分发场景

下面,我将通过实例说明常见的事件传递情况 & 流程

5.1 背景描述

  • 讨论的布局如下

  • 情景

    1. 用户先触摸到屏幕上View C上的某个点(图中黄区)

    Action_DOWN事件在此处产生

    1. 用户移动手指
    2. 最后离开屏幕

5.2 一般的事件传递情况

一般的事件传递场景有:

  • 默认情况
  • 处理事件
  • 拦截DOWN事件
  • 拦截后续事件(MOVEUP

场景1:默认

  • 即不对控件里的方法(dispatchTouchEvent()onTouchEvent()onInterceptTouchEvent())进行重写 或 更改返回值

  • 那么调用的是这3个方法的默认实现:调用下层的方法 & 逐层返回

  • 事件传递情况:(呈U型)

    1. 从上往下调用dispatchTouchEvent()

    Activity A ->> ViewGroup B ->> View C

    1. 从下往上调用onTouchEvent()

    View C ->> ViewGroup B ->> Activity A

     

注:虽然ViewGroup BonInterceptTouchEvent()对DOWN事件返回了false,但后续的事件(MOVE、UP)依然会传递给它的onInterceptTouchEvent()
这一点与onTouchEvent()的行为是不一样的:不再传递 & 接收该事件列的其他事件

场景2:处理事件

View C希望处理该点击事件,即:设置View C为可点击的(Clickable) 或 复写其onTouchEvent()返回true

最常见的:设置Button按钮来响应点击事件

事件传递情况:(如下图)

  • DOWN事件被传递给C的onTouchEvent方法,该方法返回true,表示处理该事件

  • 因为View C正在处理该事件,那么DOWN事件将不再往上传递给ViewGroup B 和 Activity AonTouchEvent()

  • 该事件列的其他事件(Move、Up)也将传递给View ConTouchEvent()

会逐层往dispatchTouchEvent() 返回,最终事件分发结束

场景3:拦截DOWN事件

假设ViewGroup B希望处理该点击事件,即ViewGroup B复写了onInterceptTouchEvent()返回trueonTouchEvent()返回true
事件传递情况:(如下图)

  • DOWN事件被传递给ViewGroup BonInterceptTouchEvent(),该方法返回true,表示拦截该事件,即自己处理该事件(事件不再往下传递)
  • 调用自身的onTouchEvent()处理事件(DOWN事件将不再往上传递给Activity AonTouchEvent()
  • 该事件列的其他事件(Move、Up)将直接传递给ViewGroup BonTouchEvent()

注:

  1. 该事件列的其他事件(Move、Up)将不会再传递给ViewGroup BonInterceptTouchEvent();因:该方法一旦返回一次true,就再也不会被调用
  2. 逐层往dispatchTouchEvent() 返回,最终事件分发结束

 

 

场景4:拦截DOWN的后续事件

结论

  • ViewGroup 拦截了一个半路的事件(如MOVE),该事件将会被系统变成一个CANCEL事件 & 传递给之前处理该事件的子View
  • 该事件不会再传递给ViewGrouponTouchEvent()
  • 只有再到来的事件才会传递到ViewGrouponTouchEvent()

场景描述
ViewGroup B 无拦截DOWN事件(还是View C来处理DOWN事件),但它拦截了接下来的MOVE事件

DOWN事件传递到View ConTouchEvent(),返回了true

实例讲解

  • 在后续到来的MOVE事件,ViewGroup BonInterceptTouchEvent()返回true拦截该MOVE事件,但该事件并没有传递给ViewGroup B ;这个MOVE事件将会被系统变成一个CANCEL事件传递给View ConTouchEvent()
  • 后续又来了一个MOVE事件,该MOVE事件才会直接传递给ViewGroup BonTouchEvent()

后续事件将直接传递给ViewGroup BonTouchEvent()处理,而不会再传递给ViewGroup BonInterceptTouchEvent(),因该方法一旦返回一次true,就再也不会被调用了。

  • View C再也不会收到该事件列产生的后续事件

     

 

至此,关于Android常见的事件传递情况 & 流程已经讲解完毕。


6. 特殊说明

6.1 Touch事件的后续事件(MOVE、UP)层级传递

  • 若给控件注册了Touch事件,每次点击都会触发一系列action事件(ACTION_DOWN,ACTION_MOVE,ACTION_UP等)
  • dispatchTouchEvent()事件分发时,只有前一个事件(如ACTION_DOWN)返回true,才会收到后一个事件(ACTION_MOVE和ACTION_UP)

即如果在执行ACTION_DOWN时返回false,后面一系列的ACTION_MOVE、ACTION_UP事件都不会执行

从上面对事件分发机制分析知:

  • dispatchTouchEvent()、 onTouchEvent() 消费事件、终结事件传递(返回true)
  • 而onInterceptTouchEvent 并不能消费事件,它相当于是一个分叉口起到分流导流的作用,对后续的ACTION_MOVE和ACTION_UP事件接收起到非常大的作用

请记住:接收了ACTION_DOWN事件的函数不一定能收到后续事件(ACTION_MOVE、ACTION_UP)

这里给出ACTION_MOVE和ACTION_UP事件的传递结论

  • 结论1
    若对象(Activity、ViewGroup、View)的dispatchTouchEvent()分发事件后消费了事件(返回true),那么收到ACTION_DOWN的函数也能收到ACTION_MOVE和ACTION_UP

黑线:ACTION_DOWN事件传递方向
红线:ACTION_MOVE 、 ACTION_UP事件传递方向

 

  • 结论2
    若对象(Activity、ViewGroup、View)的onTouchEvent()处理了事件(返回true),那么ACTION_MOVE、ACTION_UP的事件从上往下传到该View后就不再往下传递,而是直接传给自己的onTouchEvent()& 结束本次事件传递过程。

黑线:ACTION_DOWN事件传递方向
红线:ACTION_MOVE、ACTION_UP事件传递方向

 

6.2 onTouch()和onTouchEvent()的区别

  • 该2个方法都是在View.dispatchTouchEvent()中调用
  • onTouch()优先于onTouchEvent执行;若手动复写在onTouch()中返回true(即 将事件消费掉),将不会再执行onTouchEvent()

注:若1个控件不可点击(即非enable),那么给它注册onTouch事件将永远得不到执行,具体原因看如下代码

// &&为短路与,即如果前面条件为false,将不再往下执行
//  故:onTouch()能够得到执行需2个前提条件:
     // 1. mOnTouchListener的值不能为空
     // 2. 当前点击的控件必须是enable的
mOnTouchListener != null && (mViewFlags & ENABLED_MASK) == ENABLED &&  
            mOnTouchListener.onTouch(this, event)

// 对于该类控件,若需监听它的touch事件,就必须通过在该控件中重写onTouchEve