化学ppt课件怎么做?这个在线ppt工具不容错过!

417 阅读6分钟

化学ppt课件怎么做?

我们都知道,化学ppt课件中少不了各种化学方程式,化学方程式不同于普通的文本,如果是纯手工编辑,需要耗费大量的时间,必然会挤占到其他教学任务的时间。

好在我们现在有了更为便捷的ppt制作工具“博思AIPPT”,博思AIPPT不仅预置了常用的化学方程式,支持一键插入化学方程式,同时还提供AI智能生成PPT功能,只需输入ppt主题,譬如“实验室制备二氧化碳气体”,它就会快速生成一份完整的化学ppt课件,为教学工作持续减负。

博思AI一键生成化学ppt *博思AI一键生成化学ppt

化学ppt怎么插入化学方程式?

博思AIPPT是基于云端技术构建的在线ppt软件,提供ppt在线编辑能力和各种工具,其中的LaTeX公式预置了3个科目——数学、物理、化学——的常用公式,切换到化学标签,就能看到化学ppt中会用到的各种化学方程式:

-氢气在氧气中燃烧
-实验室制备二氧化碳
-铜在空气中加热
-铁和稀硫酸反应
-铝和稀硫酸反应
-加热高锰酸钾制备氧气
-碳酸氢钠受热分解

化学ppt常用的化学方式 *化学ppt常用的化学方式

基于博思AIPPT在化学ppt课件中插入化学方程式:

在电脑浏览器打开博思AIPPT的工作台,如下图,点击右侧的“新建空白PPT”,创建一个空白的ppt文件。

来到博思AIPPT的编辑界面,顶部工具栏列出了编辑PPT常用的各种工具,我们想在ppt中插入化学方程式,因此可以点击工具栏的公式,打开LaTeX公式面板。

点击左上角的化学标签,切换到化学公式界面,左侧列出了博思AIPPT内置的化学方程式,点击方程式会添加到面板右侧的公式编辑窗口,下方会显示渲染后的样式,点击右下角的插入按钮,即可将化学方程式一键插入当前的PPT页面。

博思AIPPT一键插入化学方程式 *博思AIPPT一键插入化学方程式

AI一键生成化学ppt课件

除了预置多个常用的化学方程式,博思AIPPT还有一个更具特色的重磅功能——AI智能生成PPT!!支持调用AI来快速生成任意主题的PPT,包括但不限于:化学ppt课件、年度教学汇报ppt、毕业论文选题答辩ppt、职场年终总结报告ppt、企业管理者年度述职ppt、各行业竞品分析调研ppt等,覆盖各类ppt主题和制作需求,助你又快又好地搞定ppt!

博思AI一键生成PPT *博思AI一键生成PPT

博思AIPPT功能亮点

- AI生成PPT:打破传统创作,AI一键生成PPT,开启做PPT新方式。博思AIPPT将帮助你轻松地创建精美、专业的PPT,免费开始,探索AI智能带来的无限可能性!

- 结构化大纲解析:用AI自动生成PPT大纲内容,动态解析,自定义编辑和修改。博思AIPPT将为你节省大量时间,让你专注于内容创作,免费开始制作之旅。

- 导入文件生成PPT:博思AIPPT将自动智能提炼生成专业的PPT,告别繁琐的排版,让你的PPT脱颖而出。支持多种文件格式,包括Word、PDF、TXT、Markdown等,满足你的不同需求。

- 智能排版和AI重写:告别手动排版,博思AIPPT自动为你排版, 提供多种预设的配色方案,涵盖商务、教育、科技等不同风格。AI美化PPT,纠正语法错误、优化句式结构。

- 海量精品模板:海量精品模板,以及多种主题和场景,满足你的各种需求。可以轻松地将现有内容替换到任何模板中,无需手动调整格式和排版,AI做PPT更加便捷。

基于博思AIPPT一键生成化学ppt课件的步骤如下:

在电脑浏览器上打开博思AIPPT的首页PPTGO,如下图所示,点击中间的开始AI生成PPT按钮,进入ai在线制作PPT的界面。

博思AIPPT给出了下图3个选项,可根据实际情况点击对应的选项——

-AI智能生成PPT:输入PPT主题,快速生成PPT
-导入文件生成PPT:导入Word、PDF、Markdown、TXT、Xmind文件,经AI提炼生成大纲,再生成PPT
-挑选模板:先选择喜欢的PPT模板,再从前面两个选项——AI智能生成、导入文件,选择一种方式生成PPT

想要制作化学ppt课件,可以在文本框中输入“实验室制备二氧化碳的化学ppt课件”,输入框右侧提供一个选项,会影响最终生成的PPT页面数量,默认为“标准”,如果想要生成内容更为充实的化学ppt,可考虑将其更改为“复杂”。

博思AI在线制作PPT *博思AI在线制作PPT

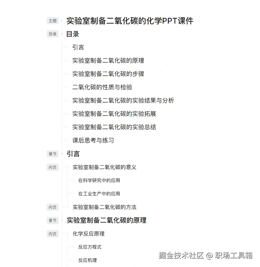
下方是博思AIPPT基于输入的主题“实验室制备二氧化碳的化学ppt课件”生成的PPT大纲,博思AIPPT具备结构化解析大纲能力,会按主题-目录-章节-内页4个维度来呈现大纲。

-主题对应后续即将生成的PPT封面页
-目录对应后续即将生成的PPT目录页
-章节对应后续即将生成的PPT章节页(PPT分隔页)
-内页对应后续即将生成的PPT内容页

点击PPT大纲底部的挑选PPT模板主题按钮,来到博思AIPPT的PPT模板库,如下图,这里预置了上百款高品质的PPT模板,将鼠标置于右侧的区域,滚动鼠标滚轮,可从上往下浏览所有PPT模板。

对于博思AIPPT内置的海量PPT模板,我们可以从模板场景、设计风格、主题颜色3个维度来组合筛选模板,快速找到自己喜欢的那款——

-模板场景:总结汇报、教育培训、企业宣传、商业计划书、营销推广、毕业答辩、晚会表彰
-设计风格:中国风、扁平简约、商务科技、创意时尚、文艺清新、卡通手绘
-主题颜色:10+种色系,随心选择

如果是用于教学场景的课件,可选择“教育培训”,筛选出所有匹配这一场景的ppt模板,从中选出喜欢的模板。

博思AIPPT内置的PPT模板 *博思AIPPT内置的PPT模板

确定PPT模板后,点击右上角的“生成ppt”按钮,等待一小会,博思AI就会生成一份完整的化学PPT,如下图所示。

以上就是本次想和各位分享的所有内容,希望能帮到有需要的朋友。如果你有其他疑问,或是想进一步了解的内容,欢迎在下方的评论区留言,我们一起交流探讨。

码字不易,如果对你有帮助的话,请别忘了赏个【三连】或是【关注】我哦,关注不迷路,那我们下次再见咯!