Java并发编程知识图谱,掌握并发业务所需的技能点(收藏篇)

309 阅读5分钟

image.png

在现代软件开发中,多线程并发编程已成为提升应用性能和响应速度的关键技术。Java,作为一种广泛使用的编程语言,提供了丰富的并发工具和机制,使得开发者能够有效地管理线程和任务。从基础的ThreadRunnable接口,到高级的CompletableFutureForkJoinTask,Java为异步编程提供了强大的支持。此外,volatile关键字、Transient Fault Handling以及各种并发模式(如生产者-消费者模式和读者-写者模式)等概念,都是构建高效、可靠并发应用的基石。这些工具和模式不仅帮助我们解决了多线程环境下的复杂问题,如可见性、有序性和数据一致性,还提供了处理暂时性故障和优化资源访问的策略。对于任何希望深入理解并发编程的Java开发者来说,掌握这些概念和工具是必不可少的。

1、并发编程知识图谱

image.png

2、并发编程知识点

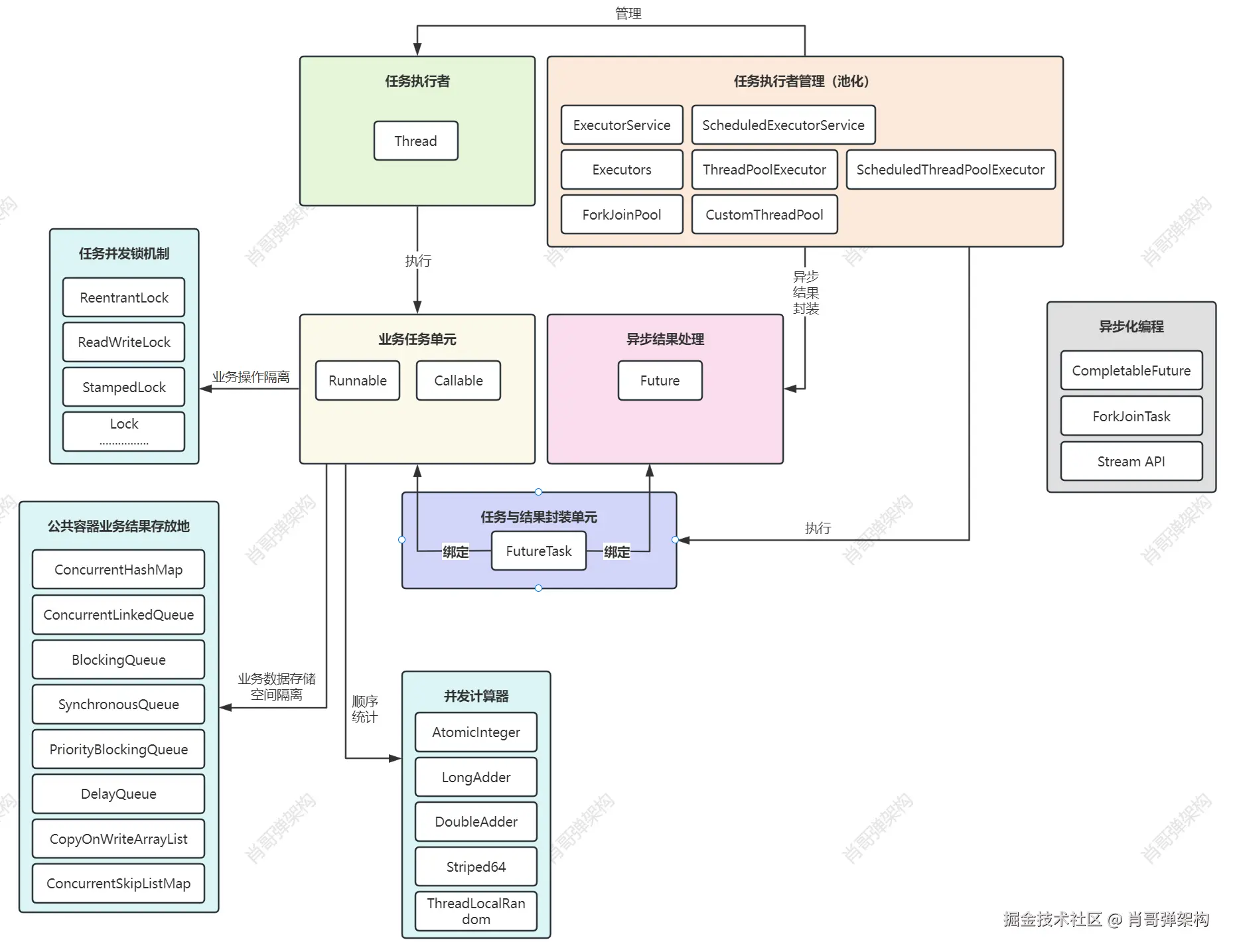
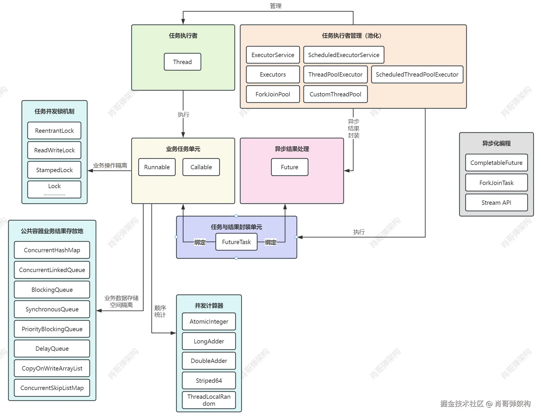
2.1 线程和任务执行

image.png

  • Thread: Java线程的基本类。
  • Runnable: 实现了Runnable接口的对象可以被线程执行。
  • Callable: 类似Runnable,但可以返回结果和抛出异常。
  • Future: 表示异步操作的结果。
  • FutureTask: Future和Runnable的实现类,用于封装异步任务。

2.2 线程池管理

image.png

  • ExecutorService: 管理线程池和执行任务的接口。
  • ThreadPoolExecutor: ExecutorService的具体实现,提供线程池的详细控制。
  • ScheduledExecutorService: 用于延迟执行或定期执行任务的接口。
  • ForkJoinPool: 专为ForkJoinTask任务设计的线程池,支持工作窃取算法。

2.3 同步辅助工具

image.png

  • CountDownLatch: 让一个或多个线程等待其他线程完成操作。
  • CyclicBarrier: 允许一组线程相互等待,直到所有线程都到达某个公共屏障点。
  • Semaphore: 控制对有限资源的访问数量。
  • Phaser: 管理多个线程之间的多个阶段的同步。
  • Exchanger: 用于两个线程之间的数据交换。

2.4 锁机制

image.png

  • ReentrantLock: 可重入的互斥锁。
  • ReadWriteLock: 允许多个读操作并行,但写操作是独占的锁。
  • StampedLock: 支持乐观读和悲观写的更先进的读写锁。
  • Lock: 提供比synchronized更丰富的锁定机制的接口。

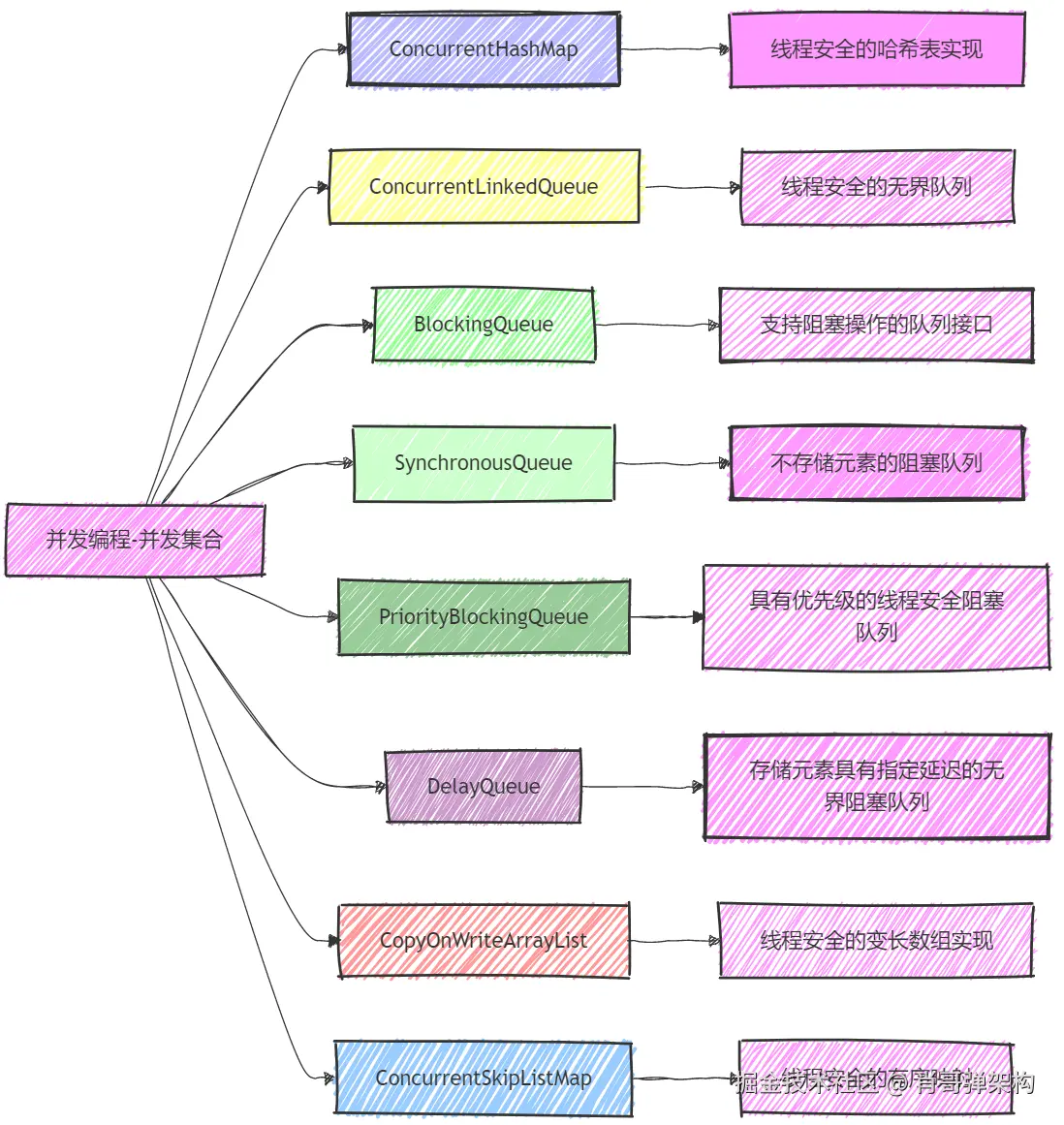
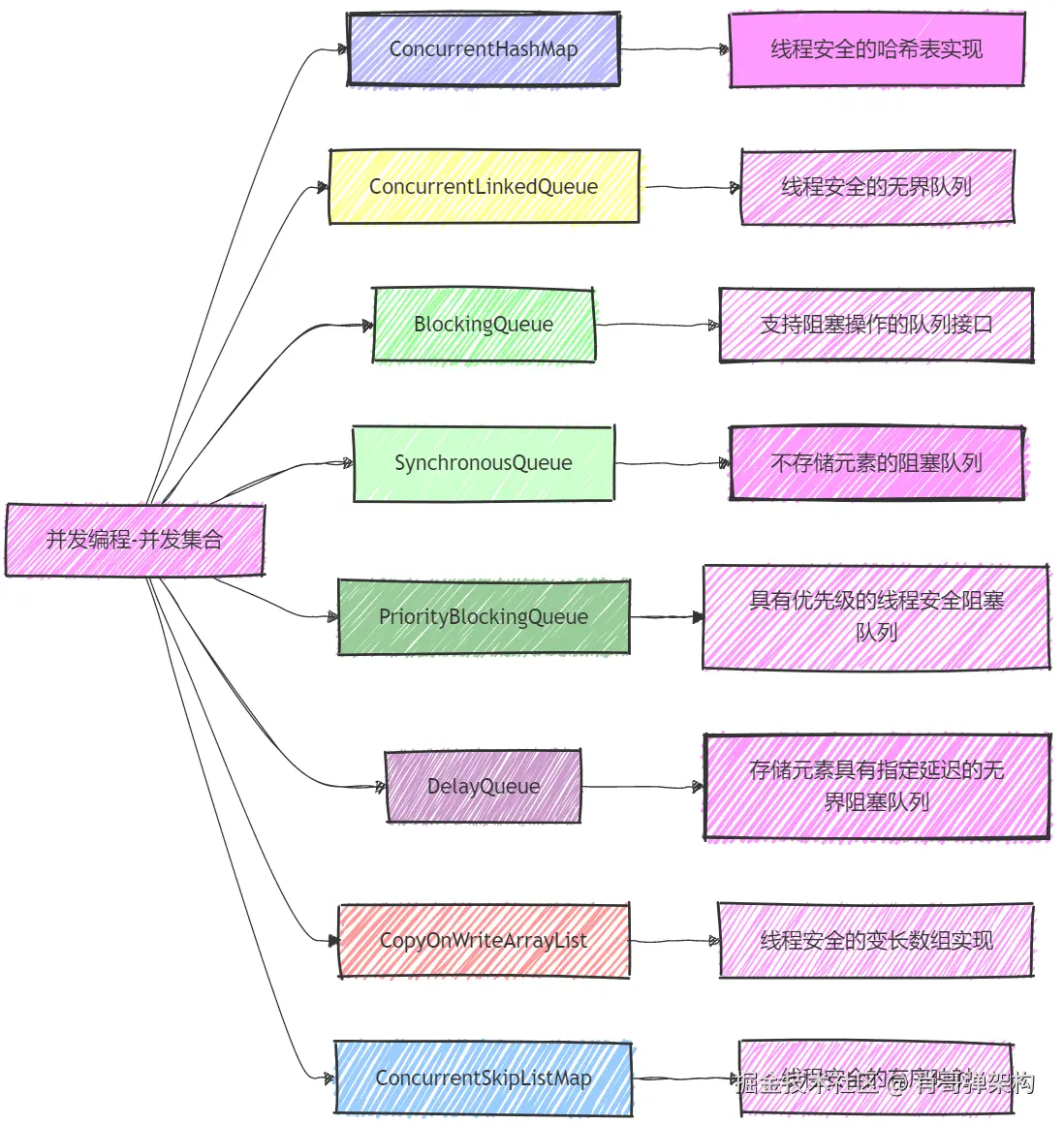
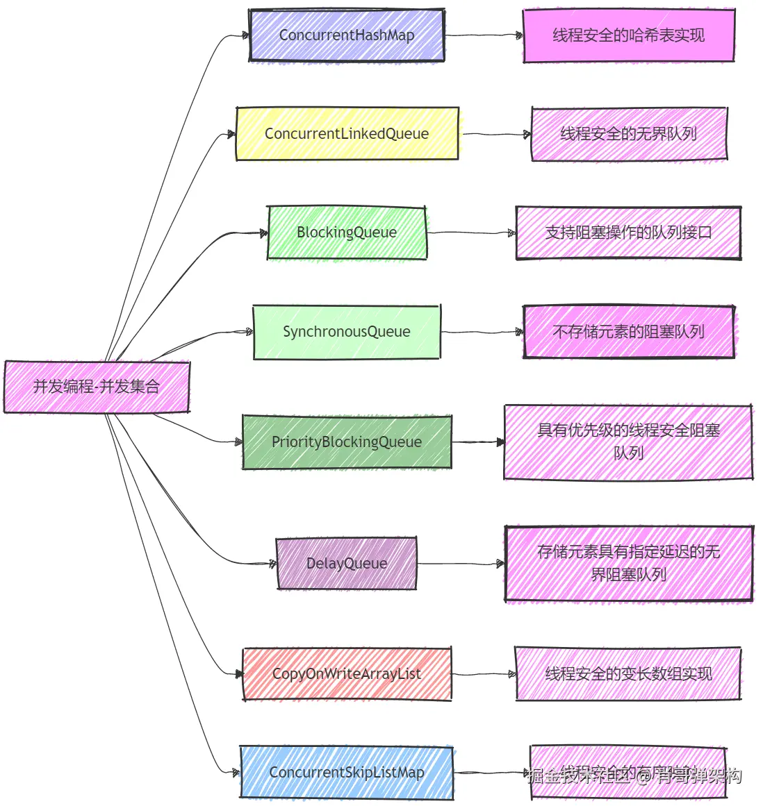
2.5 并发集合

image.png

  • ConcurrentHashMap: 线程安全的哈希表实现。
  • ConcurrentLinkedQueue: 线程安全的无界队列。
  • BlockingQueue: 支持阻塞操作的队列接口。
  • SynchronousQueue: 不存储元素的阻塞队列。
  • PriorityBlockingQueue: 具有优先级的线程安全阻塞队列。
  • DelayQueue: 存储元素具有指定延迟的无界阻塞队列。
  • CopyOnWriteArrayList: 线程安全的变长数组实现。
  • ConcurrentSkipListMap: 线程安全的有序映射。

2.6 原子类和非阻塞编程

image.png

  • AtomicInteger, AtomicLong, AtomicReference: 无锁的线程安全编程组件。
  • LongAdder, DoubleAdder: 高效的长整型和双精度浮点型数值累加。
  • Striped64: 实现高效的并发计数器。
  • ThreadLocalRandom: 为每个线程提供独立的随机数生成器实例。

2.7 异步编程

image.png

  • CompletableFuture: 编写异步代码,链接多个异步操作。
  • ForkJoinTask: 用于将任务分解成更小的任务。
  • Stream API: 支持并行数据处理流水线。

2.8 并发控制和模式

image.png

  • volatile 关键字: 确保变量的可见性和有序性。
  • Transient Fault Handling: 实现暂时性故障处理模式。
  • 并发模式: 如生产者-消费者模式、读者-写者模式等。

2.9 分布式并发控制

  • 分布式锁: 在分布式系统中实现不同节点间操作的原子性。

2.10 并发编程模型

  • Actor模型: 通过消息传递来处理并发。

2.11 响应式编程

  • 反应式编程构件: 如java.util.concurrent.Flow模块。
  • 响应式编程框架: 如RxJava、Project Reactor。

2.12 调试和分析工具

  • 并发调试和分析工具: 如JConsole、VisualVM等。

2.13 其他

  • 不可变对象: 使用final关键字和不可变集合类创建线程安全对象。
  • 分段锁: 手动将数据结构分割成多个段,并为每段提供独立的锁。
  • 锁粗化和锁消除: 通过JVM优化并发控制。
  • 协程: 简化异步编程模型。
  • 并发数据结构的自定义实现: 根据需求自定义实现并发数据结构。

3、并发业务场景举例

  1. 电子商务平台
    • 在电子商务平台中,高并发处理是必需的,尤其是在促销活动期间。系统需要同时处理大量的订单创建、支付处理、库存更新等任务,同时确保数据的一致性和准确性。
  2. 金融服务
    • 金融服务行业,如股票交易平台,需要实时处理大量的交易请求,包括订单撮合、账户余额更新和风险管理,这些都要求高度的并发性和低延迟。
  3. 社交媒体
    • 社交媒体平台需要处理用户发布的帖子、评论和消息,这些内容需要快速地分发给关注者,同时还要处理大量的数据分析任务,如趋势分析和内容推荐。
  4. 在线游戏
    • 在线游戏需要处理大量玩家的同时互动,包括游戏状态同步、得分更新和资源管理,以确保游戏的流畅性和公平性。
  5. 大数据处理
    • 大数据应用需要处理和分析海量数据,如日志分析、用户行为分析等,这些任务通常需要并行处理以提高效率。
  6. 云计算服务
    • 云计算平台提供各种服务,如计算、存储和数据库服务,这些服务需要支持多租户环境,同时处理多个用户的请求。
  7. 实时监控系统
    • 实时监控系统,如网络安全监控和工业控制系统,需要实时收集和分析数据,以快速响应潜在的安全威胁或系统故障。
  8. 内容分发网络(CDN)
    • CDN需要快速地将内容分发给全球用户,同时处理大量的数据传输和缓存更新任务。
  9. 移动应用后端
    • 移动应用后端服务需要处理大量的用户请求,如数据同步、推送通知和在线支付,同时保证用户体验的流畅性。