图解TreeSet数据结构设计与应用案例

289 阅读4分钟

image.png

TreeSet 是 Java 中一个基于红黑树实现的有序集合,它继承自 AbstractSet 并实现了 NavigableSet 接口。TreeSet 中的元素按照自然顺序或通过提供的 Comparator 进行排序,确保元素处于排序状态。它支持快速的插入、删除、查找和范围查询操作,具有对数时间复杂度。TreeSet 是非线程安全的,适用于需要有序集合的场景,如需要排序的数据集、范围查询和有序迭代。

1、 TreeSet

TreeSet 是 Java 集合框架中的一个有序集合类,实现了 Set 接口。以下是 TreeSet 的设计:

设计思考:

  1. 需求场景
    • 在许多编程任务中,需要存储不重复的元素,并且这些元素需要保持一定的顺序,例如,自然排序或自定义排序顺序。
    • 例如,在处理需要排序的配置选项、用户权限、需要按顺序处理的任务列表等场景时,元素的排序顺序是非常重要的。
  2. 现有技术局限性
    • HashSet 提供了非常快的查找、添加和删除操作,但它不保证元素的任何特定顺序。
    • ArrayList 和 LinkedList 可以保持插入顺序,但查找操作需要线性时间。
  3. 技术融合
    • TreeSet 结合了 HashSet 的快速查找特性和 ArrayList/LinkedList 的元素顺序保持功能,但通过使用红黑树(一种自平衡的二叉搜索树)实现,提供了有序的元素集合。
  4. 设计理念
    • TreeSet 提供了一个不允许重复元素的数据结构,同时保证了元素处于排序状态,可以进行有效的范围查询和排序操作。
  5. 实现方式
    • TreeSet 内部使用 TreeMap 的实例来存储元素,其中元素作为键,值是一个固定的虚拟对象(如 PRESENT),从而保证了元素的唯一性。

2、 数据结构

image.png

图说明:
  • TreeSet:
    • 表示 TreeSet 类的实例,它实现了 Set 接口,并保证元素处于排序状态。
  • TreeMap:
    • TreeSet 基于 TreeMap 实现,其中元素作为键存储,而不关心值。
  • 红黑树:
    • TreeMap 的底层数据结构是一个红黑树,它是一个自平衡的二叉搜索树。
  • 根节点:
    • 红黑树的根节点,是树的入口。
  • 左子节点和右子节点:
    • 表示红黑树节点的子节点。
  • 元素A, 元素B, 元素C:
    • 实际存储在 TreeSet 中的数据。

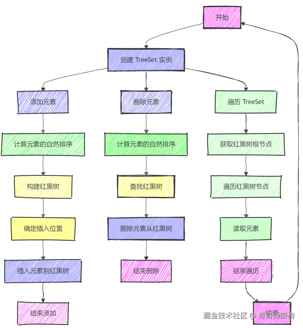
3、 执行流程

image.png

图说明:
  1. 添加元素
    • 计算元素的自然排序:根据元素的自然顺序或提供的 Comparator 计算排序。
    • 构建红黑树:TreeSet 基于红黑树数据结构,确保元素处于排序状态。
    • 确定插入位置:在红黑树中找到元素的插入位置。
    • 插入元素到红黑树:将元素插入到红黑树中。
  2. 删除元素
    • 计算元素的自然排序:根据元素的自然顺序或提供的 Comparator 计算排序。
    • 查找红黑树:在红黑树中查找要删除的元素。
    • 删除元素从红黑树:从红黑树中删除元素。
  3. 遍历 TreeSet
    • 获取红黑树根节点:获取红黑树的根节点,开始遍历。
    • 遍历红黑树节点:遍历红黑树的每个节点。
    • 读取元素:从红黑树的节点中读取元素。

4、优点:

  1. 有序性
    • 元素会根据其自然顺序或构造时提供的 Comparator 进行排序。
  2. 快速查找
    • 提供了对数时间复杂度的查找性能。
  3. 元素唯一性
    • 自动处理元素的唯一性,避免了重复元素的问题。
  4. 范围查询
    • 可以方便地进行范围查询和获取子集。

5、缺点:

  1. 性能开销
    • 相比于 HashSetTreeSet 在添加、删除和查找操作上有更高的性能开销。
  2. 内存消耗
    • 相比于 HashSetTreeSet 可能需要更多的内存来存储红黑树结构。
  3. 数据实时性
    • 由于排序操作的开销,TreeSet 在数据更新时可能不如 HashSet 快。

6、使用场景:

  • 需要保持元素排序顺序的场景,如排序的配置列表、按顺序执行的任务调度等。

7、类设计

image.png

8、应用案例

TreeSet 通常用于需要保持元素有序的集合。这是一个简单的图书管理系统,用于存储图书的ISBN号,并保持它们有序:

import java.util.TreeSet;

// 图书类,用于表示图书的ISBN号
class Book {
    private String isbn;

    public Book(String isbn) {
        this.isbn = isbn;
    }

    public String getIsbn() {
        return isbn;
    }

    @Override
    public String toString() {
        return "ISBN: " + isbn;
    }
}

// 图书管理系统类
class BookManager {
    private TreeSet<String> isbnSet;

    public BookManager() {
        isbnSet = new TreeSet<>();
    }

    // 添加图书到系统
    public void addBook(String isbn) {
        isbnSet.add(isbn);
    }

    // 获取所有图书的ISBN号
    public TreeSet<String> getIsbnSet() {
        return isbnSet;
    }

    public static void main(String[] args) {
        BookManager bookManager = new BookManager();

        // 添加图书到系统
        bookManager.addBook("978-3-16-148410-0");
        bookManager.addBook("978-1-4028-9462-6");
        bookManager.addBook("978-0-596-52068-7");

        // 获取并打印所有图书的ISBN号
        TreeSet<String> isbnSet = bookManager.getIsbnSet();
        for (String isbn : isbnSet) {
            System.out.println(isbn);
        }
    }
}