快递鸟上门取件 API 接口代码流程

217 阅读1分钟

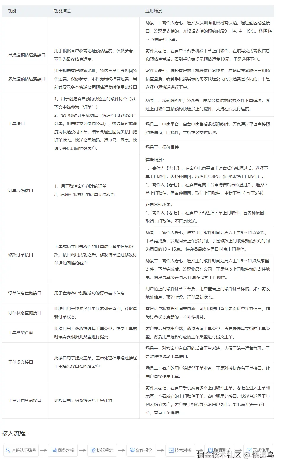
上门取件,是电商平台为寄件用户提供的通过一键下单到快递员,并在 2 小时上门取件的寄件服务。适用于散客在线寄件、电商退货上门取件等业务场景;通过 API 指令由系统自动将消息发送给物流公司和快递员,由快递员上门取货揽件与在线收款;解决寄件客户不用线下找快递员、不用苦苦等待,通过上门取件服务让客户可以轻松选择约定时间、地点完成寄件需求。

应用场景

1、移动端 APP、公众号、电商等提供的散客寄件下单模块,通过上门取件直接预约快递员上门揽件,支持在线支付运费;2、电商平台、自营电商售后退货退款时,买家通过平台直接预约快递员上门揽件,支持在线支付运费;

使用流程

API 列表