17Python类和对象

36 阅读1分钟

一、什么是面向对象的编程

什么是对象

image.png

image.png

image.png

image.png

为什么要有面向对象的编程

image.png

什么是面向对象编程

image.png

image.png

image.png

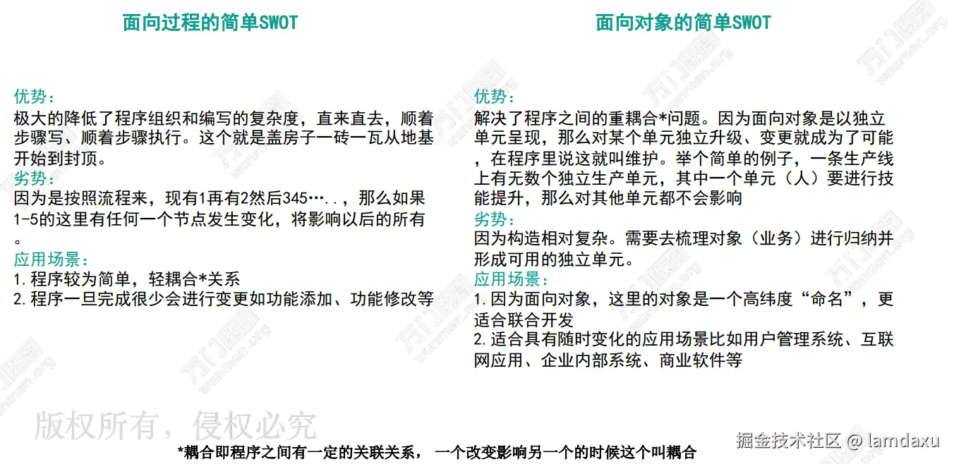
二、面向对象的价值和意义

image.png

image.png

image.png

三、对象和类的实现

image.png

image.png

image.png

image.png