如何结构化写作| 豆包MarsCode AI刷题

204 阅读7分钟

写作的第一步,建议大家不要着急写标题,而是给你的文档搭建一个框架。文档的框架是一篇文档的主心骨,所有的内容都要围绕这个主心骨展开,包括标题。那么如何搭建一个框架呢?就是运用结构化写作。

结构化写作可以帮你的文档搭建一个有逻辑、有调理的框架。这个框架是文档各个部分之间的相互搭配方式,它所反映的是作者写作时的思考路径。好的框架能够突出主题,亮明观点和分明主次,反之则使得主题不明、观点不清以及主次不分。

何为结构化写作

  • 理清信息之间的逻辑关系
  • 把无序信息排列为有序信息
  • 创造有逻辑且顺畅的信息流
  • 有逻辑有条理地提炼和组织内容

任何事物都有其结构,文档也不例外。结构是指事物的各个组成要素之间的排列。文档中的结构,便是指文档中各个信息块的排列,而结构化写作是指作者在输出内容的过程中,有意识地理清信息之间的逻辑关系。把无需的信息排列为有序的信息,让文档拥有一个有逻辑且顺畅的信息流。大部分时候写作人并不是缺少写作信息,而是不知道如何将大量的信息有效地组织起来,而结构化写作就能很有效地帮你有逻辑、有条理地提炼和组织信息,做到先框架后细节,先整体再局部。

为何结构化写作

  • 为作者理清写作思路:帮助作者再清晰分类的基础上全面考虑问题,找到写作方向和重点。
  • 为读者降低阅读成本:帮助读者快速锁定目标信息,获取重点信息和核心观点。

为什么要用结构化写作来搭建框架呢?

一言蔽之,有利于双方清晰思考,首先他可以帮助作者理清写作思路,找出信息之间的关联,并有逻辑地呈现,可以帮助作者在清晰分类的基础上全面考虑问题,找到写作方向和重点。

其二,可以为读者降低阅读成本,简明扼要的信息呈现方式,帮助读者快速锁定目标信息,在最短的时间内看清行文结构,获取重点信息和核心观点。

如何结构化写作

在了解结构化写作的意义和好处之后,我们具体要怎么操作呢?

这里我们将结构化写作分为三个步骤:

  1. 搭建文档框架
  2. 填充必要信息
  3. 巧用结构化呈现

搭建文档框架

我们要如何搭建文档框架?

使用结构化的框架思维,结构化写作的本质是一种框架思维,其强调的框架思维离不开下图中的四个核心原则:论、证、类、比。这四个原则可以从纵向和横向的两个维度去理解。

在纵向关系上层层延伸,可以让我们的内容有深度,形成文档的主干。

结论先行的定义是指开门见山,把核心观点或中心思想放在文档开头的位置,让读者一目了然,它的重要性在于不同于制造悬念吸引读者的小说文体,我们的实用文体写作是为了高效地传递信息,结论先行可以帮助我们的读者快速抓住文档的核心观点。

第二个原则以上统下,以上统下是指上层结论是概括总结,然后通过下层信息进行具体的解释和说明,它的重要性在于以上统下的原则可以让我们的文档更有理有据,让内容更加具有说服力和支撑力。

在横向关系上,我们包括了两个原则,分别是归类分组和逻辑递进。横向原则是同一层次之间的并列关系或推进关系,横向全面梳理关系,拓宽内容广度,形成文档的脉络。

它的第一个原则归类分组,是指把相关联的信息,按照一定的标准进行划分归类,归位同一个逻辑范畴,它的重要性在于我们在分类的过程中,可以探寻事物和问题的本质,让原本模糊混乱的信息变得有秩序,便于读者获取和记忆。

其二逻辑递进,则是指按照逻辑顺序递进排列信息,它的重要性在于梳理信息之间的逻辑,可以反映出事物之间的内在联系和规律。

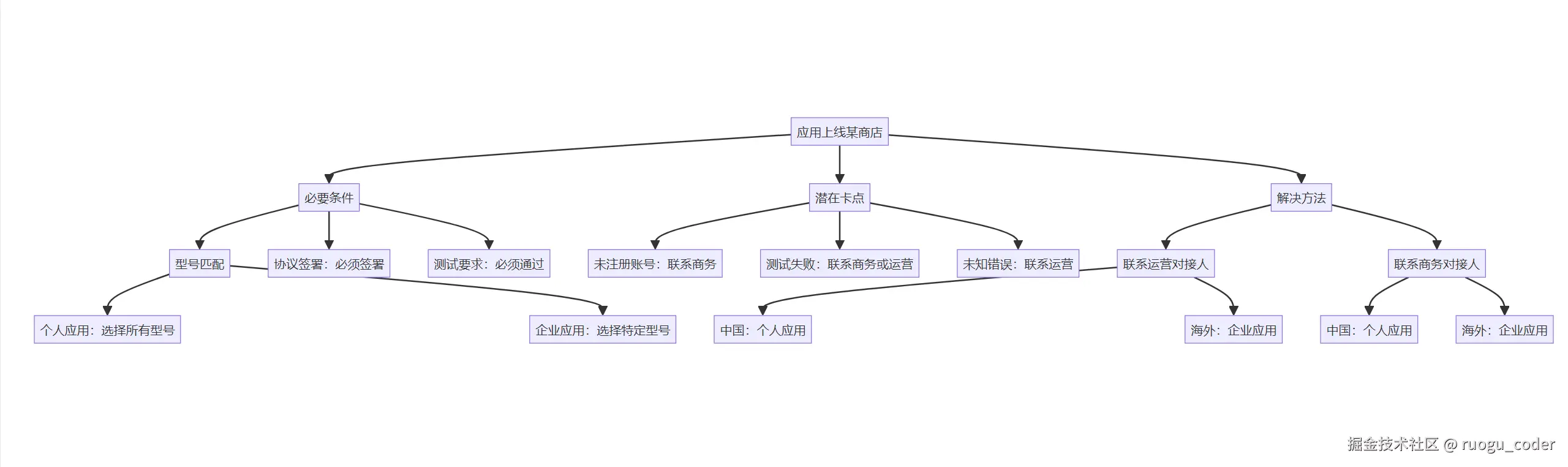
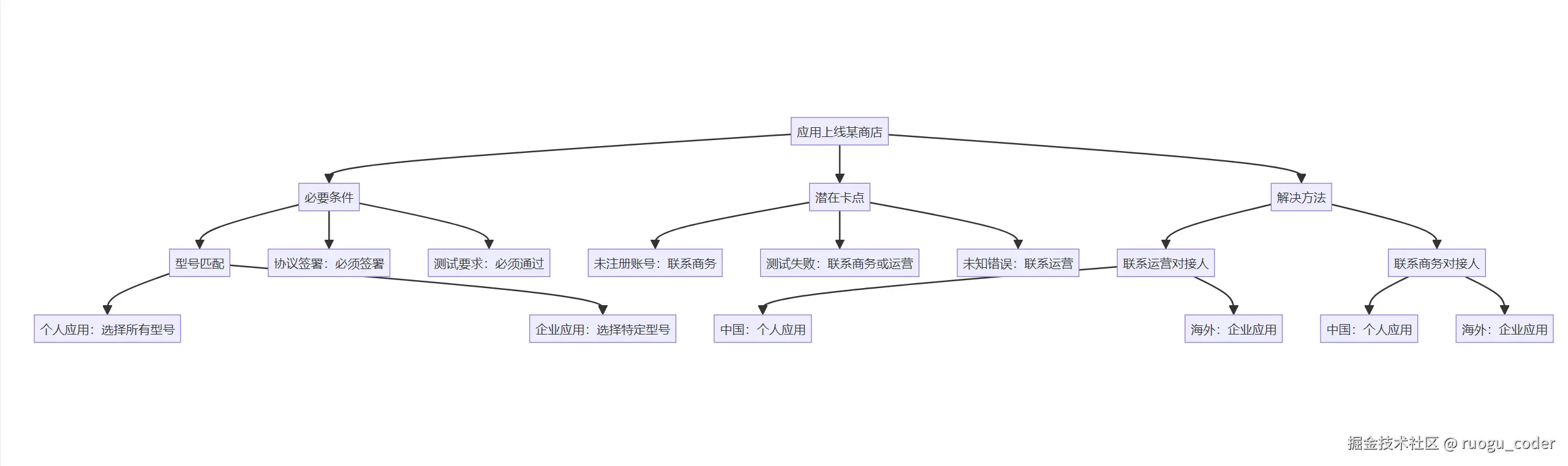
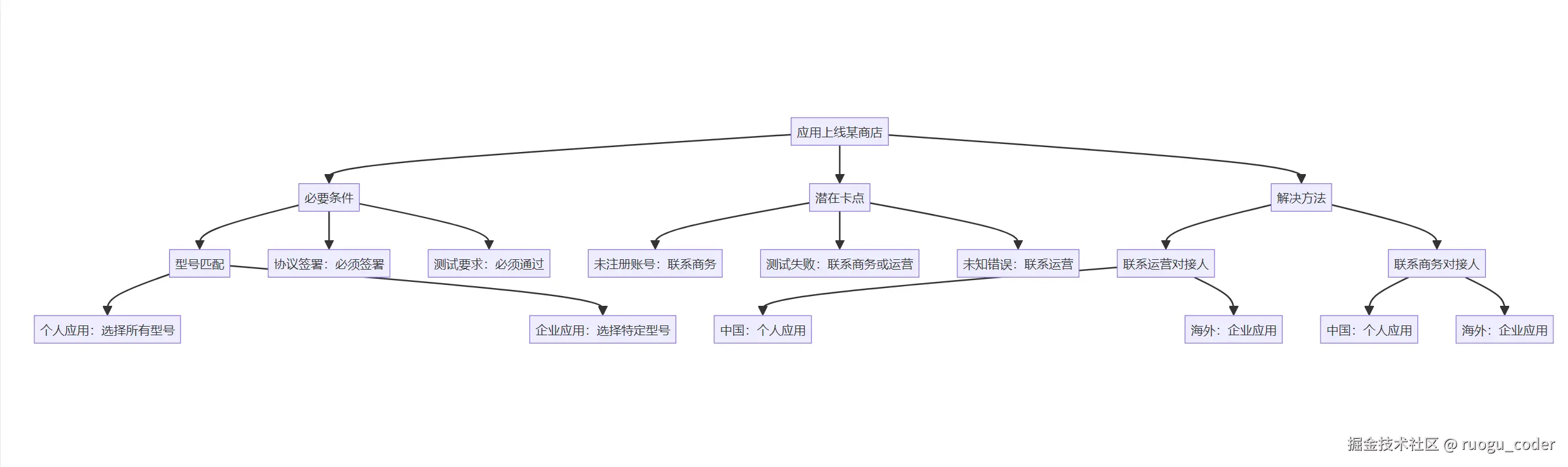
这四个原则听上去都比较抽象,现在我们来结合一个实际的例子看看,如何应用这些思维和原则,给我们的文档搭建框架,比如我们今天接到一个主题,要写一篇应用上线某应用商店的文档,那么要如何运用这个框架,来给自己的文档搭框架呢,首先依据结论先行的原则,我们要明确主题,即应用上线某商店,我们将这个主题写到中心位置,然后按照逻辑递进的原则,我们要考虑应用上线某商店的这个任务,按常理会是怎样一条逻辑递进的原则呢?既然涉及应用上线,大致可以想到,上线必须满足的必要条件、上线过程中可能遇到的潜在卡点,以及如何解决这些卡点问题,这就形成了我们第一层框架。

最后依据以上统下的原则,我们要用下层信息,进一步解释上层的信息,即需要哪些必要条件,潜在卡点又有哪些以及可行的解决方案是什么,这就形成了我们的第二层框架,依据这个框架,我们就完成了结构化写作的第一步,搭建文档框架。

填充必要信息

当我们拥有了一个基础框架后,进行第二步,填充必要信息了。信息的收集在数量上要完整全面,在质量上要深入有层次,我们的信息来源是可以阅读相关文档,使用产品或者是访问专家,在我们文档有了初步框架后,我们可以沿着这个基础框架,填充细节信息,让我们文档的内容更加全面,更加细致。回到上面的例子,我们依然可以使用以上统下的原则,对每一个小点进行进一步的解释说明,例如在型号匹配这个点我们可以进一步分类讨论,即个人应用还是企业应用的型号匹配。在联系对接人部分,我们也可以进行分地域和职能的讨论。

image.png

结构化呈现

结构化的思维,帮助我们搭建了文档的框架,在框架的基础上,我们针对每一个点展开描述,最终形成了一篇完整的文档。结构化思维不仅仅体现在搭框架的过程中,它同样可以落实到文字的呈现格式上,这里介绍三中最常见的、最实用的结构化呈现方式,这体现了归类分组的思维

  1. 无序列表

没有特定顺序的列表,各个列表项之间属于并列关系

  1. 有序列表

强调排列顺序的列表,各个列表项之间属于先后关系

  1. 表格

一种可视化交流模式,也是一种组织整理内容的手段,主要用来罗列和对比信息