我用ChatGPT制作了一个自动生成教科书和书籍的工具

175 阅读2分钟

我制作了一个可以自动生成教科书的工具,输出格式为LaTeX和PDF文件!

这个程序已经在Github上公开,您可以在Google Colab上运行。 我给这个工具取名为AutoGenBook。 通过这个工具,您可以在考虑您的背景的前提下,花费几元人民币制作出您所需领域的教科书!

以下是关于“线性代数与机器学习:从理论到实践”教科书的输出结果。PDF文件可在此处查看。

使用方法

获取并注册OpenAI API

本工具需要OpenAI的API密钥。 获取OpenAI API密钥后,请点击Google Colab左侧菜单中的钥匙图标,并将OpenAI API密钥命名为openai_api进行注册。

在Google Colab上运行

点击下面的链接即可进入Google Colab。 Open In Colab

AutoGenSage的内容

虽然可以通过查看程序内容来了解细节,但我在这里简单介绍一下构思和处理流程。

基本构思

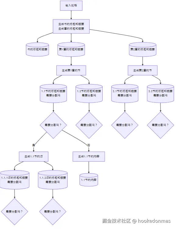
由于ChatGPT的输出量有限,即使请求“制作教科书”,也只能输出1-2页的内容。 因此,从书的主题和标题开始,以大标题(章)→中标题(节)→小标题(项)→...的形式,通过ChatGPT递归地将书的内容分割成独立的语义单元。 这样一来,就可以不受ChatGPT输出量的限制,自动生成整本书的结构。 最后,ChatGPT生成每个小单元的内容,并将其导出为PDF文件。

这种思路与人类在撰写书籍或论文时的过程类似,先确定章结构,然后再填写具体内容,是一种很自然的构思方式。

处理流程

下面展示了一个大致的处理流程,相同的处理步骤部分省略。流程示例到项的生成为止,之后的分割处理将继续进行。

image.png

实际生成的文章结构

下面是实际生成的约12页的书籍结构示例。 从book节点延伸出的箭头的1、2、3、4代表章节,章节下是节,节下是小节。这些节点包含章节、节的标题和概要信息。 红色圆圈标记的末端节点则是包含正文内容的节点。 section_structure.png