一、实验目的
-
掌握组合逻辑电路的设计方法
-
掌握利用逻辑门电路对半加器和全加器进行设计与实现的方法。
二、实验原理
1.如果不考虑来自低位的进位,将两个1位二进制数相加的运算电路,叫做半加器;将两个1位二进制数和来自低位进位的信号三者相加的电路,叫做全加器。
2.使用中、小规模集成电路来设计组合逻辑电路,其一般步骤如图1-1所示。
图1-1 组合逻辑电路设计流程图
根据设计任务的要求建立输入、输出变量,并列出真值表。然后用逻辑代数或卡诺图求出简化的逻辑表达式。并按照实际选用的逻辑门的类型修改逻辑表达式。根据简化之后的逻辑函数式,画出逻辑图,再用标准器件构成逻辑电路。最后用实验验证设计的正确性。
三、实验内容
- 1位半加器
根据表2-1中所给定的输入状态,完成1位半加器的逻辑真值表。
表1-1 1位半加器逻辑功能表
| 输入 | A | 0 | 0 | 1 | 1 |
|---|---|---|---|---|---|
| B | 0 | 1 | 0 | 1 | |
| 输出 | S | 0 | 1 | 1 | 0 |
| CO | 0 | 0 | 0 | 1 |
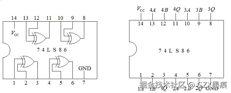
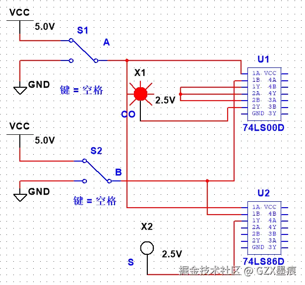
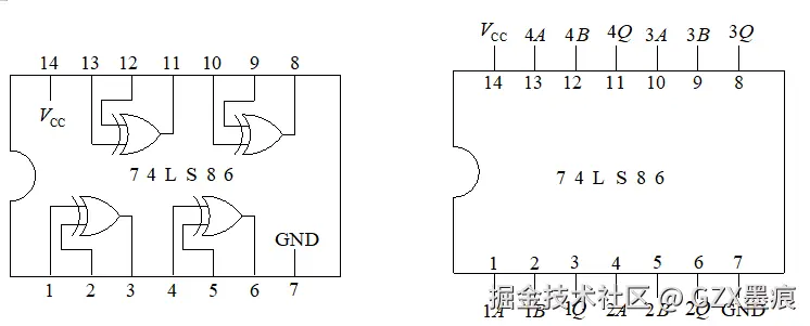
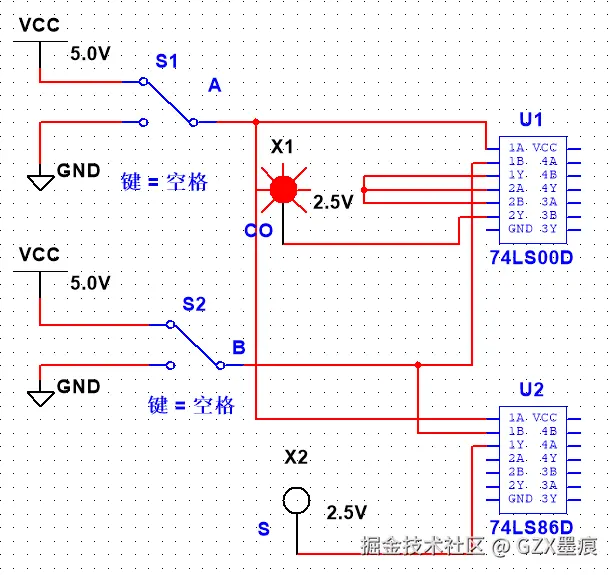
根据真值表,写出逻辑表达式,试用二输入端四与非门74LS00、二输入端四异或门74LS86,74LS86管脚图见图2-1所示,组成1位半加器。
图2-1 74LS86管脚图
根据真值表,写出逻辑表达式如下:
用与非门、异或门组成1位半加器:
电路连接图如下:
- 1位全加器
根据表2-2中所给定的输入状态,完成1位全加器的逻辑真值表。
表1-2 1位全加器逻辑功能测试表
| 输入 | A | 0 | 0 | 0 | 0 | 1 | 1 | 1 | 1 |
|---|---|---|---|---|---|---|---|---|---|
| B | 0 | 0 | 1 | 1 | 0 | 0 | 1 | 1 | |
| CI | 0 | 1 | 0 | 1 | 0 | 1 | 0 | 1 | |
| 输出 | S | 0 | 1 | 1 | 0 | 1 | 0 | 0 | 1 |
| CO | 0 | 0 | 0 | 1 | 0 | 1 | 1 | 1 |
根据真值表,写出逻辑表达式,试用74LS86和74LS00实现1位全加器的逻辑功能。
由真值表得到其逻辑表达式如下:
用与非门、异或门组成1位全加器:
电路连接图如下:
- 组合逻辑电路的设计
设计一个表决电路,其逻辑功能为:当4个输入端中有3个或3个以上为“1”时,输出端才为“1”,否则电路输出为“0”。
根据组合逻辑电路设计流程,写出设计过程,用“与非门”和“异或门”实现以上逻辑功能,画出逻辑图,然后实验验证所设计电路逻辑功能的正确性。要求写出设计过程,包括真值表、逻辑函数表达式、逻辑图和电路连接图。
逻辑函数表达式见下:
其真值表如下:
表格3表决电路真值表
| 输入 | 输出 | |||
|---|---|---|---|---|
| A | B | C | D | F |
| 0 | 0 | 0 | 0 | 0 |
| 0 | 0 | 0 | 1 | 0 |
| 0 | 0 | 1 | 0 | 0 |
| 0 | 0 | 1 | 1 | 0 |
| 0 | 1 | 0 | 0 | 0 |
| 0 | 1 | 0 | 1 | 0 |
| 0 | 1 | 1 | 0 | 0 |
| 0 | 1 | 1 | 1 | 1 |
| 1 | 0 | 0 | 0 | 0 |
| 1 | 0 | 0 | 1 | 0 |
| 1 | 0 | 1 | 0 | 0 |
| 1 | 0 | 1 | 1 | 1 |
| 1 | 1 | 0 | 0 | 0 |
| 1 | 1 | 0 | 1 | 1 |
| 1 | 1 | 1 | 0 | 1 |
| 1 | 1 | 1 | 1 | 1 |
画出逻辑图如下:
其电路连接图如下:
四、实验设备
-
multisim仿真软件
-
74LS00、74LS20、74LS86
五、实验报告要求
-
写出电路设计过程,画出设计电路图和芯片接线图。
-
对所设计的电路进行实验验证,记录验证结果。
六、 预习要求及思考题
-
针对4输入表决电路的逻辑功能,试画出卡诺图,并进行化简,写出“与非”形式的逻辑表达式,画出逻辑电路图。
-
总结用门电路设计组合逻辑电路的方法。
卡诺图及化简结果见下,“与非”形式的逻辑表达式和逻辑电路图见上文中的“3组合逻辑电路的设计”:
用门电路设计组合逻辑电路的方法:
在组合逻辑电路的设计中,首先需要确定逻辑功能,这就需要用到真值表。真值表详细列出了输入与输出之间的关系,是确定电路逻辑功能的基石。根据这个表,我们就可以确定所需的逻辑门类型和数量。
说到逻辑门,有许多种常见的类型,比如与门、或门、非门、与非门、或非门、异或门等等。这些逻辑门可以根据真值表的要求来选择,然后通过合理的线路连接,组成我们的组合逻辑电路。
为了简化电路的设计和分析,我们可以用代数表达式或者卡诺图来描述逻辑功能。代数表达式用逻辑运算符和变量来表示逻辑关系,可以通过布尔代数的运算规则进行简化。而卡诺图则是一种视觉上更直观的方法,它能帮助我们找到逻辑功能的最小化表达式。
通过代数表达式或卡诺图,我们可以明确逻辑门的输入和输出关系,这样就能进行电路的设计了。