JMM、volatile、synchronized、锁

70 阅读25分钟

JMM基础-计算机原理

Java内存模型即Java Memory Model,简称JMM。JMM定义了Java 虚拟机(JVM)在计算机内存(RAM)中的工作方式。JVM是整个计算机虚拟模型,所以JMM是隶属于JVM的。Java1.5版本对其进行了重构,现在的Java仍沿用了Java1.5的版本。Jmm遇到的问题与现代计算机中遇到的问题是差不多的。

物理计算机中的并发问题,物理机遇到的并发问题与虚拟机中的情况有不少相似之处,物理机对并发的处理方案对于虚拟机的实现也有相当大的参考意义。

根据《Jeff Dean在Google全体工程大会的报告》我们可以看到

image.png

计算机在做一些我们平时的基本操作时,需要的响应时间是不一样的。

(以下案例仅做说明,并不代表真实情况。)

如果从内存中读取1M的int型数据由CPU进行累加,耗时要多久?

做个简单的计算,1M的数据,Java里int型为32位,4个字节,共有1024*1024/4 = 262144个整数 ,则CPU 计算耗时:262144 0.6 = 157 286 纳秒,而我们知道从内存读取1M数据需要250000纳秒,两者虽然有差距(当然这个差距并不小,十万纳秒的时间足够CPU执行将近二十万条指令了),但是还在一个数量级上。但是,没有任何缓存机制的情况下,意味着每个数都需要从内存中读取,这样加上CPU读取一次内存需要100纳秒,262144个整数从内存读取到CPU加上计算时间一共需要262144100+250000 = 26 464 400 纳秒,这就存在着数量级上的差异了。

而且现实情况中绝大多数的运算任务都不可能只靠处理器“计算”就能完成,处理器至少要与内存交互,如读取运算数据、存储运算结果等,这个I/O操作是基本上是无法消除的(无法仅靠寄存器来完成所有运算任务)。早期计算机中cpu和内存的速度是差不多的,但在现代计算机中,cpu的指令速度远超内存的存取速度,由于计算机的存储设备与处理器的运算速度有几个数量级的差距,所以现代计算机系统都不得不加入一层读写速度尽可能接近处理器运算速度的高速缓存(Cache)来作为内存与处理器之间的缓冲:将运算需要使用到的数据复制到缓存中,让运算能快速进行,当运算结束后再从缓存同步回内存之中,这样处理器就无须等待缓慢的内存读写了。

image.png

image.png

在计算机系统中,寄存器划是L0级缓存,接着依次是L1,L2,L3(接下来是内存,本地磁盘,远程存储)。越往上的缓存存储空间越小,速度越快,成本也更高;越往下的存储空间越大,速度更慢,成本也更低。从上至下,每一层都可以看做是更下一层的缓存,即:L0寄存器是L1一级缓存的缓存,L1是L2的缓存,依次类推;每一层的数据都是来至它的下一层,所以每一层的数据是下一层的数据的子集。

image.png

在现代CPU上,一般来说L0, L1,L2,L3都集成在CPU内部,而L1还分为一级数据缓存(Data Cache,D-Cache,L1d)和一级指令缓存(Instruction Cache,I-Cache,L1i),分别用于存放数据和执行数据的指令解码。每个核心拥有独立的运算处理单元、控制器、寄存器、L1、L2缓存,然后一个CPU的多个核心共享最后一层CPU缓存L3

Java内存模型(JMM)

从抽象的角度来看,JMM定义了线程和主内存之间的抽象关系:线程之间的共享变量存储在主内存(Main Memory)中,每个线程都有一个私有的本地内存(Local Memory),本地内存中存储了该线程以读/写共享变量的副本。本地内存是JMM的一个抽象概念,并不真实存在。它涵盖了缓存、写缓冲区、寄存器以及其他的硬件和编译器优化。

image.png

image.png

可见性

可见性是指当多个线程访问同一个变量时,一个线程修改了这个变量的值,其他线程能够立即看得到修改的值。

由于线程对变量的所有操作都必须在工作内存中进行,而不能直接读写主内存中的变量,那么对于共享变量V,它们首先是在自己的工作内存,之后再同步到主内存。可是并不会及时的刷到主存中,而是会有一定时间差。很明显,这个时候线程 A 对变量 V 的操作对于线程 B 而言就不具备可见性了 。

要解决共享对象可见性这个问题,我们可以使用volatile关键字或者是加锁。

原子性

原子性:即一个操作或者多个操作 要么全部执行并且执行的过程不会被任何因素打断,要么就都不执行。

我们都知道CPU资源的分配都是以线程为单位的,并且是分时调用,操作系统允许某个进程执行一小段时间,例如 50 毫秒,过了 50 毫秒操作系统就会重新选择一个进程来执行(我们称为“任务切换”),这个 50 毫秒称为“时间片”。而任务的切换大多数是在时间片段结束以后,

那么线程切换为什么会带来bug呢?因为操作系统做任务切换,可以发生在任何一条CPU 指令执行完!注意,是 CPU 指令,CPU 指令,CPU 指令,而不是高级语言里的一条语句。比如count++,在java里就是一句话,但高级语言里一条语句往往需要多条 CPU 指令完成。其实count++包含了三个CPU指令!

volatile详解

volatile特性

可以把对volatile变量的单个读/写,看成是使用同一个锁对这些单个读/写操作做了同步

image.png

可以看成

image.png

所以volatile变量自身具有下列特性:

可见性。对一个volatile变量的读,总是能看到(任意线程)对这个volatile变量最后的写入。

原子性:对任意单个volatile变量的读/写具有原子性,但类似于volatile++这种复合操作不具有原子性。

volatile虽然能保证执行完及时把变量刷到主内存中,但对于count++这种非原子性、多指令的情况,由于线程切换,线程A刚把count=0加载到工作内存,线程B就可以开始工作了,这样就会导致线程A和B执行完的结果都是1,都写到主内存中,主内 存的值还是1不是2

volatile的实现原理

通过对OpenJDK中的unsafe.cpp源码的分析,会发现被volatile关键字修饰的变量会存在一个“lock:”的前缀。

Lock前缀,Lock不是一种内存屏障,但是它能完成类似内存屏障的功能。Lock会对CPU总线和高速缓存加锁,可以理解为CPU指令级的一种锁。

同时该指令会将当前处理器缓存行的数据直接写会到系统内存中,且这个写回内存的操作会使在其他CPU里缓存了该地址的数据无效。

synchronized的实现原理

Synchronized在JVM里的实现都是基于进入和退出Monitor对象来实现方法同步和代码块同步,虽然具体实现细节不一样,但是都可以通过成对的MonitorEnter和MonitorExit指令来实现。

对同步块,MonitorEnter指令插入在同步代码块的开始位置,当代码执行到该指令时,将会尝试获取该对象Monitor的所有权,即尝试获得该对象的锁,而monitorExit指令则插入在方法结束处和异常处,JVM保证每个MonitorEnter必须有对应的MonitorExit。

对同步方法,从同步方法反编译的结果来看,方法的同步并没有通过指令monitorenter和monitorexit来实现,相对于普通方法,其常量池中多了ACC_SYNCHRONIZED标示符。

JVM就是根据该标示符来实现方法的同步的:当方法被调用时,调用指令将会检查方法的 ACC_SYNCHRONIZED 访问标志是否被设置,如果设置了,执行线程将先获取monitor,获取成功之后才能执行方法体,方法执行完后再释放monitor。在方法执行期间,其他任何线程都无法再获得同一个monitor对象。

synchronized使用的锁是存放在Java对象头里面,

image.png

具体位置是对象头里面的MarkWord,MarkWord里默认数据是存储对象的HashCode等信息,

image.png

但是会随着对象的运行改变而发生变化,不同的锁状态对应着不同的记录存储方式

image.png

了解各种锁

自旋锁

原理

自旋锁原理非常简单,如果持有锁的线程能在很短时间内释放锁资源,那么那些等待竞争锁的线程就不需要做内核态和用户态之间的切换进入阻塞挂起状态,它们只需要等一等(自旋),等持有锁的线程释放锁后即可立即获取锁,这样就避免用户线程和内核的切换的消耗。

但是线程自旋是需要消耗CPU的,说白了就是让CPU在做无用功,线程不能一直占用CPU自旋做无用功,所以需要设定一个自旋等待的最大时间。

如果持有锁的线程执行的时间超过自旋等待的最大时间扔没有释放锁,就会导致其它争用锁的线程在最大等待时间内还是获取不到锁,这时争用线程会停止自旋进入阻塞状态。

自旋锁的优缺点

自旋锁尽可能的减少线程的阻塞,这对于锁的竞争不激烈,且占用锁时间非常短的代码块来说性能能大幅度的提升,因为自旋的消耗会小于线程阻塞挂起操作的消耗!

但是如果锁的竞争激烈,或者持有锁的线程需要长时间占用锁执行同步块,这时候就不适合使用自旋锁了,因为自旋锁在获取锁前一直都是占用cpu做无用功,占着XX不XX,线程自旋的消耗大于线程阻塞挂起操作的消耗,其它需要cup的线程又不能获取到cpu,造成cpu的浪费。

自旋锁时间阈值

自旋锁的目的是为了占着CPU的资源不释放,等到获取到锁立即进行处理。但是如何去选择自旋的执行时间呢?如果自旋执行时间太长,会有大量的线程处于自旋状态占用CPU资源,进而会影响整体系统的性能。因此自旋次数很重要

JVM对于自旋次数的选择,jdk1.5默认为10次,在1.6引入了适应性自旋锁,适应性自旋锁意味着自旋的时间不在是固定的了,而是由前一次在同一个锁上的自旋时间以及锁的拥有者的状态来决定,基本认为一个线程上下文切换的时间是最佳的一个时间。

JDK1.6中-XX:+UseSpinning开启自旋锁; JDK1.7后,去掉此参数,由jvm控制;

锁的状态

一共有四种状态,无锁状态,偏向锁状态,轻量级锁状态和重量级锁状态,它会随着竞争情况逐渐升级。锁可以升级但不能降级,目的是为了提高获得锁和释放锁的效率。

偏向锁

引入背景:大多数情况下锁不仅不存在多线程竞争,而且总是由同一线程多次获得,为了让线程获得锁的代价更低而引入了偏向锁,减少不必要的CAS操作。

偏向锁,顾名思义,它会偏向于第一个访问锁的线程,如果在运行过程中,同步锁只有一个线程访问,不存在多线程争用的情况,则线程是不需要触发同步的,减少加锁/解锁的一些CAS操作(比如等待队列的一些CAS操作),这种情况下,就会给线程加一个偏向锁。 如果在运行过程中,遇到了其他线程抢占锁,则持有偏向锁的线程会被挂起,JVM会消除它身上的偏向锁,将锁恢复到标准的轻量级锁。它通过消除资源无竞争情况下的同步原语,进一步提高了程序的运行性能。

偏向锁获取过程:

步骤1、 访问Mark Word中偏向锁的标识是否设置成1,锁标志位是否为01,确认为可偏向状态。

步骤2、 如果为可偏向状态,则测试线程ID是否指向当前线程,如果是,进入步骤5,否则进入步骤3。

步骤3、 如果线程ID并未指向当前线程,则通过CAS操作竞争锁。如果竞争成功,则将Mark Word中线程ID设置为当前线程ID,然后执行5;如果竞争失败,执行4。

步骤4、 如果CAS获取偏向锁失败,则表示有竞争。当到达全局安全点(safepoint)时获得偏向锁的线程被挂起,偏向锁升级为轻量级锁,然后被阻塞在安全点的线程继续往下执行同步代码。(撤销偏向锁的时候会导致stop the word)

步骤5、 执行同步代码。

image.png

偏向锁的释放:

偏向锁的撤销在上述第四步骤中有提到。偏向锁只有遇到其他线程尝试竞争偏向锁时,持有偏向锁的线程才会释放偏向锁,线程不会主动去释放偏向锁。偏向锁的撤销,需要等待全局安全点(在这个时间点上没有字节码正在执行),它会首先暂停拥有偏向锁的线程,判断锁对象是否处于被锁定状态,撤销偏向锁后恢复到未锁定(标志位为“01”)或轻量级锁(标志位为“00”)的状态。

偏向锁的适用场景

始终只有一个线程在执行同步块,在它没有执行完释放锁之前,没有其它线程去执行同步块,在锁无竞争的情况下使用,一旦有了竞争就升级为轻量级锁,升级为轻量级锁的时候需要撤销偏向锁,撤销偏向锁的时候会导致stop the word操作; 

在有锁的竞争时,偏向锁会多做很多额外操作,尤其是撤销偏向所的时候会导致进入安全点,安全点会导致stw,导致性能下降,这种情况下应当禁用。

jvm开启/关闭偏向锁

开启偏向锁:-XX:+UseBiasedLocking -XX:BiasedLockingStartupDelay=0

关闭偏向锁:-XX:-UseBiasedLocking

轻量级锁

轻量级锁是由偏向锁升级来的,偏向锁运行在一个线程进入同步块的情况下,当第二个线程加入锁争用的时候,偏向锁就会升级为轻量级锁; 

轻量级锁的加锁过程:

在代码进入同步块的时候,如果同步对象锁状态为无锁状态且不允许进行偏向(锁标志位为“01”状态,是否为偏向锁为“0”),虚拟机首先将在当前线程的栈帧中建立一个名为锁记录(Lock Record)的空间,用于存储锁对象目前的Mark Word的拷贝,官方称之为 Displaced Mark Word。

拷贝成功后,虚拟机将使用CAS操作尝试将对象的Mark Word更新为指向Lock Record的指针,并将Lock record里的owner指针指向object mark word。如果更新成功,则执行步骤4,否则执行步骤5。

如果这个更新动作成功了,那么这个线程就拥有了该对象的锁,并且对象Mark Word的锁标志位设置为“00”,即表示此对象处于轻量级锁定状态

如果这个更新操作失败了,虚拟机首先会检查对象的Mark Word是否指向当前线程的栈帧,如果是就说明当前线程已经拥有了这个对象的锁,那就可以直接进入同步块继续执行。否则说明多个线程竞争锁,当竞争线程尝试占用轻量级锁失败多次之后,轻量级锁就会膨胀为重量级锁,重量级线程指针指向竞争线程,竞争线程也会阻塞,等待轻量级线程释放锁后唤醒他。锁标志的状态值变为“10”,Mark Word中存储的就是指向重量级锁(互斥量)的指针,后面等待锁的线程也要进入阻塞状态。

image.png

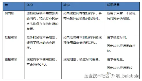
不同锁的比较

image.png

总结

sychronied修饰普通方法和静态方法的区别?什么是可见性?

对象锁是用于对象实例方法,或者一个对象实例上的,类锁是用于类的静态方法或者一个类的class对象上的。我们知道,类的对象实例可以有很多个,但是每个类只有一个class对象,所以不同对象实例的对象锁是互不干扰的,但是每个类只有一个类锁。

但是有一点必须注意的是,其实类锁只是一个概念上的东西,并不是真实存在的,类锁其实锁的是每个类的对应的class对象。类锁和对象锁之间也是互不干扰的。

可见性是指当多个线程访问同一个变量时,一个线程修改了这个变量的值,其他线程能够立即看得到修改的值。

由于线程对变量的所有操作都必须在工作内存中进行,而不能直接读写主内存中的变量,那么对于共享变量V,它们首先是在自己的工作内存,之后再同步到主内存。可是并不会及时的刷到主存中,而是会有一定时间差。很明显,这个时候线程 A 对变量 V 的操作对于线程 B 而言就不具备可见性了 。

要解决共享对象可见性这个问题,我们可以使用volatile关键字或者是加锁。

锁分哪几类?

image.png

CAS无锁编程的原理。

使用当前的处理器基本都支持CAS()的指令,只不过每个厂家所实现的算法并不一样,每一个CAS操作过程都包含三个运算符:一个内存地址V,一个期望的值A和一个新值B,操作的时候如果这个地址上存放的值等于这个期望的值A,则将地址上的值赋为新值B,否则不做任何操作。

CAS的基本思路就是,如果这个地址上的值和期望的值相等,则给其赋予新值,否则不做任何事儿,但是要返回原值是多少。循环CAS就是在一个循环里不断的做cas操作,直到成功为止。

还可以说说CAS的三大问题。

ReentrantLock的实现原理。

线程可以重复进入任何一个它已经拥有的锁所同步着的代码块,synchronized、ReentrantLock都是可重入的锁。在实现上,就是线程每次获取锁时判定如果获得锁的线程是它自己时,简单将计数器累积即可,每 释放一次锁,进行计数器累减,直到计算器归零,表示线程已经彻底释放锁。

底层则是利用了JUC中的AQS来实现的。

AQS原理

是用来构建锁或者其他同步组件的基础框架,比如ReentrantLock、ReentrantReadWriteLock和CountDownLatch就是基于AQS实现的。它使用了一个int成员变量表示同步状态,通过内置的FIFO队列来完成资源获取线程的排队工作。它是CLH队列锁的一种变体实现。它可以实现2种同步方式:独占式,共享式。

AQS的主要使用方式是继承,子类通过继承AQS并实现它的抽象方法来管理同步状态,同步器的设计基于模板方法模式,所以如果要实现我们自己的同步工具类就需要覆盖其中几个可重写的方法,如tryAcquire、tryReleaseShared等等。

这样设计的目的是同步组件(比如锁)是面向使用者的,它定义了使用者与同步组件交互的接口(比如可以允许两个线程并行访问),隐藏了实现细节;同步器面向的是锁的实现者,它简化了锁的实现方式,屏蔽了同步状态管理、线程的排队、等待与唤醒等底层操作。这样就很好地隔离了使用者和实现者所需关注的领域。

在内部,AQS维护一个共享资源state,通过内置的FIFO来完成获取资源线程的排队工作。该队列由一个一个的Node结点组成,每个Node结点维护一个prev引用和next引用,分别指向自己的前驱和后继结点,构成一个双端双向链表。

Synchronized的原理以及与ReentrantLock的区别。

synchronized (this)原理:涉及两条指令:monitorenter,monitorexit;再说同步方法,从同步方法反编译的结果来看,方法的同步并没有通过指令monitorenter和monitorexit来实现,相对于普通方法,其常量池中多了ACC_SYNCHRONIZED标示符。

JVM就是根据该标示符来实现方法的同步的:当方法被调用时,调用指令将会检查方法的 ACC_SYNCHRONIZED 访问标志是否被设置,如果设置了,执行线程将先获取monitor,获取成功之后才能执行方法体,方法执行完后再释放monitor。在方法执行期间,其他任何线程都无法再获得同一个monitor对象。

Synchronized做了哪些优化 

引入如自旋锁、适应性自旋锁、锁消除、锁粗化、偏向锁、轻量级锁、逃逸分析

等技术来减少锁操作的开销。

逃逸分析

如果证明一个对象不会逃逸方法外或者线程外,则可针对此变量进行优化:

同步消除synchronization Elimination,如果一个对象不会逃逸出线程,则对此变量的同步措施可消除。

锁消除和粗化

锁消除:虚拟机的运行时编译器在运行时如果检测到一些要求同步的代码上不可能发生共享数据竞争,则会去掉这些锁。

锁粗化:将临近的代码块用同一个锁合并起来。

消除无意义的锁获取和释放,可以提高程序运行性能。

Synchronized static与非static锁的区别和范围

对象锁是用于对象实例方法,或者一个对象实例上的,类锁是用于类的静态方法或者一个类的class对象上的。我们知道,类的对象实例可以有很多个,但是每个类只有一个class对象,所以不同对象实例的对象锁是互不干扰的,但是每个类只有一个类锁。

但是有一点必须注意的是,其实类锁只是一个概念上的东西,并不是真实存在的,类锁其实锁的是每个类的对应的class对象。类锁和对象锁之间也是互不干扰的。

volatile 能否保证线程安全?在DCL上的作用是什么?

不能保证,在DCL的作用是:volatile是会保证被修饰的变量的可见性和 有序性,保证了单例模式下,保证在创建对象的时候的执行顺序一定是

1.分配内存空间

2.实例化对象instance

3.把instance引用指向已分配的内存空间,此时instance有了内存地址,不再为null了

的步骤, 从而保证了instance要么为null 要么是已经完全初始化好的对象。

volatile和synchronize有什么区别?

volatile是最轻量的同步机制。

volatile保证了不同线程对这个变量进行操作时的可见性,即一个线程修改了某个变量的值,这新值对其他线程来说是立即可见的。但是volatile不能保证操作的原子性,因此多线程下的写复合操作会导致线程安全问题。

关键字synchronized可以修饰方法或者以同步块的形式来进行使用,它主要确保多个线程在同一个时刻,只能有一个线程处于方法或者同步块中,它保证了线程对变量访问的可见性和排他性,又称为内置锁机制。

什么是守护线程?你是如何退出一个线程的?

Daemon(守护)线程是一种支持型线程,因为它主要被用作程序中后台调度以及支持性工作。这意味着,当一个Java虚拟机中不存在非Daemon线程的时候,Java虚拟机将会退出。可以通过调用Thread.setDaemon(true)将线程设置为Daemon线程。我们一般用不上,比如垃圾回收线程就是Daemon线程。

线程的中止:

要么是run执行完成了,要么是抛出了一个未处理的异常导致线程提前结束。

暂停、恢复和停止操作对应在线程Thread的API就是suspend()、resume()和stop()。但是这些API是过期的,也就是不建议使用的。因为会导致程序可能工作在不确定状态下。

安全的中止则是其他线程通过调用某个线程A的interrupt()方法对其进行中断操作,被中断的线程则是通过线程通过方法isInterrupted()来进行判断是否被中断,也可以调用静态方法Thread.interrupted()来进行判断当前线程是否被中断,不过Thread.interrupted()会同时将中断标识位改写为false。

sleep 、wait、yield 的区别,wait 的线程如何唤醒它?

yield()方法:使当前线程让出CPU占有权,但让出的时间是不可设定的。也不会释放锁资源。所有执行yield()的线程有可能在进入到就绪状态后会被操作系统再次选中马上又被执行。

yield() 、sleep()被调用后,都不会释放当前线程所持有的锁。

调用wait()方法后,会释放当前线程持有的锁,而且当前被唤醒后,会重新去竞争锁,锁竞争到后才会执行wait方法后面的代码。

Wait通常被用于线程间交互,sleep通常被用于暂停执行,yield()方法使当前线程让出CPU占有权。

wait 的线程使用notify/notifyAll()进行唤醒。

sleep是可中断的么?

sleep本身就支持中断,如果线程在sleep期间被中断,则会抛出一个中断异常。

线程生命周期

Java中线程的状态分为6种:

  1. 初始(NEW):新创建了一个线程对象,但还没有调用start()方法。

  2. 运行(RUNNABLE):Java线程中将就绪(ready)和运行中(running)两种状态笼统的称为“运行”。

线程对象创建后,其他线程(比如main线程)调用了该对象的start()方法。该状态的线程位于可运行线程池中,等待被线程调度选中,获取CPU的使用权,此时处于就绪状态(ready)。就绪状态的线程在获得CPU时间片后变为运行中状态(running)。

3. 阻塞(BLOCKED):表示线程阻塞于锁。

4. 等待(WAITING):进入该状态的线程需要等待其他线程做出一些特定动作(通知或中断)。

5. 超时等待(TIMED_WAITING):该状态不同于WAITING,它可以在指定的时间后自行返回。

  1. 终止(TERMINATED):表示该线程已经执行完毕。

image.png

ThreadLocal是什么?

ThreadLocal是Java里一种特殊的变量。ThreadLocal为每个线程都提供了变量的副本,使得每个线程在某一时间訪问到的并非同一个对象,这样就隔离了多个线程对数据的数据共享。

在内部实现上,每个线程内部都有一个ThreadLocalMap,用来保存每个线程所拥有的变量副本。

线程池基本原理。

在开发过程中,合理地使用线程池能够带来3个好处。

第一:降低资源消耗。第二:提高响应速度。第三:提高线程的可管理性。

1)如果当前运行的线程少于corePoolSize,则创建新线程来执行任务(注意,执行这一步骤需要获取全局锁)。

2)如果运行的线程等于或多于corePoolSize,则将任务加入BlockingQueue。

3)如果无法将任务加入BlockingQueue(队列已满),则创建新的线程来处理任务。

4)如果创建新线程将使当前运行的线程超出maximumPoolSize,任务将被拒绝,并调用RejectedExecutionHandler.rejectedExecution()方法。

有三个线程T1,T2,T3,怎么确保它们按顺序执行?

可以用join方法实现。