6.多平台内容自动分发RPA-小红书

700 阅读3分钟

目录

  1. 前言
  2. 格式问题如何解决
  3. RPA内容分发-小红书
  4. RPA流程截图
  5. 总结
  6. 彩蛋
  7. 后续计划

前言

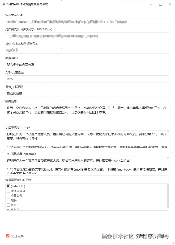
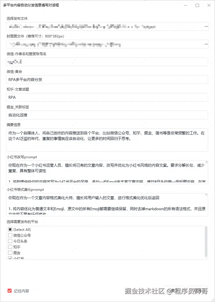
作为一个自媒体人,将自己创作的内容推送到各个平台,比如微信公众号、知乎、掘金、简书、小红书等是非常频繁的工作。在这个AI泛滥的年代,重复的事情就应该自动化,让更多的时间回归于思考

之前完成了微信公众号、今日头条、知乎、掘金平台的内容分发,同时也将Kimi接入到了流程中,现在就借助AI来实现小红书的RPA流程开发

格式问题如何解决

跟之前已经接入的一些平台不同的是,小红书的格式只支持普通文本,没法使用之前的markdown渲染出一些美化的格式,所以需要将之前统一的markdown格式统一为普通文本,并且结合一些Emoji来美化阅读体验。当然这部分格式的处理,当然是交给AI来完成

RPA内容分发-小红书

同样的,在设计小红书RPA发布流程的时候,和之前其他平台的执行逻辑都隔离开,保证不同的发布流程可以单独执行,同时不会互相影响

对于小红书平台,比较特殊的一些操作:

  1. 内容发布最多1000字,需要对超出字数限制的原文内容进行AI改写,同时优化为适合小红书平台的风格
  2. 格式只支持普通文本,所以需要将markdown格式转换为普通文本,同时优化补充一些Emoji来丰富阅读体验
  3. 小红书的标签比较特殊,#开头的普通文本无法识别,需要匹配出关键字进行选定,才能生效。所以通过AI针对文章内容生成了6个热门标签,并通过模拟手动输入标签的操作,转换成平台识别的标签格式

RPA流程截图

流程输入框.png

小红书流程1.png

小红书流程2.png

小红书流程3.png

总结

其他内容操作,同之前平台的发布流程类似

彩蛋

现在这篇内容,就是通过RPA工具,进行的自动化分发

后续计划

目前为止,实现了微信公众号、今日头条、知乎和掘金的自动分发RPA流程,后续计划加入:

  1. 不同平台的自动登录功能
  2. 内容中的图片自动替换、标签配置功能
  3. 更多的AI工具接入
  4. 多账号内容分发管理平台